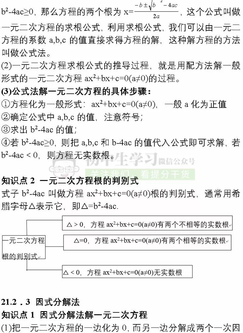
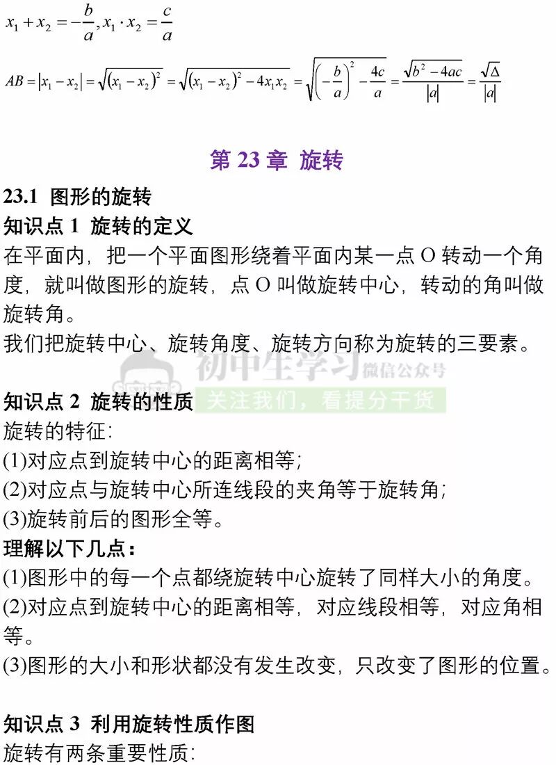
微信号 zxsydyxx
功能介绍 中学生读书学习的好帮手!
第一次月考已经结束两周多了,但是同学们也不能放松,因为期中考试马上就要来临。期中考试不仅是对大家上半学期学习进行检验,还是对于下学期的学习具有导向作用,所以,大家一定要十分重视此次期中考试,考前加紧进行复习,争取在期中考出好成绩,给上半学期交一个完美的答卷。
整理了期中考试各年级各科各版本的重点知识清单,来帮助同学们查漏补缺
关注本号,让孩子爱上阅读爱上学习
家有高中生,关注高中生阅读与学习
微信扫一扫关注该公众号