微信号 zxsydyxx
功能介绍 中学生读书学习的好帮手!
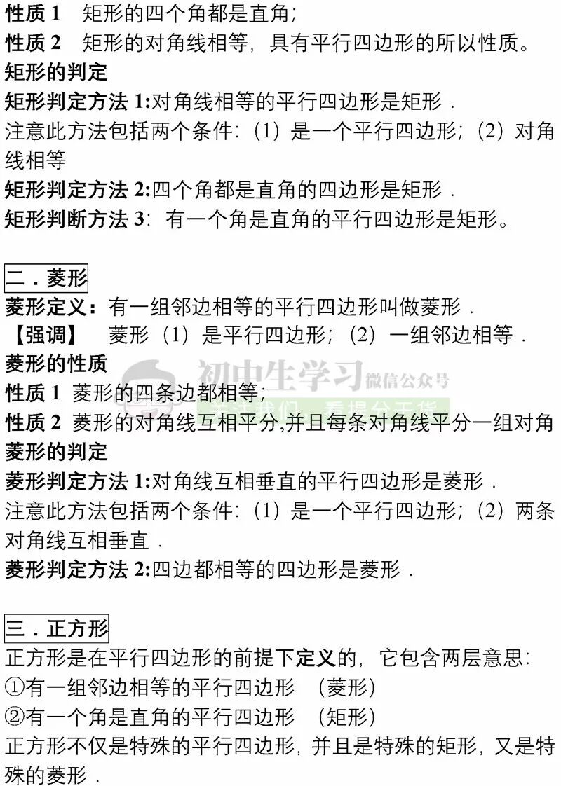
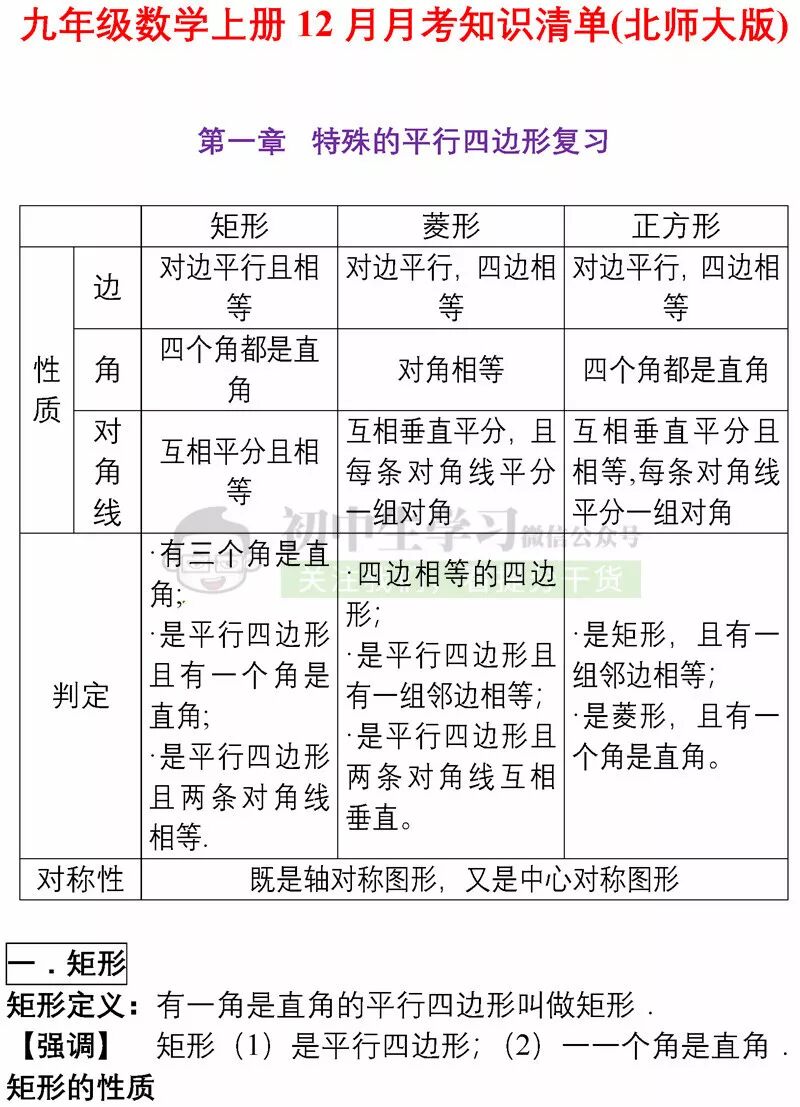
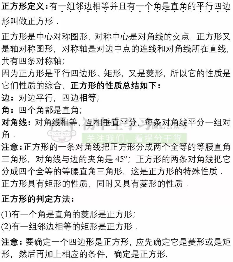
九年级上册数学12月月考重点知识清单!
期中划划重点:
七至九年级上册各科期中测试卷(附答案)
七至九年级各科上册期中考试重点知识清单
名著考点大全
关注本号,让孩子爱上阅读爱上学习
家有高中生,关注高中生阅读与学习
微信扫一扫关注该公众号