全国两会余温未去,“十四五”规划新出而立,未来五年及更长时间里,经济社会发展路径的顶层设计,已基本擘画成型。在这个周期里,文旅业“新五年”的趋势走向及其关键变量,或直接显现,或埋设其中。
这次,我们尝试结合最新的政府工作报告、十四五规划纲要,以及文旅业发展既有的主线脉络,尝试去寻窥新文旅的下一个五年的重要轮廓。
不得不说,我们将面对一个文旅产业愈加宏阔复杂的五年。
第一篇,我们从“发展壮大城市群和都市圈城市群、都市圈”入手,看看19个不同层级的城市群发展,可能带给文旅业的重大影响。它们,都将成为“文旅高地”吗?
在最新的《政府工作报告》、十四五规划纲要中,都提出要发展壮大城市群和都市圈,形成新型城镇化格局,预计将从既定的“城市群—中心城市—中小城市”,过渡变化为“城市群—都市圈—中心城市—中小城市”。
未来5年,34个都市圈、19个城市群的发展升级,自然将推高这些区域文旅业的发展,形成一个大区域类型的文旅市场基本盘,进而助力升级为不同层级的“文旅高地”,背后是区域经济一体化、文旅发展一体化的可能和要求,其中长三角、珠三角(粤港澳大湾区)、京津冀、成渝四个城市群高地将垒高,其他14个城市群则有递延成高地的可能趋势。
但是,纵最突出的文旅高地之长三角,亦在文旅发展一体化方面,面临多重掣肘待突破,遑论其他城市群。机遇与挑战同行间,谁将胜之?
这些业将是文旅企业、业者未来5年要面对的巨大变量之一。
01
发展壮大19个城市群,
对文旅业意味着什么?
最新的《政府工作报告》提出:
“深入推进以人为核心的新型城镇化战略,加快农业转移人口市民化,常住人口城镇化率提高到65%,发展壮大城市群和都市圈。”
十四五规划纲要的提法更详细:
以促进城市群发展为抓手,全面形成“两横三纵”城镇化战略格局。优化提升京津冀、长三角、珠三角、成渝、长江中游等城市群,发展壮大山东半岛、粤闽浙沿海、中原、关中平原、北部湾等城市群,培育发展哈长、辽中南、山西中部、黔中、滇中、呼包鄂榆、兰州-西宁、宁夏沿黄、天山北坡等城市群。
共19个城市群。
19个城市群(图源:网络)
十四五规划纲要还提出:
(建设现代化都市圈)依托辐射带动能力较强的中心城市,提高1小时通勤圈协同发展水平,培育发展一批同城化程度高的现代化都市圈。以城际铁路和市域(郊)铁路等轨道交通为骨干,打通各类“断头路”、“瓶颈路”,推动市内市外交通有效衔接和轨道交通“四网融合”,提高都市圈基础设施连接性贯通性。
按此前国家发改委文件的说法,都市圈是城市群内部以超大特大城市或辐射带动功能强的大城市为中心、以1小时通勤圈为基本范围的城镇化空间形态。
也即一个城市群可以有多个都市圈(具体要看其中城市的能级),比如在长三角城市群中,有上海大都市圈,也有2月发展规划获批的南京都市圈等。
可大体预测的是,我国新型城镇化发展格局,将从既定的“城市群—中心城市—中小城市”,过渡变化为“城市群—都市圈—中心城市—中小城市”。也就是说,都市圈是城市群的核心,也是城市群一体化的必经阶段。
规划政策不再赘述,直接切入正题,这些高层级的政策在未来5年里将给文旅业带来哪些利好?
从以下维度重点看:
1、都市圈、城市群的推动发展,要义至少体现在两个方面,一是产业错位互补协同发展,进而促进城市群内各城市的经济发展,提升居民收入和消费能力,推动城市群内的旅游消费,市场扩容与升级,形成一个更大场域、更具辐射力的区域旅游市场;同时,减少城市群人口外流,缓解部分区域人口外流较严重情况,且对提升人口聚集能力,未来推动人口增长,也会有较大帮助。
二是,城镇化率将一步提升,城市居民体量扩容,增加旅游消费客群数量及消费能力。
这些将至少在大区域层面增加消费人口、消费能力,这是很多城市发展文旅业的一个基本面,毕竟国内多数目的地还是区域性目的地。
延伸一些来说,城市、城市群旅游消费能力不断提升,自然带来外溢效应,从而拓宽了更长线的国内游的旅游消费,以及行业发展的基本盘。
2、都市圈、城市群建设,自然要求区域间交通的更多互联互通,促进人流、物流等的流通。
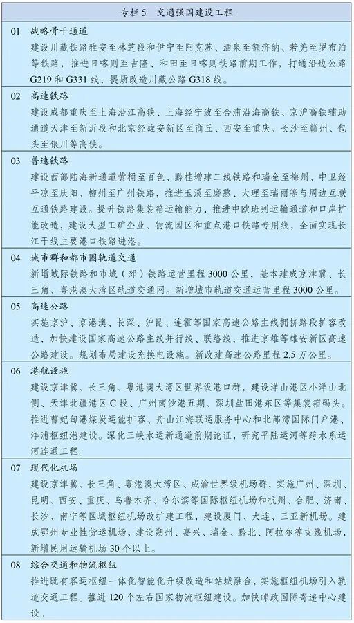
在十四五规划纲要里有专门的“加快建设交通强国”板块(具体内容参看下图)
图源:十四五规划纲要
挑选其中部分重要信息:
基本贯通“八纵八横”高速铁路,提升国家高速公路网络质量,加快建设世界级港口群和机场群;
推进普通国省道瓶颈路段贯通升级,推动内河高等级航道扩能升级;
稳步建设支线机场、通用机场和货运机场,积极发展通用航空;
推进城市群都市圈交通一体化,加快城际铁路、市域(郊)铁路建设;构建高速公路环线系统,有序推进城市轨道交通发展;
推动区域性铁路建设;
这些交通直接对应出入境游、国内长线游、城市周边游/本地游,以及细分的内河游轮旅游等的交通改善,其中支线机场对一些层级不高但是重要旅游目的地(客流便利进出),以及一些三四线城市来说都有利好,而下沉市场的旅游消费外溢也会受惠于此。
交通便利度提升,旅游消费的半径延长、距离圈层延展,以及频次或密集度、客流量会有提升。当前城市和城际人群运力的走高,助推了城市休闲度假游的消费增长,城市的文商旅项目走热、乡村旅游“走火”都是直接反映,长线低频+中短线、中高频的旅游消费结构会更加明显,这是理解都市圈、城市群发展的必然逻辑之一。
而长线游方面,诸如海南、贵州等目的地,交通一直是个短板,现在海南在推动的环岛交通建设的行动、海南旅游严重依赖三亚与海口的现状,是交通痛点的直接折射。
3、文旅业的无边界(跨界融合属性强、区域边界属性较弱)、多区域竞合(同一自然或文化资源的部分共拥,有竞争有合作)、消费客群互通(同一区域圈层居民消费能力及需求的共性)等因素,使得各城市间的文旅业合作具备基础,也在市场竞争下凸显必要性,城市群发展会给这些合作带来更多契机,文旅业的区域合作发展会抬升其的发展能级,推动文旅资源的协同开发、目的地产品供应链的延展升级,以及包括与城市、城市群其他产业形成联动互促效应的加强。
4、城市群、都市圈的发展,在推动城市群大区域的文旅业发展基础上,形成城市群文旅市场对外部企业、资本机构等更强的吸引力,吸引更多投资、更多企业入驻,这些会具体落到城市群的各个城市“头上”,进而带来文旅业升级的更多可能,各城市间、城市与城市群“互相抬轿”。
长三角、粤港澳大湾区(或珠三角)、京津冀、成渝地区,为何成为当前的四个文旅高地,即是上述意思。
总结来说,未来五年,都市圈、城市群的扩容升级,于文旅业的影响有两个层级:
其一,城市群形成“大区域”的新场景、新空间或新“道场”,形成新的市场竞合场域,文旅消费、客群、产品等都将有更大的腾挪施展基本盘,盘子会更大、底盘会更稳;
其二,文旅产业的发展升级,客群、消费、产品及市场等基本要素可能形成的“飞轮效应”,作用指向的还是产业链的长度、深度、紧实度提升,以及产业结构优化的可能。
自然,这些也将都是文旅企业、业者未来5年要面对的巨大变量之一,挑战与机遇孰多孰少?
02
未来5年,
旅游市场一体化能否破局?
如果要更具象化城市群、都市圈未来5年,带给文旅业的影响,长三角会是一个典型参考。
国内乡村民宿先驱莫干山民宿出现在浙江,自然和江浙沪的经济发展、消费能力等有莫大关系,或可以说当时其也只有诞生在长三角,才具备合理性和可持续性。
有个细节,轻井泽的发展背后一大依托是东京都市圈,业内曾有观点将莫干山视为国内的轻井泽,虽然笔者不太赞同,但若真要说国内可诞生轻井泽的地方,也基本是在长三角了。
再说个细节,曾有乡村民宿领先企业的高管对执惠透露,当前江浙沪的乡村民宿市场已较为饱和,或有“红海”之势,但天津的乡村民宿市场还有较大空白。
为何?
京津冀城市群的经济发展层级、乡村民宿消费市场成熟度等,和长三角尤其江浙沪相比,自然还有差距,其中北京尚可,天津距离更远。
同样,长三角尤其江浙沪的乡村旅游、乡村振兴在国内各城市群中都处于领先态势,也是这个区域的经济社会发展阶段使然。
都说国内文旅业目前落后欧美发达国家多年,而长三角算是现在国内最接近欧美市场的文旅高地,尚没有之一。
而长三角也正在寻求文旅业一体化发展的可能性。
早在2019年12月左右,国家印发《长江三角洲区域一体化发展规划纲要》。《规划纲要》规划范围包括上海市、江苏省、浙江省、安徽省全域,规划期至2025年,展望到2035年。
其中文化旅游方面,《规划纲要》提出:
要共筑文化发展高地。加强文化政策互惠互享,推动文化资源优化配置,全面提升区域文化创造力、竞争力和影响力。
共建世界知名旅游目的地。深化旅游合作,统筹利用旅游资源,推动旅游市场和服务一体化发展。依托长江、沿海、域内知名河流、名湖、名山、名城等特色资源,共同打造一批具有高品质的休闲度假旅游区和世界闻名的东方度假胜地。
图源:《长江三角洲区域一体化发展规划纲要》
截图中的完整内容,已可算是城市群文旅一体化发展的框架逻辑。
目前,长三角三省一市已成立长三角文化和旅游联盟、长三角旅游推广联盟等组织,合作组织的成立在行政合作机制、市场协同发展等方面会有助益。
最新动作是,3月11日的长三角文化和旅游联盟联席会议提出,将推进社保卡(含电子社保卡)在长三角区域文旅领域的互认互通互用,实现民众一卡在手,就能享受长三角区域文化体验和旅游观光服务。
这自然有促进疫情常态化下区域消费联动的诉求,这次“一卡通”的计划推出,有助于打破乃至消除各地区消费“围墙”,以提供更便利的文旅消费服务体验。而从长远看,这自然也是推动文旅市场一体化的一个侧面。
从长三角经济社会发展、细分的文旅业发展轨迹,以及新近规划、措施等,其实已能大致一窥其他18个城市群的文旅业未来发展走向,差别在于速度、空间、层级等多有不同。
未来5年,19个城市群将会是更多的“文旅高地化”,1个城市群即是一个文旅高地或潜在的文旅高地,分属区域性或全国性。
综合来看,这19个(潜在)文旅高地在未来5年可能呈现的态势是:
1、整体进一步发展。城市群内部协同互通互补带给经济社会发展更多助力,为文旅业提供更好的底盘,同时内部的文旅业的协同发展也会营造出更多的驱动力,形成“高地”;
2、依然分化。19个城市群被分为国际级(4个)、国家级(6个)、区域级(9个),本身就有分级、分化,这是客观事实,所以分化属正常,但分化是否更严重,也有概率。
高层级的区域规划纲要对应着更多的政策支持,城市群本身的沉淀积累基础、可持续循环发展的驱动力因素等,多重要素叠加,将使得长三角、粤港澳大湾区、京津冀、成渝四大文旅高地继续走强,强者更强,尤其前两者将表现更为突出。
在十四五规划纲要中,对不同层级的城市群描述也不同,对京津冀、长三角、珠三角、成渝、长江中游等城市群,是“优化提升”;对山东半岛、粤闽浙沿海、中原、关中平原、北部湾等城市群,是“发展壮大”;而对哈长、辽中南、山西中部、黔中、滇中、呼包鄂榆、兰州-西宁、宁夏沿黄、天山北坡等城市群,是“培育发展”。
其中各城市群所处的阶段及发展扶持的意思,自然明显。长江中游城市群的武汉等城市,可以更多期待下。
对于19个城市群来说,要走向不同层级的文旅高地,都面临着或同或异的挑战或制约。
全国两会期间,沪苏浙皖三省一市政协高层联名提交提案,建议推进长三角旅游市场和服务一体化建设。
提案认为,为助力长三角地区建设成为高品质世界著名旅游目的地,长三角地区三省一市深挖区域旅游资源禀赋,加强对接合作,在旅游市场和服务一体化建设方面取得积极进展,但仍存在一些制约因素。
对此,提案中有多个建议包括不限于:
加强顶层规划引领,在全面总结“十三五”文化和旅游业成果的基础上,聚焦“十四五”前瞻性、全局性、战略性、关键性重大问题,由国家统筹编制长三角“十四五”文化和旅游发展规划,推动三省一市共商发展理念、共建合作机制、共育旅游市场。
在长三角创建全区域旅游一体化发展示范区,助力打破行政体制藩篱,加强协同联动,构建目标统一、行动协调、规范有序的旅游大市场。
由文化和旅游部牵头,启动长三角旅游资源大数据建设,建立长三角旅游资源目录清单数据库,将旅游资源科学规划并组,实行区域差异化定位、协作化发展,打造主题鲜明的旅游发展功能区块,统筹旅游产业错位发展,引导旅游产业有序集聚,构建结构合理、特色突出、优势互补的长三角旅游产业发展布局。
建立旅游一体化发展统筹协调机制。
加大区域旅游发展资金投入。
提升区域国际旅游整体形象。由有关部委牵头,以打造长三角世界一流旅游目的地为目标,加强长三角旅游形象国际推广,建立长三角国际旅游形象标识系统。
这些建议有进一步争取高层级支持的成分,比如“由国家统筹编制长三角“十四五”文化和旅游发展规划”等,但也透露出文化和旅游一体化发展存在的阻碍,比如行政体制藩篱、大数据打通、资金等。
这些阻碍在其他18个城市群中,基本只会更多,不会更少。所以,未来5年,文旅市场更多不同层级、不同区域的“文旅高地”值得期待,但其中难言坦途。
今日话题互动
关于文旅业的新五年,您有哪些观察或看法?
欢迎您在留言区评论,同时欢迎您投稿,观点探讨、洞见分享,投稿邮箱:zjz@tripvivid.com
「 精华文章值得看看 」
执 惠
助力中国文旅目的地生态创新