作为文旅业者,我们都期待能对这个不断趋前、变换不断的文旅时代的每一个重大事件、每一个关键节点,有着更多的了然于心,知晓它的变革、冷暖及趋势。
于此,执惠统筹分析一周文旅最新动态,试图从这些鲜活的元素中寻找发现每个领域中值得再加记录的最新事件或信息,基于一定的框架、视角或维度,来探析它们带给文旅业发展,带给我们的价值点。
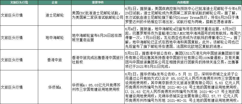
文旅惠评【第83周】,文旅一线情报,一周深度评析。
文旅巨头行情
(后台回复“惠评83期”,可获取完整版内容)
邮轮巨头等到更多区域的重启日,跨境游复苏形势在走好吗?
近期信息显示,美国CDC批准迪士尼邮轮试航,这是美国第二家获准试航邮轮公司。本次试航由迪士尼邮轮旗下船只Disney Dream执行,将在6月29日于佛罗里达州的卡纳维拉尔港出发,试航行程为两晚,搭载志愿者游客。
同时,地中海邮轮宣布6月26日起在西班牙重启运营,更早前该邮轮已正式在西地中海和英国复航,接下来在德国、法国和北欧地区复航的消息也已宣布。
参考这两个事件,其背后的核心因素是部分地区防疫要求逐步放松,疫苗接种扩大、防疫经验能力积累,已形成了应对疫情的两个关键元素,也将是后续疫情走向以及防疫要求发生重要变化的两个基本要素。
上述信息中有个细节,迪士尼邮轮尚为试航,且搭载的为自愿者游客,对邮轮恢复运营还显得较为谨慎小心,除了当地防疫要求外,邮轮的特殊性,使其在面对疫情防控存在的弊端和隐患时,严格来说目前还相对缺少强有效的应对方案,在疫情局势未有实质扭转前,尝试、适度开放成为选择。
再看另一巨头,港中旅。其近期公告称,集团以513万港元向中国旅游集团旅行服务有限公司出售其所持香港中国旅行社有限公司100%普通股;及有关集团与中国旅游集团系公司互相提供旅行团服务的持续关连交易。出售事项已于2021年5月31日完成。
港中旅正在继续去旅行社化。早在2019年8月,中旅总社以513万港元受让港中旅港澳游100%股权,另其部分下属公司也将旅行社等业务出售给港中旅港澳游。这些动作影响了港中旅2020年疫情下本就不佳的业绩,其2020年财报显示,其旅行社板块营收2.52亿元,同比减少80.72%,净利润亏损0.19亿港元,同比下降超过112%。
港中旅多次将旅行社“剥离”,部分主因在于在其内部旅行社地位下滑,作为曾经核心业务板块之一的传统旅行社,在新的市场环境下,竞争更激烈,赚钱更难;同时,在港中旅现有的核心业务构成中,旅游目的地与旅游地产已更为倚重或依赖,但旅行社与这两个板块的业务协同互促空间已较小。比如旅游目的地所聚焦的休闲度假,与传统旅行社的核心客群已有差距和区隔,更不用说旅游地产了。
顺便看另一家央企的新动作。
华侨城A6月1日公告称,其公司全资子公司(共2家)以85.03亿元共竞得苏州市三宗国有建设用地使用权。从拿地公司名称及经营范围来看,这三块地大概率将作为旅游地产/地产项目用地,这属正常。
值得关注的一个细节是,华侨城A全资子公司相对大手笔的拿下多块地,央企还是有钱,尤在当前房企融资监管“三条红线”、房地产市场整体调控未放松的环境下,央企或国企类房企在土地市场“攻城略地”方面更具相对优势,且优势会扩大化,对地方政府来说,把土地及其开发权交给当地国企或大型央企,应该会更放心。
目的地投资晴雨表
(后台回复“惠评83期”,可获取完整版内容)
执惠不完全统计,本周目的地文旅项目签约/投建概算金额超过660亿元,涉及区域包括上海、贵州黔东南州、贵州安顺、江西南昌、四川大益、湖南益阳等,涵盖项目类型包括城市微文旅综合体、康养度假区、跨境购基地、国家级森林公园、种植旅游观光基地、文化博览城、文旅小镇、冰雪主题文旅城等。
我们重点看两个项目,代表了当前及未来的两个风向。
一是万科签约上海文广演艺,双方将发挥在“建筑物业+商业运营+剧场经营+内容创制”上的资源优势,合力把虹桥万创中心三期打造成上海首家定位于文娱主题的都市微文旅综合体。除了涵盖主题剧场、复合书店、创意零售、艺术餐厅、先锋展览等业态,还将利用七宝生态商务区的地缘优势,落地亲子营地、大型音乐会、国际文娱论坛等。
从项目名称来看,是几个关键词:文娱、都市、微、文旅综合体。也大致理解为属于或侧重城市文娱消费需求的、体量控制的文旅综合体,不是大投资、大体量,但构建的是一个综合体形态,保证内容体验的丰富多样性。
同时,面积、投资额控制,某方面也意味着项目落地的难度、运营难度降低,乃至于可复制性提高。
可看到,城市文娱、文旅消费需求正在走高、持续释放,推动存量业态的内容体验、场景构建等更新,会有直观的存量+增量的两个表现:1、一个存量项目+新的内容业态更新,形成增量体验;2、一个区域的存量业态构成+新的项目打造落地,同样带来增量产品供给,改变既有的业态构成。
而从万科角度来分析。对于万科自身的商业板块来说,该项目相比万科广场、印象城等原有产品线更具突破性,符合当下文商旅综合体的转型趋势。也为未来其自身商业项目的业态焕新提供一个可供参考的样板。
再看第二个项目。
日前,新奥莱·东方拉格思项目正式落户贵州安顺,总投资430亿元。据悉,该项目涵盖新零售、新文旅、新康养三大产业板块的64个子业态,融合养老养生、温泉康养、科普教育、中医药研究及应用、文化旅游等功能。
对于安顺来说,在本地奥特莱斯国际名品街项目相对落没后,新奥莱·东方拉格思某种程度上填补了市场空白,激发本地消费活力。同时,该项目依托安顺“贵州西部旅游中心”的区位优势,与黄果树瀑布景区相距仅50分钟车程,因此其目标客群或不仅限于本地消费者,商业、住宿业态将助其承接景区引流而来的全国游客。此外,奥特莱斯运营关键之一在于招商能力,项目后续运营效果也考验其在国际一线品牌的供应链能力。
除奥莱购物功能外,温泉康养、中医药研究应用等也是该项目亮点之一。疫情常态化下,健康养老、康居旅居等市场需求加速释放,为综合型文旅项目带来等多可能。而贵州作为自然资源环境较突出的目的地之一,近两年也不断打出“度假康养胜地”的目的地品牌。从项目运营方奥特莱斯集团的发展模式来看,该项目或也将按照“奥莱商业+特色产业+住宅地产”的复合型商业地产运营模式打造。
投资之外,这周还有几个事件值得关注。
第一件事,京津冀九县市区成立“京东文旅圈”,包括河北省三河市,北京市通州区,天津市蓟州区等。按照协议内容,各地轮流作为主持方每年组织一次协同发展会商会议。建立文旅活动交流机制,举办文旅资源推介等活动;全面启动“京东文旅圈”旅游优惠联票项目;规划设计“京东文旅圈”统一文旅品牌,联合打造自媒体文旅宣传平台,扎实推动市场共享与品牌共建。
疫情常态化下,区域旅游市场寻求更多的协同互促,加推彼此合作(之所以说“加推”,一个意思在于这类的协同合作此前可能也有,只是疫情影响下会让彼此合作更积极更多等),这类合作的必要性在于,疫情下城市周边游的更主流地位,“迫使”城市目的地更积极与周边城市合作,在资源整合、产品打通、营销互惠等方面采取更多行动,通过新优惠、新产品组合等来推动各城市间客流的互导、互转化,更高频化消费;
同时,城市间(城际)交通条件的改善,以及同一区域中一定体量(一大部分)客流需求的相对趋同(比如有一定体量的观光游或休闲度假游客群),使得同一属性但不同产品组合的新供给,依然会有可转化的市场。
从京东文旅圈的合作内容来看,主要侧重会议协商(研讨问题,寻求对策,统一思想、出台措施等),文旅资源推介、旅游优惠联票、规划设计统一文旅品牌、自媒体宣传等,归结下来主要是上述的新营销、新产品、新优惠。
而一个区域品牌的打造,对长线游(非该区域市场)客群也可能增加一定吸引力,或者说对长线游客群,文旅圈的城市可能会有更多共同“转化变现”的机会。
第二件事,文旅部发布通知提出,进一步支持旅行社发展,涉及政策、资金等支持,包括保证金、贷款等金融手段等,内容不算新,但确也直抵旅行社核心。
一、为何要进一步支持旅行社发展?
如《通知》所提到的,旅行社是旅游业发展的重要市场主体,是连接旅游供给和需求的重要纽带,在畅通旅游市场循环、扩大旅游消费、促进人文交流和社会文明等方面发挥着重要作用。
也可以理解为,我国旅游业由观光游为主走入观光+休闲度假并行阶段,旅行社(尤其中小旅行社,且主要是观光游为主的旅行社,这类旅行社当前生存是相对最为艰难的,需要帮扶救助)依然且在较长时间里要发挥很重要的作用(旅游业再怎么进阶升级,旅行社都会存在,只是提供的产品、服务变化,业务模式也变化等),旅行社进行组团,将相对大体量的游客“导流”到目的地进行消费转化,旅行社是很大的渠道、流量整合者与输出者,在疫情影响下,目的地寻求更多客流、消费,更好复苏的背景下,旅行社的组团旅游消费的意义或价值,相对疫情前会更为突出一些,毕竟游客的(长线)出游积极性整体会弱于疫情前。
所以,推动更多游客流动、带来更多旅游消费,促进目的地和旅游业更快复苏,旅行社所构建的“流通网络”被倚重,也被希望发挥更多作用。
然后疫情重创,不少中小旅行社日子艰难,自然需要更多的救助帮扶了。
二、怎么支持旅行社发展?
对旅行社来说,核心有几个:资金支持、金融体制支持;客流;产品。目前的通知主要帮助解决前两个问题,钱与人。
旅行社为何欠缺金融支持,可以搜索旅游供应链金融了解下。传统金融机构比如银行的贷款,一般是抵押贷款,这对旅行社来说基本很难实现;而供应链金融中,旅行社又欠缺什么?
另通知里提到,“鼓励各级国家机关、企事业单位、社会团体进行的党建活动和公务活动,委托旅行社代理安排交通、住宿、餐饮、会务等事项。”
这相当于给旅行社引流,但这个没有强制性,本质上作用应该不大。
延伸看,通知中的各种救助帮扶措施,能否对旅行社的生存发展环境带来一些本质改变,能否改变一些问题痼疾等,还不太好说。
第三件事,文旅部透露正制订“国民休闲纲要”,推动全面落实带薪休假制度,这和本周发布的十四五文旅发展规划也有直接关系,也是多年来要解决而未解的难题。
市场形势“所迫”,包括不限于消费升级下,休闲度假需求的走高,给国内旅游市场带来的机会,同时疫情常态化下,推动或促进更多旅游消费释放的必然性。
促进旅游需求释放的两个核心逻辑:给钱,比如给游客的优惠,给旅企的补贴等;给时间,固定节假日外,带薪休假,让旅游休闲时间更多,更常态化,也更均衡化,避免扎堆出游,也让旅游消费更多释放。
从未来几年更聚焦国内旅游市场发展的背景下,国民休闲纲要的制订出台包括带薪休假制度的推进落实,也显现紧要性,既需要纲领政策指导促进,也需要具体的实质抓手来落定。
文旅消费洞见
(后台回复“惠评83期”,可获取完整版内容)
本周文旅消费洞见,聚焦两个词:亲子游、端午节。
携程数据显示,今年上半年,国内遛娃旅游花费同比2020年上涨41%。其中,周边亲子露营(上海及周边)订单量对比2019年增长206%,同时“1+N”深度亲子出游方式正逐步兴起。目前,一、二线城市周边营地数量占全国营地数量的50%以上,在露营亲子客群中,7成父母一年带娃露营超2次。
亲子游本身需求就较旺盛,疫情影响会加重家长陪伴小孩的心理,旅游成为“出口”之一;同时,周边游的更高频化,休闲度假产品供给走高,为家庭亲子游提供了更多转化产品。
其中一个核心信息是周边亲子露营,且上海及周边订单量相比2019年增长超过2倍,已能说明不少现象或趋势,“上海、周边、亲子、露营”,这些关键词指向:消费能力突出区域的亲子度假需求高企、较安全的旅游产品,产品升级(露营是目前一种相对高阶的旅游产品)。
端午节即至,3天小长假的表现将是又一个行业复苏的观察窗口。
携程数据显示,预计今年端午节出游人次将达到1亿人次,有望恢复至2019年同期水平。今年端午期间,定制游订单量增长近三成,主题游增长365%。
马蜂窝数据显示,今年端午期间的国内酒店、机票价格上涨明显,北京、三亚、上海、成都等地成为热门旅游预订城市,周边游、短途游成为这个假期的主要出游方式。
参考这些信息,与疫情前比较,有变化吗?定制游、主题游增长明显,产品需求与供给结构在变。
没变化?周边游、短途游依然还是主流,不过酒店与机票价格上涨明显,多少说明长途游还在继续恢复中,对接下来行业复苏,可以继续保持较乐观心态。
欲了解课程更多信息及报名,请联系:
李女士 19943908049
↑↑↑扫描上方二维码添加微信
「 精华文章值得看看 」
执 惠
助力中国文旅目的地生态创新