人生本过客,何必千千结?
木子默
岁月悠悠,流光浅浅
01
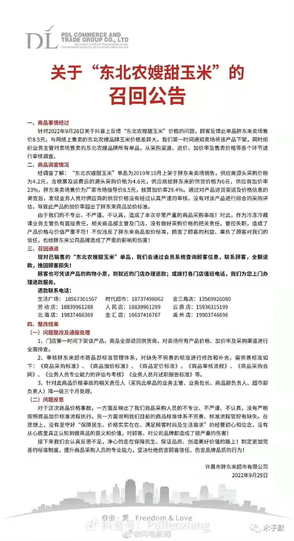
有顾客反映胖东来所售东北农嫂玉米标价贵,此前,东北农嫂曾公开宣称“东方甄选卖6元一根的玉米,在东北农嫂只卖3.6元”,据胖东来公告内容显示,东北农嫂玉米收购价为4.6元。
胖东来经过调查发现,业务人员对供应商的供货价格未经认真严谨审核,已售产品支持全额退款。
9月29日,胖东来发布关于“东北农嫂甜玉米”的召回公告,称顾客反馈其卖场售价8.5元,与网络售卖价格差异大,已通知将该产品下架。
02
一根东北玉米没想到到会引起这一系列连锁反应,东方甄选6月份开始卖东北玉米时一根六元钱,就曾经遭到过网友的质疑,但是随后被董宇辉的一句“谷贱伤农”解释过去了,很多人还在为东方甄选这种“助农”情怀打动。
没想到辛巴在公开间直接叫板董宇辉,“别打着助农的口号做伤害消费者的事,一根玉米七毛钱一穗,你打着谷贱伤农的口号却卖到了六块钱一根,你们东方甄选的利润达到了百分之四十。”
随后董宇辉三次在直播间回应了辛巴关于玉米贵这个问题,看看他是怎么说的:
第一次回应称:大部分都玉米不是用来人吃的,是用来养牲口的。那种玉米确实是45毛钱一根。我们的这个鲜食玉米是从东北来的最好的玉米。一群根本不懂的人在那胡说八道,还语气坚定地说得煞有其事。
第二次回应称:这就体现理解能力,我在直播间说的是玉米被大量的用来当做饲料,然后他就说:啊,董宇辉说了,玉米是牲口吃的,不是人吃的。就你当年考试的那个阅读理解题是怎么过的?
第三次回应称:最近有很多朋友骂我,害怕我没有看见,还专门私信骂我,骂了一个担心我未读,专门再注册号再骂我,提醒我算什么东西,飘成这样。可能误会了,有时候是自己说话措辞不对,词不达意,他表示自己只是捡了狗屎运,如果6月那两天被关注,以前生活不痛苦,没读过书,可能很快黔驴技穷,现在好歹撑了三个月。
董宇辉这三次回应确实有点声东击西了,没有回答核心的问题反而嘲笑网友的理解能力。
虽然我从最开始就站他,但是这次他这种回复确实不能让人理解和满意。
当然在董宇辉直播间买玉米的人不是买的玉米而是买的情怀,一个愿卖一个愿买,我们管不着,但是你别打着“谷贱伤农”的旗号,同样一根玉米,是卖3.6元还是6元还是8.5元和农民早就没有了一毛钱关系,他们在被东北农嫂收购时就一次性完成了订单,你们最后零售价多高都和农民没有关系了。
董宇辉是一个农民的孩子不假,他是一个有情怀的老师也不假,但是不能不正面回答问题。
现在东方甄选已经下架了玉米的销售,在销售的产品中搜“玉米”只有“玉米汁”在售卖。这是不是也在间接证明东方甄选心虚或是和东北农嫂这个供应商闹掰了?
03
东北农嫂这件事的来龙去脉是什么?是一开始,东方甄选在直播间里卖6块钱1根,然后辛巴跳出来说,玉米的从地头里出来的价格才7毛钱,辛巴说东方甄选不厚道,割韭菜。
于是董宇辉就解释了:“谷贱伤农,家畜吃的玉米很便宜,但有些玉米,比如可生食的水果玉米就很贵,从地里收来的价格就要两元一根”。
后来呢,辛巴架不住火了,就道歉了。至此,东方甄选跟辛巴一事就结束了。但是呢,东方甄选的供货商“东北农嫂”又在背后敲黑棍了。
东北农嫂在直播间里说到:“我们才卖3.6一根,都来买我们的吧”。
是的,东北农嫂一直以来的价格就是卖3.6,但是呢,它作为东方甄选的供货商却在背后拆台,首先,它就背弃了它们与东方甄选之间的合同,把低价都公之于众,把东方甄选置于舆论中心,再让自己得以发展。
第一环节,辛巴先出手,指责东方甄选董宇辉,董宇辉备受指责。这一战,东方甄选在口碑上受伤比较大。
第二环节,东北农嫂直接超低价3.6元销售,这个价格比给胖东来的成本价还低,于是胖东来下架不卖了。这一环节,东北农嫂可能会失去很多信誉和采购的客户。
东北农嫂这个牌子是砸了,厚利所诱,不顾商德,背刺新东方,供货商这种操作,真是少见,虽然一时间能够获利,但长期看就是自掘坟墓。就连消费者都觉得这种做法很不妥当,有些对价格敏感的顾客会选择他们,但是名声坏了,人心失了,市场也就没了。支持胖东来,非常大气。
本文话题:行有行规,东北农嫂背后插刀进货商这个做法让人觉得不地道,有违职业道德。欢迎留言说说你站哪一方?
本公众号长期征稿,情感暖文、热播影视剧评、明星娱乐热点事件等,欢迎投稿!投稿前请加木子默私人微信:13661077308,备注:投稿。
愿有人懂你的欲言又止
愿有人宠你如孩子般小心翼翼
图文编辑 | 木子默
图片来源 | 网络(侵权请联系作者删除)
猜 你 想 看:
21岁单亲妈妈送外卖,哪有什么为母则刚?不过是为了给女儿撑起一片天
木子默
多平台百万爆文作者,我有一支笔只写人情冷暖。
如果你有故事也可以讲给我听。
转载、商业合作或交友请点击关注再点击联系我!
在这薄情的世界里,等着深情的你早日到来!
点我一下
陪伴是最长情的告白
每晚讲温暖的故事,和你说晚安
关注不迷路
原创 情感 心情
点一下你会更好看耶