点击蓝字 · 关注我们
癌症免疫治疗的进展给肿瘤学领域带来了新的机遇,尽管阻断T细胞免疫抑制途径的疗法,可以激活适应性免疫系统,并取得了显著的临床进步,但在目前阶段,接受治疗的患者的总体应答率仍然很低,肿瘤细胞可以轻易地通过各种方式逃避免疫系统的监视、识别和攻击,导致抗肿瘤免疫治疗的失败。为了提高实体瘤的免疫原性和重塑免疫抑制的肿瘤微环境(TME),许多疗法可以激活肿瘤内的免疫原性细胞死亡(ICD)来刺激抗肿瘤免疫反应,其中,光热疗法(PTT)可以在肿瘤局部准确且有效的产生肿瘤相关抗原激活机体免疫响应。然而传统的PTT存在一些弊端,如"永远在线"的光热剂的会无差别引起热效应从而引起炎症,最终加剧癌症的转移和复发。因此如何实现精准的肿瘤原位光热免疫治疗是亟待解决的关键科学问题。
Bacterial Metabolism-Initiated Nanocatalytic Tumor Immunotherapy
Wencheng Wu, Yinying Pu, Shuang Gao, Yucui Shen, Min Zhou*, Heliang Yao & Jianlin Shi*
Nano-Micro Letters (2022)14: 220
https://doi.org/10.1007/s40820-022-00951-0
本文亮点
2. 提出细菌代谢启动光热增强型纳米催化肿瘤治疗新策略,实现肿瘤消融并诱导肿瘤的免疫原性死亡。
3. 新型纳米药物具有较强的抗肿瘤免疫活性,可有效抑制肿瘤的转移与复发。
内容简介
图文导读
本研究中,我们设计和了一种新型的微生物纳米药物Cu₂O@ΔSt,并提出了一种细菌代谢激活和光热增强的恶性肿瘤纳米催化免疫治疗策略。在这里,应用生物正交反应通过将聚乙二醇修饰的Cu₂O纳米颗粒连接到具有专性厌氧特性的基因工程沙门氏菌(ΔST)上(图1a)。由于ΔST的先天厌氧特性,这种微生物纳米药物可以选择性地在乏氧供的肿瘤组织中定植,从而最大程度降低其对正常组织的副作用。细菌代谢的过程中,Cu₂O@ΔSt会产生硫化氢和其他酸性物质,硫化氢可以与Cu₂O发生原位反应,生成典型的光热剂CuS,从而在局部近红外激光照射下实现肿瘤特异性PTT。同时,酸性TME促进 Cu₂O中铜的释放,与内源性过氧化氢(H₂O₂)反应生成细胞毒性羟基自由基(·OH),从而触发特定的纳米催化治疗效果。细菌代谢启动和PTT增强的纳米催化治疗将破坏肿瘤细胞,诱导肿瘤抗原和DAPMS的大量释放,从而增强肿瘤的免疫原性。进一步结合免疫检查点抑制剂治疗能够显著抑制转移性肿瘤的生长,更重要的是,在初次肿瘤消融后,可以实现强大的免疫记忆效应,防止癌症复发(图1b)。
图1. (a)通过将Cu₂O连接到到ΔSt表面构建Cu₂O@ΔSt微生物纳米药物;(b)由细菌代谢启动的光热增强纳米催化肿瘤治疗,用以触发ICD和适应性免疫激活。
II 微生物纳米药物(Cu₂O@ΔSt)的表征及体外性能探究
专性厌氧鼠伤寒沙门氏菌(ΔST)是通过将标准减毒兼性厌氧鼠伤寒沙门氏菌YS1646的必需基因放置在低氧启动启动子(FIG)下而构建的。然后,通过酰胺缩合反应将聚乙二醇化的Cu₂O纳米颗粒连接在ΔSt的表面,得到了Cu₂O修饰的ΔSt络合物,命名为Cu₂O@ΔSt。考虑到聚乙二醇铜纳米颗粒的细菌毒性,通过测定聚乙二醇铜纳米颗粒对细菌活力的影响,进一步优化了聚乙二醇铜纳米颗粒与细菌的合成比例。并进一步检测了Cu₂O@ΔSt的增殖能力、稳定性、代谢特性及材料特性。体外细菌试验证明:(1)Cu₂O@ΔSt代谢可以导致培养环境PH下降(图2 h), 由此产生的酸性环境使铜离子从细菌表面释的Cu₂O中放出来,从而催化过氧化氢的分解产生细胞毒性·OH(图2 i),ESR的检测证明了·OH的产生。(2)ΔST能够分解含硫氨基酸产生硫化氢(图2 k),从而将Cu₂O硫化为CuS,用于癌症光热治疗(图2 l)。
图2. 纳米药物的构建及表征。(a)Cu₂O@ΔSt的制备和表征示意图:Cu₂O的合成和Cu₂O与ΔSt的连接;(b)动态光散射检测Cu₂O的流体动力学直径;(c)在进料比分别为65、125和250 μg Cu₂O per 10⁵ CFU ΔSt的情况下,Cu₂O、ΔSt和Cu₂O@ΔSt的电子显微镜图像;(d)Cu₂O@ΔSt的元素映射;(e)Cu₂O@ΔSt.的ESD ;(f)Cu₂O 的X射线光电子能谱;(g) ΔSt经不同剂量Cu₂O处理12h和24h后的细菌存活率;(h)在加入或不加入Cu₂O@ΔSt的情况下,不同时间点溶液的pH值;(i)不同孵育时间下,Cu₂O@St中累计的铜离子释放量;(j)不同反应体系的ESR谱;(k)三糖铁琼脂培养基经不同细菌培养后的颜色变化;(i)原始Cu₂O@ΔSt粉末和孵化24 h后从Cu₂O@ΔST悬浮液中收集的粉末的X射线衍射谱。
III Cu₂O@ΔST在荷瘤小鼠和健康小鼠体内的定植情况
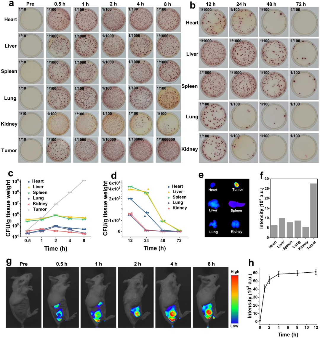
ΔSt在低氧、免疫抑制和生化独特的肿瘤微环境中能够有效定植,而在其他正常组织中逐渐被清除,这为基于Cu₂O@ΔSt的肿瘤特异性治疗提供了保证。免疫系统可以有效地清除小鼠正常器官中的细菌,Cu₂O@ΔSt在肿瘤部位的浓度随着时间的推移而逐渐增加,并在注射后4h达到最高浓度(图3g, h)。肿瘤和其他器官的体外荧光成也证明了Cu₂O@ΔSt具有良好的肿瘤靶向能力(图3e,f)。
图3. Cu₂O@ΔSt在体内的分布。在注射细菌后不同时间,CT26荷瘤小鼠和健康小鼠不同器官细菌定植情况:(a, b)显色琼脂平板菌落培养代表性照片;(c, d)细菌在不同器官中定植的定量结果; (e, f)注射IR780标记的Cu₂O@ΔSt后8h内小鼠主要器官和肿瘤部位的荧光成像和相应的荧光定量结果; (g, h)注射IR780标记的Cu₂O@ΔSt后,CT26荷瘤小鼠体内荧光图像和相应的肿瘤部位荧光强度随时间的变化。
IV 体外ICD的产生和免疫细胞(DC细胞)的激活
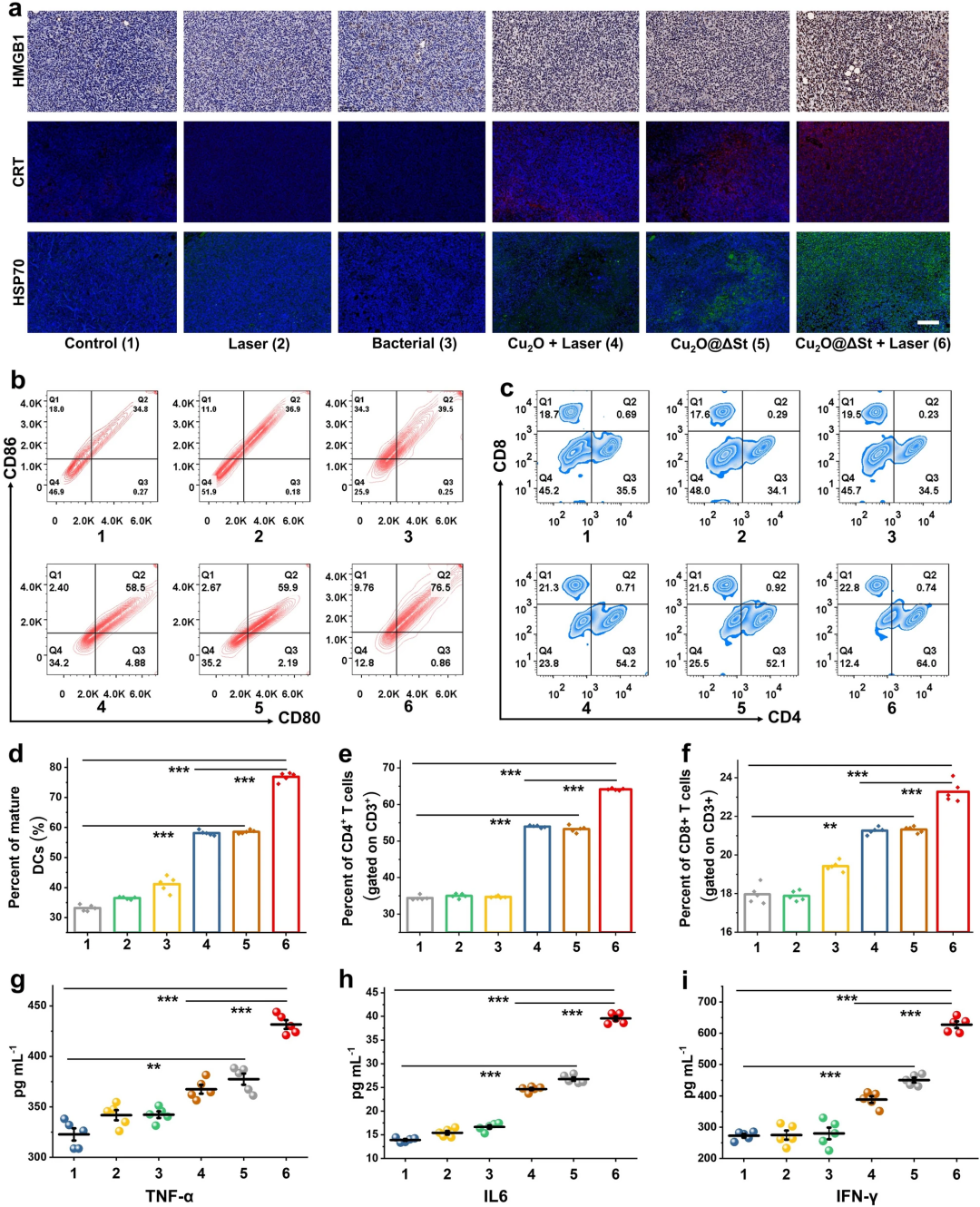
进一步实验证明,在细胞内产生的羟基自由基的持续攻击和光热治疗(PTT)的热效应下,经处理的肿瘤细胞中的凋亡蛋白(caspase-3)的表达水平显著增强,表明肿瘤细胞发生了显著的凋亡(图4 b)。纳米催化治疗产生的ROS导致肿瘤细胞损伤从未触发免疫源性细胞死亡(ICD)的级联反应,从而提高肿瘤对免疫治疗的敏感性,而PTT可以进一步放大这一过程。CRT和HSP70的表达以及不同处理后肿瘤细胞HMGB1的释放情况(图4 c)表明光热增强的纳米催化治疗能够触发大规模的肿瘤ICD,释放高水平的损伤相关分子模式(DAMPs)和肿瘤相关抗原(TAA)而迅速触发DC成熟,激活特异性免疫反应,从而增强机体自身免疫系统对抗肿瘤的能力。
图4. 树突状细胞的细胞毒性和体外成熟。(a) CT26细胞经不同处理方式后的存活率;(b)不同处理后CT26细胞的caspase-3活性结果;(c)不同条件处理后CT26细胞的CRT、HSP70和HMGB1免疫荧光定性结果;(d)Transwell系统中不同条件处理后DC细胞的流式分析结果;(e)Transwell系统实验示意图:DC培养于下室,CT26细胞经处理后置于上室;(f)成熟DC细胞(CD11c+CD80+CD86+)百分比的定量结果;(g, h)不同处理条件下DC细胞的光镜图像;(i-k)经不同条件预处理的肿瘤细胞悬液刺激后 DC细胞分泌的肿瘤坏死因子-α、白介素6和干扰素-γ含量变化。
V Cu₂O@ΔSt的体内治疗作用及免疫激活情况
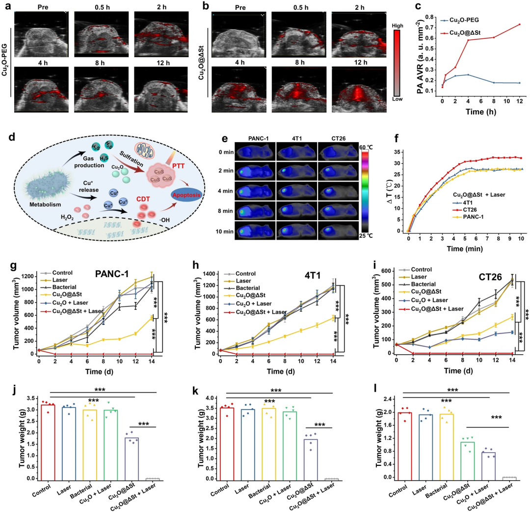
这一部分,我们研究了Cu₂O@ΔSt结合光热治疗在不同类型的荷瘤小鼠模型(PANC-1、4T1和CT26)上的治疗性能。通过808 nm激光以功率密度照射肿瘤部位实现光热治疗,结果表明我们设计的细菌代谢启动和光热增强的纳米催化疗法对所有三种类型的肿瘤模型都实现了完全的肿瘤消融和可耐受的全身毒性。随后我们检测了肿瘤组织中CRT和HSP70表达及HMGB1的释放,CRT蛋白在肿瘤细胞表面表达,就会发出“吞噬我”的信号,以招募DC吞噬垂死的肿瘤细胞的身体和碎片。同时,释放的HMGB1作为天然佐剂刺激DC成熟,然后将TAAs呈递给T细胞,结果表明Cu₂O@ΔST加激光照射后,在肿瘤组织中诱导了大规模的ICD,同时我们使用WB、流式分析、血清细胞因子检测等技术进一步佐证了这一结论。
图5. Cu₂O@ΔSt对4T1荷瘤小鼠的体内治疗作用。(a, b)单独静脉注射聚乙二醇修饰的Cu₂O纳米粒和Cu₂O@ΔSt后荷瘤小鼠的光声成像(PA)图像, 及相应肿瘤部位PA信号强度;(d) Cu₂O@ΔST触发治疗作用机制示意图;(e)小鼠注射Cu₂O@ΔSt.后不同时间段的红外图像;(f) 不同处理后小鼠相应的体温随时间升高;(g-l)各种治疗手段结束时不同类型荷瘤小鼠的肿瘤体积和重量,包括Panc-1荷瘤小鼠模型,4T1荷瘤小鼠模型,CT26荷瘤小鼠模型。
图6. 体内免疫激活评价。(a) 免疫荧光分析不同处理条件下肿瘤组织的特定蛋白表达(HMGB1、CRT和HSP70);(b, d) 不同处理条件下小鼠肿瘤体内成熟DC的流式细胞术分析和定量结果;(c, e, f) CD4⁺/CD8⁺T细胞的流式细胞术分析和定量结果;(g, h, i) 用ELISA法测定不同治疗方法小鼠肿瘤组织中IL-6、肿瘤坏死因子-α和干扰素-γ的含量。
VI Cu₂O@ΔSt对远端肿瘤的治疗效果评估
这一阶段使用FDA批准的抗CTLA-4抗体(抗CTLA-4),通过抑制免疫抑制调节性T(Treg)细胞的活性来进一步增强小鼠的抗肿瘤免疫治疗。我们发现在通过Cu₂O@ΔSt加激光治疗实现初次肿瘤根除后,予以细菌代谢启动和光热增强的纳米催化治疗与抗CTLA-4注射的联合治疗,远处肿瘤的生长几乎完全被抑制。证明了细菌代谢启动和光热增强的纳米催化治疗可以有效地激活细胞免疫,在抗CTLA-4的辅助下抑制远处肿瘤的生长,防止肿瘤转移。同时,作为获得性免疫的一个重要特征,免疫记忆效应能够在很长一段时间内防止同一疾病的复发,我们发现细菌代谢启动和光热增强的纳米催化治疗激活了一定程度的免疫记忆效应,对继发肿瘤生长有一定的抑制作用。
图7. Cu₂O@ΔSt联合抗CTLA-4抗体对小鼠结直肠癌模型的抗癌作用。(a) CT26荷瘤小鼠模型建立及体内治疗流程示意图;(b)各组小鼠对侧肿瘤平均体积变化;(c)不同治疗方法后小鼠对侧肿瘤体积变化曲线;(d-g) CD4⁺/CD8⁺T细胞流式细胞术分析和相应的定量结果;(h, i) CD4⁺细胞中FoxP3⁺/CD4⁺调节性T细胞(Treg)的FCM分析及相应的定量结果;(j-m)血清中肿瘤坏死因子-α、IL-6、IL-12和干扰素-γ的分泌水平。
图8. Cu₂O@ΔSt触发的长期免疫记忆效应。(a) Cu₂O@ΔSt免疫疗法抑制癌症复发的示意图;(b)在首次肿瘤清除后40天以上再次接种的肿瘤的体积变化曲线;(c)不同治疗方法后每只小鼠二次接种肿瘤体积变化曲线;(d, e)脾脏内CD8+/CD3+/CD44+/CD62-效应记忆T细胞的流式细胞分析及相应定量结果;(f)不同处理后小鼠血清中肿瘤坏死因子-α和干扰素-γ的水平;(g)不同组小鼠在各种治疗手段及CT26肿瘤二次接种后的无病存活时间。
作者简介
本文第一作者
▍主要研究成果
▍主要研究成果
▍Email:own_zhou@hotmail.com
▍主要研究成果
▍Email:jlshi@mail.sic.ac.cn
撰稿:原文作者
关于我们
Tel: 021-34207624
扫描上方二维码关注我们