点击蓝字
关注我们
乳腺癌细胞的高侵袭性以及手术切除后的高度免疫抑制微环境导致化疗、放疗以及免疫疗法等治疗方法效果受限。由于巨噬细胞具有可塑性,将促进肿瘤生长的M2型肿瘤相关巨噬细胞(Tumor-associated macrophages, TAMs)通过“再教育”为具有抗肿瘤活性的M1型,有望逆转术后免疫抑制微环境。此外,抗CD47抗体(aCD47)通过阻断CD47与信号调节蛋白α(SIRPα)的相互作用,能够激活吞噬细胞与效应T细胞介导的免疫应答,增强抗肿瘤疗效。因此,本研究提出假设:在CD47免疫阻断治疗之前,优先对肿瘤术后的TAMs进行再“再教育”,有望建立一个整体免疫有利的微环境,以提高抗肿瘤效果。
Time-Programmed Delivery of Sorafenib and Anti-CD47 Antibody via a Double-Layer-Gel Matrix for Postsurgical Treatment of Breast Cancer
Liping Huang, Yiyi Zhang, Yanan Li, Fanling Meng, Hongyu Li, Huimin Zhang, Jiasheng Tu, Chunmeng Sun*, Liang Luo*
Nano-Micro Letters (2021)13: 141
https://doi.org/10.1007/s40820-021-00647-x
本文亮点
1. 开发了一种新型可注射双层凝胶;
2. 分层结构的双层脂质凝胶可实现药物时间贯序释放;
3. 证实了优先释放适宜剂量的索拉菲尼能够对肿瘤相关巨噬细胞进行“再教育”并增强抗CD47抗体的效果。
内容简介
华中科技大学罗亮教授与中国药科大学孙春萌副教授联合团队在这项研究中构建了由不同比例的大豆卵磷脂/二油酸甘油酯组成的可注射双层凝胶,以实现贯序释药、逆转免疫微环境,并且结合免疫阻断疗法,从而更好地防止乳腺癌术后复发与转移。双层凝胶的外层具有热响应性,并负载吸附有索拉菲尼(SRF)的氧化石墨烯(GO)纳米粒子。GO在人工控制的近红外照射下产生较为温和的热量,首先刺激SRF的释放,对TAMs进行再“再教育”,促进免疫原性微环境的形成。内层凝胶负载aCD47,能够长时间维持凝胶状态,使得aCD47持续释放,阻断CD47与SIRPα通路,实现长期的抗肿瘤效果。体内4T1荷瘤小鼠模型研究表明,基于双层凝胶的贯序释药策略通过逆转局部免疫抑制,协同阻断CD47介导的免疫逃逸,能够增强全身免疫反应,有效地防止肿瘤复发与转移。
图文导读
I 双层凝胶的设计与表征
结果均表明能够实现良好的贯序释药,即外层通过光控释药优先释放,内层则长效缓释。体内实验中使用Ce6模拟SRF,AFIgG模拟aCD47,同样证明可实现贯序释药。
图1. (a) 使用双筒注射器形成双层凝胶示意图;(b, c) 4T1-luc荷瘤小鼠术后经PBS、Blank DLG、SG溶液和LG50/50+SG@LG35/65治疗后施加808 nm激光照射20分钟内温度变化情况(n=3);(d) 体外光控释放SRF和长效缓释IgG的累计释放量(n=3);(e, f) 小鼠体内荧光成像Ce6剩余情况(n=3);(g, h) 小鼠体内荧光成像AFIgG剩余情况(n=3)。
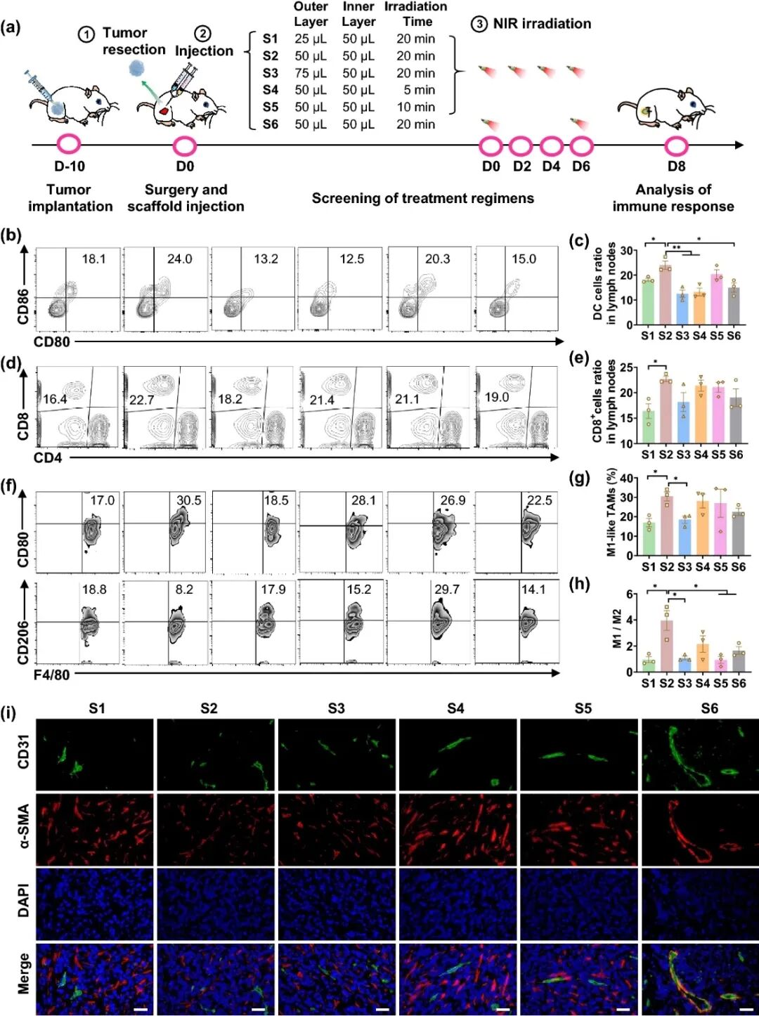
SRF对巨噬细胞的调节和抗肿瘤疗效具有剂量依赖性,因此筛选最适合本研究的索拉菲尼释放方案对于免疫微环境的调节和肿瘤治疗至关重要。如图2所示,本研究控制不同组别药物剂量一致,即aCD47为70 μg/只,SRF为50 μg/只。通过改变内外层凝胶体积比、光照时间与光照频率,从而改变内外层凝胶的释放速率,以筛选调节肿瘤免疫微环境(Tumor microenvironment, TME)的最优方案。最终确定内外层凝胶各50 μL,于第0天、2天、4天和6天每次光照20分钟为最优治疗方案。
图2. (a) 不同治疗策略筛选示意图;(b, c) 引流淋巴结中DC细胞浸润情况(n=3);(d, e) 引流淋巴结中CD4⁺和CD8⁺ T细胞浸润情况(n=3);(f-h) 肿瘤中巨噬细胞浸润情况(n=3);(i) 各组第8天肿瘤微血管免疫荧光染色。(比例尺:100 μm)。
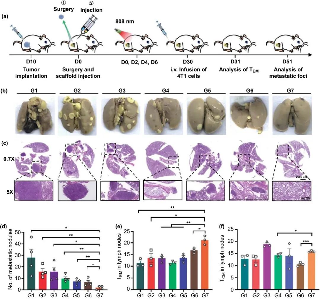
通过构建不完全切除的4T1-luc荷瘤小鼠模型,即待肿瘤生长至约300 mm³时,切除约90%的肿瘤,留下大约10%的肿瘤,模拟术后未完全切除的肿瘤模型。
对小鼠按照以下6组方案进行治疗:PBS不加光组(PBS组,G1)、双层未载药凝胶不加光组(LG35/65+LG50/50组,G2)、aCD47与SG混合溶液加光组(G3)、外层凝胶未载药内层载aCD47不加光组(LG35/65+aCD47@LG50/50组,G4)、外层凝胶载SG内层未载药加光组(SG@LG35/65+LG50/50组,G5)、外层凝胶载SG内层载aCD47不加光组(SG@LG35/65+aCD47@LG50/50-L组,G6)与外层凝胶载SG内层载aCD47加光组(SG@LG35/65+aCD47@LG50/50+L组,G7)。其中,内外层凝胶的体积均为50 μL,aCD47剂量均为70 μg/只,索拉菲尼的剂量均为50 μg/只。加光组小鼠分别于0、2、4 、6d施加808 nm激光光照,每次20 min。使用热成像仪持续实时监测小鼠肿瘤部位温度,手动调节激光器功率,使照射部位温度维持在42~45℃,并利用4T1-luc肿瘤细胞的发光信号检测肿瘤的生长情况。如图3所示,在23天的治疗期间,G7组,即SG@LG35/65+aCD47@LG50/50+L组肿瘤荧光明显弱于其他各组。第23天时小鼠的肿瘤体积和质量也明显低于其他各组,血管的CD31和α-SMA信号较其他各组弱此外,G7组小鼠的生存期也得到明显延长。这表明SG@LG35/65+aCD47@LG50/50+L的策略能够有效抑制肿瘤复发及肿瘤血管新生。
图3. (a) 药效及免疫应答实验设计示意图;(b) 4T1-luc荷瘤小鼠术后经各组治疗后的肿瘤荧光成像;(c) 4T1-luc荷瘤小鼠术后经各组治疗后肿瘤生长曲线(n=5);(d) 治疗后第23天每组代表性小鼠肿瘤质量;(e) 小鼠生存曲线(n=8);(f)各组第8天肿瘤微血管免疫荧光染色。(比例尺:100 μm)。
IV 免疫应答效果考察
本文进一步对其他免疫细胞水平进行考察,如图5所示,G7组小鼠淋巴结中成熟的DC细胞最多,约为20.8%,淋巴结中的CD8⁺ T细胞和CD4⁺ T细胞浸润最多。同时,与G1组相比,负载aCD47的G3和G4组的小鼠成熟的DC细胞和CD8⁺ T细胞的水平也明显升高,这表明aCD47能够有效激活T细胞介导的免疫应答。与淋巴结中结果相似,G7组的肿瘤组织中CD8⁺ T细胞和CD4⁺ T细胞浸润最多,而具有抑制细胞毒性T淋巴细胞抗肿瘤免疫效果的Treg细胞水平最低。这说明该种策略能够有效地逆转术后免疫抑制微环境,塑造肿瘤部位的免疫原性微环境。
图4. (a, b) M1型、M2型巨噬细胞的流式分析图;(c) M1型巨噬细胞的比例统计;(d) M2型巨噬细胞的水平统计;(e) M1型、M2型巨噬细胞的比值;(f) 各组小鼠血清中IFN-γ的水平统计;(g) 各组小鼠血清中TNF-α的水平统计;(h) 各组小鼠血清中IL-2的水平统计。
图5. (a) DC细胞的流式分析图;(b) 引流淋巴结中CD4⁺和CD8⁺ T细胞的流式分析图;(c) Treg细胞的流式分析图;(d) DC细胞的水平统计;(e) CD8⁺ T细胞的水平统计;(f) Treg细胞的水平统计。
V 长期免疫记忆效果考察
图6. (a) 免疫记忆效果及抑制肺转移实验设计示意图;(b, c) 各组小鼠术后51天肺转移情况;(d) 各组小鼠术后51天肺结节数目统计(n=4);(e) 静脉注射4T1-luc细胞次日小鼠淋巴结中TEM细胞水平;(f) 静脉注射4T1-luc细胞次日小鼠淋巴结中TCM细胞水平。
作者简介
罗亮
本文通讯作者
新功能材料的合成及在医学影像、生物检测、药物递送等方面的应用研究。
▍主要研究成果
▍Email: liangluo@hust.edu.cn
▍课题组主页
孙春萌
本文通讯作者
药物新制剂和制剂新技术、智能纳米药物递送系统、肿瘤免疫治疗、靶向性细胞穿膜肽的设计、仿制药质量一致性评价、药用辅料相关研究等。
▍主要研究成果
▍Email: suncmpharm@cpu.edu.cn
黄丽萍
本文第一作者
多功能纳米生物材料用于诊疗一体化、多功能肿瘤靶向纳米递药系统的研究。
▍主要研究成果
▍Email: lphuang@aliyun.com
张一漪
本文第一作者
肿瘤光疗免疫联合疗法、肿瘤药物递送。
▍Email: yiyizhang@hust.edu.cn
李亚楠
本文第一作者
药物递送与肿瘤免疫。
▍主要研究成果
▍Email: liyanan@njnu.edu.cn
撰稿:原文作者
编辑:《纳微快报(英文)》编辑部
关于我们
纳微快报
点击阅读原文在Springer免费获取全文