点击蓝字 · 关注我们
水系锌离子电池具有高安全、低成本和环境相容性,在规模化能量存储领域展现出巨大的潜力。然而,锌阳极仍遭受枝晶生长、析氢反应和副产物的困扰。作为一种有效的锌阳极稳定策略,界面保护涂层能够限制锌离子迁移并隔绝电解质中的水/质子,从而抑制枝晶并压制副反应。尽管如此,涂层与锌离子的强吸附作用会减缓锌离子的传输速率并降低离子通量,在增加电极极化的同时导致了界面的不稳定。
Reversible Electric Field Regulated by Amphoteric Charged Protein‑Based Coating Toward High‑Rate and Robust Zn Anode
Meihua Zhu, Qing Ran, Houhou Huang, Yunfei Xie, Mengxiao Zhong, Geyu Lu, Fu-Quan Bai*, Xing-You Lang*, Xiaoteng Jia*, Danming Chao*
Nano-Micro Letters (2022)14: 219
https://doi.org/10.1007/s40820-022-00969-4
本文亮点
1. 界面pH控制的表面交替正负电荷分布能够加速锌离子传输并均一化锌离子通量,这赋予了Zn-SF阳极低的极化电压和稳定的沉积/剥离过程。
2. 实验分析结合理论计算表明丝素涂层能够促进水合锌离子的去溶剂化并为锌离子均匀沉积提供成核位点。
内容简介
图文导读
将SF涂层通过丝素溶解-再生过程涂覆到锌阳极表面,随后经过水处理过程就能够得到Zn-SF阳极。通过自制的原位pH检测装置能够实时监测剥离/沉积过程中阳极界面的 pH变化。如图1a所示,在对称电池沉积过程中,界面pH值迅速下降,直到一个稳定值3.92。在剥离过程中,界面pH值迅速升高并保持在4.36。进一步通过Zeta电位检测SF在不同pH值(3.84-4.36)硫酸锌电解质中的表面电荷(图1 b)。丝素表面电荷零点pH值为4.1(等电点)。当pH高于4.1时SF表面显示了负的zeta电位,而当pH低于4.1时SF表面展现出正的zeta电位,表明在不同pH下SF表面具有可逆的负电/正电荷。因此,借助沉积/剥离过程中的界面pH变化就能够调控涂层表面的电荷并建立一个可逆的电场为离子传输提供驱动力,这可以大幅加速锌离子的传输(图1c)。进一步通过COMSOL模拟可以揭示带电SF涂层在调节界面电场和浓度场方面发挥的作用。图1d, e表明纯锌电极的尖锐枝晶引起不均匀的离子分布,并且尖端生长导致电场强度的集中。相比之下,通过界面驱动力,Zn-SF阳极展现出均一并增强的电场强度和离子通量,有助于加快锌离子传输。
图1. (a) Zn-SF阳极沉积/剥离过程中的实时界面pH; (b) SF在不同pH的硫酸锌电解质中的Zeta电位; (c) 动态pH驱动的内部电场加速机理; 模拟的纯锌阳极 (d, e)与Zn-SF阳极 (f, g)的电场与锌离子浓度分布。
II 对称电池的电化学性能
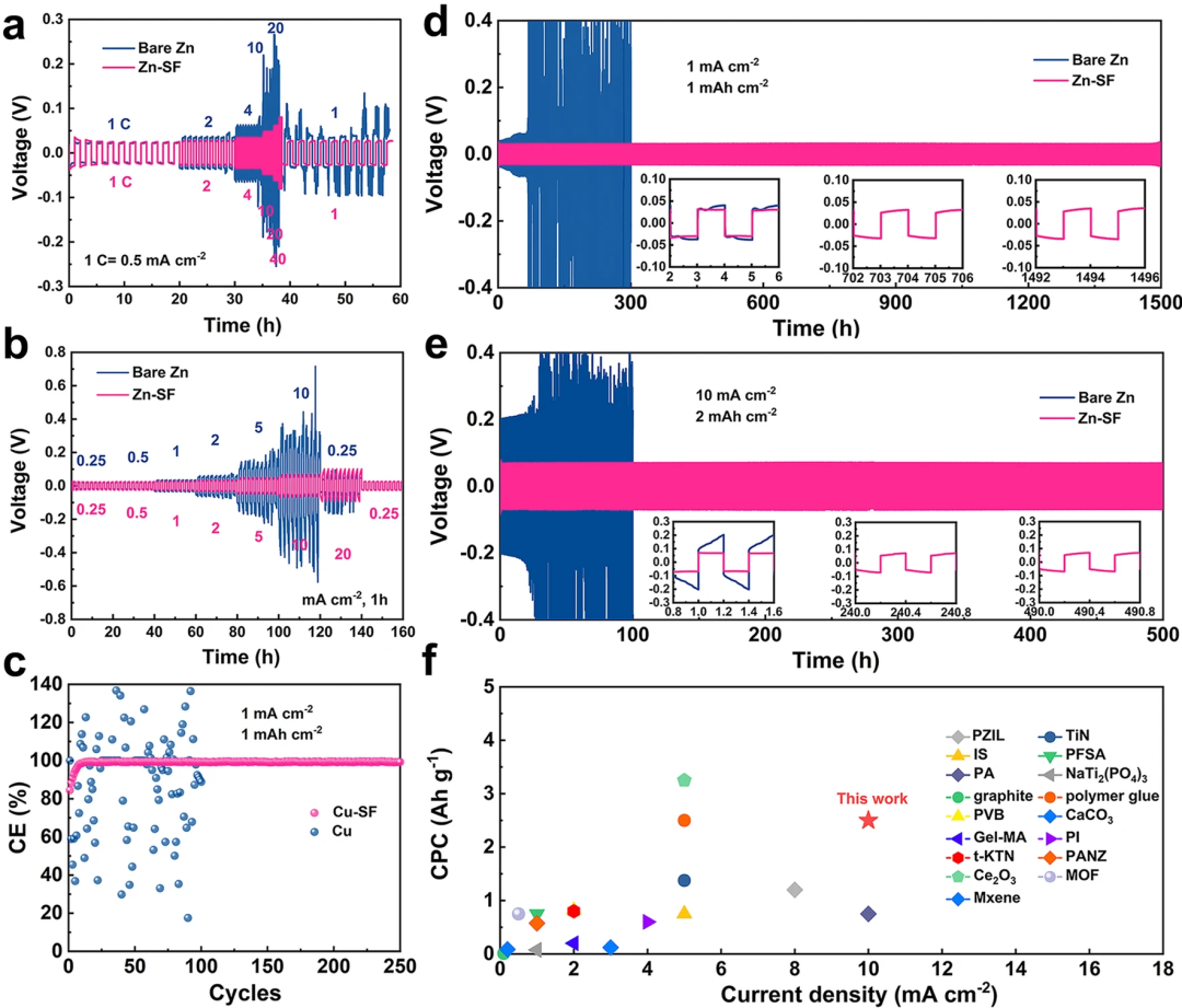
得益于电场加速作用,使用Zn-SF阳极组装的对称电池在0.5-20 mA cm⁻²的电流密度下可以展现出优异的倍率性能(图2a),在20 mA cm⁻²电流密度下,对称电池的极化电压仅为83 mV。相比之下,使用纯锌电极组成的对称电池在高倍率下的极化电压迅速升高(20 mA cm⁻²下极化电压206 mV)同时伴随着不稳定的沉积/剥离过程。不同深度的沉积/剥离测试表明(图2b),Zn-SF对称电池展现出更小的极化和更稳定的电压滞后,表明其具有良好的可逆性。而由于析氢反应以及副产物的积累,纯锌阳极会在循环过程中出现不稳定且逐步增强的极化。通过Cu(Cu-SF)//Zn非对称电池可以进一步评估锌沉积/剥离过程的可逆性(图2c)。相比于纯Cu,SF改性的Cu电极具有稳定的电压平台以及更高的可逆性,250 h平均库伦效率达到99.2%。同时,Zn-SF对称电池在1 mA cm⁻²和10 mA cm⁻²电流密度下分别运行1500 h和500 h,稳定性远优于使用纯锌电极组装的对称电池(图2d, e)。与已报道的涂层改性锌阳极性能相比,Zn-SF阳极在在10 mA cm⁻²实现累积沉积容量2.5 Ah cm⁻², 这达到国际先进水平(图2f)。
图2. (a) 从0.5-20 mA cm⁻²电流密度下对称电池的倍率性能; (b) 不同深度下(0.25-20 mAh cm⁻²)的沉积/剥离过程; (c) 非对称电池的库伦效率(1 mA cm⁻²/1 mAh cm⁻²); (d) 对称电池在1 mA cm⁻²下的长循环; (e) 对称电池在10 mA cm⁻²下的长循环; (f)与其他报道过的涂层改性锌阳极性能比较。
III SF辅助锌离子沉积和去溶剂化的研究
除了电场加速,界面还可以通过调节离子扩散行为来促进锌均匀沉积。图3a, b计时电流曲线显示纯锌阳极的电流持续增长而Zn-SF阳极电流快速趋于稳定,表明丝素界面能够限制锌离子3D扩散从而抑制枝晶。此外,图3c中,由于具有丰富的极性基团,相比于纯锌(24 mV),Zn-SF阳极具有更低成核过电位(3 mV),表明其具有更低的成核难度。图3d理论计算结果表明,与水合锌离子(−2.79 eV)相比,涂层与锌离子间更高的结合能(−9.26 eV)能够促进水合锌离子的去溶剂化过程。图3e实验结果表明,相比于纯锌(30.76 kJ mol⁻¹),Zn-SF阳极具有更低的去溶剂化能量(25.50 kJ mol⁻¹)。此外,相比于纯锌阳极(4.90 mA cm⁻²),图3f中的Zn-SF阳极展现出了更高的交换电流密度(9.64 mA cm⁻²),这证明了Zn-SF阳极中锌离子更快的反应动力学。
图3. (a) SF辅助锌离子均匀沉积和抑制H2原理图; (b) 施加-150 mV电位的计时电流曲线; (c) 锌离子沉积的成核过电位; (d) 通过密度泛函理论计算得到的锌离子与不同分子的结合能; (e) 由阿伦尼乌斯公式得到的去溶剂化能; (f) 由Tafel曲线得到的交换电流密度。
IV 全电池的电化学性能
从图4a的循环伏安曲线中可以看出,当分别使用纯Zn阳极和Zn-SF阳极与ZnₓV₂O₅·nH₂O(ZnVO)阴极匹配组装全电池时,两种电池均展现出两对特征峰(分别对应V⁴⁺/V³⁺和V⁴⁺/V⁵⁺)。其中,Zn-SF//ZVO全电池展现出更高的电流密度和更小的峰电压差距,这表明其具有更高的容量以及更小的电压极化。在图4b, c中,Zn-SF//ZnVO显示出更高的比容量(0.5 A g⁻¹时比容量362 mAh g⁻¹)以及更好的倍率性能(10 A g⁻¹时比容量202 mAh g⁻¹),这使其能够展现出更高的能量/功率密度(图4d)。图4e中的EIS谱图显示了Zn-SF//ZnVO全电池具有更低的电荷转移电阻(50Ω),这有利于实现快速的电荷转移。由于丝素涂层抑制了阳极副反应和能量耗散,在图4f中,在经历24/48 h的搁置后Zn-SF//ZnVO全电池仍能够保持99.5%/99.1%的库伦效率,这证明了其优越的荷电保持能力。此外,由于丝素界面能够发挥促进锌离子的沉积/剥离并稳定锌阳极的作用,图4g中的Zn-SF//ZnVO全电池在5 A g⁻¹电流密度下能够表现出优异的长期稳定性。在经历3000次循环后,Zn-SF//ZnVO全电池的比容量仍能保持其最大比容量的80.3%,同时库伦效率接近100%,这明显优于使用纯锌阳极组装的全电池。即使在0.3 A g⁻¹的电流密度下,Zn-SF//ZnVO全电池也可以在80次循环后保持超过80%的容量。在图4h中,通过控制阳极质量(对应N/P = 100/1, 34/1, 11/1, 2.8/1)的方法可以提升全电池整体能量密度以评估全电池的实际应用潜力。当N/P为2.8/1时,Zn-SF//ZnVO全电池能够达到最大比容量311.2 mAh g⁻¹(能量密度为104/47.8 Wh kg⁻¹分别对应与电极/电极+电解质的质量),这种性能已经可以达到实际应用的水平。
图4. (a) 0.2 mV s-1下的全电池循环伏安曲线; (b) 不同电流密度下全电池的充放电性能; (c)倍率性能比较; (d) 基于阴极的能量/功率密度; (e) 全电池EIS比较; (f) 搁置不同时间的Zn-SF//ZnVO全电池性能评估; (g) 全电池5 A g⁻¹循环稳定性比较; (h) 不同N/P下基于电极/电极+电解质质量的能量密度。
作者简介
本文第一作者
▍主要研究成果
▍Email:xtjia@jlu.edu.cn
本文通讯作者
▍主要研究成果
▍Email:chaodanming@jlu.edu.cn
撰稿:原文作者
关于我们
Tel: 021-34207624
扫描上方二维码关注我们