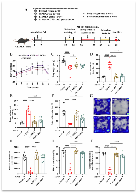
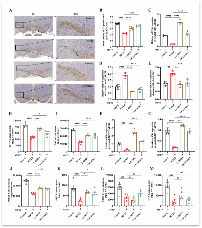
有句俗话说的好:“屁股决定脑袋”,简单来说,就是人们所处的“位置”决定了“怎么想,怎么做”。可能大家要说了,这仅仅是一句生活谚语,作为最高统帅的大脑,怎么会任由其他器官挑战权威? 从生物学和医学的角度来看,屁股确实不可能,但肠道可以!这就是科研届目前很火的研究方向:微生物群-肠-脑轴(microbiota-gut-brain axis,MGBA),即肠道菌群可能通过神经、免疫和内分泌等途径影响大脑功能和行为。 帕金森病(Parkinson’s disease,PD)是一种常见的神经系统变性疾病,已有研究表明,PD的主要原因之一是肠道菌群失衡,益生菌制剂可能对其有治疗作用,但其中的机制和途径尚不清楚。 近日,来自我国的田丰伟团队在营养学知名杂志发表了一篇题为“Neuroprotective Effects of Bifidobacterium breve CCFM1067 in MPTP-Induced Mouse Models of Parkinson’s Disease”的研究论文,证明了益生菌B. breve CCFM1067可以通过调节MGBA来预防或治疗PD,或许在未来可以用作PD治疗的口服补充剂。 Doi:https://www.mdpi.com/2072-6643/14/21/4678 研究者选取40只6周龄雄性C57BL/6小鼠,随机分为四组,每组10只:对照组、MPTP组、L-DOPA组和B. breve CCFM1067组。需要说明的是,MPTP是1-甲基-4-苯基-1,2,3,6-四氢吡啶的简称,可用于实验动物帕金森疾病模型的构建;L-DOPA是左旋多巴的简称,为多巴胺(DA)的前体药物,目前认为可改善帕金森病症状;B. breve CCFM1067为短双歧杆菌的一种。 实验共计41天,在第33-37天,除对照组外,对其他组小鼠每日进行MPTP干预,另外L-DOPA组小鼠于第33 ~ 41天口服L-DOPA;B. breve CCFM1067组小鼠于8 ~ 41 天口服B. breve CCFM1067。所有小鼠均称重、每周收集粪便,并进行行为学测试、mRNA表达等进一步实验。 本研究共进行了四项行为学试验测试小鼠运动功能,分别为爬杆试验(Pole Test,PT)、狭窄平衡木试验(narrow-beam test,NBT)、转棒疲劳试验(rotarod test,RTR)、旷场试验(open field test,OFT)。结果显示,与对照组相比,MPTP组小鼠表现出明显的运动障碍,运动敏捷性、平衡性、协调性均有所下降,而B. breve CCFM1067治疗可显著减缓解MPTP诱导的运动障碍。 短双歧杆菌CCFM1067可减轻MPTP诱导的小鼠运动功能障碍 大脑中的多巴胺(Dopamine,DA)与谷氨酸系统协同工作,控制身体的运动和认知功能。DA的合成受到限速酶酪氨酸羟化酶(Tyrosine hydroxylase,TH)的影响,当TH水平低于特定阈值时,PD的运动症状就会出现。组织病理学染色结果发现,B. breve CCFM1067的摄入有效抑制了黑质(Substantia nigra,SN)中TH表达水平的降低,与此同时,PD小鼠纹状体中DA、DOPAC和5-HT等神经递质水平显著提高,神经营养因子BDNF和GDNF的表达有所恢复,提示B. breve CCFM1067可减轻MPTP引起的神经病理改变和神经胶质激活,对PD小鼠具有神经保护作用,这一发现一定程度上解释了小鼠行为改善的内在原因。 B. breve CCFM1067可减轻MPTP诱导的神经病理改变和胶质激活 那么问题来了,B. breve CCFM1067在PD小鼠中发挥神经保护作用的可能机制是什么呢? 除上文所提到的神经营养因子外,活性氧和炎症反应也是PD发展的关键因素。结果表明,通过B. breve CCFM1067治疗,增强了中枢神经系统的抗氧化能力,提示B. breve CCFM1067有助于帮助PD小鼠降低过氧化物的毒性,缓解氧化应激。另外,研究发现,B. breve CCFM1067抑制了PD小鼠的促炎基因表达和蛋白表达,减少了大脑和肠道炎症,增强了抗炎能力,并且值得指出的是,短链脂肪酸的增加可能是B. breve CCFM1067对PD小鼠肠道或大脑具有抗炎作用的原因之一。 接下来,研究者检测了三种关键细胞因子(TNF-α、IL-1β和IL-6)在小鼠纹状体和结肠中的mRNA表达,数据表明,肠道菌群失调导致的肠屏障破坏导致促炎细胞因子泄漏,进而导致全身炎症。然而,B. breve CCFM1067治疗可减少肠道炎症,防止PD的发展,这是通过改善肠道屏障的健康,防止炎症分子泄漏,并减少PD小鼠大脑中的炎症来实现的。 粪便菌群分析结果表明,B. breve CCFM1067干预可作用于MPTP诱导的肠道菌群微生态失衡,抑制PD小鼠致病菌(志贺氏菌)数量,同时增加有益菌(双歧杆菌和阿克曼氏菌)的数量,即B. breve CCFM1067的保护作用可能是通过恢复正常菌群介导的,同时侧面强调了微生物群失调在PD进展中的重要性。 B. breve CCFM1067治疗对MPTP诱导的PD小鼠肠道微生物功能的影响,可能是通过微生物代谢产物介导的 综上所述,本研究表明,益生菌B. breve CCFM1067对MPTP诱导的 PD小鼠模型的多巴胺能神经元具有神经保护作用,能改善MPTP引起的小鼠运动障碍、多巴胺能神经元死亡和神经递质减少。其在PD小鼠中发挥神经保护作用的可能机制是通过增加神经营养因子和短链脂肪酸水平,降低神经胶质过度激活、抗氧化应激损伤、炎症反应和肠道菌群失调。 希望未来的某一天,益生菌能够真正成为预防和治疗帕金森疾病的有效辅助手段! 参考文献:Tiantian Li, Chuanqi Chu, Leilei Yu, et al. Neuroprotective Effects of Bifidobacterium breve CCFM1067 in MPTP-Induced Mouse Models of Parkinson’s Disease. Nutuients. 2022, 14, 4678. 撰稿 | 青叶编辑 | cici 精彩推荐: