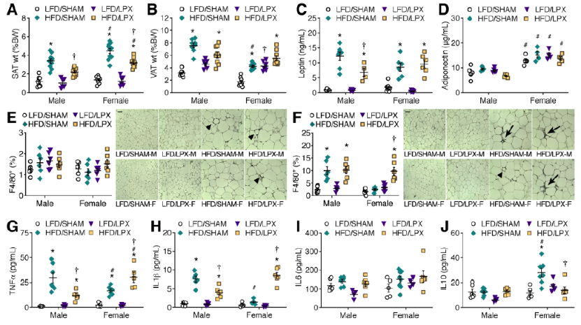
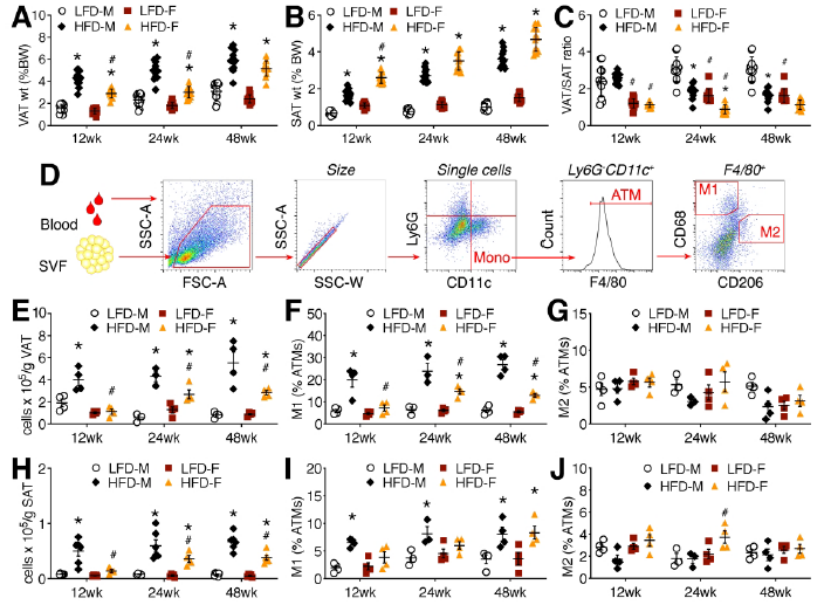
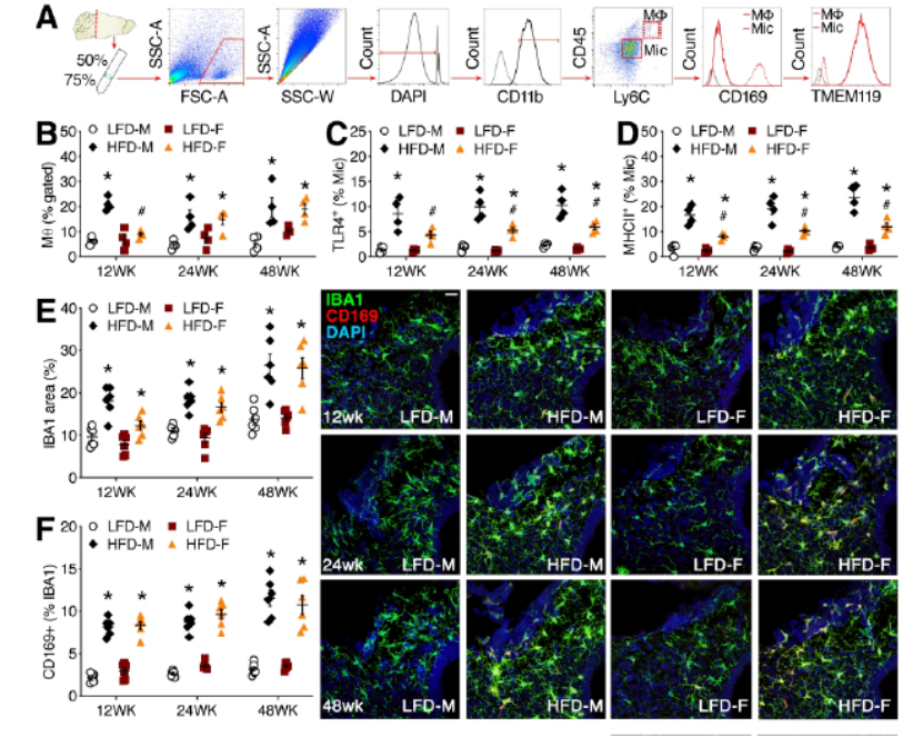
在这个以“瘦”为美的时代,无论是男性还是女性都常常因为自己身上那多出的一点肥肉(脂肪组织)而苦恼不已。然而,令你烦恼的脂肪却可能是对身体的一种保护! 一般脂肪堆积在性别差异中表现的较为明显,男性更容易将脂肪组织堆积在腹腔主要器官旁,称为内脏脂肪组织VAT;而女性则更倾向于在皮下堆积脂肪,称为皮下脂肪组织SAT。最新研究指出男性和女性的脂肪分布差异很可能发挥着保护健康的积极作用。近日,一项题为《Sex Differences in Adipose Tissue Distribution Determine Susceptibility to Neuroinflammation in Mice With Dietary Obesity》发表于国际顶级期刊《Diabetes》。在这项研究中研究人员通过高脂饮食对比了雌雄小鼠中脂肪分布的差异,结果表明女性皮下脂肪在一定时间范围内可以抵御肥胖带来的伤害,并可以有效减少中风和老年痴呆的风险。Fig.1 Sexually dimorphic patterns of adipose tissue hypertrophy in mice with dietary obesity 已经有大量研究报道身体代谢、免疫功能和生殖健康三者之间的相互作用,但是三者和肥胖的关系仍有待研究。因此,研究人员首先对8周龄的C57雌雄小鼠进行了连续24周的高脂饮食饲喂(HFD)来模拟正常饮食产生的肥胖,通过每6周一次的MRI成像来进行了纵向和横向时间过程的比较研究。 结果发现在进行高脂饮食前,雌性小鼠的VAT含量显著低于雄性小鼠,并且这种差异一直持续6周,在12周之后便检测不到这种差异。而同时,对于雌雄小鼠的SAT,则没有观察到类似的差异表现。此外,研究人员观察到雄性小鼠VAT/SAT比值较高,而在18周和24周的高脂饮食饲喂后,雌性小鼠的VAT含量显著升高。这些结果表明的性别差异在脂肪分布中的作用,也解释了为什么都一样的大鱼大肉胡吃海喝,相比女性而言男性长肉速度较快。Fig.2 Earlier onset of metabolic dysfunction in males with dietary obesity. IPGTT(Intraperitoneal GTT)是通过腹腔给药的方式测定小鼠葡萄糖耐量的一种方式,为了进一步探究性别差异在血糖控制方面的差异,研究人员分别在12、24和48周时使用IPGTT对低脂饮食和高脂饮食小鼠的葡萄糖耐量进行了检测。结果发现在24周高脂饮食饲喂后,雄性小鼠出现较快的高血糖症,而雌性小鼠则没有此现象。而在48周时,结果则刚好相反。此外,研究人员还发现24周时,雌性小鼠的葡萄糖耐量得到显著改善, 而48周时该效果消失。总的来说,这些结果表明在高脂饮食饲喂下,雌性小鼠表现出延迟的胰岛素抵抗和葡萄糖耐受不良,这进一步说明女性肥胖程度不受食物影响的一大原因就是更强的血糖调节。Fig.3 Cycling patterns and sex steroids after increasing durations on high-fat diet 常规认为雄性和雌性存在生理差异的主要原因归结于体内激素含量的差异。为了进一步探究雄性和雌性在高脂饮食中的生理差异,研究人员对其激素水平进行了研究分析。结果表明在24周时,雌性小鼠体内性激素含量持续升高,而在48周后,则显著降低。这些结果表明雌性小鼠的血糖调节缺陷是在生殖衰老以后出现的,并且和激素含量相关,这个结果说明女性在肥胖控制方面的优势在达到一定年龄后便开始消退(更年期为界限),最终降落为和男性同等水平。Fig.4 Cycling patterns aSex differences in adipose tissue hypertrophy and inflammation after increasing durations of highfat diet. 通过前述结果,研究人员已经观察到在高脂饮食对于脂肪组织的分布和积累存在显著的性别差异。进一步地,研究人员探究了这种差异与体内免疫水平之间的关系。通过分析12周、24周,48周免疫细胞募集变化,研究人员发现雄性小鼠体内内脏脂肪组织中的脂肪组织巨噬细胞的在所有时间点都高于雌性,并且表现为促炎M1型极化比例的增加。而女性在皮下脂肪组织中则分布较少的巨噬细胞,且M1比例偏低。这些结果表明高脂饮食下脂肪组织扩张是由局部炎症的变化驱动的,这里就提示当你每吃一口肥肉,都引起的是体内慢性炎症的进一步加剧,而慢性炎症正是人体内各种病变发生的先天基础,而女性由于皮下脂肪的存在可以抵抗这种慢性炎症的发生。Fig.5 Widespread microglial activation and regionally heterogeneous macrophage infiltration in males and females with dietary obesity. 大脑内驻留性小胶质细胞可以调节和响应大脑中与肥胖相关的病理生理信号。为了深入了解中枢神经系统炎症的进展,研究人员从雄性和雌性中分离出小胶质细胞前体脑单核细胞(FMCs)进行了体外实验。在12周高脂饮食以后,雄性巨噬细胞数量明显增加。而雌性则与低脂组没有差异。但是这种差异在48周后消失。同时,为了进一步确定巨噬细胞积聚是否与小胶质细胞激活有关,研究人员对了TLR4和MHC-II进行了量化分析。与前述结果一致的是,雌性小鼠的变化相比于雄性小鼠更加迟缓。总之,这些结果表明小胶质细胞增生是普遍存在的,而巨噬细胞浸润在高脂饮食的雄性和雌性小鼠中存在区域异质,这些结果表明同样的大鱼大肉,对于男女免疫细胞的影响也是不一样的,对女性的影响明显更小。Fig.6 Physiological and endocrine effects of subcutaneous fat removal prior to the onset of high-fat diet in males and females. 最后,研究人员探究了去除皮下脂肪组织SAT后对于高脂饮食中性别差异的影响。结果表明在部分切除SAT后,血糖控制没有明显变化。而雄性肥胖小鼠在完全去除SAT后出现了高脂血症,雌性小鼠则没有变化。这表明部分切除SAT并不影响脂质代谢中的性别差异。Fig.7 Subcutaneous fat removal accelerates adipose tissue inflammation in female mice with dietary obesity. “爱美,减肥”是现在众多女性的时尚追求,而这篇最新的研究则提出了相反的观点。在性别差异影响的脂肪组织差异分布背后,女性位于臀部、髋部或者手臂等处的皮下脂肪组织能够提供更多的炎症保护,并预防中风等神经系统疾病,可能成为众多女性朋友健康的好帮手。 所以,美女们减肥要适度哦! 参考文献:Stranahan AM, Guo DH, Yamamoto M, et al. Sex Differences in Adipose Tissue Distribution Determine Susceptibility to Neuroinflammation in Mice With Dietary Obesity [published online ahead of print, 2022 Nov 11]. Diabetes. 2022;db220192. doi:10.2337/db22-0192 撰稿 | 安小猪编辑|cici 精彩推荐: