基于全身循环的静脉注射给药模式是癌症化疗最常见的方式。在临床上,化疗药物作用剂量与全身毒性之间存在矛盾关系。局部给药策略可以提高药物在靶部位的积累,但在促进药物在肿瘤内高效递送和在细胞内高效转运的效果方面较为欠缺;而仅依靠被动扩散的药物递送常导致肿瘤细胞内化疗药物含量低,肿瘤杀伤效果欠佳。
针对这一问题,北京航空航天大学常凌乾等人在《Advanced Functional Materials》(IF: 18.8)期刊上发表了题为 “Multimicrochannel Microneedle Microporation Platform for Enhanced Intracellular Drug Delivery”的研究论文。该工作设计了一种3D 高精度打印的(nanoArchS130,摩方精密)、具有中空微通道的微针阵列(图1)。
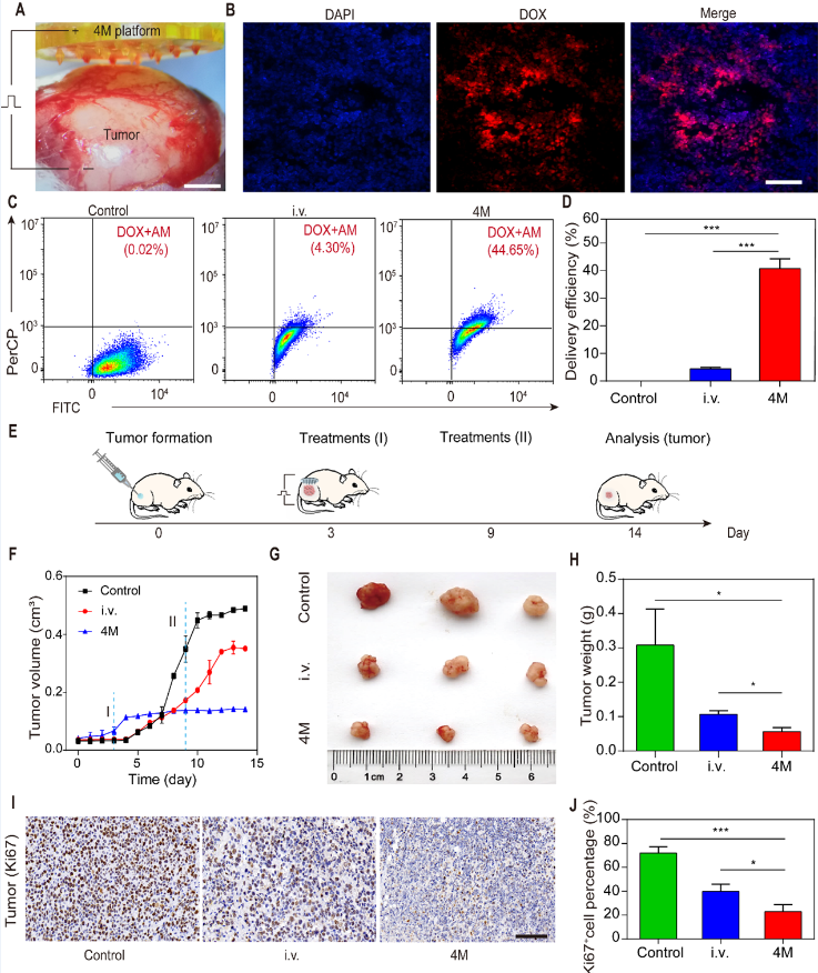
该生物芯片利用微通道装载药物,并在低电压直流电场的作用下,实现药物分子的快速递送;通过微通道聚焦电场的作用,在微针周围的肿瘤细胞膜发生电穿孔,进一步提高药物递送进细胞的能力。在活体实验中,该技术与周身送药、实心微针和局部板电极电穿孔系统进行了在体对比,在药物递送能力、肿瘤抑制、其他器官毒副作用等方面其优势显著(图2)。
该研究第一单位为北京市生物医学工程高精尖创新中心和北航生物与医学工程学院;常凌乾教授为主要通讯作者;南方科技大学郭传飞教授和北京化工大学庄俭副教授为共同通讯作者;研究生林龙、博士后王玉琼和研究生蔡旻堃为论文的第一作者。
最受关注文章 TOP 5