文 | 国际能源网/光伏头条 团队
微信公众号 | 光伏头条
光伏发展势不可挡!
3月4日,全国政协十三届五次会议在北京召开,2022年全国两会拉开大幕。光伏再次成为今年两会期间的热门话题!
1月20日,国家能源局发布文章称,据统计,我国2021年新增光伏发电并网装机容量约5300万千瓦。截至2021年底,光伏发电并网装机容量达到3.06亿千瓦,突破3亿千瓦大关,连续7年稳居全球首位。而中国光伏行业协会名誉理事长王勃华认为,2022年装机在巨大国内光伏发电项目储备量推动下,或将增至75-90GW。在光伏开发如火如荼进行的大好形势下,2022年又该如何做?
2022年年初,各省、市、自治区“两会”陆续召开。国际能源网光伏头条(pv-2005)梳理发现,安徽、安徽宣城市、安徽阜阳市、安徽桐城市、安徽淮南市、安徽池州市、福建三明市、福建漳州市、甘肃、广东阳江市、广东江门市、广东肇庆市、广西北海市、广西百色市、广西、广西钦州市、海南、河北、河北石家庄市、河南、湖北孝感市、吉林、吉林白城市、吉林松原市、江苏、江苏海安市、江西赣州市、江西上饶市、辽宁营口市、内蒙古、内蒙古巴彦淖尔市、内蒙古包头市、宁夏、宁夏固原市、宁夏中卫市、青海、山东、山西、山西原平市、山西永济市、山西河津市、陕西、上海、四川、四川攀枝花市、四川眉山市、四川广元市、西藏、新疆、云南、云南曲靖市、浙江、重庆等53地2022年政府工作报告中涉及光伏。
其中,新能源装机量、大基地建设、整县推进、风光储氢等成为提及最多的热词,也是2022年工作的重点。
9地提及大基地建设:福建漳州市、吉林、内蒙古巴彦淖尔市、青海、山西、陕西、四川、四川攀枝花市、新疆;
8地提及整县推进:安徽池州市、安徽桐城市、湖北孝感市、江苏海安市、山西河津市、山西永济市、山西原平市、四川广元市;
8地提及风光储氢:安徽淮南市、安徽宣城市、广东江门市、广东阳江市、广东肇庆市、江苏、宁夏固原市、云南曲靖市;
15地提及光伏:安徽阜阳市、福建三明市、甘肃、广西、广西北海市、广西钦州市、海南、河北石家庄市、江西赣州市、江西上饶市、辽宁营口市、宁夏、宁夏中卫市、四川眉山市、重庆。
文末扫描二维码,领取53地2022年政府工作报告资料包。
1、
13地明确新能源装机量
8地明确新增新能源装机56.6GW以上
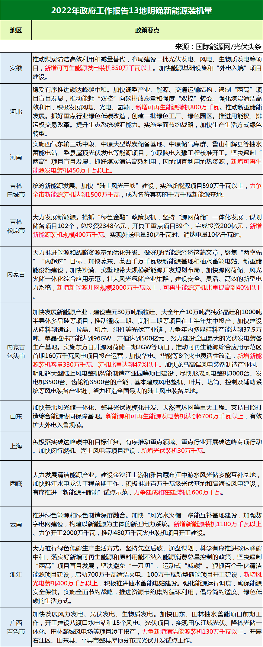
在2022年政府工作报告中,安徽、河北、河南、吉林白城市、吉林松原市、内蒙古、内蒙古包头市、山东、上海、西藏、云南、浙江、广西百色市13地明确新能源装机量。
其中安徽、河北、河南、吉林松原市、内蒙古、上海、浙江、广西百色市明确提出新增新能源装机量,合计规模56.6GW。
2、
9地提及大基地建设
在2022年政府工作报告中,福建漳州市、吉林、内蒙古巴彦淖尔市、青海、山西、陕西、四川、四川攀枝花市、新疆9地提及大基地建设。
3、
8地提及整县推进
在2022年政府工作报告中,安徽池州市、安徽桐城市、湖北孝感市、江苏海安市、山西河津市、山西永济市、山西原平市、四川广元市8地提及整县推进。
4、
8地提及风光储氢
在2022年政府工作报告中,安徽淮南市、安徽宣城市、广东江门市、广东阳江市、广东肇庆市、江苏、宁夏固原市、云南曲靖市8地提及风光储氢。
5、
15地提及光伏
在2022年政府工作报告中,安徽阜阳市、福建三明市、甘肃、广西、广西北海市、广西钦州市、海南、河北石家庄市、江西赣州市、江西上饶市、辽宁营口市、宁夏、宁夏中卫市、四川眉山市、重庆15地提及光伏。
扫描下方二维码
领取53地2022年政府工作报告资料包。
欢迎联系客户经理,付费购买!
来源:国际能源网/光伏头条
您值得关注的行业会议活动:
“十四五”初年,在“双碳目标”背景下,为助力能源转型,促进企业创新、产业变革与社会可持续发展,国际能源网凭借16年蓄积之力,继续构筑产业重磅年度盛会。
“第六届中国光伏产业论坛”将于3月19-20日在北京举办。论坛以“能源转型 光伏先行”为主题,将深入解读新时代能源高质量发展形势与政策,探讨新型电力系统下光储充一体化的发展机遇,宣扬业内新技术、新产品与创新理念,探索光伏产业发展新目标,并对光伏产业各先进企业进行表彰,凝心聚力为实现碳达峰、碳中和献计献策!点击阅读原文,在线报名参会!