文 | 国际能源网/光伏头条 团队
据国际能源网/光伏头条(PV-2005)统计,在过去的2021年,国家能源集团、中国华能、大唐集团、中国华电、国家电投、华润电力、中广核、三峡集团、中国能建、中国电建、国家电网、南方电网等,两大电网、10家能源央企与地方政府、企业、学校等频频达成战略合作协议,签约动作用数量来计的话,达413份!
签约内容主要涉及光伏、风电、储能、氢能等新能源,同时还包括能源电力、绿色金融、生态环境、节能环保、水利水务等其他能源领域的合作项目。
央企在与各企业签约当中,不管是光伏,还是风电,重点还是选择与龙头企业合作,如:隆基、特变电工、正泰新能源、晶澳科技、中来股份、中环股份、晶科能源、阳光电源、东方电气、锦浪科技、锦州阳光、协鑫集团、爱康科技、东方日升、京能集团、电气风电、中国中车、明阳智能等。
两大电网、10家能源央企签约情况(2021年版)
1、国家能源集团共签约31份协议,其中,与企业签约14份,与政府签约16份,校企签约1份。
2、中国华能共签约56份协议,其中,与企业签约20份,与政府签约35份,校企签约1份。
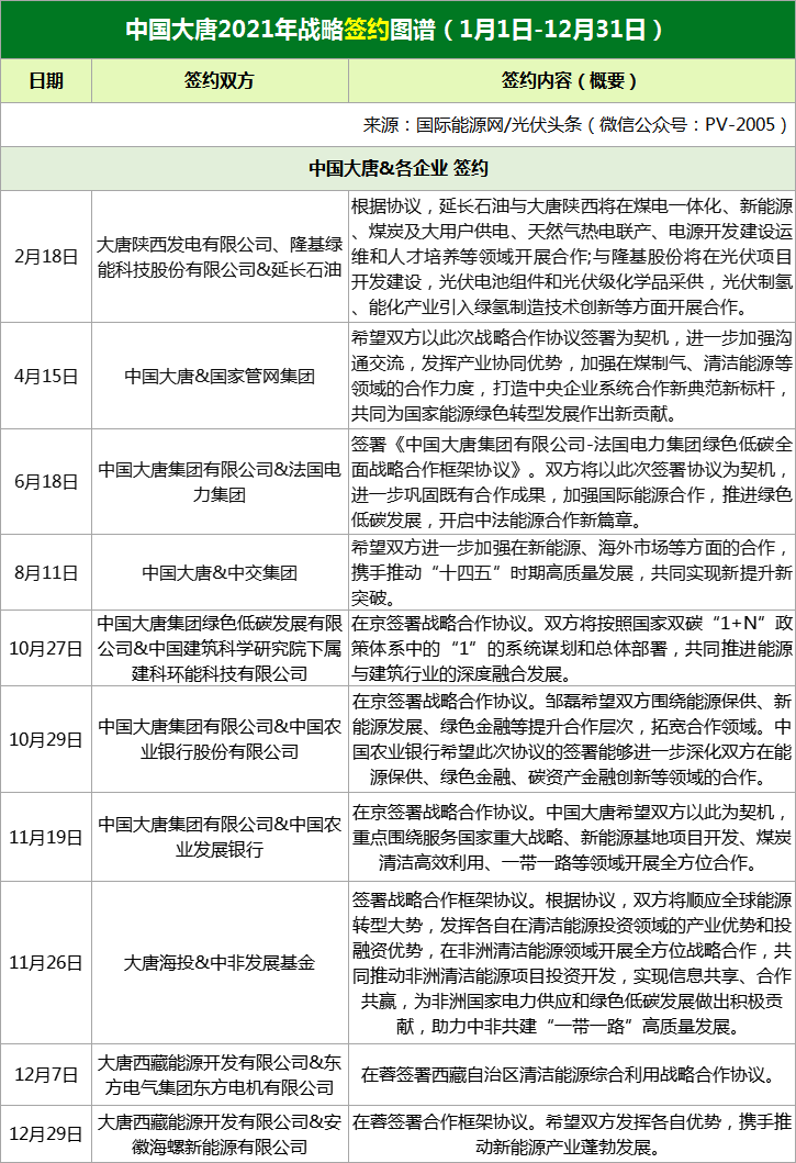
3、中国大唐共签约22份协议,其中,与企业签约10份,与政府签约12份。
4、中国华电共签约17份协议,其中,与企业签约7份,与政府签约8份,校企签约2份。
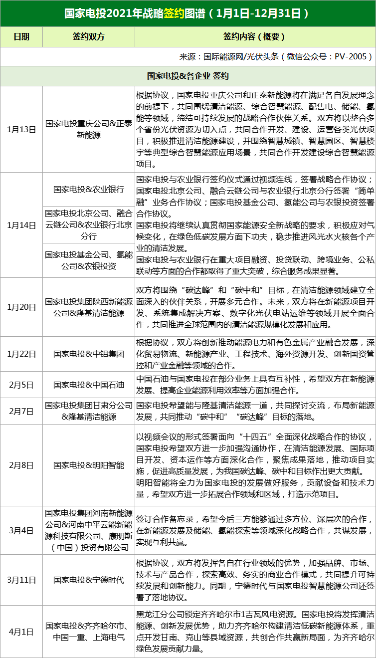
5、国家电投共签约94份协议,其中,与企业签约50份,与政府签约44份。
6、华润电力共签约15份协议,其中,与企业签约2份,与政府签约12份,校企签约1份。
7、中广核共签约22份协议,其中,与企业签约11份,与政府签约9份,校企签约2份。
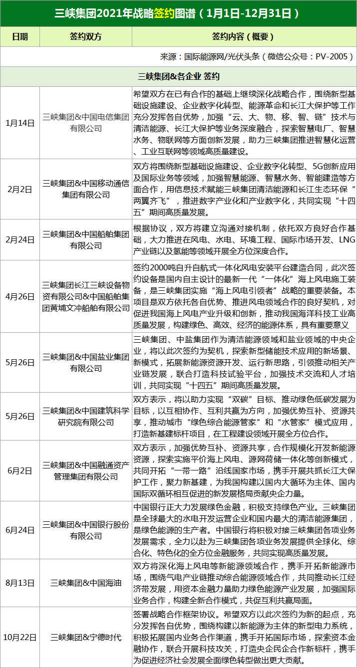
8、三峡集团共签约26份协议,其中,与企业签约13份,与政府签约11份。校企签约2份。
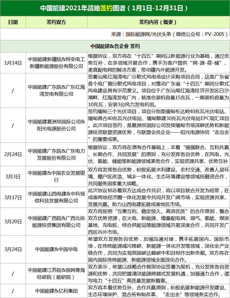
9、中国能建共签约72份协议,其中,与企业签约36份,与政府签约36份。
10、中国电建共签约30份协议,其中,与企业签约8份,与政府签约21份,校企签约1份。
11、国家电网共签约20份协议,其中,与企业签约7份,与政府签约12份,校企签约1份。
12、南方电网共签约8份协议,其中,与企业签约4份,与政府签约4份。
国家能源集团与中远海运集团、重庆农村商业银行、中国电信集团、国家电网、菏泽投资发展集团有限公司、山东省港口集团、中国南水北调集团、国家开发银行宁夏回族自治区分行、中国能建、中国航天科工集团、中国海油集团、安能集团第一工程局、宁德时代、华谊集团等企业签约。
中国华能与远东控股集团、中环股份、TCL科技、百度公司、中国电建、国家开发银行云南省分行、卓阳能源集团有限公司、大连嘉运电子科技有限公司、酒泉钢铁(集团)有限责任公司、国电电力发展股份有限公司、兰州兰石集团有限公司、天津港集团、山西晋南瑞能新能源科技有限公司、中国铁塔江苏分公司、国网江苏电力公司、海安市国有资本运营集团有限公司、射阳县国有资产投资集团、黑龙江省新产业投资集团、国开行青海分行、日照港集团、上海电气风电集团股份有限公司、农行山东省分行等企业签约。
中国大唐与隆基绿能科技股份有限公司、延长石油、国家管网集团、法国电力集团、中交集团、中国建筑科学研究院下属建科环能科技有限公司、中国农业银行股份有限公司、中国农业发展银行、东方电气集团东方电机有限公司、安徽海螺新能源有限公司等企业签约。
中国华电与中国银行、中国能建、中国信保、正泰新能源、中国融通、东方电气、中国中车等企业签约。
国家电投与正泰新能源、农业银行、农业银行北京分行、农银投资、隆基清洁能源、隆基股份、中铝集团、中国石油、明阳智能、河南中平云能新能源科技有限公司、康明斯(中国)投资有限公司、宁德时代、中国一重、上海电气、山东德晋新能源科技有限公司、协鑫集团、晶澳科技、建龙集团、阳光电源、中国石油上海销售公司、西安华晨新能源有限公司、中国农业发展银行、农发行福建省分行、青海油田、中国石化、锦州阳光能源有限公司、上海环境能源交易所、振发集团、机械科学研究总院集团有限公司、中国石油陕西销售公司、蒙源光伏公司、青海铭德能源集团、国家开发银行云南省分行、河北碳排放权服务中心有限公司、中国石化销售上海石油分公司、江苏交控、山东院、国药集团、中国邮政储蓄银行陕西省分行、中信集团、中国海油、锦浪科技、北大荒集团、特变电工、华能集团长城证券、中国工商银行、协鑫能源科技股份有限公司、南昌欣旺达新能源公司、中来股份、壳牌集团等企业签约。
华润电力与中国电建集团贵州工程公司、液空中国等企业签约。
中广核与东方日升、中国原子能公司、南方电网、中集海工、汕尾金融控股有限公司、东方电气集团、赛拉弗、邮储银行广西区分行、蒙能集团、邮储银行百色市分行、中国石油化工股份有限公司茂名分公司、SEMPELL、艾默生、德莱塞、法马通等企业签约。
三峡集团与中国电信集团有限公司、中国移动通信集团有限公司、中国船舶集团有限公司、中国船舶集团黄埔文冲船舶有限公司、中国盐业集团有限公司、中国建筑科学研究院有限公司、中国融通资产管理集团有限公司、中国银行股份有限公司、中国海油、宁德时代、中铝集团、中国联通、葡萄牙电力公司等企业签约。
中国能建与特变电工新疆新能源股份有限公司、广东红海湾发电有限公司、阳光电源股份公司、广东电力发展股份有限公司、中国农业发展银行、中科恒信科技发展有限公司、广西北投能源投资集团有限公司、中国华电、国网青海经研院(能研院)、亿利集团、中国石油天然气销售吉林分公司、国网连云港供电公司、海南省农垦投资控股集团有限公司、中路股份有限公司、水发能源(通榆县)有限公司、Avior Energy公司、东风柳州汽车有限公司、江苏盐城港控股集团、氢阳新能源控股有限公司、中国铁建、京能集团、中国能源工程(海门)发展有限公司、东方电气、宁德时代、山西建设投资集团有限公司、中铁辰邦(北京)投资集团、华润电力投资有限公司东北分公司、中国南水北调集团、安徽省新能创业投资有限责任公司、长沙远大住宅工业安徽有限公司、天津泰达控股、浪潮集团、中国海油、招商局集团、中国移动、广东能源青洲海上风电有限公司、中国电子科技集团有限公司等企业签约。
中国电建与中国华能、广东能源集团、中国中车集团、中交集团、中国南水北调集团、爱康科技、中兴能源、中国进出口银行等企业签约。
国家电网与内蒙古能建新能源有限公司、景能科技有限公司、景能北方能源有限公司、三峡能源、阳光新能源、晶科能源、芜湖万辰电光源科技有限公司、湖南省高速公路集团有限公司、四川发展(控股)有限责任公司等企业签约。
南方电网与中广核、株洲旗滨集团股份有限公司、中国进出口银行等企业签约。
以下为部分签约展示,扫二维码,领取2021年两网、10家大能源央企战略合作签约表——含与各政府签约情况、各企业签约情况
联系客户经理,欢迎付费购买!
国家能源投资集团有限责任公司(简称国家能源集团)于2017年11月28日正式挂牌成立,是经党中央、国务院批准,由中国国电集团公司和神华集团有限责任公司联合重组而成的中央骨干能源企业,是国有资本投资公司改革、创建世界一流示范企业的试点企业,拥有煤炭、电力、运输、化工等全产业链业务,产业分布在全国31个省区市以及美国、加拿大等10多个国家和地区,是全球规模最大的煤炭生产公司、火力发电公司、风力发电公司和煤制油煤化工公司。2021年在世界500强排名第101位。
2020年,国家能源集团资产总额17881亿元,营业总收入5569亿元,净利润577亿元,煤炭产量5.3亿吨,电力总装机量2.57亿千瓦,发电量9828亿千瓦时,供热量4.47亿吉焦,火电总装机量1.91亿千瓦,风电总装机量4604万千瓦。
(文末扫二维码,领取2021年国家能源集团战略合作签约表——含与各政府签约情况、各企业签约情况)
中国华能集团有限公司(简称中国华能)是经国务院批准成立的国有重要骨干企业。2021年,我国开启了全面建设社会主义现代化国家新征程,华能也进入新发展阶段。
关于“十四五”,华能指出,到2025年,进入世界一流能源企业行列,发电装机达到3亿千瓦左右,新增新能源装机8000万千瓦以上,确保清洁能源装机占比50%以上,碳排放强度较“十三五”下降20%,到2035年,进入世界一流能源企业前列,发电装机突破5亿千瓦,清洁能源装机占比75%以上。
(文末扫二维码,领取2021年中国华能战略合作签约表——含与各政府签约情况、各企业签约情况)
中国大唐集团有限公司成立于2002年12月29日,是中央直接管理的国有特大型能源企业,注册资本金370亿元,主要业务覆盖电力、煤炭、金融、海外、煤化工、能源服务六大板块。
截至2020年底,中国大唐发电装机规模达到15860万千瓦,其中清洁能源占38.2%;超低排放机组占煤电机组的98.8%,居行业先进水平。
中国大唐深入贯彻“四个革命、一个合作”能源安全新战略,坚持新发展理念,积极推进能源结构调整,助力绿色低碳转型发展。2020年,中国大唐发电量为5603.77亿千瓦时,其中水电1048.73亿千瓦时、火电4141.35亿千瓦时、风电392.47亿千瓦时、光伏21.22亿千瓦时。
(文末扫二维码,领取2021年中国大唐战略合作签约表——含与各政府签约情况、各企业签约情况)
中国华电集团有限公司(以下简称“中国华电”)是2002年底国家电力体制改革组建的国有独资发电企业,属于国务院国资委监管的特大型中央企业,主营业务为:电力生产、热力生产和供应;与电力相关的煤炭等一次能源开发以及相关专业技术服务。
截至2020年底,中国华电清洁能源装机占比达43%,全口径供电碳排放强度同比下降2.7%,新能源投资同比增长126%,为实现“3060”目标奠定坚实基础。
到2020年底,中国华电发电装机达到1.66亿千瓦,清洁能源装机占比提升至43%,非化石能源装机占比提升至31.2%。
2021年6月18日发布《中国华电集团有限公司碳达峰行动方案》。根据行动方案,中国华电力争到2025年实现碳达峰,非化石能源装机占比达到50%以上。
国家电力投资集团有限公司(简称“国家电投”)是中央直接管理的特大型国有重要骨干企业,成立于2015年7月,由原中国电力投资集团公司与国家核电技术有限公司重组组建。国家电投是我国五大发电集团之一,是全球最大的光伏发电企业,2021年在世界500强企业中位列293位,业务范围覆盖46个国家和地区。
2021年,国家电投清洁能源投资占比达到91%,新增清洁能源装机2136.84万千瓦,累计发出“绿电”2930.85亿千瓦时,占总发电量的46%。国家电投总装机已超过1.95亿千瓦,其中,光伏发电装机规模超4100万千瓦,新能源发电装机规模超7900万千瓦,可再生能源发电装机规模超1亿千瓦,均位居世界第一,成为绿色低碳发展的积极引领者。
(文末扫二维码,领取2021年国家电投战略合作签约表——含与各政府签约情况、各企业签约情况)
华润电力控股有限公司(简称“华润电力”)成立于2001年8月,2003年11月在香港联合交易所主板上市(股份代号836)。华润电力是华润集团旗下香港上市公司,是中国效率最高、效益最好的综合能源公司之一,业务涉及风电、光伏发电、火电、水电、分布式能源、售电、综合能源服务、煤炭等领域。
截至2021年6月30日,华润电力总资产2,682.28亿港元,运营装机容量59,186兆瓦,发电运营权益装机容量47,063兆瓦,可再生能源权益装机占比31.7%,业务覆盖中国31个省、自治区、直辖市和特别行政区,连续第15年入选“普氏能源资讯全球能源企业250强”和《福布斯》全球上市公司2000强,综合排名分别位列第74位和第937位。
(文末扫二维码,领取2021年华润电力战略合作签约表——含与各政府签约情况、各企业签约情况)
中国广核集团(简称:中广核,英文缩写:CGN),原中国广东核电集团,总部位于广东省深圳市,是由国务院国有资产监督管理委员会控股的中央企业。中广核是由核心企业中国广核集团有限公司及直属管理的26家主要成员公司组成的清洁能源大型企业集团。
截至2021年7月31日,中广核控股在运清洁电力装机容量超过6426万千瓦,其中核电2826万千瓦,新能源超过3600万千瓦。中广核是中国最大、世界第三大核电企业,位列中国企业500强第196位、中国跨国公司100强第19位。
(文末扫二维码,领取2021年中广核战略合作签约表——含与各政府签约情况、各企业签约情况)
1993年9月27日,为建设三峡工程,经国务院批准,中国长江三峡工程开发总公司正式成立。2009年9月27日,更名为中国长江三峡集团公司。2017年12月28日,完成公司制改制,由全民所有制企业变更为国有独资公司,名称变更为中国长江三峡集团有限公司(以下简称三峡集团)。在党中央、国务院的坚强领导下,三峡集团历经近30年持续快速高质量发展,现已成为全球最大的水电开发运营企业和中国最大的清洁能源集团,成为国务院国资委确定的首批创建世界一流示范企业之一。
截至2021年6月底,三峡集团可控、在建和权益装机达1.4亿千瓦;资产规模突破万亿元大关,资产负债率52%左右,继续保持最高的国际信用评级;利润总额、归母净利润、成本费用利润率、全员劳动生产率、人均利润等指标继续在中央企业名列前茅。在中央企业年度经营业绩考核中连续14年获评A级。
(文末扫二维码,领取2021年三峡集团战略合作签约表——含与各政府签约情况、各企业签约情况)
中国能建成立于2014年12月19日,是由中国能源建设集团有限公司(国务院国有资产监督管理委员会监管的中央企业)与其全资子公司电力规划总院有限公司共同发起设立的股份有限公司,2015年12月10日首次公开发行H股并在香港联合交易所有限公司主板挂牌上市(股份代号:3996.HK),2021年9月28日,在上海证券交易所主板挂牌上市(股票代码:601868.SH)。
在三峡工程、 南水北调、西气东输、西电东送、三代核电等一系列关系国计民生的重大工程中,中国能建作为工程建设领域主力军 和国家队,先后承建了世界首个“三百”火电工程、世界首个AP1000、CAP1400核电工程、世界最大风光储输工程、世界首个多端柔性直流输电工程、世界首个1240兆瓦高效超超临界燃煤发电工程、世界首个特高压多端混合直流工程、世界海拔最高的输变电工程等一批重大工程,创造了多项世界第一。
(文末扫二维码,领取2021年中国能建战略合作签约表——含与各政府签约情况、各企业签约情况)
中国电力建设集团有限公司(简称“中国电建”)是经国务院批准,在中国水利水电建设集团公司、中国水电工程顾问集团公司和国家电网公司、中国南方电网有限责任公司所属的14个省(市、区)电力勘测设计、工程、装备制造企业的基础上重组而成,是国务院国有资产监督管理委员会直接管理的中央企业。中国电建位居2021年《财富》世界500强企业第107位、2021年中国企业500强第33位、2021年ENR全球工程设计公司150强第1位、2021年ENR全球工程承包商250强第5位。
2021年上半年,中国电建印发《中国电力建设集团(股份)有限公司新能源投资业务指导意见》,大力发展新能源投资运营业务。从总体目标来看,文件要求“十四五”期间 集团(股份)公司境内外新增控股投产风光电装机容量30GW,但根据上述指导意见对下属28家子企业分解下达的新能源开发目标,新增规模共计48.5GW。
(文末扫二维码,领取2021年中国电建战略合作签约表——含与各政府签约情况、各企业签约情况)
国家电网有限公司成立于2002年12月29日,是根据《公司法》设立的中央直接管理的国有独资公司,注册资本8295亿元,以投资建设运营电网为核心业务,是关系国家能源安全和国民经济命脉的特大型国有重点骨干企业。
近20多年来,国家电网持续创造全球特大型电网最长安全纪录,建成多项特高压输电工程,成为世界上输电能力最强、新能源并网规模最大的电网,专利拥有量连续10年位列央企第一。
2021年3月,国家电网有限公司发布其“碳达峰、碳中和”行动方案,承诺“十四五”期间,新增跨区输电通道以输送清洁能源为主,保障清洁能源及时同步并网;建成7回特高压直流,新增输电能力5600万千瓦;到2025年,其经营区跨省跨区输电能力达到3.0亿千瓦,输送清洁能源占比达到50%。
(文末扫二维码,领取2021年国家电网战略合作签约表——含与各政府签约情况、各企业签约情况)
中国南方电网公司是中央管理的国有重要骨干企业,由国务院国资委履行出资人职责。
南方电网东西跨度近2000公里,网内拥有水、煤、核、抽水蓄能、油、气、风力等多种电源,截至2020年底,全网总装机容量3.5亿千瓦(其中火电1.5亿千瓦、水电1.2亿千瓦、核电1961万千瓦、风电2618万千瓦,光伏2241万千瓦,分别占43.4%、33.2%、5.6%、7.5%、6.4%);110千伏及以上变电容量11.2亿千伏安,输电线路总长度24.8万公里。2020年底非化石能源电量占比53.2%。
南方电网是国内率先“走出去”的电网。公司积极落实“一带一路”倡议,作为国务院确定的大湄公河次区域电力合作中方执行单位,不断加强与周边国家电网互联互通,持续深化国际电力交流合作。截至2020年底,公司累计向越南送电394.9亿千瓦时,向老挝送电11.5亿千瓦时,向缅甸购电199.1亿千瓦时,对缅甸送电13.6亿千瓦时。
(文末扫二维码,领取2021年南方电网战略合作签约表——含与各政府签约情况、各企业签约情况)
联系客户经理,欢迎付费购买!
您值得关注的行业会议活动:
“十四五”初年,在“双碳目标”背景下,为助力能源转型,促进企业创新、产业变革与社会可持续发展,国际能源网凭借16年蓄积之力,继续构筑产业重磅年度盛会。
“第六届中国光伏产业论坛”将于3月17-18日在北京举办。论坛以“能源转型 光伏先行”为主题,将深入解读新时代能源高质量发展形势与政策,探讨新型电力系统下光储充一体化的发展机遇,宣扬业内新技术、新产品与创新理念,探索光伏产业发展新目标,并对光伏产业各先进企业进行表彰,凝心聚力为实现碳达峰、碳中和献计献策!点击阅读原文,在线报名参会!
来源:国际能源网/光伏头条