![]()
9月8日0—24时,31个省(自治区、直辖市)和新疆生产建设兵团报告新增本土病例259例,含41例由无症状感染者转为确诊病例,新增本土无症状感染者1033例,共计感染者1251例。新增感染者较多的省份有西藏(365例)、四川(126例)、黑龙江(115例)、内蒙古(104例)、广西(99例)、山东(96例)、辽宁(79例)、广东(61例)、江西(57例)、新疆(27例)。
目前全国疫情形势依旧复杂严峻,呈点多、面广、频发的特征,每日新增感染者数居高不下,共有25个省份有不同规模的疫情发生,西藏、四川、海南、新疆、青海、辽宁、广东、黑龙江、贵州等地为疫情重点区域;我省成都、宜宾、泸州、阿坝、达州近期疫情较为严重,我市存在较高的疫情输入和传播风险。为进一步做好我市疫情防控工作,巴中市疾控中心提醒广大市民:
一、密切关注官方发布的新冠疫情信息,不前往本土疫情发生地。主动查看7天内是否到过国内重点疫情地区和高、中、低风险区所在县(市、区、旗),是否与病例活动轨迹有交集,是否收到风险人员提醒短信,或健康码、通信行程卡异常。如有以上情况,请做好个人防护,立即向所在村(社区)、单位或入住酒店报备,并主动进行核酸检测,配合做好疫情防控措施。
二、要重视个人防护,养成戴口罩、勤洗手、常通风、不聚集、分餐食、用公筷、一米线等卫生习惯,保持厕所卫生,养成健康的生活方式,配合做好扫健康码、出示行程卡、测量体温、核酸检测等疫情防控措施。外出时要避免人群聚集,在人员密集的室内场所、乘坐公共交通工具、人员密集的露天场所时要科学规范佩戴。在使用空调的同时需注意通风换气,每日开窗通风2到3次,每次不少于30分钟。
三、加强自身及家人的健康监测。如出现发热、咳嗽、乏力等症状,即便症状比较轻微,也不要自行服药,应佩戴好口罩,不乘坐公共交通工具,尽快到就近的二级以上医疗机构发热门诊就诊,配合医务人员调查,如实告知旅居史和人员接触史。
四、如近期有相关地区旅居史或收到疫情防控提醒短信,健康码变为“红码”“黄码”,要第一时间向所在村(社区、宾馆、酒店)报备。“红码”人员就地等待转运。如健康码变“黄码”,一要立即主动向属地村(社区、宾馆、酒店)报备,保持通讯畅通,积极配合管理;二要做好个人防护,不前往人群密集场所,不乘坐公共交通工具,及时到“黄码”人员核酸检测定点医疗机构(机构名单见“健康巴中”微信公众号8月1日权威发布)进行3天3次核酸检测,并做好居家健康监测;其他检测点不检测“黄码”人员。
五、“中秋”期间,尽量就地过节、减少出行,倡导不出市、本地游、周边游,不前往疫情重点地区和国内高、中、低风险区。确需出行的,提前了解目的地防疫政策并合理规划出行路线,全程做好个人防护,返巴后主动报备,并按省、市疫情防控政策,自觉履行个人防疫义务。
一、加强对行程卡的查验和风险人员排查。高速公路出口、普通国道省界入口、机场、火车站健康服务点要加强对省外来(返)巴人员健康码和行程卡的查验;对健康码、行程卡异常的人员要进一步排查是否有中、高风险地区所在县(市、区、旗)旅居史,再根据情况落实相应防控措施。二、各机关企事业单位和村(社区)要加强对7日内西藏、海南、新疆、青海、辽宁(大连)、广东(深圳)、黑龙江(大庆)、贵州(贵阳、遵义)和四川成都、宜宾(翠屏、叙州)、泸州(江阳、龙马潭、泸县)、阿坝(阿坝县、马尔康)、南充(顺庆、嘉陵、高坪)、达州主城区等重点地区和国内其他高、中、低风险区旅居史人员的排查,并实施分类管理。公众如近期有相关地区旅居史,或与阳性感染者有过时间空间重叠(病例活动轨迹请查询当地官方信息),要第一时间向所在村(社区)报备,并配合做好各项防疫措施。三、加强重点场所防控。10类重点公共场所【酒吧、歌舞厅、洗浴场所、棋牌室(麻将馆)、网吧、电子游艺厅、密室逃脱、剧本杀、民宿、网约房】和药房、商超、茶楼、酒店、宾馆、影剧院等重点场所要严格落实测量体温、扫场所码、查行程卡和健康码、督促戴口罩、通风消毒等防控措施,避免人员聚集。城市公共交通、出租车、网约车应严格落实防控措施,司乘人员做好个人防护。景区景点、餐饮单位、室内公共场所、密闭场所落实限量、预约、错峰要求,从严管控大型活动、展销等聚集性活动。一、近7日以来,有省外和省内成都、宜宾(翠屏、叙州)、泸州(江阳、龙马潭、泸县)、阿坝(阿坝县、马尔康)、南充(顺庆、嘉陵、高坪)、达州主城区等地旅居史的来(返)巴人员要主动通过“天府健康通-社区报备”小程序或电话、短信等方式报备,积极配合做好防疫措施。对省内有中、高风险区的市(州)来(返)巴人员,应持24小时内核酸检测阴性证明。二、对近7日内有成都市旅居史的来(返)巴人员,自抵达时起实施5天居家隔离(如不具备居家隔离条件,或不接受同住人员共同实施居家隔离管控的,实施5天集中隔离),第1、2、3、5日完成4次核酸检测。三、宜宾(翠屏、叙州)、泸州(江阳、龙马潭、泸县)、阿坝(阿坝县、马尔康)、南充(顺庆、嘉陵、高坪)旅居史的来(返)巴人员,自抵达时起实施3天居家隔离(如不具备居家隔离条件,或不接受同住人员共同实施居家隔离管控的,实施3天集中隔离),3天3次上门核酸检测。四、对近7日以来有达州市主城区旅居史的来(返)巴人员,抵巴后实施3天居家健康监测,完成2次核酸检测(间隔24小时),第二次核酸检测结果未出前,不外出、不聚集。五、对近7日内有西藏、青海(海西、玉树)旅居史的来(返)川人员,抵川当日始实施7天集中隔离,第7天核酸检测阴性证明出具后,方可解除隔离管控。原则上采取“首站负责制”,由入川首站市(州)负责,严格落实管控措施。六、对近7日内有海南省旅居史的来(返)川人员,各地要严格落实“首站负责制”,抵川时落实闭环转运,实施3天居家隔离(如不具备居家隔离条件,或不接受同住人员共同实施居家隔离管控的,实施3天集中隔离),3天3次上门核酸检测。七、对近7日内有新疆、青海省(除海西、玉树外)、辽宁(大连)、广东(深圳)、黑龙江(大庆)、贵州(贵阳、遵义)等地旅居史的来(返)巴人员实施3天居家隔离(如不具备居家隔离条件,实施3天集中隔离),采取3天3次上门核酸检测,第三次核酸检测阴性证明出具后,方可解除隔离。八、如有以上地区的高、中风险区旅居史来(返)巴人员,则按照高、中风险区相应管控措施进行管控。一、根据《新型冠状病毒肺炎防控方案(第九版)》规定,中、高风险区范围根据对病例和无症状感染者停留和活动的流调研判结果划定,具体地点可在“国务院客户端”微信小程序中查询;中、高风险区所在县(市、区、旗)的其他地区为低风险区。二、有国内重点疫情地区、疫情发生县(市、区、旗)及省外其他地区旅居史的来(返)巴人员须提前2天通过“巴中社区防疫报备”微信小程序或电话、短信等方式报备。三、所有省外来(返)川人员在入川时,需申领“四川天府健康通”,并扫“入川码”后通行,分类实施风险人员管理。四、对7天内有高风险区旅居史的来(返)巴人员,采取7天集中隔离医学观察,在集中隔离第1、2、3、5、7天各开展一次核酸检测;管理期限自离开风险区域算起。五、对7天内有中风险区旅居史的来(返)巴人员,采取7天居家隔离医学观察,在居家隔离第1、4、7天各开展一次核酸检测;如不具备居家隔离医学观察条件,采取集中隔离医学观察;管理期限自离开风险区域算起。六、对7天内有低风险区旅居史的来(返)巴人员,三天内完成两次核酸检测(间隔24小时),结果未出之前不外出、不聚集,并做好健康监测,未完成检测的限制出行并赋黄码。七、省外无疫情发生县(市、区、旗)来(返)巴人员可自由流动,入川时需查验健康码和通信行程卡,并纳入常态化核酸检测范围,不限制酒店住宿和出行;入川后需做好三天两次核酸检测,未按规定频次进行检测的,“四川天府健康通”将会弹窗提示或赋黄码方式提醒其按时完成检测。(中、高风险区具体地点可通过“国务院客户端”微信小程序查询)![]()
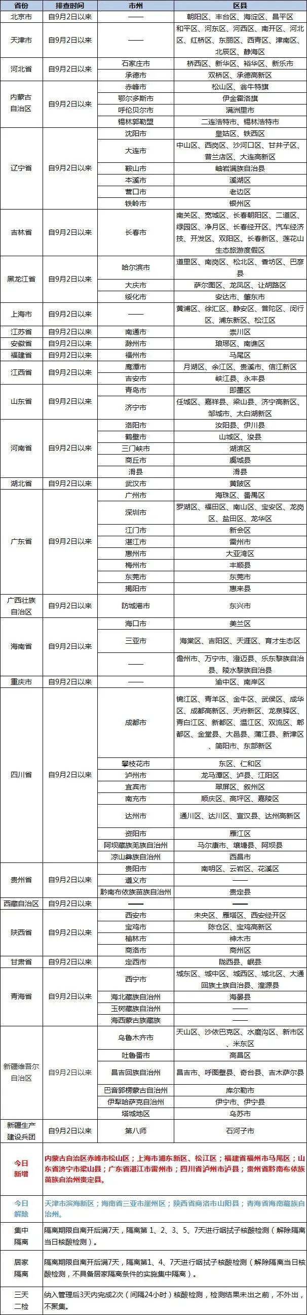
注:表中“——”表示省(自治区、直辖市)直辖县级行政区或全域按照风险区管理。
为支持配合做好我市新冠肺炎疫情防控工作,来(返)巴人员点击文末左下角“阅读原文”进入巴中市卫生健康委官网了解我市最新疫情防控政策;市民朋友可长按下方二维码点击“识别图中二维码”查询居住地所在村(社区)报备电话。
成都市新型冠状病毒肺炎疫情防控指挥部通告(2022年第8号)
![]()