点击↑上方基本公共卫生服务项目宣传平台关注我
为进一步规范国家基本公共卫生服务项目工作,推动项目落实,建立公平、可及的基本公共卫生服务体系,推进基本公共卫生服务均等化水平,提升项目服务质量,提高项目资金使用效益,根据上级文件要求,结合实际,制定本方案。
通过基本公共卫生服务项目绩效考核,客观评估各乡镇(街道)基本公共卫生服务项目工作的组织领导、资金管理、项目执行、项目效果等情况,促进基本公共卫生服务项目工作水平不断提高,实现基本公共卫生服务项目逐步均等化。
2021年度基本公共卫生服务项目总分100分,其中半年绩效考核40分,占40%;年终考核60分,占60%。争优创新和特色工作另行加分,加分不超过3分。基本公共卫生服务项目绩效考核纳入年度乡镇(街道)卫生院(社区卫生服务中心)年度绩效考核内容,占30%。
(一)半年绩效考核。主要对2021年度上半年的基本公共卫生服务项目工作进行绩效考核,具体考核内容和评分标准见附件1、2。
(二)年终绩效考核。对2021年度全年的基本公共卫生服务项目工作情况进行全面考核,检查各乡镇(街道)当年度14项基本公共卫生服务项目的完成情况。具体考核内容和评分标准见附件1、2。
(三)争优创新和特色工作。创新和特色工作总结于12月15日前报送市基本公共卫生服务项目办公室,最高得分不超过3分;同一项内容以得分最高的加分,不重复加分。
1.特色工作。经基本公共卫生服务项目专家组评定,开展特色工作或活动被市级、省级、国家级媒体(党报党刊)宣传报道的每项加0.2分、0.3分、0.5分,其他媒体按级、省级、国家级加0.1分、0.2分、0.3分,封顶0.5分。
2.典型示范。被确定为市级创新项目的,验收合格并以文件向市推广的加0.5分,在市推广的加1分,在全省及全国推广的分别加1.5分和2分,封顶2分。以党委政府办公室文件推广的提一级加分,即市1分、市1.5分,省级以上2分。
(四)考核内容范围。参照上级考核指标要求,结合实际工作情况、工作薄弱环节,确定2021年度的考核内容。年度考核前,省、市基本公共卫生服务项目考核内容如有变化的,将适时调整。
1.组织管理。主要考核卫生院(社区卫生服务中心)的项目管理和工作分工、宣传推广、问题整改、绩效考核组织实施、职责落实、信息系统建设和使用等情况。
2.资金管理。包括预算安排、资金拨付、资金管理、预算执行等情况。
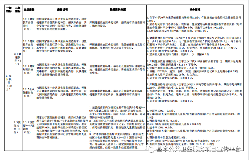
3.项目执行情况。包括居民健康档案管理、健康教育、预防接种、0-6岁儿童及孕产妇健康管理、老年人健康管理、慢病健康管理(高血压、糖尿病)、严重精神障碍患者管理、传染病及突发公共卫生事件报告和处理、卫生计生监督协管、中医药健康管理、结核病患者管理、避孕药具发放和健康素养促进共14项基本公共卫生服务项目开展的服务数量和服务质量全面考核,并增加家庭医生签约服务、基本药物制度执行情况。
4.项目效果。考核卫生院(社区卫生服务中心)的健康档案动态使用、重点人群健康管理效果、居民知晓率、服务对象满意度等情况。鼓励各卫生院(社区卫生服务中心)总结项目管理的创新点、工作亮点。
三、奖惩办法
(一)奖励表彰
1.全年绩效考核综合得分前3名且考核分数达到95分及以上的基层医疗卫生机构分别给予8、5、3万元奖励。
2.年终绩效考核重点人群健康管理项目如老年人、高血压、糖尿病、严重精神障碍、0-6岁儿童和孕产妇等得分第1名的单位再给予1万元的奖励。
(二)与补助资金挂钩
绩效评价与补助经费挂钩,按照计量和综合评价相结合的方式计算基层机构应获得的基本公共卫生服务补助资金。
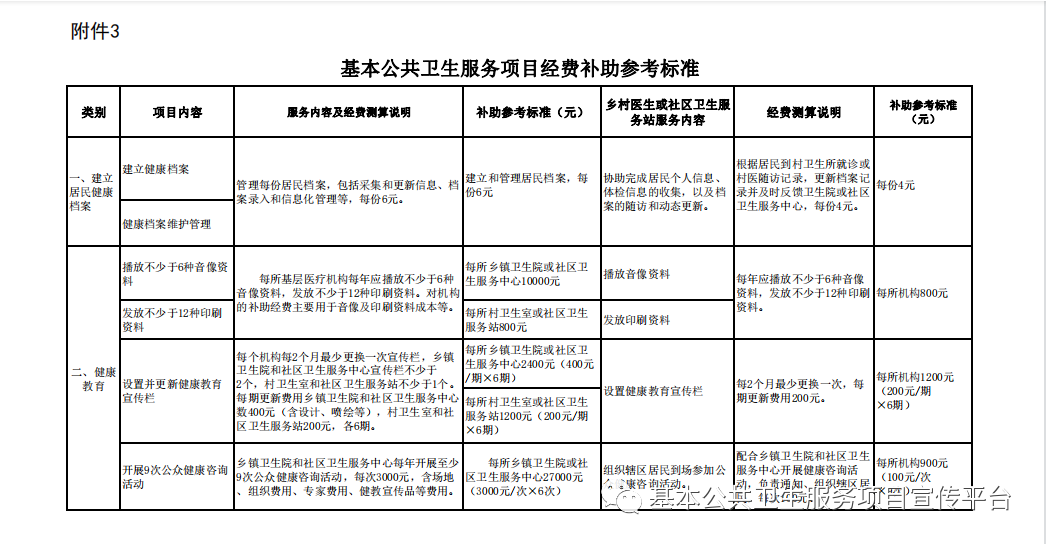
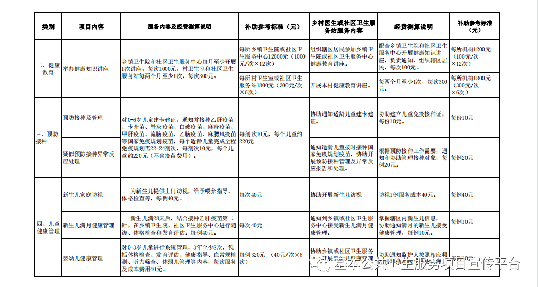
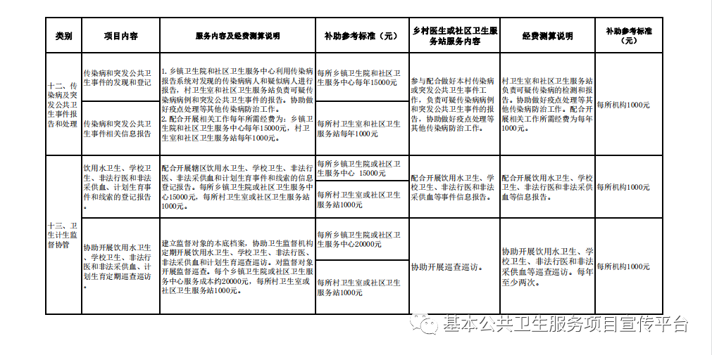
1.某机构计量核定补助资金=∑(单项补助标准×经市卫健部门核定后的某项目工作量)。各基层医疗卫生机构可参考市下发的《基本公共卫生服务项目经费补助参考标准(2019年版)》(见附件3),根据本地实际调整制定单项补助标准。
2.对基层医疗卫生机构的基本公共卫生服务工作在计量的基础上,还应结合日常督导和上、下半年评价结果形成综合评价。
3.某机构年度获得的项目补助资金总额为:年度综合评价得分为优秀的(95分及以上),在全额拨付计量核定补助资金的基础上予以奖励;综合评价得分为合格的(85分以上含85分),全额给予计量核定补助资金;综合评价得分不合格的(85分以下)给予计量核定补助资金的80%。
(三)责任追究
1.实行黄牌警告和单列制度,对全年绩效考核成绩列最后三名且考核分数在85分以下(不含85分)的乡镇(街道)卫生院(社区卫生服务中心)实行黄牌警告。对被黄牌警告卫生院(社区卫生服务中心)主要党政领导、分管领导和公卫科长进行诫勉谈话,取消当年评先评优资格。被黄牌警告的单位将在按照绩效考核情况核发基本公共卫生服务经费的基础上扣发5%经费,对全年绩效考核分数在85分以下(不含85分),且连续两年考核在最后三名的乡镇(街道)卫生院(社区卫生服务中心)实行单列管理,年度基本公共卫生服务经费扣发10%。对被列入单列管理的乡镇(街道)卫生院(社区卫生服务中心)主要领导、分管领导和公卫科长除当年不得评先评优外,下一年度职称降1级薪级工资聘用。全年绩效考核成绩最后一名的单位,不得作为当年度各类评先推优活动的推荐单位。
2.对在绩效考核中项目连续2年在最后1名的且项目换算分数在85分以下(不含85分)的项目工作负责人,由各卫生院(社区卫生服务中心)对其进行批评责令改正、上报市卫健局后在全市卫健系统通报批评及至调离岗位,同时要扣发年度绩效奖金,具体扣发金额由各卫生院(社区卫生服务中心)院委会决定。
3.在省、市及县绩效考核时,对在老年人、高血压、糖尿病、严重精神障碍、0-6岁儿童和孕产妇等重点人群健康管理项目中明显弄虚作假或出现重大纰漏的卫生院(社区卫生服务中心),严肃追究单位分管领导、公卫科长和项目负责人责任。对上级部门要求进行整改拒不落实的项目工作负责人,卫健局将严肃进行问责。
附件:1.2021年基本公共卫生服务项目绩效考核指标(乡级)
2.2021年基本公共卫生服务项目绩效考核指标(村级)
3.基本公共卫生服务项目经费补助参考标准
附件3.基本公共卫生服务项目经费补助参考标准
来源:南安市人民政府网
1、【收藏】干货 |精华文章大集合(2020年6月30日前)
2、【收藏】干货 |精华文章大集合(2020年12月31日前)
4、【收藏】福利!免费下载宣传栏内容资料(附:2021年卫生日年历)
6、【收藏】图文视频版丨中国公民健康素养66条,果断收藏吧!
7、【收藏】福利来了!免费下载新冠肺炎科普资料(包括宣传语、图片、音频、视频)
10.【收藏】基本公卫宣传 | 十二项基本公共卫生服务项目 我服务 你健康!
12、哪些人不能打新冠疫苗?打完新冠疫苗哪些事不能做?哺乳、备孕可以吗?一文给你说清