点击↑上方基本公共卫生服务项目宣传平台关注我
国家基本公共卫生服务项目,是促进基本公共卫生服务逐步均等化的重要内容,以儿童、孕产妇、老年人、慢性疾病患者为重点人群,面向全体居民免费提供的最基本的公共卫生服务。项目自2009年起实施,到目前已经开展十余年。开展服务项目所需资金主要由政府承担,城乡居民可直接受益。
1
慢性病患者健康管理这个项目包括哪些内容?
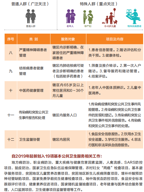
目前,国家基本公共卫生服务项目中的慢性病患者健康管理主要包括高血压患者健康管理、2型糖尿病患者健康管理,服务对象是我省常住居民,无论是城市或农村、户籍或非户籍,年龄在35岁以上(含35岁)的原发性高血压、2型糖尿病患者,都可以享受健康管理服务。
基本公共卫生服务主要由乡镇卫生院、村卫生室、社区卫生服务中心(站)负责具体实施。村卫生室、社区卫生服务中心(站)分别接受乡镇卫生院和社区卫生服务中心的业务管理,合理承担基本公共卫生服务任务。其他基层医疗卫生机构也可以按照政府部门的部署来提供相应的服务。基本公共卫生服务项目所规定的慢性病服务内容由国家为城乡居民免费提供,所需经费由政府承担,居民接受服务项目内的服务是免费的。
2
儿童健康管理和孕产妇健康管理包括哪些内容?
儿童健康管理主要是指0-6岁儿童的健康管理,包括新生儿家庭访视、新生儿满月健康管理、婴幼儿健康管理、学龄前儿童健康管理。主要由乡镇卫生院、村卫生室、社区卫生服务中心(站)负责具体实施,其他基层医疗卫生机构也可以按照政府部门的部署来提供相应的服务。而孕产妇健康管理是指,妇女怀孕后,从产前、孕期全程到产后42天都可享受到健康管理服务。内容包括孕早期健康管理、孕中期健康管理、孕晚期健康管理、产后访视、产后42天健康检查等健康管理服务。孕产妇和儿童享受这些服务由国家免费提供,所需经费由政府承担,孕产妇和儿童接受服务项目内的服务不需要再缴纳费用。
3
新冠肺炎疫情让传染病和突发公共卫生事件这两个主题受到了关注,这里面又包含哪些内容呢?
基本公共卫生服务中传染病及突发公共卫生事件报告和处理工作主要包括:传染病疫情和突发公共卫生事件发现、登记、信息报告和事件的处理。目的是让政府决策者准确掌握事件动态、及时正确进行决策与有关部门及时采取预防控制措施的重要前提,可以保障人民群众身体健康和生命安全,维护正常的社会和经济秩序,是政府社会管理和公共服务职能的一项重要任务。
4
为什么提出对高血压和糖尿病患者开展健康管理服务?目前我省的高血压和糖尿病患病趋势是怎样的?
我国的高血压患病人数众多,平均每5个成年人中至少有1个高血压患者,而且高血压对健康危害很大,超过1/3的脑卒中(中风)和冠心病是由高血压引起的,因此,高血压给患者造成巨大的疾病痛苦和沉重的经济负担。国家之所以提出高血压患者健康管理服务项目,是因为管理方法简单易行,通过指导患者改善生活方式和合理使用疗效好、副作用小的降压药物治疗,就能最大限度地降低血压水平,控制高血压病情发展,减少并发症,提高生活质量,减轻家庭与社会的负担。云南省成年居民的高血压患病情况与全国的平均水平接近,全省诊断报告高血压患者约200多万,且近6成的高血压患者不知道自己患高血压,近7成的患者没有进行治疗,近9成的患者血压没有得到有效控制。因此在我省开展高血压健康管理服务意义重大。
高血压分原发性和继发性两种,90-95%的高血压都是原发性的,纳入健康管理的是原发性高血压患者,接受管理的患者每年可以享受至少4次面对面随访服务和每年1次较全面的健康体检。参加健康管理的高血压患者需按照医嘱,按时接受服务并配合医生。通过这个管理,高血压患者可以得到基层医生主动的、连续的服务。患者会在医生的指导下改变不健康的生活方式,合理使用降压药物,长期将血压控制在理想水平,最大限度地减少高血压给健康带来的危害。在管理过程中医生会及时发现其他健康问题,及时治疗,为患者的健康保驾护航。
糖尿病是严重损害公民健康的主要慢性病,患病率在逐年升高,已经成为严重的公共卫生问题。最新统计表明,我国糖尿病患病率已高达9.7%,而处于糖尿病前期者高达15.5%,但糖尿病的知晓率、治疗率和控制率却很低。国家提出糖尿病患者健康管理服务项目,是希望通过对糖尿病患者的全面监测、分析、评估,给予分类干预和连续性、综合性健康管理,以达到控制疾病发展,提高生命质量,降低医疗费用的目的。
全省诊断报告糖尿病患者约60多万,而我省的糖尿病知晓率、治疗率和控制率相对也较低。糖尿病患者参加健康管理服务可以得到基层医生主动的、连续的服务;患者会在医生的指导下建立健康的生活方式,合理使用降血糖药物,将血糖控制在理想水平,最大限度地减少糖尿病给健康带来的危害;在管理过程中,医生会及时发现其他健康问题,及时调整治疗方案;当出现危急症状或存在不能处理的其他疾病时,医生会指导患者紧急转诊;降低患者及家属的精神压力,缓解因病情控制不理想而造成的经济压力。
对确诊的2型糖尿病患者,每年可以免费享受到至少4次面对面随访以及1次较全面的健康体检。每次随访时除了测血压外,还要测空腹血糖,其他内容与高血压患者管理相似。体检内容是在高血压体检内容基础上增加了足背动脉搏动检查。
5
开展儿童、孕产妇健康管理对居民有什么好处?
因为0-6岁儿童健康管理能为孩子一生的健康打下重要的成长基础。医生根据儿童不同时期的生长发育特点,开展儿童保健系列服务,以保障和促进儿童身心健康发育,减少疾病的发生。同时,通过对儿童健康监测和重点疾病的筛查,还可以对儿童的出生缺陷,做到早发现,早治疗,预防和控制残疾的发生和发展,从而提高生命质量。而孕产妇管理通过孕早期、孕中期、孕晚期健康管理以及产后访视、产后42天健康检查也在怀孕的不同时期及生产后对孕妇进行最大尺度的健康管理。
6
突发公共卫生事件的应急处理与居民有什么关系呢?
突发、重大传染病是直接危害居民健康的大事,应急处理就是政府动员各方面力量,为了将事件危害缩小到最低、对居民健康伤害减到最少而制定的应急方案和解决机制。基层医疗卫生机构的医务人员在发现这类事件时会及时上报政府部门,并对事件伤者进行急救、转诊;还要开展相关知识、技能和法律法规的宣传,保护其他群众不再受伤害。
每个公民都有义务和责任及时报告传染病疫情,发现传染病病人时,都应当尽快向附近的疾病预防控制机构或医疗保健机构报告,不得隐瞒、谎报或者授意他人隐瞒、谎报疫情。例如目前全球的新冠肺炎疫情流行,任何单位和个人都应该服从当地人民政府发布的防控疫情的决定、命令,自觉接受和配合当地政府及疾病预防控制机构、医疗机构等部门采取的有关登记调查、检验、采集样本、隔离观察、隔离治疗等防控措施,拒绝接受或者违反隔离、治疗相关规定出入公共场所、参与人员聚集活动的,构成违反治安管理处罚行为的,将被依法给予治安管理处罚;构成犯罪的,依法追究刑事责任。
基本公共卫生服务项目与人民群众的生活和健康息息相关。实施项目可促进居民健康意识的提高和不良生活方式的改变,逐步树立起自我健康管理的理念;可以减少主要健康危险因素,预防和控制传染病及慢性病的发生和流行;可以提高公共卫生服务和突发公共卫生服务应急处置能力,建立起维护居民健康的第一道屏障,对于提高居民健康素质有重要促进作用。
(来源:云南省人口和卫生健康宣传教育中心)
1、【收藏】干货 |精华文章大集合(2020年6月30日前)
2、【收藏】干货 |精华文章大集合(2020年12月31日前)
4、【收藏】福利!免费下载宣传栏内容资料(附:2021年卫生日年历)
6、【收藏】图文视频版丨中国公民健康素养66条,果断收藏吧!
7、【收藏】福利来了!免费下载新冠肺炎科普资料(包括宣传语、图片、音频、视频)