当前新冠疫情主要流行株是奥密克戎变异株,
部分省份病例增长比较快。
从病情来看,
以轻型和无症状感染者为主,
占比达95%以上;
重型和危重型占比不到0.1%,
多为高龄、合并基础疾病患者,
或是没有接种疫苗的患者。
感染新冠后,
导致重症和死亡的两个重要因素
一是年龄,二是基础性疾病。
恰恰这两个因素都体现在老年朋友身上。
因此,
老年朋友尽快接种新冠疫苗很有必要!
老年人感染新冠后果到底有多严重?
国家卫生健康委科技发展中心主任郑忠伟指出:
目前各国统计的新冠患者,平均死亡年龄都在70岁以上。
从近期散发疫情以来,我国的数据分析显示:未接种新冠疫苗的老年人出现重症风险明显高于已接种的老年人,出现重症的感染者中90%以上是没有接种新冠疫苗的。
老年人接种新冠疫苗安全性良好
我国目前使用的新冠疫苗,均开展了包括老年人群在内的全人群的临床试验,显示疫苗具有良好的安全性。
即使老人不经常出门,也要及时接种疫苗
随着年轻人接种疫苗比例越来越高,很多年轻人即使发生了感染,表现的症状是很轻的,甚至是无症状。
当年轻人回家时,或者逢年过节和老人团聚时,完全可能存在把病毒带回家感染老人的风险,尤其对那些没有接种疫苗的老人来说,情况更严重。
加上农村尤其是偏僻的农村,医疗救治条件和城市相比可能差一些,对这些地方的老人保护措施要更到位。
健康状况稳定,药物控制良好的慢性病老人是可以接种新冠疫苗的
许多国家接种疫苗策略以及世界卫生组织建议,均认为老年人尤其是有慢性基础性疾病的老年人应是最优先的接种人群。
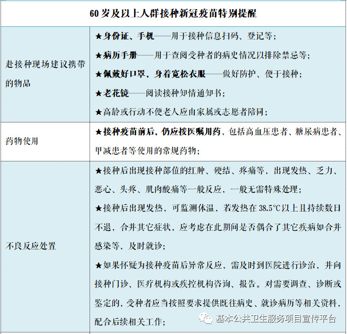
打了之后手臂疼了一礼拜,这属于正常现象吗?
接种新冠疫苗后发生接种部位的红肿、硬结、疼痛,属于接种后常见反应,这也和已经广泛应用的其他疫苗基本类似。除此之外,接种后也可能发生发热、乏力、恶心、头疼、肌肉酸痛等全身反应。绝大部分接种后不良反应都无需特殊处理,但应加强观察,如未缓解,则需及时就医。
打完疫苗还能吃药吗?还能跳广场舞吗?
处于稳定期的慢性病患者,接种疫苗前后,仍应按医嘱用药,包括高血压患者、糖尿病患者、甲减患者等使用的常规药物,具体可参考相关药物说明书。
虽然疫苗很安全,接种当天还是要注意休息,避免剧烈运动。
老人及家属朋友要减少顾虑
尽快到家附近的接种现场
由专业医师为您判断是否适合接种
不要因误解而错过获得疫苗保护的机会
不同类型的疫苗如何选择?
只要通过国家批准使用的新冠病毒疫苗,都是安全、有效的。可根据接种点安排和接种工作人员推荐进行接种。
疫苗接种前后有什么注意事项?
一
接种前
1.了解新冠病毒疫苗接种相关知识,了解接种点的接种流程。提前确定是否需要预约;
2.按接种点的要求,带好相关的身份证件,携带手机以便于出示健康码;
3.接种前好好休息,使身体保持在一个较好的生理状态,最好不要空腹接种;
4.接种当天穿宽松、容易穿脱、保暖的衣服,方便接种同时避免着凉;
5.如果是加强免疫前,请预先确定新冠疫苗序贯免疫疫苗的类型(灭活疫苗或者腺病毒载体疫苗或CHO疫苗)。
二
接种时
1.接种期间全程佩戴口罩,按接种点标识有序排队,保持一米以上社交距离;
2.接种前要向医生主动提供健康状况、近期接种其他疫苗的情况、近期服用药物信息,认真阅读、如实填写知情同意书并签字;
3.止血棉签丢入医疗垃圾桶或黄色医疗废物垃圾袋中;
4.及时穿好脱下的衣服、注意保暖,避免着凉感冒。
三
接种后
1.在接种现场留观30分钟,无不适症状方可离开。当天要保持接种局部卫生,避免注射部位沾水,防止感染;
2.如接种部位局部疼痛、红晕、硬结,全身乏力、发热、头痛等,通常不需要处理,可自行恢复。如果出现持续发热、高烧或者其他身体明显不适症状,应及时就医,并向接种点报告;
3.接种疫苗后避免剧烈运动,保持平稳生活状态。
以下情形可以接种新冠疫苗
1.健康状况稳定,药物控制良好的慢性病人群不作为新冠病毒疫苗接种禁忌人群,建议接种。
2.患有心脏病、冠心病等疾病,病情稳定期不是急性发作期,可以接种;心脏装有支架、搭桥、起搏器,病情稳定期也可以接种。
3.高血压药物控制稳定,血压低于160/100mmHg,可以接种。
4.脑卒中,病情稳定期可以接种。
5.高尿酸,病情稳定期可以接种。
6.腰椎间盘突出、髋关节置换术、骨折等术后恢复期,只要病情稳定可以接种。
7.胃溃疡、肝硬化,病情稳定期可以接种。
8.糖尿病药物控制稳定,空腹血糖≤13.9mmol/L,无急性并发症(酮症酸中毒、高渗状态、乳酸酸中毒),可以接种。糖化血红蛋白在7mmol/L以下可以接种。用于治疗糖尿病的各种药物(包括注射胰岛素),均不作为疫苗接种的禁忌。
9.吃保健品或服用保健类中药,可以接种。
10.过敏性鼻炎和过敏性哮喘,可以接种。
11.其它特殊疾病应在接种前咨询经治医生,根据病情的状态和临床医生的建议再予接种。
以下情形暂缓或不能接种新冠疫苗
1.对疫苗的活性成分、任何一种非活性成分、生产工艺中使用的物质过敏者,或以前接种同类疫苗时出现过敏者不建议接种。
2.既往发生过疫苗严重过敏反应者(如急性过敏反应、血管神经性水肿、呼吸困难等)不建议接种。
3.患有未控制的癫痫和其他严重神经系统疾病者(如横贯性脊髓炎、格林巴利综合症、脱髓鞘疾病等)不建议接种。
4.正在发热者,或患急性疾病,或慢性疾病的急性发作期,或未控制的严重慢性病患者(如常年吃药的慢阻肺患者)不建议接种。
5.痛风发作、重感冒、心梗、脑梗等疾病急性发作期暂缓接种。
6.恶性肿瘤患者手术前后,正在进行化疗、放疗期间暂缓接种。
1、什么是序贯加强免疫?
序贯接种是间隔接种(交替接种)不同技术路线的同种疫苗,如果先前已完成两剂灭活工艺的新冠疫苗接种,后续需要打加强针时改用了其他任何非灭活工艺的新冠疫苗,那么就称为“序贯加强免疫”。
2、哪些人可以进行序贯加强免疫?
现阶段可在全程接种国药中生北京、科兴中维、中生武汉的灭活新冠疫苗满6个月,且未完成同源加强免疫的18岁以上人群中实施序贯加强免疫。
3、序贯加强免疫应该接种什么疫苗?
可选择重组蛋白疫苗(智飞龙科马)或腺病毒载体疫苗(康希诺)中的一种。
4、序贯加强免疫与上一针疫苗需要间隔多久?
序贯加强免疫接种需要与上一针疫苗间隔至少6个月。
5、60岁以上的人群可以进行序贯加强免疫吗?
可以!60岁以上符合序贯加强免疫接种要求的人群,可选择序贯加强免疫接种。
6、接种两个厂家的新冠灭活疫苗算是序贯免疫吗?
不属于序贯免疫。这种属于疫苗混打,是由不同厂家生产的,针对同一技术路线的疫苗在固定的免疫程序上进行相互替代使用的接种方法。
7、打了除灭活疫苗以外的疫苗可以进行序贯加强免疫吗?
暂时不行。对于使用其他疫苗完成全程免疫接种的或后续获批使用疫苗完成全程免疫的,将根据其用于序贯加强免疫接种研究结果和有关论证情况,研究用于序贯加强免疫接种实施。
8、已经接种加强针了还能进行序贯免疫吗?
不可以!打了加强针的市民,无需再进行序贯加强接种。
9、序贯加强免疫的新冠疫苗免费吗?
是的。
10、序贯加强免疫安全有效吗?
目前相关研究结果表明,在接种2剂灭活疫苗后,用Ad5腺病毒载体或重组蛋白新冠疫苗进行序贯加强,安全性良好,可有效中和变异株,且序贯接种后显著激发人体的细胞免疫反应,对于激活体内细胞的再次应答、有效清除被病毒感染的细胞发挥重要作用。
11、必须进行序贯加强免疫吗?
符合加强免疫接种要求的人群,可以不进行序贯加强免疫,选择原技术路线疫苗开展同源加强免疫接种。市民一定要结合疫苗供应情况和自身需求,接种加强针。
12、打了三针智飞重组蛋白新冠疫苗,还能打加强针吗?
不能!全程接种完智飞重组蛋白新冠疫苗,无需接种加强针,也暂不能再接种任何新冠疫苗。
13、打疫苗前后,应该注意什么?
接种疫苗前,应如实告知接种医生自身健康状况,携带好身份证接种;打完疫苗之后,要留观30分钟才能离开,如有不适,应第一时间向接种单位报告,并及时就医。
市民可参考下图
方便理解
注意:接种过深圳康泰、医科院昆明所新冠灭活疫苗的市民,暂不能进行序贯加强接种。
为了让更多的人参与到新冠疫苗宣传中来,
这里为大家提供了免费下载新冠疫苗科普资料的方法,
欢迎推荐到朋友圈或者科室群,
转给需要的朋友,
谢谢!!!
关注“基本公共卫生服务项目宣传平台”微信公众号,
在公众号下方回复“新冠疫苗”四字
即可免费领取相关宣传材料。
内容持续更新中
基本公共卫生服务项目宣传平台
诚邀您来投稿
在这里
和所有从事基本公共卫生服务的伙伴们分享、交流
您的基本公共卫生服务和
家庭医生签约经验
让我们一起推进基层医卫生疗机构的发展~
投稿邮箱:jbggwsfwxcpt@163.com
1、【收藏】干货 |精华文章大集合(2020年6月30日前)
2、【收藏】干货 |精华文章大集合(2020年12月31日前)
4、【收藏】福利!免费下载宣传栏内容资料(附:2021年卫生日年历)
6、【收藏】图文视频版丨中国公民健康素养66条,果断收藏吧!
7、【收藏】福利来了!免费下载新冠肺炎科普资料(包括宣传语、图片、音频、视频)
10.【收藏】基本公卫宣传 | 十二项基本公共卫生服务项目 我服务 你健康!
12、哪些人不能打新冠疫苗?打完新冠疫苗哪些事不能做?哺乳、备孕可以吗?一文给你说清