主题策略与大类资产研究组:李昭,杨晓卿,齐伟
摘要
信贷的“二阶变化”为预判大类资产走势提供关键线索
中国处于疫情之后经济复苏周期的后半程,今年下半年的经济增速可能比去年同期相对放缓,货币政策可能比去年下半年紧,信贷增量可能比去年下半年低——这些宏观变量的“一阶变化”,已基本被市场预期,对预测大类资产未来走势的作用有限。在当前市场环境下,宏观变量的“二阶变化”,也就是“变化的变化”,可能对市场的影响更大。我们发现广义信贷的“二阶变化”——“信贷脉冲”对大类资产走势与短周期增长有较好的预测效果。
“信贷脉冲”定义为新增广义信贷占GDP比值的变化。从理论上说,“信贷脉冲”影响未来短周期的经济增长。而资产定价反映经济基本面,所以“信贷脉冲”也会影响大类资产的未来走势。历史信贷周期的实证检验结果显示,“信贷脉冲”领先中国股票市场约6个月,信用债市场约4个月,商品市场约8个月,国际股票市场约10个月,滞后中国国债市场约2个月。
图表1: 信贷脉冲滞后国债利率2个月左右
资料来源:Bloomberg,万得资讯,中金公司研究部
图表2: 信贷脉冲领先股票6个月左右
资料来源:Bloomberg,万得资讯,中金公司研究部
图表3: 信贷脉冲领先工业金属8个月左右
资料来源:Bloomberg,万得资讯,中金公司研究部
基于中金宏观组对社融与信贷数据的预测,我们构建的“信贷脉冲”指标有可能于今年5月份左右触底,其含义为虽然今年下半年广义信贷存量(社会总融资)增速仍在下降,但下降趋势逐渐缓和。根据信贷脉冲与大类资产走势的关系,结合目前经济金融形势,我们对未来大类资产走势的判断如下:
股票“中期调整”进入尾声,短线仍可能有反复。由于信贷投放向股票市场传导存在时滞,过去几个月信贷增速放缓可能继续向股票市场释放压力。与此同时,股票市场整体估值已经接近历史平均水平,情绪指标也接近目标区域,继续大跌的可能性也相对较小。我们判断股票市场的“中期调整”在进入尾声,但短期内缺乏新的动力造成大跌大涨。
利率债配置价值开始凸显。信贷脉冲信号显示国债利率应该在今年4-5月份到达下行拐点。最近国债利率确实已经有所下降,与信贷脉冲预测吻合。除此之外,国债利率在美债利率骤升期间表现出较强韧性,股债相对吸引力模型也显示国债估值相对较低,说明利率债的估值调整可能已经相对彻底。
商品短期保持向上动能,但震荡分化风险上升。根据信贷脉冲轨迹预测,工业金属存在一定下行风险。从短期看,受到国内环保限产政策与海外资源出口国疫情反复影响,工业金属的供给端收紧可能继续为商品尤其是工业金属提供动能。但缺少信贷脉冲支持,商品高位震荡的可能性增加。
海外风险资产受益于复苏加速,保持超配。由于信贷脉冲从中国向海外传导需要较长时间(约10个月),信贷脉冲去年的触顶对于国际风险资产上行空间的影响初步显现。但是综合看来,全球错位复苏仍是海外资产配置的主线。发达国家经济复苏预期强劲,风险资产对利空因素(信贷脉冲减弱、流动性转向、美债利率上升)的韧性较强,因此我们建议保持超配。
正文
信贷的“二阶变化”为预判大类资产走势提供关键线索
中国处于疫情之后经济复苏周期的后半程,今年下半年的经济增速可能比去年同期相对放缓,货币政策比去年下半年紧,信贷增量比去年下半年低——这些宏观变量的“一阶变化”,已被市场充分预期,对预测大类资产未来走势的作用有限。在当前市场环境下,宏观变量的“二阶变化”, 也就是“变化的变化”,可能对市场的影响更大。比如说,虽然今年的货币政策比去年紧、信贷增量比去年少,但是如果政策收紧的程度有所放缓、信贷增量减少的速度有所下降,则可能引起基本面与预期的偏离,最终改变资产价格走势。
在中国诸多宏观变量中,我们认为广义信贷(社会总融资)的“二阶变化”是预测经济前景和资产价格的一个关键变量。一方面因为中国经济很大程度上由信贷驱动,另一方面,信贷政策本身就是央行货币政策的重要组成部分。业界常用的信贷指标(如社融存量同比)虽然对资产价格走势有一定的预测作用,但相关性并不稳定,可能与指标构造方法有关(社融存量同比反映广义信贷的“一阶变化”)。与传统指标不同,我们构造了一个“信贷脉冲”指标,反映广义信贷的“二阶变化”。我们发现“信贷脉冲”对大类资产未来走势与经济增长有很好的预测拟合效果(图表1-4)。
什么是“信贷脉冲”?
“信贷脉冲”由德银经济学家Michael Biggs提出[1],定义为新增广义信贷占GDP比值的变化。由于新增广义信贷是信贷存量的“一阶变化”,而“信贷脉冲”是新增信贷经过GDP标准化之后的“一阶变化”,所以“信贷脉冲”是信贷存量的“二阶变化”。作为对比,业内使用较多的信贷指标“社融存量同比”计算的是信贷存量的变化与信贷存量的比值,反映信贷存量的“一阶变化”。
“信贷脉冲”的影响机制
为什么要特别关注信贷存量的“二阶变化”呢?从经济学原理出发,信贷存量的“二阶变化”直接影响经济增长率。信贷存量的“一阶变化”,也就是新增信贷,形成投资总额(I),本身就是GDP金额的一部分(GDP由消费、投资、政府支出与净出口组成,即Y = C + I + G+ NX)。根据定义,“信贷脉冲”近似等于投资变化与GDP的比值,这恰好对应新信贷投放贡献的GDP增长率。由于资产定价最终反映经济基本面,所以“信贷脉冲”也会影响大类资产价格走势。
信贷脉冲与国债利率反向变动(图表1),体现了信用周期与货币政策的联动。如果把利率下行作为货币政策宽松的信号,信贷脉冲上行作为信用边际宽松的信号,图表1表示货币宽松伴随信用边际宽松,货币收紧伴随信用边际收紧。注意这里我们区分信用的“宽松”与“边际宽松”:即使信用总体较紧但如果收紧的趋势有所放缓,也会反映为信用边际宽松,此时信贷脉冲上行。由于政策边际变化大多数情况下由狭义货币向广义货币(即信用)传导,并且国债市场投资者可能会预判货币政策变化,国债利率对政策的边界变化更为敏感。实际观察到10年期国债利率领先信贷脉冲2个月左右。
信贷脉冲与股票走势同向变动 (图表2)。信贷脉冲信号增强时,表明金融体系向实体经济输入资金的相对增速正在提升,刺激固定资产投资,进而改善市场对于企业的盈利预期,推动股价上涨。与此同时,由于国债利率(无风险利率)一般伴随信贷脉冲信号增强而下降,根据现金流贴现模型,利率下行也会推升股票估值。由于在信用扩张增速见顶之后,新增信贷对于实体经济的支撑效应仍在释放,实际观察到信贷脉冲领先股票走势6个月左右。
信贷脉冲与大宗商品走势同向变动(图表3)。信贷脉冲信号走强,投入房地产和基础设施建设的资金增加,提振大宗商品需求,尤其是工业金属的价格。另一方面,信贷脉冲之后的经济好转往往推高通胀预期,也对大宗商品价格提供支撑。实际观察到大宗商品对于信贷脉冲的反应存在8个月左右的时滞。
信贷脉冲与信用利差走势反向变动(图表4)。信贷脉冲与信用利差的关系相对复杂,原因在于存在两条方向相反的影响机制:首先,从供给-需求的角度讲,信贷脉冲走强,意味着信贷供给量增加,信贷资产价格走弱。由于信贷利率与债券价格负相关,信贷资产价格走弱意味信贷利率上行,信用利差走宽,最终表现为信贷脉冲与信用利差同向变动;另一方面,信贷脉冲增强一般伴随资金面宽松与利率下行,更多资金流入债券市场,引起信用债利率下行和信用利差收窄,表现为信贷脉冲与信用利差反向变动。在两种方向相反的影响机制下,信贷脉冲对信用利差的预测拟合效果不及其他大类资产。实际观察到信贷脉冲领先1年期信用利差4个月左右。
信贷脉冲与国际风险资产走势同向变动(图表5、图表6)。一方面,信贷脉冲走强,投资增加,带动企业进出口贸易活动,推动全球经济增长和贸易发展,进而提振全球股市。另一方面,宽松的信贷政策在刺激我国股市的同时,也可能提升全球市场对于经济增长和流动性水平的乐观预期,从而带动海外市场上涨。由于进出口贸易和情绪传导两种渠道对于海外市场的影响均需要一定时间释放,海外市场相比我国股市对于信贷脉冲信号的反应整体更加滞后。实际观察到信贷脉冲领先全球和新兴市场股市10个月左右。
图表4: 信贷脉冲领先1年期信用利差4个月左右
资料来源:Bloomberg,万得资讯,中金公司研究部
图表5:我国信贷脉冲领先全球股市10个月左右
资料来源:Bloomberg,万得资讯,中金公司研究部
图表6:我国信贷脉冲领先新兴市场10个月左右
资料来源:Bloomberg,万得资讯,中金公司研究部
信贷脉冲与PMI同向变动(图表7)。信贷脉冲最终以投资增长率的形式转化为经济增长率。我们观测到信贷脉冲领先中国PMI 6个月左右,领先全球PMI 12个月左右。
图表7:信贷脉冲领先中国PMI 6个月左右
资料来源:Bloomberg,万得资讯,中金公司研究部
如何解读“信贷脉冲”?
信贷脉冲作为二阶变化,解读方式与一阶变化(如社融存量同比,图表8)有所不同 :当信贷脉冲位于x轴上方的时候(即数值大于0),不管其上行或下行,都表示信贷扩张;相应地,信贷脉冲在x轴下方运行(即数值小于0)则表示信贷收缩。信贷脉冲上行,既可以表示信贷扩张且扩张速度提升,也可以表示虽然信贷收缩、但信贷收缩速度正在放缓。由于中国的信贷存量最近几十年一直都在增长,即信贷同比增长率一直为正数(见社融同比增速,图表8),为了方便起见,我们把信贷(社融)增速上升称为“信贷扩张”,信贷(社融)增速下降称为“信贷收缩”。
以2020年为例,信贷脉冲先升后降,同时保持在x轴以上运行。这说明为了应对疫情带来的经济困难,我国在进行反周期信贷扩张。信贷脉冲于2020年5月触顶回调,表示虽然广义信贷在5月份以后继续扩张,但扩张的速度有所下降。其市场背景为我国为控制系统风险与宏观杠杆率,信用扩张有所节制,货币政策逐步从宽松回归正常。
图表8:社融存量同比继续下降,但信贷脉冲5月可能迎来拐点
资料来源:Bloomberg,万得资讯,中金公司研究部
“一阶变化”与“二阶变化”的关系
在强调信贷脉冲指标导向作用的同时,我们并不否认信贷存量的一阶变化(如社融存量同比)对预测经济基本面与资产定价的重要作用。在本报告的最后部分,我们构造了一个经济学模型,从理论层面论证“信贷脉冲”比社融存量同比更适合判断经济周期与资产走势的拐点,并且从中国金融数据中找到了一定的实证支持。
从信贷数据的数学特性来看(图表8),“二阶变化”也比传统的“一阶变化”指标前瞻性更好。其原因在于信贷存量的时间序列比较平滑,而平滑曲线二阶变化的拐点往往领先一阶变化拐点。根据最近几次信贷扩张周期的经验,信贷脉冲拐点领先社融存量拐点6-9个月左右。
“信贷脉冲”拐点触底,大类资产影响几何?
使用中金宏观组对社融与信贷数据的预测,我们计算出信贷脉冲大约于5月份迎来触底拐点。由于数据公布存在时滞,信贷脉冲的最低点位将由6月上旬公布的5月份社融数据最终确认。因为信贷脉冲仍然保持为负值,其掉头上行的经济含义为虽然下半年信贷仍在收缩,但收缩速度会相对放缓。
今年下半年信贷脉冲上行有两个因素驱动。首先,最近的经济基本面与货币政策出现了一些重要边际变化。4月份经济增长数据弱于预期,政治局会议重提政策“不急转弯”。虽然货币政策比去年紧,但收紧程度不及预期;虽然信贷增速仍在下降,但我们预测下降趋势逐渐缓和,即信用边际宽松。一阶指标(社融存量同比)增速放缓,表现为二阶指标(信贷脉冲)上升。
其次,信贷脉冲上行体现去年的信贷放量的基数效应。作为二阶指标,信贷脉冲计算的是今年信贷增量与去年同时期信贷增量的差值。由于去年3-5月份新增信贷远高于历史同期水平,所以今年上半年信贷脉冲不断下行。随着去年3-5月份(高新增社融月份)离开信贷脉冲计算窗口,下半年信贷脉冲也会相应上升。
根据信贷脉冲与大类资产走势的关系,结合目前经济金融形势,我们对大类资产走势的判断如下:
股票“中期调整”或接近尾声,但短线仍可能有反复,建议低配。由于股市对于信贷脉冲指标的滞后性,信贷脉冲在过去几个月的下行轨迹可能限制股票资产的上涨空间。另一方面,股票市场经过2月份以来的调整,整体估值已经接近历史平均水平,情绪指标也接近目标区域,股市继续大跌的可能性也相对较小。所以我们判断股票市场的“中期调整”已经接近尾声,短期缺乏新的驱动力量造成大跌大涨,暂时仍建议相对低配股票指数,同时关注局部热点的成长机会。
利率债配置价值开始凸显,建议标配偏多。根据信贷脉冲信号,国债利率应该在4-5月份到达下行拐点。由于第一季度经济数据与政策收紧程度不及预期,国债利率确实已经有所下降,与信贷脉冲的预测吻合。另一方面,中国国债利率在美债利率骤升期间表现出较强韧性,并且股债相对吸引力模型显示债券估值相对便宜,我们判断利率债的估值调整已经比较彻底。即使未来政策收紧超出预期,国债利率上行空间可能也不会太大。我们认为利率债的配置价值正在凸显,建议标配。
信用债风险仍然偏高,建议低配。虽然3-4月份信用债到期高峰并未出现超预期违约,市场对信用债忧虑也有所缓解,但发债企业的融资能力与信用风险可能仍未充分释放。信贷脉冲信号也显示信用利差有进一步走宽风险,我们建议继续低配信用债资产。
商品短期保持向上动能,但震荡分化风险上升,建议标配。信贷脉冲于去年5月触顶下行,工业金属走势比信贷脉冲滞后8个月左右,根据信贷脉冲轨迹预测,工业金属存在一定下行风险。从短期看,受到国内环保限产与海外资源出口国疫情反复影响,工业金属的供给端收紧,可能继续推高工业金属价格。从中期看,美国新一轮财政刺激预期给工业金属上行提供了更多想象空间。综合来看,商品尤其是工业金属仍然可能在短期保持向上动能,但缺少信贷脉冲支持,高位震荡的可能性增加。
海外风险资产受益于复苏加速,保持超配。由于信贷脉冲从中国向海外传导需要较长时间(约10个月),信贷脉冲去年5月触顶拐点刚刚开始影响国际风险资产的上行空间。但是综合看来,全球错位复苏仍是海外资产配置的主线,发达国家经济复苏预期强劲,使风险资产对利空因素(信贷脉冲减弱、流动性转向、美债利率上升)的韧性较强,所以我们继续看多发达国家风险资产。
经济学模型分析:“信贷脉冲”更适合判断周期拐点
我们参考Biggs, Mayer, Pick. 2009. Credit and Economic Recovery的理论分析,结合中国经济现实相应调整,用下述模型解释信贷脉冲对经济发展的影响机制:
假设经济体由家庭和企业两个部门组成。企业生产消费品,然后将消费品卖给家庭。家庭提供资本,通过入股或借债将资本提供给企业。在不考虑政府及国际贸易的情况下,第t期的总产出可以按支出法表示为
其中表示消费品金额,
表示投资品金额。
假设企业的生产函数为如下形式:
其中A代表生产技术,反映资本回报率;代表生产所需要的资本;资本自身的折旧率为
,则第t期的资本存量的迭代可表示为:
假设资本成本为r,企业利润表示为:
由企业利润最大化的一阶条件可得:
将企业从家庭借入资本的方式细分为股权融资与债券融资,假设债权融资占比为,股权融资占比为
,股权融资债券融资的利率都为r。企业从家庭借贷的积累形成信贷存量
,可以计算出信贷存量的迭代方程为:
由可以推出:
进一步可计算总产出的增长率:
由此可见产出增长率主要受到两种因素的影响,一是新增信贷的变化量占GDP的比重,近似等于信贷脉冲,经济含义为信贷增量的增量;二是信贷增速,对应业界使用较多的社融存量同比增速。
在信贷周期的平稳阶段,各期新增信贷规模保持相对稳定,接近于0,信贷脉冲的作用较小,总产出增长率主要受到信贷增速的影响;然而处在信贷周期的拐点,新增信贷的变动较大,信贷脉冲和信贷增速的大小相当,此时两种机制的对经济增长率的影响主要由前面的系数决定。
结合中国的经济情况,我们对模型参数设置如下:资本折旧率约为6%[2],利率水平约为3%[3],信贷杠杆率D/Y为3,信贷融资占总资本融资比重
为0.9。计算得出,信贷脉冲对经济增长率的影响系数为1.04,信贷增速对经济增长率的影响系数为0.50,信贷脉冲对总产出增长率的影响远大于信贷增速,因此在周期拐点之时,信贷脉冲的经济增长率的影响更大。
下面结合我国数据对上述理论进行实证检验,本报告对如下回归方程进行拟合:
图表9: 信贷脉冲和社融增速对PMI指数的影响
资料来源:万得资讯,中金公司研究部
其中采用月度PMI指数[4],
为信贷脉冲,
为社融(信贷)同比增速,
为随机扰动项。由图表9可见,中国的信贷脉冲领先于PMI指数变化,对于6个月后的PMI指数影响最大,信贷脉冲增加1个单位,对应6个月后的PMI指数将上升0.09个单位;而信贷增速只与当期PMI指数有显著正相关关系,其领先指标的预测能力随领先时期延长而逐渐下降。由于信贷脉冲具有的领先特征,相较信贷增速指标而言,信贷脉冲更适宜作为经济发展的“晴雨表”。
除此之外,相较信贷增速指标,信贷脉冲指标与大类资产价格的相关性更强,尤其是在新增社融波动率较大的时期。图表10对比了信贷脉冲和信贷增速对大类资产价格的影响,由表可见信贷脉冲对于10年期国债利率、沪深300指数、大宗商品指数、国际PMI指数有显著影响,且呈现明显的领先指标特征;除国债利率显著领先信贷脉冲指数2个月外,信贷脉冲每增加1个单位,会显著增加6个月后沪深300指数1年收益率1.91个单位,增加10个月后大宗商品指数1年收益率0.72个单位,增加6个月后中国PMI指数0.09个单位;相较而言,信贷增速指标对大类资产价格的影响显著性较弱,且影响方向较为混乱。
根据前文理论模型,当新增信贷规模保持相对稳定时,信贷脉冲对经济体的影响将会减弱,信贷增速的影响增强;当新增信贷波动较大时,信贷脉冲对经济体的影响将会加强,信贷增速的影响减弱。为检验上述规律,本报告依据各期社融同比增长率的波动情况将全样本细分为社融高波动率样本(>1%)和社融低波动率样本(<0.2%),再次用信贷脉冲和信贷增速对大类资产价格做回归拟合,与模型预测结果相一致,当社融增长波动率较高时,信贷脉冲对各类资产表现的拟合效果增强,信贷增速对资产表现的影响显著性基本消失,总体拟合优度大幅上升;当社融增长波动率较低时,除10年国债利率外,信贷脉冲对其余各类资产表现影响的显著性消失,但信贷增速与部分资产表现相关性上升,例如10年国债收益率以及大宗商品指数,总体拟合优度大幅下降。
图表10:信贷脉冲、信贷增速与资产表现回归系数汇总
资料来源:万得资讯,中金公司研究部;注:高(低)波动率指相邻两个月度社融同比增长率差值的绝对值大于1%(小于0.2%);括号中为估计系数的标准误。*、**、***分别表示在10%、5%和1%的水平上显著
信贷脉冲与四次信贷周期
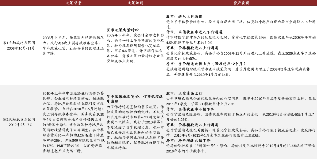
从本质上讲,信贷脉冲与大类资产走势之间的密切关系反映的正是经济周期与信用周期运行规律。我们梳理了自2008年全球金融危机发生后的四次信贷周期,为信贷脉冲与资产走势关系提供更详实的论据(图表11)。
四次信贷周期中,信贷脉冲四次触顶,每次触顶时间间隔3-4年,领先信贷增速拐点6-9个月。信贷脉冲触顶时间一般领先于具体货币及监管政策变化出台3-6个月,反映出信贷投放速度减速至负增长之间的前后间隔。
信贷脉冲触顶前期,受信贷宽松政策影响,宏观经济往往过热并面临通胀压力、或债务杠杆率攀升导致金融风险累积,为平滑经济周期,货币政策及监管政策从宽松转而收紧,央行一般会通过公开市场操作回收流动性、引导货币市场利率上行,并加大对信贷结构(如严控非标资产、规范地方举债等)、房地产市场的调控,信贷脉冲转而下行。
回顾近四次信贷脉冲触顶拐点后的资产表现,伴随信贷收紧,国债收益率一般会率先进入上行通道,股价同比增速会于拐点后6个月进入下行通道,随后会进一步传导到大宗商品,对工业品价格形成下行压力,最后影响到房市,降低房价同比增速。
信贷脉冲触底后,大概分两种情况:信贷脉冲触底反弹(2008年8月和2010年7月)或维持低位(2011年1月-12月、2013年7月-2015年5月、2017年4月-2018年11月)。信贷脉冲底部反弹是由于信用-货币政策出现边际变化,信贷脉冲维持低位则表示政策紧缩的程度相对稳定,信贷增速匀速放缓。如前文分析,由于政策与经济基本面的边际变化和信贷投放的基数效应,我们判断2021年下半年信贷脉冲更有可能触底反弹。我们在图表12中总结了信贷脉冲触底反弹之后的大类资产走势,一般表现为国债利率下行,股市上涨,大宗商品走强。
图表11:四次信贷脉冲触顶拐点政策背景及顶点后资产表现梳理
资料来源:万得资讯,中金公司研究部
图表12:两次信贷脉冲触底拐点政策背景及拐点后资产表现梳理
资料来源:万得资讯,中金公司研究部
虽然信贷脉冲与大类资产在不同信贷周期的走势变化比较有规律,但个别年份仍然有相当的偏移,这主要源于经济金融系统的复杂性,“信贷脉冲”是判断经济金融形势的核心指标,但不是唯一指标,需要我们结合经济运行的具体状态从全局分析。
例如,2015年上半年,股市实际表现与信贷脉冲对于同期股市的预测值走势出现了局部偏离(图表2),沪深300指数从2014年11月28日的2809点迅速增长至2015年6月12日的5335点,增长幅度达到90%,对应期间信贷脉冲领先指标维持低位,即这一阶段指数的上涨并非以信贷边际增速为支撑。这一短暂偏离可能由于当时我国经济基本面较弱,制造业面临产能过剩压力,房地产行业受政策调控表现也较为低迷,实体经济对于信贷需求不足(图表13-16)。而央行为刺激经济,自2014年底开始采取一系列降息降准的货币政策,引导市场利率下行,推升了以股票为代表的风险资产的估值,叠加同期场外配资规模大幅增加,推高了杠杆水平,造成2015年上半年股市与信贷边际增速走势短暂背离。
图表13: 市场利率下行同期沪深300指数上涨
资料来源:万得资讯,中金公司研究部
图表14: 2015年股市上涨同期房市持续低迷
资料来源:万得资讯,中金公司研究部
图表15: 2015年股市上涨同期基建增速同比出现下滑
资料来源:万得资讯,中金公司研究部
图表16: 2015年股市上涨同期产能利用率下滑
资料来源:万得资讯,中金公司研究部
-----
[1]Biggs, Mayer, Pick. 2009. Credit and Economic Recovery
[2]学术界对于我国资本折旧率的测算存在差异,本报告综合陈昌兵(2020)、谢群和潘玉君(2011)、孙辉和支大林(2010)、单豪杰(2008)、张军等(2004)的测算结果,估计我国不变资本折旧率为6%
[3]本报告参照一年期中期借贷便利利率水平,估计市场利率为3%
[4]此处不宜采用GDP同比增长率作为被解释变量,主要是由于信贷脉冲的计算公式中包含对GDP相对值的处理,存在过度拟合问题
文章来源
本文摘自:2021年5月9日已经发布的《捕捉资产轮动的高阶信号》
分析员李求索 SAC 执业证书编号:S0080513070004 SFC CE Ref:BDO991
分析员王汉锋 CFA SAC 执业证书编号:S0080513080002 SFC CE Ref:AND454
法律声明