【新智元导读】比mRNA强百倍的新冠疫苗来了!预防所有变异毒株,成本极低,还可以常温保存。人类的新冠疫情,就要终结了?
最近,来自斯坦福的科学家研究出一种基于铁蛋白的新冠纳米颗粒疫苗,可以在非人灵长类动物中产生强效、持久、广谱的中和抗体。实验结果显示,新疫苗所能引起的抗体反应,要比现有的mRNA疫苗强100倍。![]()
论文地址:https://doi.org/10.1101/2022.12.25.521784如果能证实它在人体内也能产生同样强效的抗体,或许,新冠病毒将和天花一样,在人类社会中成为历史。![]()
自从新冠疫情爆发以来,科学家们已经在疫苗的研究上取得了长足的进展。
数据显示,在新冠爆发的第一年里,大规模的疫苗接种避免了超过1400万人的死亡。
但是,现在全世界仍然对疫苗有着迫切的需求,据世界卫生组织估计,全球有将近10亿人仍未接种SARS-CoV-2疫苗。另外,疫苗的成本普遍偏高,低温存储和运输都增加了它的成本,让很多人无法承受。而且,疫苗通过诱导或感染所提供的免疫力,会随着时间的推移而减弱;同时,新冠病毒属于mRNA单链病毒,非常容易发生变异,从而逃过疫苗的保护作用。因此,我们非常需要一种能为所有SARS-CoV-2变种(VOCs)提供更持久免疫力的疫苗,来为全世界的人口(包括儿童和婴儿)来提供保护。来自Biohub和斯坦福的研究人员发现了一种基于铁蛋白的蛋白质纳米粒子疫苗——Delta-C70-Ferritin-HexaPro(DCFHP)。他们发现,当与氢氧化铝作为唯一的佐剂(DCFHP-alum)配制时,新疫苗可在非人灵长类动物(nonhuman primates, NHPs)中,引发针对已知变种(包括Omicron BA.4/5、BQ.1等)以及SARS-CoV-1的中和抗体,而且效果持久。而在初次免疫一年后的强化免疫中,DCFHP-alum也能引起强烈的抗原反应。此外,比起很多新冠疫苗,这种疫苗的保存条件并不苛刻。测试结果显示,DCFHP-alum的效力可以在超过标准室温的温度下,保持至少14天。研究者认为,DCFHP-alum不仅可以在之后用作一年一次的加强针,并且对于儿童(包括婴儿)来说也十分安全。与亚单位疫苗相比,蛋白质纳米颗粒疫苗更容易被抗原呈递的树突状细胞所吸收,而且纳米颗粒促进了抗原的多价呈递,促进了受体的聚集和随后的B细胞激活。
目前,这种基于铁蛋白的纳米粒子疫苗,已经显示出对SARS-CoV-2和其他病毒糖蛋白的强大体液免疫反应,并且在临床试验中也具有较高的安全性。在此之前,这组研究人员曾尝试过一种基于蛋白质的纳米颗粒疫苗——S∆C-Fer。S∆C-Fer含有一个突变的弗林蛋白酶切割位点,和2-脯氨酸(2P)的预融合稳定替代物(在FDA批准的SARS-CoV-2 mRNA疫苗中也有这种替代物)。尤其重要的是,S∆C-Fer还删除了刺突蛋白胞外域(spike ectodomain)C端的70个氨基酸残基。![]()
刺突 (S) 是一种在SARS-CoV-2表面表达的结构糖蛋白,是病毒宿主和组织嗜性的关键决定因素。SARS-CoV-2 S在ACE2受体结合后介导病毒进入靶细胞,因此是潜在的治疗药物靶点删除的这些残基,包含着免疫显性的、线性(非构象)的表位。在康复期的新冠血浆中,这些表位时常被抗体作为靶点。相对于其他疫苗,如果从铁蛋白纳米颗粒上去除了这些免疫显性的线性表位,和修改后的刺突蛋白的多价呈现,就会大大改善诱发的抗体对小鼠的中和效力。
在本次实验中,研究人员采用的是S∆C-Fer的升级版本,——Delta-C70-Ferritin-HexaPro,或者可以称为DCFHP。
他们用上述的四个脯氨酸替代物来补充了2P稳定替代物,创造出了一个六个脯氨酸替代物(HexaPro)的版本。![]()
DCFHP示意图,包括将S∆C-Fer转化为DCFHP所做的修改上述工作表明, 相对于2P的版本,HexaPro SARS-CoV-2刺突蛋白具有更高的稳定性和更好的表达。另外,在温度变化的情况下,DCFHP的稳定性也比S∆C-FER更强。实验结果表明,DCFHP-alum在小鼠体内引起了针对SARS-CoV-2变种的强大而持久的免疫反应。此外,通过对小鼠的免疫情况,研究人员发现,DCFHP-alum在4℃至37℃的温度范围内,至少可以保持14天的稳定性。![]()
在用DCFHP-alum对恒河猴进行了两剂量的肌肉注射免疫后,可以产生持久、强大的中和抗体,包括Omicron BA.4/5 37和BQ.1,同时还产生了平衡的Th1和Th2免疫反应。最令人吃惊的是,对于不同的SARS-CoV-1假病毒变种,这些非人灵长类动物(NHP)的抗体也都显示出强大而持久的中和活性。在大约1年后,研究人员用第三剂DCFHP-alum给恒河猴打了加强针,也在它们体内产生了强大的、广谱的中和抗体反应。也就是说,DCFHP-alum不仅可以作用于新冠病毒的各类变种,并且可以在全世界范围内推广新冠疫苗的接种。
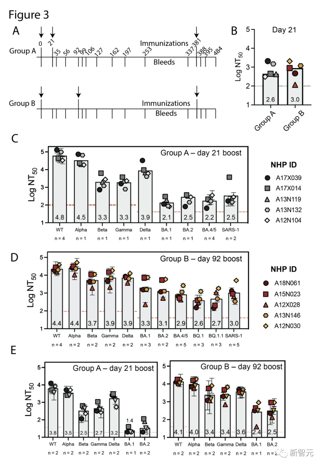
为了研究DCFHP-alum疫苗的稳定性,研究人员将样品在4˚C、27˚C或37˚C储存不同的时间,并在单剂量小鼠免疫研究中评估了这些储存样品的免疫原性。值得注意的是,在假病毒中和试验中,DCFHP-alum疫苗在所有温度和储存期都保持了类似的免疫原性。因此研究人员的结论是,DCFHP-alum在37˚C下储存两周后依然是稳定的。研究人员选取了年龄在3至9岁之间的10只雄性恒河猴,并把它们分成了两组(A、B)。首先在第0天同时对两组恒河猴进行初次免疫,然后在第21天(A组)或第92天(B组)接种加强针(图3A)。根据加强免疫14天的评估,更晚接种加强针的恒河猴可以产生更好的中和抗体(图3C和D);平均而言,B组对不同变种的中和反应相对于A组增加了约4倍。在进一步研究中发现,所有的非人灵长类动物对原始毒株的中和抗体反应都持续了至少250天(图4A和C)。同样,B组的大多数动物对BA.4/5和序列不同的SARS-CoV-1保持了可检测的中和效力,持续时间约为一年(图4D),其滴度通常高于A组(图4B)。为了明确DCFHP-alum是否可以作为每年接种的疫苗,研究人员在第381天给所有恒河猴再次注射了加强针。结果显示,A组和B组的恒河猴都表现出强烈的免疫反应。对原始毒株、BA.4/5、SARS-CoV-1和BQ.1的平均NT50值分别约为10^4、10^3.5、10^3和10^3(图5A-H)。
研究人员表示,DCFHP-alum疫苗虽然是基于最早的原始毒株序列,但却能在非人灵长类动物中,引发对SARS-CoV-2变种和SARS-CoV-1强大且广谱的中和抗体反应(包括针对BA.4/5、BQ.1和SARS-CoV-1),并且持续时间可以超过250天。由于DCFHP-alum对非人灵长类动物进行初次免疫,可以对新冠变种提供非常广泛的保护,因此DCFHP-alum可以作为一种重要的初防疫苗用于未接种或未受感染的人群。同时,作为常规儿童免疫计划的一部分,铝盐佐剂出色的安全性在过去几十年中已经得到证实,并且也是婴儿疫苗常用的成分。因此,DCFHP-alum或许也是帮助婴儿中建立起针对SARS-CoV-2的免疫印记的一种理想方式。此外,基于CHO的细胞系可以实现新疫苗的低成本、大规模生产,并且还可以在超过标准室温的温度下稳定保存两周以上。综上所述,研究人员认为,DCFHP-alum是开发新疫苗的优秀候选。https://www.biorxiv.org/content/10.1101/2022.12.25.521784v1