![]()
腹膜透析(PD)是一种肾脏替代疗法。PD 广泛用于终末阶段肾疾病(ESRD)患者的治疗。虽然与血液透析相比PD有许多优势,但是长期应用PD可以导致腹膜纤维化(PF)。PF可以导致腹膜发生组织学改变,使腹膜的功能下降,最终会导致超滤作用的丧失。截至目前PF仍是PD最主要的并发症和导致PD被迫停止的最主要原因。但是PF发生和发展的分子机制至今还不十分明确。
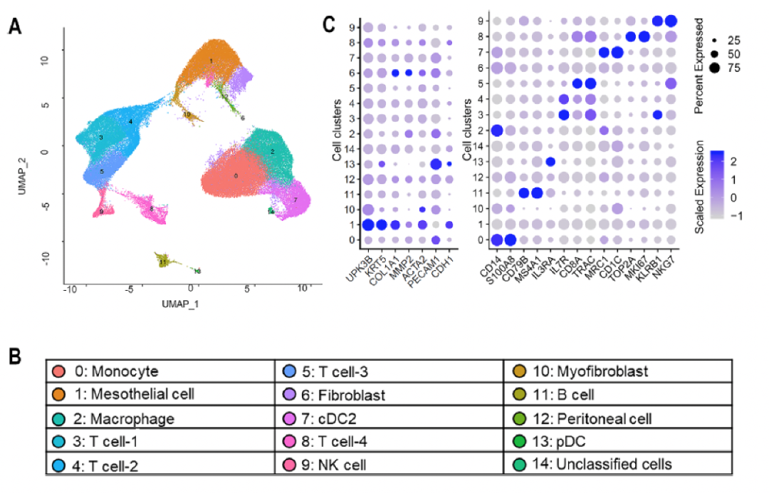
正常腹膜表面覆盖有单层的间皮细胞。间皮细胞下的致密区域(其中包含有成纤维细胞,免疫细胞,淋巴管和可进行可溶物质交换的致密毛细血管网)对腹膜表面的单层间皮细胞起支撑作用。长期PD可以导致腹膜在组织结构和功能上发生改变,主要表现为成纤维细胞的聚集。虽然一直以来人们认为成纤维细胞只是对组织结构起框架作用,但是最新的研究表明实际上成纤维细胞是在维持组织稳态中处于中心地位,在纤维变性的疾病中成纤维细胞发挥了特别的作用。值得注意的是即便是在同一种疾病中,成纤维细胞的表型也会呈现出多样性。多项研究表明天然免疫和适应性免疫中的多种成分参与成纤维细胞的分化过程。腹膜的细胞组成十分复杂,腹膜中有多种表型和功能的成纤维细胞存在。因此深入探讨在PF发病过程中成纤维细胞的功能以及成纤维细胞与其他细胞之间相互作用的分子机制十分重要。组织中的每一个细胞都有其独特的转录组学信息。单细胞RNA测序(scRNA-seq)是一项可以检测单个细胞中数千个基因表达水平的新技术。scRNA-seq可以在单个细胞水平提供组织中各种细胞的转录组学信息。在本项研究中作者及其团队分析了正常人和PD患者腹膜细胞的scRNA-seq数据。本项研究聚焦于成纤维细胞,目的是在单细胞水平深入探讨成纤维细胞在PF发病过程中的作用。2021年2月25日,Clinical and Translational Medicine期刊在线发表了广州 Ning Na 教授团队的最新成果 “Single-cell transcriptomics provides new insights into the role of fibroblasts during peritoneal fibrosis”[6] ( 点击文末 “阅读原文” 下载PDF全文 )。
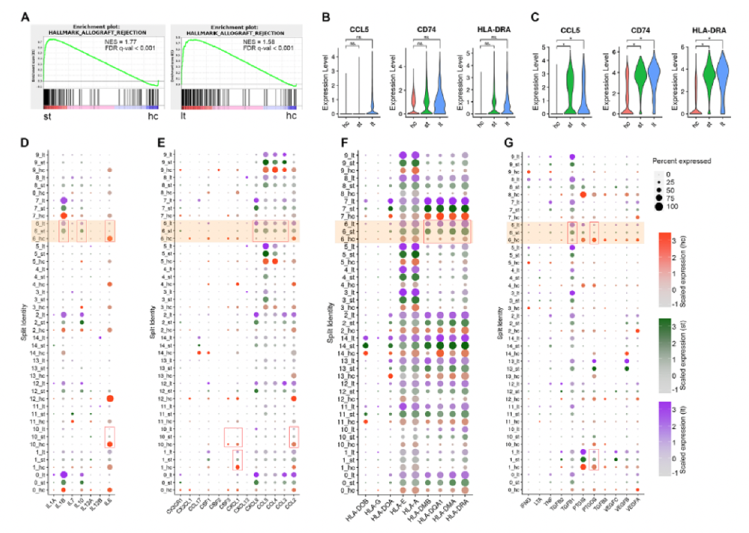
各种细胞在透析相关的PF发病过程中的作用至今还不十分明确。scRNA-seq可以在单个细胞水平对细胞的转录组学进行分析。scRNA-seq为深入探讨各种细胞在PF发病的作用提供了新的思路。作者及其团队共收集了6例正常腹膜组织,6例短期透析(透析时间少于两个星期)和4例长期腹膜透析(透析时间在六年以上)患者的腹膜组织,对这些样本进行了单细胞转录组学分析。 结果表明各组样本的细胞组成存在显著差异。对表达有差异的基因进行功能分析表明,在纤维化发生的不同阶段存在细胞类型特异性的生物过程。已知的一些参与PF病理生理发生的关键性分子机制经验证是具有细胞特异性的。对比正常对照,短期透析和长期透析组,可以发现PI3K/AKT/mTOR 信号通路的逐渐富集以及间皮细胞和成纤维细胞内氧化磷酸化的受损。在接受腹膜透析的患者,其成纤维细胞具有免疫趋化和免疫应答的功能,表现为趋化因子、细胞因子和人白细胞抗原等一系列基因表达的显著增高。此外作者还描述了基于受体-配体相互作用的细胞间交互网络,强调了成纤维细胞如何通过与其它种类细胞进行信号交流,从而在调节PF发生过程中发挥中心作用。
![]()
总之本文不仅在单细胞水平对不同种类细胞在PF发生过程中的作用进行了描述,还发现在PF发生过程中成纤维细胞的功能发生了显著的变化。本项研究还发现成纤维细胞是细胞之间基于受体-配体的相互作用的重要节点,为探讨成纤维细胞在疾病发生过程中的作用提供了新的思路。
[1]. Mehrotra R, Devuyst O, Davies SJ, Johnson DW. The current state of peritoneal dialysis. J Am Soc Nephrol. 2016;27(11):3238- 3252.[2]. Aroeira LS, Aguilera A, Sanchez-Tomero JA, et al. Epithelial to mesenchymal transition and peritoneal membrane failure in peritoneal dialysis patients: pathologic significance and potential therapeutic interventions. J Am Soc Nephrol. 2007;18(7):2004-2013.[3]. Devuyst O, Margetts PJ, Topley N. The pathophysiology of the peritoneal membrane. J Am Soc Nephrol. 2010;21(7):1077-1085.[4]. Yanez-Mo M, Lara-Pezzi E, Selgas R, et al. Peritoneal dialysis and epithelial-to-mesenchymal transition of mesothelial cells. N Engl J Med. 2003;348(5):403-413.[5]. Baroni G, Schuinski A, de Moraes TP, Meyer F, Pecoits-Filho R. Inflammation and the peritoneal membrane: causes and impact on structure and function during peritoneal dialysis. Mediators Inflamm. 2012;2012:912595.[6]. Zhang J, Chen Y, Chen T, et al. Single-cell transcriptomics provides new insights into the role of fibroblasts during peritoneal fibrosis. Clin Transl Med. 2021;11:e231.Clinical and Translational Medicine(CTM)是Wiley出版的开放获取英文学术期刊。根据科睿唯安2021年6月30日公布的期刊引证报告(JCR),CTM获得的2020年影响因子攀升至11.492,比2019年获得的第一个影响因子7.919高45%。在JCR的140本Medicine, Research & Experimental 期刊中位列第10,在242本Oncology期刊中位列第24,均处于Q1区。CTM刊登临床和转化医学方面的文章,旨在促进临床前研究向临床应用的转化,加强基础和临床科学家之间的交流。本期刊聚焦新生物技术、生物材料、生物工程、疾病特异性生物标记物、细胞和分子医学、组学科学、生物信息学、应用免疫学、分子成像、药物发现和开发以及监管和卫生政策。本期刊涵盖临床和转化医学的所有领域,但专注于以下几个主题:- 临床贯串组学(Clinical Trans-omics)
CTM竭诚欢迎临床医生、研究人员、决策者和业界人士免费阅读期刊内容并积极向期刊投稿。【期刊网址】:
https://onlinelibrary.wiley.com/journal/20011326
【投稿链接】(请用微信以外的软件打开):https://mc.manuscriptcentral.com/ctm2
排版 | Shanni
![]()