在世界范围内膀胱癌是最常见的恶性肿瘤之一。膀胱癌的异质性较强,每年全世界有大约40万新诊断的膀胱癌患者。膀胱癌在65岁以上的老年人中最为常见,且男性的发病率比女性高四倍。90%以上的膀胱癌为移行细胞癌,近5%为膀胱鳞状细胞癌,少于2%的为膀胱腺癌。膀胱癌是一种多因素导致的恶性肿瘤,事实上内源性因素(即基因状况)和外源性因素(即环境因素)都在膀胱癌的发病过程中起作用。值得注意的是职业和环境中致癌物质(例如吸烟)的接触是导致膀胱癌的主要原因,其比例占膀胱癌患者总数的30-50%。因为还没有在分子水平上对膀胱癌有充足的了解,所以膀胱癌的临床治疗进展也十分有限。
具有较高精确性和敏感性的分子检测是膀胱癌早期诊断、评估预后和预测复发的关键。最近人们发现多个分子标志物,例如长非编码RNA(lncRNA),小非编码RNA(miRNA)和跨膜蛋白等,与多个器官的病理改变和肿瘤发生有关。例如转移相关的肺腺癌转录子1(MALAT1)与膀胱癌的不良预后、转移和进展有关。虽然许多分子标志物可以预测癌症的发生,但是其发挥作用的分子机制至今还不十分明确。目前只有为数不多的一些分子标志物被用于临床。
脂肪量和肥胖相关蛋白(FTO)控制食物的储存和能量的消耗。FTO与人体体重指数和肥胖高度相关。FTO还影响脂肪的生成。FTO可以通过相关基因的转录后修饰对线粒体的生物合成和氧化应激进行调节。FTO的多核苷酸多态性与人的体重紧密相关,还可以间接地增加肿瘤的风险。此外人们发现因为FTO在细胞代谢中发挥重要作用,所以FTO与恶性肿瘤的发生直接相关。多项研究表明FTO在多种癌症中高表达,FTO可以刺激癌细胞的代谢,进而导致肿瘤的发生和对化疗的抵抗。虽然FTO在多种肿瘤的发生中起关键作用,但是FTO在膀胱癌发生过程中的作用至今还不十分明确。
2021年4月10日,Clinical and Translational Medicine期刊在线发表了福州 Zhihua Zhou 教授团队的最新成果 “FTO modifies the m6A level of MALAT and promotes bladder cancer progression”[6] ( 点击文末 “阅读原文” 下载PDF全文 )
文章概要
在世界范围内每年大约有40万新诊断的膀胱癌患者。因为对膀胱癌的发病机制还不十分了解以及缺乏有效的生物标志物,所以目前膀胱癌的治疗效果还不十分理想。FTO是癌症发生过程中的关键因子。在本项研究中作者及其团队旨在探讨FTO在膀胱癌发生过程中的作用及其相关的分子机制。
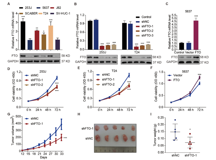
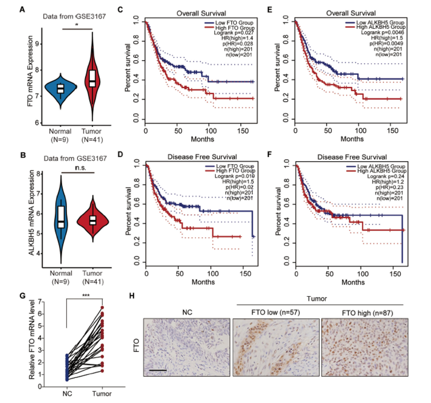
作者首先用生物信息学方法分析FTO与膀胱癌的关系,并收集了一批住院膀胱癌患者的癌组织样本,对其进行芯片检测分析和临床资料的分析。在体外和体内进行了FTO功能获得和功能缺失试验,用来评价FTO在膀胱癌肿瘤生长中的作用,以及对膀胱癌细胞生物活性的影响。此外为了深入了解FTO发挥作用的分子机制,还对若干中间产物之间的相互作用进行了检测。
结果表明膀胱癌组织中FTO的表达升高,且与患者的临床表现和预后相关。体内和体外试验均表明FTO作为原癌基因可以增强膀胱癌细胞的活性,促进膀胱癌的发生。此外FTO还具有催化MALAT1的去甲基化,调节 miR-384 和 mal T细胞分化蛋白2( MAL2)的表达等生物学功能。
总之 FTO,MALAT1,miR-384 和 MAL2 四种因子共同作用导致膀胱癌的发生。FTO 通过调节 MALAT1/ miR-384/ MAL2 轴的m6A RNA修饰情况,对膀胱癌的肿瘤发生起促进作用。所以 FTO 可以作为辅助膀胱癌诊断和推测预后的生物标志物。
参考文献
关于期刊
Clinical and Translational Medicine(CTM)是Wiley出版的英文学术期刊。根据科睿唯安2020年6月公布的期刊引证报告(JCR),CTM获得的首个影响因子为7.919 ,在JCR的138本Medicine, Research & Experimental 期刊中位列第11,在244本Oncology期刊中位列第27,均处于Q1区。
CTM刊登临床和转化医学方面的文章,旨在促进临床前研究向临床应用的转化,加强基础和临床科学家之间的交流。本期刊聚焦新生物技术、生物材料、生物工程、疾病特异性生物标记物、细胞和分子医学、组学科学、生物信息学、应用免疫学、分子成像、药物发现和开发以及监管和卫生政策。
本期刊涵盖临床和转化医学的所有领域,但专注于以下几个主题:
教育和职业发展
药物和器械的临床研究
靶向药物发现与开发
临床生物信息学
临床贯串组学(Clinical Trans-omics)
单细胞生物医学
干细胞生物学与治疗
临床基因组学
疫苗与免疫治疗
慢性代谢性疾病
CTM竭诚欢迎临床医生、研究人员、决策者和业界人士免费阅读期刊内容并积极向期刊投稿。
期刊网址:https://onlinelibrary.wiley.com/journal/20011326
投稿链接(请用微信以外的软件打开):https://mc.manuscriptcentral.com/ctm2