本文转载自锐动源(ID:stdaily-rdy)
为促进科技成果资本化、产业化,引导带动社会资本投资科技成果转化,推动大众创业、万众创新,国家科技成果转化引导基金2017年度设立了6支创业投资子基金。现将已设立的子基金面向社会公告。
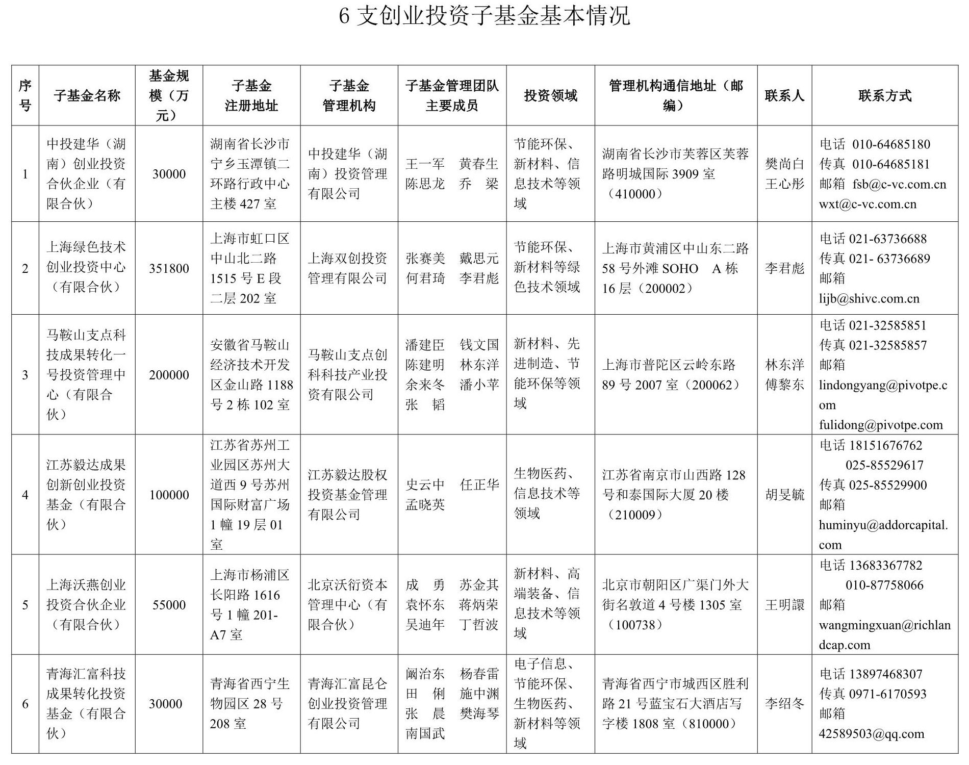
附件:6支创业投资子基金基本情况
科技部
2018年1月15日
一网打尽系列文章,请回复以下关键词查看: |
创新发展:习近平 | 创新中国 | 创新创业 | 科技体制改革 | 科技创新政策 | 协同创新 | 成果转化 | 新科技革命 | 基础研究 | 产学研 | 供给侧 |
热点专题:军民融合 | 民参军 | 工业4.0 | 商业航天 | 智库 | 国家重点研发计划 | 基金 | 装备采办 | 博士 | 摩尔定律 | 诺贝尔奖 | 国家实验室 | 国防工业 | 十三五 | 创新教育 | 军工百强 | 试验鉴定 | 影响因子 | 双一流 | 净评估 |
预见未来:预见2016 | 预见2020 | 预见2025 | 预见2030 | 预见2035 | 预见2045 | 预见2050 | |
前沿科技:颠覆性技术 | 生物 | 仿生 | 脑科学 | 精准医学 | 基因 | 基因编辑 | 虚拟现实 | 增强现实 | 纳米 | 人工智能 | 机器人 | 3D打印 | 4D打印 | 太赫兹 | 云计算 | 物联网 | 互联网+ | 大数据 | 石墨烯 | 能源 | 电池 | 量子 | 超材料 | 超级计算机 | 卫星 | 北斗 | 智能制造 | 不依赖GPS导航 | 通信 | MIT技术评论 | 航空发动机 | 可穿戴 | 氮化镓 | 隐身 | 半导体 | 脑机接口 |
先进武器:中国武器 | 无人机 | 轰炸机 | 预警机 | 运输机 | 战斗机 | 六代机 | 网络武器 | 激光武器 | 电磁炮 | 高超声速武器 | 反无人机 | 防空反导 | 潜航器 | |
未来战争:未来战争 | 抵消战略 | 水下战 | 网络空间战 | 分布式杀伤 | 无人机蜂群 | 太空站 |反卫星 |
领先国家:俄罗斯 | 英国 | 日本 | 以色列 | 印度 |
前沿机构:战略能力办公室 | DARPA | Gartner | 硅谷 | 谷歌 | 华为 | 俄先期研究基金会 | 军工百强 |
前沿人物:钱学森 | 马斯克 | 凯文凯利 | 任正非 | 马云 | 奥巴马 | 特朗普 |
专家专栏:黄志澄 | 许得君 | 施一公 | 王喜文 | 贺飞 | 李萍 | 刘锋 | 王煜全 | 易本胜 | 李德毅 | 游光荣 | 刘亚威 | 赵文银 | 廖孟豪 | 谭铁牛 | 于川信 | 邬贺铨 | |
全文收录:2016文章全收录 | 2015文章全收录 | 2014文章全收录 |
其他主题系列陆续整理中,敬请期待…… |