国际神经科学发展基本态势
以下文章来源于科技导报
中国科协会刊—《科技导报》官方账号
专家库 | 人才库 | 企业库 | 项目库 | 投资机构库 | 招商信息库
来源:科技导报
作者:王小理等
脑科学问题是人类社会面临的基础科学问题之一,是人类理解自然和人类本身的“终极疆域”。有专家预测性地指出,21 世纪将是脑科学的时代。脑科学的发展已达到令人瞩目的地步,围绕脑科学的大国间博弈日趋激烈。作为建设中的科技强国,中国神经科学和类脑智能已经进入必须有所作为、不进则退的关键时期,需要全面把握脑科学领域发展动向、大趋势、国内外关键差距,及时提出具有高度针对性的对策。
国际神经科学发展基本态势
脑科学正孕育众多颠覆性技术
脑科学是在当代多学科交叉会聚背景下,传统经典学科重新崛起的重大研究领域的典型代表。与遗传学、化学、物理学、材料学、工程学、计算科学、数学、心理科学、社会学以及其他基础学科的高度跨学科交叉,高通量工具和新型成像技术,NBIC(纳米科技、生物技术、信息技术、认知科学)会聚技术、生物大数据概念的提出等,为记忆、思维、意识和语言发生等重大神经问题提供了全新的研究思路和有效方法。Tony Hey等提出目前人类正处于神经生物学这一研究方向的起点,预计神经元群体信息学将涌现出一批新方法、工具及亚学科。并坚信计算方法将带来更有效的理解神经系统表示方法和语言,而这些方法和语言对神经生物学家深入理解神经系统的感觉、学习和决策的神秘机制将是必不可少的工具。
中国科学院《科技发展新态势与面向2020年的战略选择》提出,目前发达国家纷纷加大脑科学的研究投入,探索思维和智力的本质,直面神经发育的缺陷、神经退行性疾病、心理病患和精神健康,以及发展脑式计算等问题。国际上,脑科学的发展正处在革新的十字路口,即从强调个体细胞的结构与功能到强调特定的脑功能神经连接通路和网络结构的解析以及模拟,将致力于人类脑神经全基因组关联研究,建立神经连接组学的标准,积累大数据,研发一系列新技术,包括各种神经影像技术、脑-机接口、神经科学生物银行、功能性移植脑刺激、虚拟现实及远程监控技术等。
脑科学对经济社会发展影响越来越大
脑科学的进步不仅有助于人类理解自然和认识自我,而且对有效增进精神卫生和预防神经疾病、护航健康社会,发展脑式信息处理和人工智能系统、抢占未来智能社会发展先机,都十分重要。美国智库信息技术与创新基金会2016年发布的报告提出,支持精神和神经疾病相关的脑科学创新,不仅是重要的卫生政策,也是重要的经济政策,仅美国脑科学相关经济机遇就将超过1.5 万亿美元,占其国内生产总值(GDP)的8.8%。如果美国可以在诊断、治疗,甚至预防精神疾病的生物制药创新方面取得更多进展,其收益不仅大大超过研究费用,而且还会带来巨大的经济增长。因此,增加联邦资金用于脑疾病研究的政策,使生物制药公司更多地投入心理健康相关的研究与开发工作需要被视为国家经济增长战略的关键组成部分。
美国国防情报局(DIA)委托美国科学院开展的《新兴认知神经科学及相关技术》报告指出,未来20 年,与脑科学有关的科技进步很可能对人类健康、认知、国家安全等多个领域产生深远影响。
阐明脑科学的内在规律,越来越需要开展多学科、多层次的研究
人类大脑是科学史中最复杂的研究对象,它负责产生所有的感觉、思想、情感、有目的的活动、语言和想象力。人类对于大脑的认识在过去的40年取得了显著进步,但由于其复杂性,研究方法的局限性,使认识大脑面临巨大挑战,脑部疾病的诊断和治疗方法开发困难重重。脑科学的发展历程表明,要了解复杂的神经活动,揭示脑的奥秘,任何单一学科的研究所能提供的材料都是非常局限的,必须多学科配合来进行研究。
准确地理解大脑的正常功能机制和神经精神疾病的发生发展过程,需要整合宏观-介观-微观的信息,在时间和空间上都贯通起来,对一些重大问题的研究必须在不同层次上进行。脑认知功能是通过大脑内大量神经元极端复杂的连接以模块化的多层次结构实现的。这一复杂性在微纳米尺度表现为突触连接的分子构架与信号传递,在百微米尺度表现为大脑皮质功能柱等局域神经回路与信息编码,而在宏观尺度则表现为不同脑区的连接与认知功能的实现。这样才有可能形成完整的认识,有利于问题的阐明。
脑科学相关技术本身存在“两用性”风险越来越值得关注
脑科学相关技术本身同时存在“两用性”风险,在医疗卫生、军事、教育等方面的应用可能会引起一系列安全、伦理和法律问题。美国生物伦理总统咨询委员会(PCSBI)2014 年5 月发布的《大脑重要性:综合神经科学、伦理学和社会的方法》报告指出,由于对人脑的研究涉及到了自我身份认同这一核心问题,神经科学研究项目的伦理风险已经达到最高,伦理学家和科学家应该在研究计划的最初阶段共同探讨这个问题,进行双方对话,并提出将伦理道德概念系统化地融入神经科学研究中以降低风险的系统建议。
英国纳菲尔德生命伦理学理事会在《新颖神经技术面临的伦理问题》指出,有5种与新颖神经技术相关且值得特别注意的伦理事务:1)保障安全,出于干预风险;2)保护隐私,存在无意识的影响;3)促进自主性,支持患者的医疗决策和患者对于自己是谁的身份认同;4)促进平等性,获取创新产品方面也有很重要的公共利益,阻止社会耻辱感和歧视;5)保护和促进公众对新颖神经技术的理解和信任。
主要发达国家及中国的战略部署
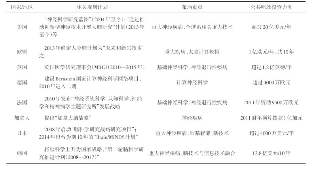
近年来,神经科学和类脑人工智能上升为有关国家的科技战略重点或力推的核心科技发展领域。世界各国普遍重视脑科学研究,相关科技规划集中推出(表1)。西雅图艾伦脑科学研究所(Allen Institute for Brain Science)、谷歌公司等一大批研究机构和企业,纷纷加入这一快速兴起的领域。总体看,围绕脑科学的国际竞争博弈日趋激烈。
表1 国际脑科学相关规划计划及关注领域例举
美国全面布局,重视疾病应用导向及重大技术的攻关
美国推进脑科学领域全面布局,重视应用导向和重大技术攻关。“神经科学研究蓝图”主要由美国国立卫生研究院(NIH)资助,其在脑科学研究中的投入稳步增长。“神经科学研究蓝图”框架整合NIH主任办公室及其下属15个研究所(中心)的力量,针对单个机构无法完成的重大科学问题,共同开展研究,推动研究的交叉。在其努力下,脑科学领域出现了新的科研组织形式(多元化大团队、公私合作、新型研究机构),如号召大规模组织学术机构(无论大小)和实验室共同参与构建神经科学数据集;由NIH代表的政府机构、工业界和基金会共同参与的阿尔茨海默症的神经影像学行动计划(ADNI),其中心目标是确定阿尔茨海默症发病机制,并应用于提高临床试验。有别于传统的学术研究组织——西雅图艾伦脑科学研究所重点研发和提供神经科学研究工具和设施,这些新型组织形式的共同特点是科学交流频繁,并实施严格的数据公开、共享政策。
新实施通过推动创新型神经技术开展大脑研究(BRAIN)计划。2013 年4月,美国总统奥巴马宣布启动了BRAIN计划,并计划首年投入1亿美元资助该计划推进。美国国防高级研究计划局(DARPA)、美国国立卫生研究院(NIH)、美国国家科学基金会(NSF)分别承担技术工具开发、脑机产品发明、基础设施建设的工作;此外美国食品药品监督管理局(FDA)、美国情报高级研究计划局(IARPA)和美国能源部(DOE)陆续加入。民间机构负责配合BRAIN计划研究,推动神经科学的研究成果转化。据不完全统计,美国4家私营机构、5家企业、11所大学或基金会参与了BRAIN计划的研究工作,其在神经科学方面的投资力度并不低于BRAIN计划的国家拨款。
欧盟和欧洲国家重视神经疾病研究,开展大脑模拟研究及应用
人类脑计划(HBP)是欧盟未来及新兴技术旗舰计划(FET-Flagship)项目之一,开展大脑模拟研究及应用,重视神经疾病研究。HBP的目标是建立用于模拟和理解人类大脑所需信息技术、建模技术和超级计算技术(表2)。主要预期成果包括提高脑部疾病研究、诊断和治疗新技术,发展具有类脑功能装置等一系列新技术,辅助人类决策。
表2 欧洲人类脑计划简要内容
英国最大、全球第二大的生物医学研究基金会维康信托在2010 年发布的《绝佳的机遇:英国维康信托基金会2010—2020 年战略计划》报告中,将“理解大脑”作为最具挑战性5大问题之一,提出进一步探索大脑如何行使功能、研究治疗大脑和精神疾病的更佳治疗方法,这需要对神经细胞是如何行使功能、如何在某个特定的认知和行为功能中相互作用开展研究,还需要一套完整方法将基础和临床研究有效联系和结合。
法国将神经科学研究作为生命科学领域的十大主题之一,年度预算超过2.2亿欧元。根据法国国家生命科学与健康联盟(Aviesan)“神经科学、认知科学、神经学和精神病学主题研究所(ITMOs)”2010年3月发布的战略报告,该所神经科学研究围绕三大重要主题包括:1)大脑系统、感觉、认知与行为;2)神经发育、表观遗传学、神经塑性与神经系统修复;3)转化研究与治疗研究。两大跨学科研究主题是:1)理论与计算神经科学;2)神经流行病学与医学-经济学研究。
德国神经科学研究计划目前主要集中在德国联邦教育与研究部(BMBF)开展的“国家伯恩斯坦计算神经科学研究网络项目”,目前研究网络至少包括4个研究中心,分别负责神经信号确认与变异领域研究、认知动态过程领域研究、适应性认知领域研究、负责时间与空间认知领域研究。研究网络内有20多个地区200多个来自不同研究机构的研究团队。
日本和韩国注重长期重大科技计划和整体布局
日本长期大力推动脑科学布局,目前已经从“认识大脑”“保护大脑”“创造大脑”转型升级到技术“融合脑”“脑疾病”。日本曾于1996 年推出“脑科学时代”计划纲要,提出在未来20 年内,以每年1000亿日元的支持强度,大力推进脑研究,使日本的脑科学达到甚至领先于国际水平。该计划实际投资额约为每年80亿~90亿日元(约1100万美元)。2008年,日本进一步提出“脑科学研究战略研究项目(SRPBS)”,并确定四大领域:1)脑科学与教育、社会(“社会脑”);2)脑科学与身心健康(“健康脑”);3)脑与信息产业(“信息脑”);4)基础技术开发。随后,2014 年出台为期10 年的“Brain/MINDS 计划”,则聚焦于以狨猴大脑为模型研究脑功能和脑疾病的机制。
韩国立法确定脑科学研究的战略地位、实施2个10年推进计划。韩国在1997年发布“脑科学研究推进计划(1998—2007)”,并在2007 年12月发布第二轮“脑科学研究推进计划(2008—2017)”的战略计划。仅从经费规模看,第一次推进计划10 年总投资3180 亿韩元(约2.7 亿美元),而新的推进计划10年投资预计将达到15000 亿韩元(约13 亿美元),资助力度大大增强。新的战略计划特别加强脑研究各领域间的合作及融合研究,进而提出“脑认知”“脑融合”2个新的发展领域。
国际神经信息学协调委员会重视神经信息技术发展
国际神经信息学协调委员会(INCF)成立于2005年8月,截至目前共有比利时、捷克、芬兰、法国、德国、印度、意大利、日本、荷兰、挪威、波兰、瑞典、瑞士、英国、美国15个成员国。INCF旨在建立一个有关神经系统所有数据的全球知识管理系统和网络协同研究环境,组织全世界最顶尖的研究机构和科学家,开展全球性脑科学科研大协作。任务是协调全球神经信息学工作、制定神经信息学的发展计划、工作指南、数据标准和共享规范。2010年,INCF发布2011—2015战略计划,这项计划提出继续实施完善数字化大脑图谱、神经结构的本体学、多尺度模型和最小元数据标准四大项目。
中国战略部署
党和国家高度重视神经科学的发展。习近平总书记在全国科技创新大会、两院院士大会、中国科协第九次全国代表大会上的讲话中指出:“脑连接图谱研究是认知脑功能并进而探讨意识本质的科学前沿,这方面探索不仅有重要科学意义,而且对脑疾病防治、智能技术发展也具有引导作用。”在十八届五中全会上,习近平总书记指出:“从更长远的战略需求出发,我们要坚持有所为有所不为,在航空发动机、量子通信、智能制造和机器人、深空深海探测、重点新材料、脑科学、健康保障等领域再部署一批体现国家战略意图的重大科技项目。”
中国已经将“脑科学与类脑研究”上升为国家战略。中国在《国家中长期科学和技术发展规划纲要(2006—2020年)》中,把“脑科学与认知”列入基础研究8个科学前沿问题之一。《中华人民共和国国民经济和社会发展第十三个五年(2016—2020年)规划纲要》中新提出“科技创新2030—重大项目”,涉及15个重大项目、重大工程,其中就包含“脑科学与类脑研究”“智能制造和机器人”和“健康保障”。科技部、教育部、中国科学院和国家自然科学基金委员会于2017年5月联合印发的《“十三五”国家基础研究专项规划》提出,围绕脑与认知、脑机智能和脑的健康3个核心问题,统筹安排脑科学的基础研究、转化应用和相关产业发展,形成“一体两翼”的布局,并搭建相关关键技术平台。以脑认知原理(认识脑)为主体,阐述脑功能神经环路的构筑和运行原理,绘制人脑宏观神经网络、模式动物介观神经网络的结构性和功能性全景式图谱;发展类脑计算理论,研发类脑智能系统(模仿脑)。基于对脑认知功能的网络结构和工作原理的理解,研究具有更高智能的机器和信息处理技术;促进智力发展、防治脑疾病和创伤(保护脑),围绕高发病率重大脑疾病的机理研究,揭示相关的遗传基础、信号途径和治疗新靶点,实现脑重大疾病的早期诊断和干预。
总体上,神经科学地位关键,对于抢抓未来15~30年智能科技革命和人类超智能社会发展先机,保障中华民族创新素质与智力、护航“健康中国2030”战略,为国民经济三大产业的转型升级、国防科技下一轮变革提供战略性科技支撑,都具有战略性影响和全局性意义,必须高度关注。
神经科学方向技术预测与发展战略路线图研究进展
战略性、引领性科技领域亟需战略路线图研究
从国家战略与技术预见的功能看,中国正在实施创新驱动发展战略,期望通过大力提高自主创新能力,来实现经济社会的科学发展,而在实施创新驱动发展过程中,日益凸显战略路线图的必要性、重要性和紧迫性。而日臻完善的技术预见,完全能够肩负起战略导航这一重要职能。战略性技术路线图和技术预见作为重要的创新管理工具,以创新规律为引导,以满足经济社会发展预见性战略需求为目标,能够从纷纭复杂的科学—技术—产业—经济—社会动态互动关系中,找出关键性科技发展路径。
从科技战略与学科发展阶段看,全球新一轮科技革命和产业变革加速推进,科技前沿群体性突破和颠覆性创新不断涌现,神经科学处于关键变革期。十八届五中全会把创新发展理念置于五大理念之首,提出要把创新摆在国家发展全局的核心位置,充分发挥科技创新在全面创新中的引领作用,体现了中央对科技创新前所未有的高度重视。同时,科技创新进入历史新阶段,未来科技发展战略要从紧跟发达国家转变为在全面把握世界科技发展态势的基础上加速赶超引领的步伐。通过技术预测,科学把握科技创新的新形势,用前瞻的眼光识别技术发展机会,找准创新突破口,明确创新主攻方向,对于深入实施创新驱动发展战略、建设世界科技强国非常关键。
国内外神经科学相关技术预见特点
国际上关于神经科学专题性的技术预见工作还未见报道,多属于综合性技术预见。例如,日本已经完成第十次技术预见(2015年);欧盟发布《欧盟委员会应当做好抓住未来机遇的准备——2030年前瞻前景图》,前瞻7大领域到2030年的未来科技趋势及其对欧洲的影响;英国的技术预见采用灵活的滚动项目组织形式,已经完成“认知系统”“技术与创新未来”“未来的识别技术”等项目。从具体预见内容看,美国国立卫生研究院的《脑科学2025》、欧盟人类大脑计划、韩国脑计划和日本脑计划在某些程度上也采用、印证技术预见的一些原理或重大技术预见活动的部分成果。例如,欧盟2030年前瞻全景图提出的“综合、精准的模型将促进神经科学发展,也将催生新颖、低功耗的神经形态多处理器系统和脑启发的机器人、更强大的新超级计算机、先进的机器学习与决策理论和系统”,在欧洲人类脑计划中就有所呼应。
21世纪以来,中国逐渐兴起系统性的技术预见活动。国内方面神经科学相关的技术预见通常包含在中期、中长期和长期三类尺度的综合性预见计划中。例如,国家自然科学基金委员会和中国科学院学部历时2年多联合开展研究的重要成果《未来10年中国学科发展战略·脑与认知科学》(2012年出版),以10年为尺度,全面总结了近年来脑与认知科学的研究现状和研究动态,客观分析了学科发展态势,从学科的发展规律和研究特点出发,前瞻性地思考了学科的整体布局,提出了脑与认知科学的重要科学问题、前沿方向及中国发展该学科领域的政策措施等。中国科学院《中国至2050年重大交叉前沿科技领域发展路线图》则以未来10年(2010—2020年)、未来10~25年(2020—2035年)、未来25~40年(2035—2050年)尺度,集中探讨了包含“脑与认知科学及其计算建模”在内的5个重大交叉前沿领域的重要性、研究现状、发展态势和面临的挑战,提出了发展战略目标,分析了有关领域近期和中长期的发展战略及主要可能的突破,并为中国在这些领域的发展提出了若干政策建议。科技部自2013年以来开展了第五次国家技术预测,完成中外技术竞争对比分析、预测调查、领域关键技术遴选工作,形成三跑并存、跟跑为主的科技发展水平总体判断,包括生物领域在内的14个领域各自遴选出的10项重大突破类和10项重大效益类备选国家关键技术,为中央科技创新重大决策提供了有力支撑。“中国工程科技2035发展战略研究”组织开展了未来20年中国工程科技技术预见活动,提出未来20年中国工程科技需要发展及可能实现的技术清单,选择关系全局和长远发展的重点技术方向和关键技术,其中就遴选出“人工智能及大脑模拟关键技术”等。
总体看,国内外相关技术预测有一定基础,围绕神经科学的技术预测判断科学性和预见性都很强,但随着当前国内外科技经济形势深刻变化,客观上迫切需要开展神经科学为核心的技术预测活动。
中国科学技术协会“神经科学方向预测及技术路线图研究”及研究方法
2016年,中国神经科学学会承担了中国科学技术协会“神经科学方向预测及技术路线图研究”项目,目标是在总结学科发展规律和特点、分析比较学科的国内外发展现状基础上,以神经科学与中国未来经济社会发展前景关系的系统性刻画和描绘为重点,预测学科和相关技术的未来发展趋势,分析中国神经学科的重点发展方向和研究领域以及推动学科发展的有效机制,提出学科及相关领域发展路线图,为谋划学科布局、抢占科技发展制高点以及促进相关产业发展和民生建设提出战略决策咨询建议。
系统分析背景资料
运用数据挖掘、文献分析等方法收集大量的文献数据,通过对数据的分析初步明确行业或领域内的重大发展趋势、对未来发展可能产生重大影响的战略规划或计划,以及可能的候选关键技术。相关文献材料主要分为4类:战略规划或计划;学术研讨会报告、智库报告或行业咨询报告;图书专著和专业期刊资料。
目前,采集的战略规划或计划信息主要包括美、欧、日等国家或地区及其重点研究机构的脑神经科学的战略规划与重大计划、科技创新战略等,例如美国的《通过推动创新型神经技术开展大脑研究倡议》、美国DARPA《保障国家安全的突破性技术》、美国国立卫生研究院《脑科学2025:科学远景》、欧盟《人类脑计划向欧盟的报告》和《类脑计划框架合作协议》、日本《用于疾病研究的综合性神经技术和大脑图谱》,对相关国家的人工智能战略规划也进行了简要分析。同时,对中国的相关战略规划也进行了信息扫描和采集,例如《“十三五”国家基础研究专项规划》《北京市科学技术委员会“脑科学研究”专项实施方案》、“上海脑科学与类脑人工智能发展愿景”、类脑智能技术及应用国家工程实验室等。
采集的学术研讨会报告、智库报告或行业咨询报告主要涉及相关科技智库、科技项目资助机构、行业组织和社会组织等关于神经科学或人工智能方面的比较系统的论述与观点。例如G7—科学院联合体的脑研究宣言,美国生物伦理总统咨询委员会《大脑重要性》系列报告、美国科学院《新兴的认知神经科学及相关技术》、美国工程院《21世纪人类面临的14大科技挑战》、英国皇家学会《脑浪潮》系列报告、美国国家科学基金会《白皮书:阻碍脑科学进步的主要障碍》、美国信息技术与创新基金会《万亿美元产业机遇:脑科学研究如何促进健康与繁荣》、国际阿尔茨海默病协会《全球阿尔茨海默症报告2016》、欧洲脑科学理事会《欧洲脑科学研究共识》、爱思唯尔公司《脑科学与神经科学研究全球动向报告》等。同时,对部分与未来人类社会相关的技术预见报告也进行了信息采集,例如欧盟委员会《应当做好抓住未来机遇的准备——2030年前瞻前景图》、美国国家情报委员会(NIC)的《全球趋势2035》报告等。
采集的图书专著信息主要来源于与科技革命相关的论述及人工智能方面大趋势研判方面的专著。例如,扎克·林奇《第四次革命——看神经科技如何改变我们的未来》、何传奇《第六次科技革命的战略机遇》、微软公司《第四范式:数据密集型科学发现》、谷歌公司雷·库兹韦尔的《奇点临近》等。
还对重要神经科学研究基础设施相关信息、重要期刊的神经科学专题综述信息进行采集,例如《Neuron》2016年第92卷11月期关于世界主要国家脑(神经)研究计划的系列文章、《中国科学院院刊》2016年31卷第7期“脑科学与类脑智能”专题文章、《中国科学:生命科学》2016年46卷第2期“中国脑科学和智能科技的发展战略专题”等。此外,参考借鉴了部分内部资料,包括:中国计算机学会多媒体专业委员会《类脑计算的研究进展与发展趋势》、中国科学院院士上海浦东活动中心《关于推进脑科学与人工智能融合发展的相关建议》、国家自然科学基金委员会“认知神经科学前沿及交叉”双清论坛、上海市软科学研究计划项目“脑科学与人工智能技术的路线图专题研究”的部分成果等。
情景分析与技术体系图绘制、调研穿插融合
利用情景分析法识别出创新的主要影响因素,并根据主要影响因素的变动情况制定出多个情景。先绘制领域内技术发展的路线图,应用简洁的图表描述技术变化步骤或相关技术环节之间的逻辑关系,发现领域内的热点技术。之后利用德尔菲法对专家进行匿名问卷调查收集意见,确保所发现的热点技术具有可行性。这3种方法相结合使用进行产业技术路线图制定和技术预见起到互补的作用,为领域内技术发展方向的确定提供了理论支持,为技术预见方法的发展提供了新的视角。
专家访谈贯穿路线图研制过程
本研究对参与调研专家的选择突出专业性、权威性和全面性,为充分发挥技术预见专家网络优势,遴选包括来自政府界、产业界、学术界、行业协会、创新中介组织和社会公众等不同利益体中的专家,以求调查结果能反映科技研究、技术应用、经济社会需求及产业发展等多方面意见。通过广泛征集和推荐,共录入各领域专家近100名。在情境分析阶段、在技术遴选阶段和政策建议阶段,通过与专家的充分交流与沟通,分析、预测和选择期望情景和可能的技术路线。
目前“神经科学方向预测及技术路线图研究”项目组已经发布相关研究报告两份,有关技术预测工作还在深入推进过程中。
基金项目:中国科学技术协会学科发展引领与资源整合集成工程项目(2016XKYL03)
致谢:中国神经科学学会专家会员以及多家单位和业界专家学者参与支持本课题研究工作。
参考文献(略)
作者简介:中国神经科学学会“神经科学方向预测及技术路线图研究”项目组。主要工作成员:王小理,袁天蔚,阮梅花,王慧媛,王超男,傅璐,韩雪,熊燕,张旭等。
一网打尽系列文章,请回复以下关键词查看: |
创新发展:习近平 | 创新中国 | 创新创业 | 科技体制改革 | 科技创新政策 | 协同创新 | 成果转化 | 新科技革命 | 基础研究 | 产学研 | 供给侧 |
热点专题:军民融合 | 民参军 | 工业4.0 | 商业航天 | 智库 | 国家重点研发计划 | 基金 | 装备采办 | 博士 | 摩尔定律 | 诺贝尔奖 | 国家实验室 | 国防工业 | 十三五 | 创新教育 | 军工百强 | 试验鉴定 | 影响因子 | 双一流 | 净评估 |
预见未来:预见2016 | 预见2020 | 预见2025 | 预见2030 | 预见2035 | 预见2045 | 预见2050 | |
前沿科技:颠覆性技术 | 生物 | 仿生 | 脑科学 | 精准医学 | 基因 | 基因编辑 | 虚拟现实 | 增强现实 | 纳米 | 人工智能 | 机器人 | 3D打印 | 4D打印 | 太赫兹 | 云计算 | 物联网 | 互联网+ | 大数据 | 石墨烯 | 能源 | 电池 | 量子 | 超材料 | 超级计算机 | 卫星 | 北斗 | 智能制造 | 不依赖GPS导航 | 通信 | MIT技术评论 | 航空发动机 | 可穿戴 | 氮化镓 | 隐身 | 半导体 | 脑机接口 |
先进武器:中国武器 | 无人机 | 轰炸机 | 预警机 | 运输机 | 战斗机 | 六代机 | 网络武器 | 激光武器 | 电磁炮 | 高超声速武器 | 反无人机 | 防空反导 | 潜航器 | |
未来战争:未来战争 | 抵消战略 | 水下战 | 网络空间战 | 分布式杀伤 | 无人机蜂群 | 太空站 |反卫星 |
领先国家:俄罗斯 | 英国 | 日本 | 以色列 | 印度 |
前沿机构:战略能力办公室 | DARPA | Gartner | 硅谷 | 谷歌 | 华为 | 俄先期研究基金会 | 军工百强 |
前沿人物:钱学森 | 马斯克 | 凯文凯利 | 任正非 | 马云 | 奥巴马 | 特朗普 |
专家专栏:黄志澄 | 许得君 | 施一公 | 王喜文 | 贺飞 | 李萍 | 刘锋 | 王煜全 | 易本胜 | 李德毅 | 游光荣 | 刘亚威 | 赵文银 | 廖孟豪 | 谭铁牛 | 于川信 | 邬贺铨 | |
全文收录:2016文章全收录 | 2015文章全收录 | 2014文章全收录 |
其他主题系列陆续整理中,敬请期待…… |