专家库 | 人才库 | 企业库 | 项目库 | 投资机构库 | 招商信息库
来源:OK资本鲸准研究院
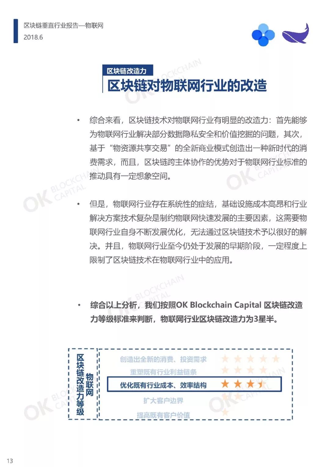
报告概要
物联网发展现状
物联网行业市场规模不断扩大
据中国产业信息网数据显示,2016年我国物联网市场规模超过9000亿元,同比增长30%,预计到2020年市场规模有望达到15000亿元以上,发展空间非常巨大。全球的物联网投资额近年来也连续大幅度增长,2015年全球物联网行业的总投资金额超过1000亿美金,同比增幅超过30%。
据BI Intelligence 调查统计,2018年全球物联网设备总数约在150亿台,目前已经普遍接入互联网的电脑、手机、平板、电视等设备占据了将近50%。IBM估计,物联网连接设备的数量将在2020年达到385亿,人均设备连接数5.1个。AT&思科的预测则更为乐观,预计到2020年物联网设备总数目将达到500亿。
物联网行业得到政府政策的大力扶持
近年来,世界各国陆续将物联网技术纳入重要战略布局,美国国家智能理事会将物联网列为对美国潜在影响最重要的6项技术之一。欧盟执委会提出加强物联网管理等行动建议。韩国通信委员会出台了《物联网基础设施构建基本规划》。
我国政府也高度重视物联网行业的发展,在“十二五”计划中发布了一系列的产业扶持政策,物联网更是被列入重点发展的七大产业方向之一。
物联网产业结构分类
物联网行业一般划分为四个部分,感知层、网络层、平台层和应用层。
感知层是物联网的底层,指植入在硬件上的芯片和传感器。高性能、低功耗的半导体芯片是物联网设备上必不可少的器件。国外企业在芯片设计领域占据绝对领导地位,根据IC insight的报告,2016年全球半导体20强中,Samsung、Inter、TSMC位列前三,而大陆企业无一家入围。如果说芯片是设备的大脑,传感器则是硬件设备的五官,用来监测和采集外部数据,包括温度、湿度、压力等。全球的传感器市场目前主要由国外巨头所主导,代表企业有博世、飞思卡尔等。
网络层是指无线模组和各类通讯协议,其主要功能是将感知层采集到的数据传输到平台层当中。无线模组主要功能是将芯片、存储器等器件集成起来,提供标准接口进而方便终端设备进行联网。物联网的通讯协议则可以分为蜂窝通信网和非蜂窝通信网。前者指由电信运营商建设的2/3/4/5G、NB-IOT、eMTC等,后者则主要包括WIFI、蓝牙、LoRa等。
平台层包括操作系统、设备管理平台、连接管理平台,主要是对硬件设备所采集的数据进行汇总和处理。操作系统类似于智能手机的安卓和IOS,用于支持软件应用的部署,谷歌、苹果、BAT等巨头均在此有所布局。设备管理平台主要致力于对设备的监管维护、提供云端数据存储等服务。连接管理平台则是用于保障硬件设备联网通道的稳定性,行业中的代表企业有思科、爱立信等硬件制造商。
应用层则是物联网产业链的最顶层,直接面向各类使用场景。包括智能硬件和集成应用两个方向,具体的应用场景涵盖车联网、智慧家居、智慧制造,远程医疗等,这也是物联网创业者主要施展才华的战场。感知层、网络层、平台层中的企业已经有了相当长时间的技术积淀,初创者难以直接正面对抗,而应用层,更靠近市场,更贴近用户,创业者会有更多发挥的空间。
物联网行业发展痛点
物联网行业当前的发展困境
当前物联网行业发展已经进入快车道,但距离大规模爆发还有很长的路程,主要问题在以下几个方面:
基础设施成本高昂。一方面,芯片及传感器等硬件设备种类众多,在细分领域不具备规模优势,且底层技术突破需要大量学研投入,硬件成本很难大面积下降。另一方面,当前中心化服务商,难以负荷10亿级别以上的终端设备的运算需求,扩大数据中心基础设施的投入和维护成本将无法估量。如何让更多的硬件设备低成本的连接入网,仍然是当前行业发展最主要的任务。
行业解决方案技术实现复杂。物联网行业涉及到芯片、传感器、通信设备诸多硬件制造领域,产业链条冗长,且物联网应用领域非常广泛,不同领域解决方案需求差异大,导致物联网各行业解决方案技术实现复杂,难以快速大规模落地。
行业标准碎片化。物联网行业缺乏统一的硬件标准、操作系统标准、网络通讯协议标准。标准的碎片化导致软件生态不发达,应用程序难以部署。例如开发者设计出一套图像识别的软件,大量的精力会被消耗在兼容各种型号、品牌的摄像设备上。
数据隐私与安全。目前大多数的物联网平台,都是由相应的中心化服务商所创建。智能设备所采集到的数据大部分在未经用户授权的情况下被服务商所掌握。这对用户的隐私和安全造成了非常严重的威胁,而中心化的服务商一旦被黑客攻破,则会造成严重的数据泄露事件。
数据价值挖掘不充分。物联网的核心价值在于对设备传感数据的捕捉和分析,但要从大量的信息和噪音中识别和分离出最为重要的数据,很大程度上依赖于大数据分析技术和人工智能的发展。据GE研究发现,现代机器设备产生的数据中,仅有不到2%被分析利用。
一网打尽系列文章,请回复以下关键词查看: |
创新发展:习近平 | 创新中国 | 创新创业 | 科技体制改革 | 科技创新政策 | 协同创新 | 成果转化 | 新科技革命 | 基础研究 | 产学研 | 供给侧 |
热点专题:军民融合 | 民参军 | 工业4.0 | 商业航天 | 智库 | 国家重点研发计划 | 基金 | 装备采办 | 博士 | 摩尔定律 | 诺贝尔奖 | 国家实验室 | 国防工业 | 十三五 | 创新教育 | 军工百强 | 试验鉴定 | 影响因子 | 双一流 | 净评估 |
预见未来:预见2016 | 预见2020 | 预见2025 | 预见2030 | 预见2035 | 预见2045 | 预见2050 | |
前沿科技:颠覆性技术 | 生物 | 仿生 | 脑科学 | 精准医学 | 基因 | 基因编辑 | 虚拟现实 | 增强现实 | 纳米 | 人工智能 | 机器人 | 3D打印 | 4D打印 | 太赫兹 | 云计算 | 物联网 | 互联网+ | 大数据 | 石墨烯 | 能源 | 电池 | 量子 | 超材料 | 超级计算机 | 卫星 | 北斗 | 智能制造 | 不依赖GPS导航 | 通信 | MIT技术评论 | 航空发动机 | 可穿戴 | 氮化镓 | 隐身 | 半导体 | 脑机接口 |
先进武器:中国武器 | 无人机 | 轰炸机 | 预警机 | 运输机 | 战斗机 | 六代机 | 网络武器 | 激光武器 | 电磁炮 | 高超声速武器 | 反无人机 | 防空反导 | 潜航器 | |
未来战争:未来战争 | 抵消战略 | 水下战 | 网络空间战 | 分布式杀伤 | 无人机蜂群 | 太空站 |反卫星 |
领先国家:俄罗斯 | 英国 | 日本 | 以色列 | 印度 |
前沿机构:战略能力办公室 | DARPA | Gartner | 硅谷 | 谷歌 | 华为 | 俄先期研究基金会 | 军工百强 |
前沿人物:钱学森 | 马斯克 | 凯文凯利 | 任正非 | 马云 | 奥巴马 | 特朗普 |
专家专栏:黄志澄 | 许得君 | 施一公 | 王喜文 | 贺飞 | 李萍 | 刘锋 | 王煜全 | 易本胜 | 李德毅 | 游光荣 | 刘亚威 | 赵文银 | 廖孟豪 | 谭铁牛 | 于川信 | 邬贺铨 | |
全文收录:2016文章全收录 | 2015文章全收录 | 2014文章全收录 |
其他主题系列陆续整理中,敬请期待…… |