专家库 | 人才库 | 企业库 | 项目库 | 投资机构库 | 招商信息库
来源:前瞻产业研究院(ID:qianzhancy)
无人机全称“无人驾驶飞行器”(Unmanned Aerial Vehicle)英文缩写为“UAV”,是利用无线电遥控设备和自备的程序控制装置操纵的不载人飞机。它涉及传感器技术、通信技术、信息处理技术、智能控制技术以及航空动力推进技术等,是信息时代高技术含量的产物。
无人机价值在于形成空中平台,结合其他部件扩展应用,替代人类完成空中作业。随着无人机研发技术逐渐成熟,制造成本大幅降低,无人机在各个领域得到了广泛应用,除军事用途外,还包括农业植保、电力巡检、警用执法、地质勘探、环境监测、森林防火以及影视航拍等民用领域,且其适用领域还在迅速拓展。
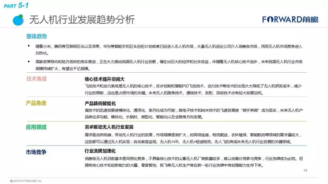
近日,中国产业咨询领导者(前瞻产业研究院)最新发布《2018年无人机行业现状与发展趋势报告》。报告显示,2015年我国无人机在各个领域开始了大规模的拓展,被称为“无人机元年”,市场规模达到了66.4亿元。其中,军用无人机市场规模为42.4亿元,民用无人机为24.0亿元。随着需求的增长和技术的更新,未来我国民用无人机发展较快,到2023年市场规模有望达968亿元,军用无人约为350亿元,总体上无人机行业市场规模将超过千亿,年复合增速超过60%,未来市场容量十分可观。
以下为报告的详细内容:
一网打尽系列文章,请回复以下关键词查看: |
创新发展:习近平 | 创新中国 | 创新创业 | 科技体制改革 | 科技创新政策 | 协同创新 | 科研管理 | 成果转化 | 新科技革命 | 基础研究 | 产学研 | 供给侧 |
热点专题:军民融合 | 民参军 | 工业4.0 | 商业航天 | 智库 | 国家重点研发计划 | 基金 | 装备采办 | 博士 | 摩尔定律 | 诺贝尔奖 | 国家实验室 | 国防工业 | 十三五 | 创新教育 | 军工百强 | 试验鉴定 | 影响因子 | 双一流 | 净评估 |
预见未来:预见2016 | 预见2020 | 预见2025 | 预见2030 | 预见2035 | 预见2045 | 预见2050 |
前沿科技:颠覆性技术 | 生物 | 仿生 | 脑科学 | 精准医学 | 基因 | 基因编辑 | 虚拟现实 | 增强现实 | 纳米 | 人工智能 | 机器人 | 3D打印 | 4D打印 | 太赫兹 | 云计算 | 物联网 | 互联网+ | 大数据 | 石墨烯 | 能源 | 电池 | 量子 | 超材料 | 超级计算机 | 卫星 | 北斗 | 智能制造 | 不依赖GPS导航 | 通信 | 5G | MIT技术评论 | 航空发动机 | 可穿戴 | 氮化镓 | 隐身 | 半导体 | 脑机接口 | 传感器 |
先进武器:中国武器 | 无人机 | 轰炸机 | 预警机 | 运输机 | 直升机 | 战斗机 | 六代机 | 网络武器 | 激光武器 | 电磁炮 | 高超声速武器 | 反无人机 | 防空反导 | 潜航器 |
未来战争:未来战争 | 抵消战略 | 水下战 | 网络空间战 | 分布式杀伤 | 无人机蜂群 | 太空战 | 反卫星 |
领先国家:美国 | 俄罗斯 | 英国 | 德国 | 法国 | 日本 | 以色列 | 印度 |
前沿机构:战略能力办公室 | DARPA | 快响小组 | Gartner | 硅谷 | 谷歌 | 华为 | 阿里 | 俄先期研究基金会 | 军工百强 |
前沿人物:钱学森 | 马斯克 | 凯文凯利 | 任正非 | 马云 | 奥巴马 | 特朗普 |
专家专栏:黄志澄 | 许得君 | 施一公 | 王喜文 | 贺飞 | 李萍 | 刘锋 | 王煜全 | 易本胜 | 李德毅 | 游光荣 | 刘亚威 | 赵文银 | 廖孟豪 | 谭铁牛 | 于川信 | 邬贺铨 |
全文收录:2017文章全收录 | 2016文章全收录 | 2015文章全收录 | 2014文章全收录 |
其他主题系列陆续整理中,敬请期待…… |