专家库 | 人才库 | 企业库 | 项目库 | 投资机构库 | 招商信息库
来源:中国基金报
作者:中信建投证券军工行业首席分析师 黎韬扬
导语:近期国防军工板块表现突出,航天航空、航母概念、大飞机、军民融合、北斗导航、国家安防等细分概念持续活跃。《中国基金报》独家发布中信建投证券军工行业首席分析师黎韬扬的《国防军工板块上半年业绩继续改善,拐点将至聚焦龙头》深度报告,深入解读军工行业上市公司2018年半年报业绩,全面分析军工行业基本面拐点及军工板块投资策略。
核心观点:
中报业绩稳步增长,订单释放效果明显
整体来看,2018年上半年,军工板块上市公司营业收入实现稳定增长,同比增速为14.35%,归母净利润同比增速高于营业收入,达到24.91%,上市公司盈利能力有所提升。
预收账款、存货等指标提升表明下游需求持续旺盛。2018年上半年,军工板块160家上市公司存货净额总量为2825.13亿元,较去年同期增长6.47%;预收账款总额为789.68亿元,较去年同期增长38.39%。我们认为,军改完成后军品订单持续释放的假设已经得到验证,预收账款的形成主要来自于军方订单预付款和产业链下游环节,充裕的军品订单将保障军工板块上市公司未来业绩持续释放。
内外因素拐点向上,整体呈现结构化特征
我们认为,当前军工板块内外部影响因素均出现拐点。外部因素:国防预算增速超预期,2018年中国国防预算11070亿,同比增长8.1%,超出市场预期;内部因素:(1)军工产业链业绩迎来拐点,军改影响逐步消除,订单补偿效应明显;实战化练兵加速新装备列装,有望大幅提升装备维修保障和弹药需求。(2)军工体制改革迎来拐点,军民融合由规划进入实质落地阶段;央企资本运作数量有望回暖;军品采购与定价机制改革方案有望出台;首批院所改制有望完成,与资本市场相关度提升。
行业内外因素继续呈现拐点向上态势,但受制于基本面改善节奏、行业估值、市场风险偏好等因素影响,维持我们对于整体行情仍将呈现阶段性、结构化特征的判断。重点把握部分尚未落地的政策可能推出的时间节点,主要包括融委会议召开、军品定价机制改革方案发布、军民融合大基金成立等,这对于当前处于底部区间的板块有望起到催化作用。
投资策略:看好板块反弹机会,首选国家队龙头,次选民参军国产替代
当前时点看好军工板块未来两个月的反弹机会。我们维持之前关于全年板块行情将呈现阶段化、结构化特征的观点,考虑到当前板块估值处于底部区间,在中报业绩实现改善的情况下,应重点关注三季报业绩持续好转的兑现情况,以及部分尚未落地政策可能推出的时间节点。
在标的选择上,我们认为应抓住国家队龙头、民参军国产替代两大结构性机会。国家队龙头:重点关注符合“市场化程度高、核心资产占比高、最受益产业链业绩释放”三大标准的龙头公司;民参军国产替代:重点关注符合“行业空间大、国产化率低、国产化刚需强劲”三大标准的相关行业,主要是军用半导体、军用碳纤维、军用ATE等相关细分领域的优质公司。
重点上市公司推荐
国家队龙头:
整机:中航沈飞、中直股份、内蒙一机;
分系统/器部件:中航机电、中航光电、航天电子、航天电器;
院所改制:国睿科技。
民参军国产替代:
军用碳纤维:光威复材;
军用ATE:航新科技;
军用半导体:景嘉微。
一、中报情况分析:板块业绩稳步增长,订单释放效果明显
1.1 营收利润保持稳步增长,提质增效提升增长质量
截至2018年9月1日,军工板块160家上市公司已全部发布2018年半年度报告。整体来看,2018年上半年,军工板块上市公司营业收入实现稳定增长,同比增速为14.35%,归母净利润同比增速高于营业收入,达到24.91%,上市公司盈利能力有所提升;同时,军工板块上市公司整体毛利率较去年同期有所下滑,整体降低2.05个百分点,表明上市公司利润增速高于营收增速或更多来自于公司费用控制和其他非经营性损益等因素的影响。
军工板块整体营收上涨,毛利率同比有所下降。2018年上半年,军工板块160家上市公司共实现营业收入3013.78亿元,同比增长14.35%,板块营收继续维持稳步增长态势;实现归母净利润139.99亿元,同比增长24.91%;毛利达539.49亿元,同比增长12.01%;但毛利率为17.90%,同比有所下降。
预收账款、存货等指标提升表明下游需求持续旺盛。2018年上半年,军工板块上市公司的存货净额和预收账款均出现一定幅度的上升,以预收账款增加最为明显。对160家上市公司的数据统计显示,2018年6月底存货净额总量为2825.13亿元,较去年同期增长6.47%;预收账款总额为789.68亿元,较去年同期增长38.39%。我们认为,军改完成后军品订单持续释放的假设已经得到验证,预收账款的形成主要来自于军方订单预付款和产业链下游环节,充裕的军品订单将保障军工板块上市公司未来业绩持续释放。
营收增速与去年基本持平,利润增速回升较为明显。剔除部分新股后,我们选取军工板块153家上市公司2016年-2018年半年度业绩情况进行纵向比较。2016年上半年,军工板块上市公司营业收入增速仅为10.16%,而同期归母净利润增速为46.84%;2017年上半年,行业整体营业总收入增速达到14.98%,高于去年同期水平,归母净利润增速下滑较为明显,仅为14.02%。我们认为,2018年上半年,板块整体营业收入增速与去年同期基本持平,但归母净利润增速显著提升,表明上市公司经营进入提质增效阶段,增长质量有所提升。
1.2 民参军企业盈利能力较强,军工央企下游需求旺盛
根据企业的股东背景和资产属性,我们将160家军工企业分为核心央企、注入预期央企、核心民参军和双主业民参军四类。
核心央企营业收入总额高但增速较低,注入预期央企业绩提升明显。从营业收入来看,2018年上半年,核心央企整体营业收入最高,达1216.72亿元,但同比增速低于板块整体水平,达到9.15%;双其余三类企业营收增速均高于板块整体水平,注入预期央企、核心民参军和双主业民参军营收增速分别为18.81%、22.25%和17.55%;从归母净利润方面来看,注入预期央企上半年实现同比增长67.46%,其余三类企业均低于行业平均水平,同比增速处于19%-24%左右的水平。
民参军企业盈利能力强于军工央企。2018年上半年四类公司毛利均有不同幅度的上涨,其中双主业民参军企业的毛利最高,达234.30亿元,同比增长20.36%,增幅也最大,核心央企位列第二,毛利为185.61亿元,同比增长2.99%。2018年上半年,核心民参军毛利率虽有下降,但仍是四类企业中最高的,达42.79%,其次为双民主民参军,相较于军工央企,民参军企业的盈利能力更强。
受益于军品订单释放,军工央企预收账款大幅上涨。2018年上半年,核心央企的存货和预收账款在四类企业中最高,存货净额总量为1551.41亿元,同比增长4.79%,预收账款总额为407.45亿元,同比增长38.93%。双主业民参军企业紧追其后,存货和预收账款也都有一定幅度的上涨,2018年上半年存货为892.60亿元,同比增长18.37%,预收账款为286.00亿元,同比增长57.52%。同时注入预期央企存货和预收账款均有所下降,相对于其他三类企业,核心民参军企业存货和预收账款水平均较低。
1.3 国防信息化板块业绩提升最为明显,航空兵装板块预收账款翻倍
从营业收入和归母净利润来看,2018年上半年航空、船舶、国防信息化三大板块实现规模较大,船舶板块增速在七大板块中垫底。其中,国防信息化板块实现营业收入801.12亿元,同比增长25.52%,归母净利润为41.37亿元,同比增长44.45%;航空板块实现营收755.94亿元,同比增长22.98%,归母净利润为37.05亿元,同比增长20.51%;船舶板块营收为593.52亿元,同比下降8.44%,归母净利润为15.86亿元,同比下降4.93%。核电板块营业收入和归母净利润均为最低,但营业收入达到21.45%的增速。
地面兵装、国防信息化和核电板块盈利能力较强。2018年上半年,国防信息化板块毛利为160.99亿元,同比增长23.02%;其次为航空板块,毛利为138.92亿元,同比增长11.66%;七大板块中仅有船舶板块同比下降,2018年上半年船舶板块毛利同比下降21.99%。虽然核电板块毛利不高,但毛利率水平在七大板块中位列第一,2018年上半年核电板块毛利率虽同比下滑,但仍达到25.85%,超过第二位地面兵装板块5.2个百分点;地面兵装板块毛利率达20.61%,是七大板块中唯一一个在2018年上半年毛利率提升的板块;国防信息化板块毛利率为20.10%,位列第三。
2018年上半年,航空板块存货为876.28亿元,同比增长20.38%,预收账款也翻了一倍,达175.98亿元;地面兵装板块预收账款在七大板块中最高,达到229.11亿元,同比增长92.47%;船舶板块存货和预收账款规模位列前三,但同比均有所下降,存货为727.06亿元,同比下降16.97%,预收账款为222.33亿元,同比下降10.25%。此外,航天、材料及加工和核电板块存货和预收账款规模均较小。
1.4 重点公司中报情况:央企龙头优于行业整体水平,整机厂预收货款大幅增加
央企龙头公司业绩增长情况显著优于行业整体水平。我们重点关注的11家央企龙头企业,2018年上半年共实现营业收入561.88亿元,同比增长26.72%,实现归母净利润22.11亿元,同比增长39.17%,营业收入与归母净利润增速均高于行业整体水平。值得注意的是,11家央企龙头企业存货净额总量和预收账款同比增速分别达到25.82%和230.99%,显著高于6.47%和38.39%的行业整体水平,表明处于产业链上游的整机厂和分系统/元器件龙头公司,受益于军品订单释放的效果更为明显。
下游需求旺盛,上半年整机类央企业绩表现更为突出。上半年公司财报显示,中航沈飞、内蒙一机、中航飞机、中直股份四家整机类央企龙头,共实现营业收入299.71亿元,同比增长41.15%,实现归母净利润7.29亿元,同比增长76.07%;四家公司存货净额总量为412.98亿元,较去年同期增长41.11%,而在预收账款方面更为突出,四家公司预收账款总额达到170.4亿元,同比增长371.4%。我们认为,整机类央企处于产业链下游,军方对于武器装备建设的需求将直接在整机厂预收款项增速中得到反映。
重点民参军公司业绩表现优于分系统和元器件类军工央企。上半年,我们重点关注的景嘉微、航新科技和光威复材、亚光科技等7家重点民参军公司共实现营业收入33.68亿元,同比增长30.85%,实现归母净利润7.06亿元,同比增长56.14%,营业收入和利润增速显著高于行业整体水平。7家公司处于军工产业链中上游,相较于分系统和元器件类军工央企业绩表现更为优异,同时预收账款同比增速达到56.09%,上半年军品订单释放效果较为明显。
1.5 核心央企与核心民参军:军改后营收增速恢复,利润表现或将出现分化
核心央企营业收入增速回升。通过对2014年-2018年核心央企中报业绩的比较,我们发现,核心央企在2016年受军改影响较大,军品订单下放进度受阻,营业收入增速放缓,仅为5.87%,大幅低于2015年中报10%的增速水平,2017年军改完成后军品订单重新释放,核心央企营业收入增速恢复到正常水平;2015年受到船舶企业业绩大幅下滑等因素影响,核心央企中报归母净利润同比下降46.76%,导致2016年中报业绩增速显著高于同期营业收入增速,2017年-2018年恢复正常水平。
核心民参军企业营收增速回升,利润增速放缓。核心民参军企业在2016年受到军改影响较大,2016年中报营业收入同比下降10.89%,2017年增速上升至28.62%,2018年中报营收增速保持正常水平,达到20.76%;核心民参军企业归母净利润增速出现下滑,2017年中报增速为24.77%,2018年中报增速下滑至16.13%。我们认为,在军改完成后核心民参军企业在营业收入增速方面得到恢复,但由于民参军公司参与军品产业链环节的竞争程度加大,因此在盈利状况方面未来或将继续受到一定程度影响。
二、行业展望:拐点临近,共振向上
2.1 外部因素:国防预算增速有望继续上升,19年或将维持在8%-8.5%
2.1.1 美国国防预算持续增长,全球军费上升趋势稳固
2018年2月,特朗普政府公布政府预算报告,2019财年美国国防预算总额达7160亿美元,同比增长3.47%。其中本土国防预算达6170亿美元,较2018财年微降1.44%;海外应急行动预算690亿美元,较上一财政年度增长4.55%;另有其他类国防支出300亿美元。当前19财年国防预算仍处于政府预算阶段,仍需通过国会两院商议与总统签字两大流程。虽然经参众两院审议后,预算总额或将出现变化,但受海外军事需求增加影响,19财年国防预算维持增长已较为确定。
美国国防预算在经历2018财年14%的较大增长后,总体量已跃升至7000亿美元级别,未来数年或难再出现大幅上升。但美国四大军种武器装备的持续更新换代与海外利益保障需求的不断增强将对国防预算持续提出新的需求,美国国防预算总量仍将保持持续上升的态势。受特朗普提出的防卫自付政策影响,日、韩、英、法等国家军费也将持续增加,因此2019年世界军费在以美国为核心的军事同盟的带动下,仍将继续保持稳步上升趋势,我国国防预算增速受此影响或将维持增长态势。
2.1.2 宏观经济增长+主观需求提升,我国军费增速有望继续提升
近年我国国防预算一直以两位数增长率高速增长,但自2014年起,受宏观经济增速放缓与世界国防支出削减大趋势影响,我国国防预算增长率开始呈现逐年下降趋势,2017年国防预算7%的增速创近十年新低。2018年,我国国防预算总额达11069.51亿元,同比增长8.1%,增速实现近5年来首次反弹。2019年,受到宏观经济增长、财政占比提升、实战化训练需求增加三方面影响,我国国防预算增速或将保持上升趋势。
宏观经济正相关
国防支出作为政府财政支出的一项,其增长与国家经济增长率密切相关。我国经济在经历了30年的高速增长期后,增速已开始逐年递减。近10年我国国防预算占GDP比重基本维持在1.21%-1.32%之间,振幅不大,数值相对稳定。由于国防支出占GDP比例相对固定,故我国国防预算的走势将直接反映我国GDP的变化趋势。2011年开始,我国国内生产总值(GDP)增速逐渐下降,至2016年达到6.7%的近十年低点。2017年,我国GDP总量达83万亿元,按可比价格计算较上年增长6.9%,中国经济增速自2011年来首次扭转下行局面,实现企稳回升。随着经济基本面的进一步改善,政府政策红利也将陆续释放,2019年我国经济增长有望进一步加快,国防预算增速或将持续增长。
财政预算占比有所回升
我国国防开支占全国财政预算比例近10年平均值约为5.57%,国防开支预算呈现稳步下降趋势。3月5日,财政部称中国将2018年全国预算收入目标定在人民币18.32万亿元,同比增加6.1%;将2018年预算支出目标设在人民币20.98万亿元,同比增加7.6%。2018年国防支出预算占全国财政预算支出5.28%,较2017年近十年最低水平5.03%有所回升。国防预算占比提升显示出国家对于增大国防工业建设投入的坚定决心,随着我国军体体系的不断成熟与装备体系的不断更新,未来国防预算占比或将继续实现小幅增长。
练兵实战化提升采购与维护需求。
实战化练兵大幅提高了我军武器装备使用率,“召之即来、来之能战”则对武器装备完好率提出了较高要求。对于飞机、坦克、舰艇等武器装备平台而言,由于训练强度、训练时间持续增大,客观上带来武器装备更大的损耗,对武器装备维护保养的需求将增加;对于导弹、弹药等武器耗材而言,实战化训练将更多的采用实弹射击,加大了对导弹、弹药等的消耗,进而增加了采购需求。我们认为,实战化训练将军队在武器装备方面的采购和维护需求,客观上要求国防预算增长对其进行支持。
我国国防预算占GDP比重相对固定,GDP的稳定增长必将保障国防预算稳步上升的趋势,财政支出占比的不断提升也将进一步增加国防预算绝对额,实战化训练带来的武器装备采购、维护新需求也将对国防预算提出更高要求。我们认为,我国国防预算增速将继续保持稳步增长态势,2019年国防预算增速或将维持在8%-8.5%左右的水平。
2.2 内部因素一:军工产业链业绩迎来拐点
2017年年报和2018年一季报显示整机公司预收款明显增加,配套类公司陆续有大额军品合同放出,预示军品订单已经开始释放,财报数据预示军工产业链业绩即将迎来拐点。我们认为,即将到来的业绩拐点在短期和中长期均有较强支撑,短期内军改订单补偿效应逐步显现,军品采购需求已出现大幅增加趋势,将有力支撑“十三五”后期军工产业链业绩增长;中长期来看,我国周边问题的解决有赖于长期实战化训练,实战化训练将加速武器装备更新换代、加快弹药等消耗、提升武器装备维修保障需求,将持续改善军工产业链业绩。
2.2.1 军改订单补偿效应提供中短期驱动力
军改订单补偿效应开始显现,“十三五”后期军品订单将出现放量增长。军队体制改革大部分工作已在2017年底之前基本完成,军改调整了原有四总部机构设置,装备购置的上层审批部门发生变化,导致全军武器装备采购受到一定影响,各领域订单下达与收入确认均出现不同程度延迟。2018年将出现军改完成后的订单补偿效应,随着订单的释放,相关公司的业绩将出现明显增长。
订单补偿效应已经从全军武器装备采购信息和上市公司公布的订单中得到显现。从全军武器装备采购信息网发布的采购信息可以看出,从今年1月份开始,全军发布的采购需求达到了1550项,显著高于去年同期水平,今年全军采购订单需求明显增加。从上市公司军品订单情况来看,配套类公司陆续有大额军品合同放出。我们认为,受益于军改订单补偿效应,配套类公司三季报或能看到业绩兑现;整机类公司18年订单普遍增长20%以上,18年年报或能看到业绩兑现。
2.2.2 实战化练兵提供长期驱动力
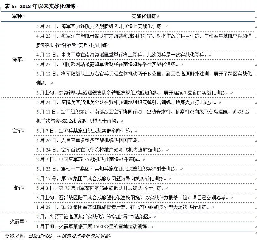
首批新军事训练大纲下发,实战化成为关键词。2018年1月3日,中央军委首次统一组织全军年度开训动员,习主席要求坚持实战实训、联战联训,坚持按纲施训、从严治训。开训动员后,2018年全军军事训练正式拉开帷幕。1月份,经中央军委批准,解放军首批新军事训练大纲正式颁发,这标志着新体制下军事训练内容体系构建取得重大阶段性成果,为部队按纲施训提供了基本依据。与以往的军事训练相比,新大纲增加了训练时间,提高了训练难度强度,加大了训练消耗,强调把技能练到极致、武器用到极致,增加武器装备极限性能、边界条件、干扰条件、复杂环境下操作和实战运用训练。
在新大纲的指导下,全军开展了多项大型实战化训练。海军在东海、南海组织了多场实战化训练,并举行了隆重的南海实战化阅兵;空军的“红剑”体系对抗、“金头盔”自由对抗空战、“金飞镖”突防突击、“蓝盾”防空反导演习“四大品牌”越来越贴近实战,并开展了远海远洋实战化训练;陆军广泛开展大考核、大比武、大拉练活动;火箭军组织导弹基地全型号连续发射、整旅导弹火力突击等实战化训练。
实战化将在三个方面为军工企业带来长期的业绩支撑。一是加速装备更新换代,新大纲对武器装备各项指标提出更高要求,落后装备将加速淘汰,新装备加速列装;二是加快武器耗材消耗,实战化训练将更多的采用实弹射击,加大了对导弹、弹药等武器耗材的消耗,进而增加了采购需求;三是提升武器装备维修保障需求,实战化练兵大幅提高了我军武器装备使用率,“召之即来、来之能战”则对武器装备完好率提出了较高要求,对于飞机、坦克、舰艇等武器装备平台而言,由于训练强度、训练时间持续增大,客观上带来武器装备更大的损耗,对武器装备维护保养的需求将增加。
2.3 内部因素二:军工体制改革迎来拐点
2.3.1 军民融合改革符合预期,关注后续落地情况
军民融合已由规划进入实质落地阶段,18年重点关注政策实施效果。3月2日,十九届融委第一次全体会议召开,明确了2018年四方面工作要点:一是军民融合发展战略要在重点领域、重点区域、重点行业取得实效;二是国防科技工业体制、装备采购制度、军品价格和税收等关键性改革要取得突破;三是要聚焦重点精准发力,以点带面推动军民融合发展整体水平提升;四是推动军民融合发展综合性立法和重点领域立法进程。《军民融合发展战略纲要》、《中央军民融合发展委员会2018年工作要点》、《国家军民融合创新示范区建设实施方案》等系列实施方案落地为推进军民融合深度发展提供具体措施和方案,全要素、多领域、高效益的军民融合深度发展格局将加速形成。
军民融合基金陆续成立,为优质项目孵化提供资本支持。随着推进军民融合政策的不断出台,军工集团和地方政府担任基金领投方,联合社会资本陆续成立了多个军民融合基金,用于孵化一级市场优质资产。2017年12月,国务院办公厅发布的《关于推动国防科技工业军民融合深度发展的意见》提出将设立国家国防科技工业军民融合产业投资基金,鼓励支持地方政府、符合条件的机构根据自身发展实际设立相关产业投资基金,推动国防科技工业军民融合深度发展。
2.3.2 院所改制正式启动,与资本市场相关程度提升
军工院所转制或将加速推进,院所改制将成为下半年军工重要投资主线之一。5月7日,国防科工局等8部门批复原则同意兵器装备自动化研究所转制为企业;22日,多家媒体披露,近期还将有多家科研院所改制单位获批。我们预计,军工科研院所转制或将加速推进,后续批次院所转制也有望被提上日程,军工科研院所改制将成为今年军工重要投资主线之一。
院所转制扫除上市障碍,军工央企资产证券化率提升再获保障。当前各军工集团中,中电科、航天科技和航天科工资产证券化率整体偏低,均在25%左右,低于平均水平,而该三大军工集团是研究院所资产比例最高的军工集团。中电科、航天科技集团明确提出了“十三五”要把资产证券化率提升至35%和45%,转制将为军工科研院所上市扫除体制障碍,为各军工集团资产证券化率的提升提供保障,体外院所资产对应关系清晰的上市公司平台将最为受益。
院所转制标的首选电科系,次选航天系与中航系。我们建议从资产注入弹性和可操作性两个维度优选院所改制投资标的:从资产注入弹性来看:航天科技、航天科工和中国电科旗下上市公司注入后EPS增厚最为明显、注入后PE最小,弹性最大,一方面显示了其院所资产较为优质,另一方面其上市公司市值体量均不大,实质注入后二级市场仍有较大空间。从可操作性来看,中国电科旗下核心院所资产涉密程度较低、市场化程度较高、融资需求较大,其上市进度或较航天系核心院所更为快速,改制后的注入进度值得期待;另外,航天系和航空工业相关配套类科研院所资产市场化程度较高,改制与资产注入进度同样值得期待。
2.3.3 央企资本运作有望回暖,企业类资产或仍是主流
军工央企2018年资本运作有望回暖。2017年12月4日,国务院发布的《关于推动国防科技工业军民融合深度发展的意见》指出,鼓励符合条件的军工企业上市或将军工资产注入上市公司。自2009年至今,军工央企共进行资本运作77次,累计收购资产1600亿以上,军工集团资产证券化率获得较大提升。或因受政治周期影响,2012年和2017年资本运作数量较前一年明显下滑,参照2013年军工央企资本运作的恢复程度,预计2018年在混改、院所改制等国家政策支持下,军工央企资本运作有望回暖。
截至目前,2018年共有4家军工央企上市公司发布了资产注入相关公告,随着军工央企高管调整到位,预计下半年该数量将进一步增加。2017年央企资产注入上市公司数量为零,而2018上半年,康拓红外、长春一东、中国海防、华东电脑均发布拟收购控股股东相关资产的公告,预示着军工央企资本运作或已回暖;中船工业、航天科技、航空工业等军工集团主要领导已调整,我们预计,在国家政策支持和人事调整到位的条件下,下半年军工央企资本运作数量会进一步增加。
整体上看,除中船重工、兵器装备、航空工业之外,航天科技、航天科工、中电科、兵器工业和中船工业的资本运作潜力仍然较大。以净资产资产证券化率计:中船重工、兵器装备、航空工业走在前列,均达到40%以上,而中电科、航天科技和航天科工整体偏低,均在30%以下,低于平均水平;以净利润资产证券化率计:航空工业上市公司贡献了集团96.9%的净利润,中船重工为45.6%,中电科为58.2%,兵器装备为47.0%,而航天科技、航天科工、中船工业、兵器工业仍有较多的盈利资产分布在上市公司体外。
2018年军工央企资本运作或仍以企业类资产为主,院所类资产注入已渐行渐近。首批院所转制试点预计于2018年底之前完成,多数相关院所与上市公司关联程度较低,预计2018年军工央企资本运作或仍将以企业类资产为主,但随着军工科研院所改制不断出现里程碑式进展,院所类资产注入预期也愈发强烈。我们认为,基本面良好、体外资产较为优质、且有明确注入预期的上市公司值得重点关注,包括中直股份、中航机电、国睿科技、航天电子等。
2.3.4 混改有序推进,重点关注央企上市公司员工激励进展
混改已经推出三批试点,军工是重要组成部分。2017年11月15日,发改委新闻发言人表示新一轮混改名单已敲定,包括央企和地方国企共计31家企业;截至目前,国企混改试点已开展三批,共涉及企业50家,其中军工是混改试点的重点领域之一,企业数量占比高达40%。当前,前两批19家央企试点的重点任务正在逐步落地,超过三分之一的试点企业已基本完成引入投资者、设立新公司、重构公司治理机制、建立内部激励机制等工作,其他企业也正在按照试点方案加快落实。
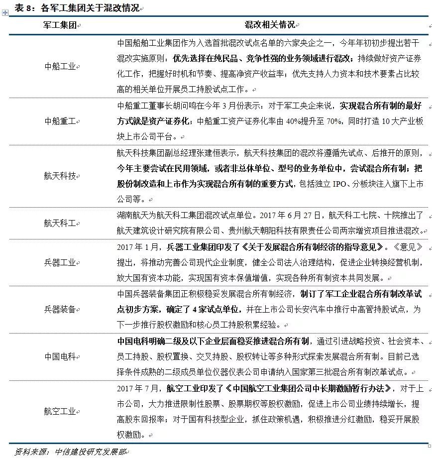
混改是国防科技工业体制改革的润滑剂。1、通过混改引入社会资本推动军工技术向民用领域的转移转化,实现资本、技术、市场多个维度的军民融合,实现军工央企由输血向造血转变;2、通过混改引入市场化薪酬体系、员工持股等激励手段吸引人才、留住人才。员工持股政策明确要优先由科研院所转制的企业,这也将为军工科研院所改制做好铺垫。军工集团积极响应混改,其中中国船舶工业集团是入选首批混改试点名单的六家央企之一,兵器工业集团、兵器装备集团等相继出台了混改相关文件,其他军工央企也已陆续跟进。
军工混改重点关注央企上市公司员工股权激励进展,核心军品上市公司股权激励首单落地,后续案例有望持续推出。员工股权激励是混改的重要组成部分,通过绑定股东与员工利益,有助于军工央企降本增效并释放业绩。航空工业的员工激励方案走在了最前列,近年来开展了一系列中长期激励试点工作,旗下上市公司包括中航科工、天虹商场、中航光电、中航电测、贵航股份已向董事、高管以及核心员工授予了限制性股票或股票期权。5月15日,中航沈飞发布《A股限制性股票长期激励计划(草案)》,作为军品整机类上市公司,其股权激励计划示范意义重大,标志着核心军工资产实施股权激励或已突破体制障碍。
2.3.5定价机制改革或将取得突破,中下游军工央企盈利能力有望提升
2018年3月2日,十九届中央军民融合发展委员会第一次全体会议将“装备采购制度、军品价格和税收等关键性改革要取得突破”列入2018年工作要点。传统的成本加成定价机制已成为制约我军装备采购效益、军工央企盈利能力的重要因素;2013年底开始试行的装备目标价格管理机制有望解决成本加成定价机制存在的诸多弊端,打破传统成本加成定价机制下5%营业利润率的限制,促进军工央企降本增效,实现军队装备采购效益、军工企业利润的双提升。我们预计,军品定价机制改革有望在今年取得突破性进展,装备目标价格管理将是改革方向,营业利润率较低的中下游军工央企将最为受益。
“定价成本加成”仍占据武器装备定价方式的主体地位。2003年,总装备部发布的《装备采购方式与程序管理规定》中,明确了“公开招标采购、邀请招标采购、竞争性谈判采购、单一来源采购、询价采购”五种采购方式,共涉及到三种定价模式。其中,“定价成本加成”适用于单一来源采购与竞争性谈判,应用范围最广,市场所关注的军工央企整机公司和分系统公司产品的主要定价方式均为定价成本加成;“招标定价”适用于公开招标与邀请招标,主要用于采购轮胎、蓄电池等成熟产品;询价定价用于采购通用性强、规格统一的货架产品。
定价成本加成机制弊端逐渐显现,对装备采购效益以及企业利润造成不利影响。定价成本加成机制下,成本越高利润越高,企业没有动力去降成本,效率无法得到提升,导致我军装备采购效益较低;军品的利润仅是定价成本的5%,目前社会平均利润率已远高于此,军品的利润率水平偏低;定价成本核算不完善,存在软件费未能合理计入军品定价成本、跟产服务费标准不明确等问题;军品三年一调价,CPI上涨再次侵蚀企业利润。
目标价格管理机制对于提升我军武器装备采购效益、提升军工企业盈利水平均具有重要意义,将是未来军品定价机制改革方向。针对传统定价模式的诸多弊端,总装备部综合计划部于2013年9月出台《装备购置目标价格论证、过程成本监控和激励约束定价工作指南》试行版并已实施。目标价格管理机制的试行,一方面将促进军工企业在武器装备设计环节上降低成本,挤压因冗余设计而导致的成本水分,另一方面,促进军工企业在装备生产环节上降低成本,挤压因管理效率低下而导致的成本水分,最终有望实现军队装备采购效益、军工企业盈利能力的双提升。
在目标价格管理机制下,当定价成本为目标价格的93%时,企业的营业利润达到上限,此时,科研生产一体的企业营业利润率可达9.7%,科研生产分离的企业营业利润率可达7.3%。当定价成本进一步降低时,营业利润将不再提高,但营业利润率会进一步提高。
武器装备产业链可分为整机、分系统、单机/部件、元器件/原材料四层,每层的主要采购方式和定价机制有所差别。当前,军工产业链营业利润率从高到低排序如下:单机/部件(民参军或地方国企,20%+)>元器件/原材料(15%)>分系统/大部件(6%)>整机/总体(5%)。其中,整机与核心分系统主要集中在军工央企,受“成本加成”定价机制约束,营业利润率维持在5%左右的低位。我们认为,军品定价机制改革将促进军工产业链不同位置企业营业利润率回归,整机、核心分系统央企将最为受益。
投资策略:看好板块反弹机会,首选国家队龙头两大主线,次选民参军国产替代
当前时点我们看好军工板块未来两个月的反弹机会。展望下半年,当前板块估值已经处于底部阶段,同时行业内外因素继续呈现拐点向上态势,但受制于基本面改善节奏、行业估值、市场风险偏好等因素影响,维持我们对于整体行情仍将呈现阶段性、结构化特征的判断。建议投资者关注军工企业三季报的业绩兑现情况,重点把握部分尚未落地的政策可能推出的时间节点,主要包括融委会议召开、军品定价机制改革方案发布、军民融合大
进入2018年,军工行业基本面拐点逐步显现,外部因素:国防预算增速超预期,2018年中国国防预算11070亿,同比增长8.1%,超出市场预期;内部因素:(1)军工产业链业绩迎来拐点,一方面,随着军改影响逐步消除,订单补偿效应明显。2018年军改对订单压制作用将大幅减弱,新装备定型批产将加速,陆军、战略支援部队等新军种装备的订单补偿效应或最为明显。另一方面,实战化练兵加速新装备列装,有望大幅提升装备维修保障和弹药需求。(2)军工体制改革迎来拐点,军民融合由规划进入实质落地阶段,重点领域有望突破;央企资本运作数量有望回暖;军品采购与定价机制改革方案有望出台,央企进入降本增效阶段;首批院所改制有望完成,与资本市场相关度提升,后续批次改革力度值得期待。
分板块来看,航空板块下游订单持续增长,航空板块仍是今年订单需求、业绩释放改善最为明显的细分板块;航天企业军工业绩增长稳健;国防信息化和核电业绩增长势头迅猛;船舶板块配套产业链开始回暖。为军工板块业绩持续增长奠定基础。同时,围绕军工企业的各项改革有望在2018年进入落地实施阶段。一方面,国有企业改革红利有望进一步释放,混合所有制改革、激励机制改革将进一步激发军工央企活力;另一方面,军品定价机制改革今年或将落地,为军工企业利润改善带来契机。
在标的选择上,我们认为应首选国家队龙头,同时关注民参军国产替代。国家队龙头:重点关注符合“市场化程度高、核心资产占比高、最受益产业链业绩释放”三大标准的龙头公司;民参军国产替代:重点关注符合“行业空间大、国产化率低、国产化刚需强劲”三大标准的相关行业,主要是军用半导体、军用碳纤维、军用 ATE 等相关细分领域的优质公司。
国家队龙头:
1、 整机:中航沈飞、中直股份、内蒙一机;
2、 分系统/器部件:中航机电、中航光电、航天电子、航天电器;
3、 院所改制:国睿科技
民参军国产替代:
1、 军用碳纤维:光威复材;
2、 军用ATE:航新科技;
3、 军用半导体:景嘉微。
一网打尽系列文章,请回复以下关键词查看: |
创新发展:习近平 | 创新中国 | 创新创业 | 科技体制改革 | 科技创新政策 | 协同创新 | 科研管理 | 成果转化 | 新科技革命 | 基础研究 | 产学研 | 供给侧 |
热点专题:军民融合 | 民参军 | 工业4.0 | 商业航天 | 智库 | 国家重点研发计划 | 基金 | 装备采办 | 博士 | 摩尔定律 | 诺贝尔奖 | 国家实验室 | 国防工业 | 十三五 | 创新教育 | 军工百强 | 试验鉴定 | 影响因子 | 双一流 | 净评估 |
预见未来:预见2016 | 预见2020 | 预见2025 | 预见2030 | 预见2035 | 预见2045 | 预见2050 |
前沿科技:颠覆性技术 | 生物 | 仿生 | 脑科学 | 精准医学 | 基因 | 基因编辑 | 虚拟现实 | 增强现实 | 纳米 | 人工智能 | 机器人 | 3D打印 | 4D打印 | 太赫兹 | 云计算 | 物联网 | 互联网+ | 大数据 | 石墨烯 | 能源 | 电池 | 量子 | 超材料 | 超级计算机 | 卫星 | 北斗 | 智能制造 | 不依赖GPS导航 | 通信 | 5G | MIT技术评论 | 航空发动机 | 可穿戴 | 氮化镓 | 隐身 | 半导体 | 脑机接口 | 传感器 |
先进武器:中国武器 | 无人机 | 轰炸机 | 预警机 | 运输机 | 直升机 | 战斗机 | 六代机 | 网络武器 | 激光武器 | 电磁炮 | 高超声速武器 | 反无人机 | 防空反导 | 潜航器 |
未来战争:未来战争 | 抵消战略 | 水下战 | 网络空间战 | 分布式杀伤 | 无人机蜂群 | 太空战 | 反卫星 |
领先国家:美国 | 俄罗斯 | 英国 | 德国 | 法国 | 日本 | 以色列 | 印度 |
前沿机构:战略能力办公室 | DARPA | 快响小组 | Gartner | 硅谷 | 谷歌 | 华为 | 阿里 | 俄先期研究基金会 | 军工百强 |
前沿人物:钱学森 | 马斯克 | 凯文凯利 | 任正非 | 马云 | 奥巴马 | 特朗普 |
专家专栏:黄志澄 | 许得君 | 施一公 | 王喜文 | 贺飞 | 李萍 | 刘锋 | 王煜全 | 易本胜 | 李德毅 | 游光荣 | 刘亚威 | 赵文银 | 廖孟豪 | 谭铁牛 | 于川信 | 邬贺铨 |
全文收录:2017文章全收录 | 2016文章全收录 | 2015文章全收录 | 2014文章全收录 |
其他主题系列陆续整理中,敬请期待…… |