以下文章来源于蓝海星智库 ,作者白旭尧 马晓晨
蓝海星是一家独立的国家安全和国防科技与工业战略研究机构,以“创建国内一流、国际知名的咨询机构”为目标,以服务国家安全和发展为已任,立足对国际安全形势和防务动向的全面跟踪和系统研究,为相关机构和决策者提供独立、专业、客观的战略与政策建议。
前沿君微信:tech9999 手机:18501361766
转自:蓝海星智库(SICC_LHX)
作者:白旭尧 马晓晨
2019年6月,美国海军海上系统司令部电力舰艇办公室在发布的新版《海军电力与能源路线图》中强调,未来几年内将为激光武器等高耗能装备发展以通用储能模块为核心的能量库系统,并明确提出计划2019年研发出具有涓流充电能力的激光武器供能系统,2020年研发出能在使用时持续充电的供能系统。根据美军计划,首型具备实战能力的100千瓦级舰载高能战术激光武器有望在2025年前服役,列装大型水面舰艇。但如果通过舰上电网向激光武器直接供电,将导致母线过载,或舰上雷达等其他高功率设备无法正常运转,进而影响整舰作战效能。
受美国海军委托,美国海军研究生院综合考虑了平台、目标类型、海洋/大气环境等大量因素,利用建模仿真方法对舰载高能战术激光武器能耗和储能问题进行了深入研究。
研究人员期望通过仿真研究,获得舰载高能战术激光武器能耗水平,推算激光武器储能系统的体积、重量、冷却等需求,进而指导其后续优化,将激光武器及其储能、冷却等系统对舰艇平台的影响降至最低。
1.总体设计
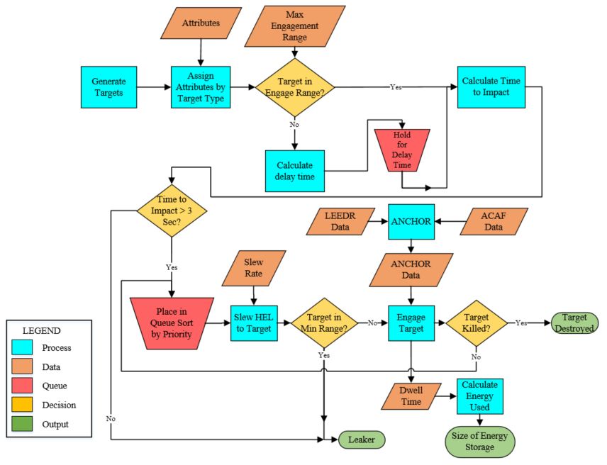
研究人员按下图所示框架构建了模拟仿真系统,主要输出参数包括:一是总照射时间,即摧毁每个目标所消耗的时间。对于每个目标,限制激光武器每次攻击的最大持续照射时间为10秒,若未能摧毁目标则可在短暂间歇后继续攻击。总照射时间主要用于确定交战过程中的总能耗。二是摧毁和未被摧毁的目标数量。三是总能耗。四是射击次数。
图1 模拟仿真顶层流程图
2.主要工具
一是“激光环境效应的定义与参考数据”(LEEDR)。由空军技术学院开发的MATLAB程序,包括了世界各地的大气剖面数据(采用ExPERT数据库格式)以及多种大气模型;支持用户输入地理位置、大气数据、云层和降水、激光参数、特殊地貌等信息,并且可用“海军先进气象分析与预测”(ACAF)系统提供的数据进行预定义。信息输入结束后,LEEDR将输出MATLAB格式数据。
二是“海军研究生院高能激光大气光学传输代码”(ANCHOR)。由海军研究生院定向能物理团队开发的MATLAB程序,包含数万个脚本代码,可计算不同初始条件间的相互影响。ANCHOR利用LEEDR输入的大气数据,计算出在一定距离和高度上的激光照射、筒中功率比(PIB)、照射时间(dwell time)等结果。( 注:PIB指在给定区域(即“桶”)内激光束照射的总能量,主要用于计算照射时间。)
三是ExtendSim和Excel。ExtendSim是一款建模软件,可构建离散或连续模型,研究人员以此构建动态仿真环境,模拟美国海军常用的“探测-开火”(DTE)的交战序列。Excel用于根据高度、距离、速度、目标材料等信息计算照射时间。
图2 各仿真软件关系图
1.平台及武器系统
平台:以LPD 17两栖船坞运输舰为舰载高能战术激光武器的搭载平台,平台将在与目标的交战过程中作复杂机动(非直线运动),或静止不动。
战术激光武器系统:系统置于平台水线以上10米处;通过合束技术形成功率150千瓦、光束质量因子M2=3的均匀光束,波长1064纳米;光束定向器直径30厘米,回转速率100°/秒,交战过程中始终直指目标;武器系统反应时间0.25秒。此外,武器系统还将产生最大5微弧的随机振动。
2.目标特性
结合高能激光武器作战使用需求,选取三种典型目标进行研究。
一是快速攻击小艇。以伊朗Peykaap III型为目标,航速设定取13-27千米/小时;水线以上高度1米;艇体等效为3毫米厚铝合金材料,激光毁伤阈值66.5千焦。
二是无人机。以以色列“哈比”反辐射无人机为目标,飞行速度取35-70米/秒,初始飞行高度取1500-3000米;无人机以直线飞向LPD,撞击点高度设为0米;机体材料等效为2毫米厚铝合金材料,激光毁伤阈值44.4千焦。
三是反舰巡航导弹。以中国C-802反舰导弹为目标,飞行速度马赫数0.9,沿20米巡航高度径直飞向LPD;导弹前端整流罩材料等效为5毫米厚316不锈钢材料,激光毁伤阈值321千焦。
图3 不同目标的模拟进攻路线
为研究饱和攻击模式下,激光武器所能发挥的最大效能以及消耗的能量,研究人员设定最多将有30艘快速攻击小艇、20架无人机、5枚反舰巡航导弹同时发起攻击,且各个目标出现的间隔时间随机。
此外,研究人员将所有目标的起始交战距离都设定为5000米,即激光武器系统将在目标距LPD 5000米的距离上发动攻击。
3.环境特性
地理位置:由于未来一段时间内,舰载高能战术激光武器应对的主要威胁是快速攻击小艇和无人机等非对称威胁,研究人员将地理环境选定为非对称威胁严重的霍尔木兹海峡。
海洋和大气环境:利用ACAF数据库中的海洋温度作为模拟仿真的初值条件;大气温度最高不超过海洋温度的1.6℉,最低不低于海洋温度的0.8℉;使用“全球大气颗粒物数据库”(GADS)提供的海洋环境下的大气颗粒物数据进行仿真;使用海军研究生院自主开发的“海军近水面光学扰动”(NSOLT)模型模拟激光在海洋大气环境中传输受到的扰动;选取三种能见度进行研究,分别为高能见度(38千米)、中等能见度(28千米)、低能见度(10千米)。
研究人员拟对四种袭击情景进行了模拟,一是只有快速攻击小艇袭击,二是只有无人机袭击,三是只有反舰巡航导弹袭击,四是三种手段联合袭击。每种情景各进行500次模拟仿真,覆盖各种自然气象环境的组合。
前期研究中发现,输出功率150千瓦的高能战术激光武器无法对来袭反舰导弹实施有效杀伤,因此后续研究和分析中排除了反舰巡航导弹这一威胁,即仅包括三种袭击情景:只有快速攻击小艇、只有无人机、无人机+小艇联合。其他参数如目标数量、能见度、温度等保持不变。
1.环境影响
能见度的下降将显著增加激光武器系统在摧毁目标过程中的能量需求。随着能见度的增加,海水与大气间的温差对总能耗的影响愈发显著。
图 4 能见度及温差对激光武器总耗能的影响
2.总能耗
利用高能战术激光武器应对30艘快速攻击小艇或同等数量的快速攻击小艇+无人机时,需要消耗近200兆焦的能量才能清除全部威胁;如果来袭威胁仅有20架无人机,则只需要80兆焦的能量;150千瓦级的舰载战术高能激光武器无法应对反舰巡航导弹。
图 5 不同能见度下应对不同威胁所需照射时间和总能耗(括号中数字为摧毁目标数)
研究人员选择三种当前常见的储能装置——铅酸电池、锂离子电池、飞轮储能装置进行研究,分析了这些装置的体积、重量、功率密度、技术成熟度、供应链等情况。
1.铅酸电池
200兆焦的总储能量需要2组由24块铅酸电池组成的电池组,总重量4060千克,体积1.9立方米,寿命可达14年/每年300个充放电循环。
铅酸电池的缺点在于,放电量超过50%将显著影响电池寿命和供能效率;电池组充电时间长,需要数小时。而铅酸电池的优点在于,安全性高,拥有大量舰上应用经验(尤其是潜艇应用);供应链稳定,随时可满足大规模舰上应用和日常更换需求。
2.锂离子电池
200兆焦的总储能量共需要48块锂离子电池,总重量660千克,体积0.6立方米。
锂离子电池在体积、重量、充电时间(约1小时)、放电极限(20%)等方面较铅酸电池优势巨大,但尚无海军应用实例,也未经过美国海军严苛的标准检验,当前的产品供应链也难以满足大规模舰上应用和更换需求。
3.飞轮储能系统
据估算,提供200兆焦能量的飞轮储能系统总重9161千克,体积1.18立方米。但由于飞轮储能系统的充电时间极短,通常仅为几秒,因此德克萨斯大学研发的8.5兆瓦、28兆焦的飞轮储能系统即可满足要求,该系统的总重1238千克,体积约0.16立方米。此外,飞轮储能系统的寿命更长,通常情况下无需更换。
综上,研究人员认为,飞轮储能系统功率密度、能量密度、寿命等方面较铅酸电池和锂离子电池优势巨大,且技术不断成熟,是未来舰载高能战术激光武器储能系统的首选方案。
这项研究通过建模仿真技术深入研究了150千瓦舰载高能战术激光武器在应对反舰导弹、无人机、快速攻击小艇时的作战效能,并对可能实用的在储能设备类型、储能总量、体积重量等因素进行了讨论,得出的结论将对下一步美海军开展通用储能模块工程研发具有重要参考价值。
| 一网打尽系列文章,请回复以下关键词查看: | ||
|---|---|---|
| 创新发展:习近平 | 创新中国 | 创新创业 | 科技体制改革 | 科技创新政策 | 协同创新 | 科研管理 | 成果转化 | 新科技革命 | 基础研究 | 产学研 | 供给侧 | ||
| 热点专题:军民融合 | 民参军 | 工业4.0 | 商业航天 | 智库 | 国家重点研发计划 | 基金 | 装备采办 | 博士 | 摩尔定律 | 诺贝尔奖 | 国家实验室 | 国防工业 | 十三五 | 创新教育 | 军工百强 | 试验鉴定 | 影响因子 | 双一流 | 净评估 | 大学排名 | ||
| 预见未来:预见2016 |预见2020 | 预见2025 | 预见2030 | 预见2035 | 预见2045 | 预见2050 | ||
| 前沿科技:颠覆性技术 | 生物 | 仿生 | 脑科学 | 精准医学 | 基因 | 基因编辑 | 虚拟现实 | 增强现实 | 纳米 | 人工智能 | 机器人 | 3D打印 | 4D打印 | 太赫兹 | 云计算 | 物联网 | 互联网+ | 大数据 | 石墨烯 | 能源 | 电池 | 量子 | 超材料 | 超级计算机 | 卫星 | 北斗 | 智能制造 | 不依赖GPS导航 | 通信 | 5G | MIT技术评论 | 航空发动机 | 可穿戴 | 氮化镓 | 隐身 | 半导体 | 脑机接口 | 传感器 | ||
| 先进武器:中国武器 | 无人机 | 轰炸机 | 预警机 | 运输机 | 直升机 | 战斗机 | 六代机 | 网络武器 | 激光武器 | 电磁炮 | 高超声速武器 | 反无人机 | 防空反导 | 潜航器 | ||
| 未来战争:未来战争 | 抵消战略 | 水下战 | 网络空间战 | 分布式杀伤 | 无人机蜂群 | 太空战 | 反卫星 | ||
| 领先国家:美国 | 俄罗斯 | 英国 | 德国 | 法国 | 日本 | 以色列 | 印度 | ||
| 前沿机构:战略能力办公室 | DARPA | 快响小组 | Gartner | 硅谷 | 谷歌 | 华为 | 阿里 | 俄先期研究基金会 | 军工百强 | ||
| 前沿人物:钱学森 | 马斯克 | 凯文凯利 | 任正非 | 马云 | 奥巴马 | 特朗普 | ||
| 专家专栏:黄志澄 | 许得君 | 施一公 | 王喜文 | 贺飞 | 李萍 | 刘锋 | 王煜全 | 易本胜 | 李德毅 | 游光荣 | 刘亚威 | 赵文银 | 廖孟豪 | 谭铁牛 | 于川信 | 邬贺铨 | ||
| 全文收录:2018文章全收录 | 2017文章全收录 | 2016文章全收录 | 2015文章全收录 | 2014文章全收录 | ||
| 其他主题系列陆续整理中,敬请期待…… |