电话:010-58330898 手机:18501361766
微信:tech99999 邮箱:qianyanjun@techxcope.com
文章来源节选自《科学学与科学技术管理》2020年第6期
作者:柳卸林,董彩婷,丁雪辰
导语:研究发现数字创新将为中国带来三种机会窗口。同时,数字创新也对传统的创新管理带来挑战。而如何抓住机遇并克服挑战就需要超越传统创新管理的新视角,需要探索创新生态思维、数字技术应用安全与伦理以及数字技术的合法性等新课题。
借鉴以往工业革命时期后发国家追赶与跳跃发展的启示,以数据为要素的新一轮的工业革命可以为后发国家打开机会窗口。Perez 和 Soete(1988)首次提出机会窗口的概念,认为机会窗口来自于一种新的技术范式的产生,可以利用新技术的机会窗口进行追赶和超越现有领导者。此外,其他学者认为由于商业周期带来的市场环境的变化(Mathews, 2005),以及政府的产业政策也可以为后发者带来机会窗口(Guennif et al, 2012)。因此,Lee和Marleba(2017)扩展了机会窗口的概念,将Perez和 Soete(1988)所提出的以技术范式转变为核心的机会窗口扩展为三种机会窗口,分别为技术、市场或需求、制度政策机会窗口。
(1)技术机会窗口。许多研究认为成功的追赶往往发生在重大的突破性创新出现的时候。因为突破性往往与新知识以及新技术轨道或范式产生有关(Dosi, 1982; Dewar et al, 1986), 从而造成了产业的兴衰交替,生产了新的产品并且创造了新的市场。例如日本利用单镜头相机技术超越了美国的测距相机技术,成为这一产业的领导者(Kang et al, 2017)。数字技术带来新的技术范式,产生不连续的突破性创新。这将导致未来核心技术的不确定性,后发国家可以利用这一契机从嵌入创新生态转为打造自己的创新生态。此外,数字创新呈现的新特征也会为后发国家的追赶带来机会窗口。
首先,由于数字创新具有融合性,利用人工智能、物联网、大数据,3D 打印等数字基础设施和数字平台,可以在原有的技术轨道上进行融合创新或跨界创新(Fichter, 2009)。即机会窗口不仅限于不连续性技术所形成的新技术范式,还可以通过利用数字技术对既有技术范式进行重新定义(如图 1 所示)。数字技术增加了原有旧技术的生态可扩展性(Adner et al, 2016),延长旧技术的生命周期。例如智能家电和工业互联网平台的出现。海尔工业互联网平台利用大数据分析和平台技术将传统的生产到消费模式转变为消费到生产的模式。通过在平台上获取用户消费数据对产品进行大规模定制服务,实现产品个性化。并且结合人工智能和平台技术,利用原有技术优势进行跨界创新,开展了如衣联网、定制旅行等新业务。其次,由于数字创新开放性特征,企业通过数字平台搜索资源和知识的成本会降低(Felin et al, 2014)。构建平台生态为以往难以融入工业革命的中小企业带来契机,中小企业可以通过嵌入工业互联网平台生态解决技术、制造等方面的难题,从而进行产业升级。
(2)市场机会窗口。数字技术让生产者与用户的互动更加紧密,用户在第四次工业革命中扮演着重要的角色(Lee et al, 2010),例如共享经济需要用户的深度参与,体现了数字创新主体的分散性。同时,数字创新具有自生长性,企业可以将产品发布并获取用户产品使用反馈后,再根据其需求对产品进行再完善。这种迭代创新的产品开发模式比传统的瀑布式模式更能满足用户的需求,发现潜在的市场机会(董彩婷,2016)。此外,数字创新可以重塑用户的消费需求。以往用户的需求更偏向被动接受的需求,而在大数据时代,企业可以利用平台和大数据分析技术对用户的需求进行主动探索,比用户提前获取其未来需求,从而发现新的市场需求,产生内生性的市场机会。
(3)制度机会窗口。每一次工业革命会留下组织形式和制度发展的印记,称为“ 组织基因”和“ 制度基因”(柳卸林等,2019)。前三次工业革命推动了组织基因和制度基因的演化。由于数字创新具有融合性、开发性和自生长性,也将会带来新的组织形式和制度逻辑(Yoo et al, 2010)。前三次工业革命中,为了获得合法性,后发国家的组织形式和制度逐渐趋同于发达国家(Meyer et al, 1977)。而第四次工业革命的浪潮中,后发国家与发达国家的组织形式和制度会产生差异。因为数字创新具有高度的不确定性,并且会催生更多的商业模式创新(Teece, 2018)。商业模式创新往往改变组织形式,并挑战现有的制度,即制度会滞后于商业模式创新。这种不对称的组织和制度演化发展将会为后发国家带来机会窗口。
前文所述,数字创新具有一系列新特征,数字技术对创新的不确定性本质和解决不确定性的方式产生了变革。这些改变为传统的创新理论及其解释性也带来了挑战(Barrett et al, 2015; Benner et al, 2015)。首先,过去的创新结果是具有确定性的,而数字创新结果具有可扩展性、可再演化性(Hanseth et al, 2010; Lyytinen et al, 2016)。具体而言,数字创新的第一个挑战是基于自生长性的特点,即一个产品的完成不仅限于生产和销售, 而是从消费端有一个反向循环,产品可以不断进行扩展。例如,Tesla将汽车销售给消费者后还可以为汽车引进新的功能和价值,而传统的汽车制造是难以实现这种方式的。以往的需求、设计、开发、验证四个阶段是清晰的,而数字时代创新在时间和空间上都将是非线性化的。设计和开发可能同时进行。例如,小米手机的设计、开发和验证可以同时进行。这种迭代创新的模式和传统瀑布式的创新有很大差别。传统的瀑布式创新要把一个产品设计的非常完美才会出厂,而基于大数据的迭代创新方式可以在产品并不完整的时候发布, 之后再不断完善(丁雪辰等, 2018)。因此,数字创新开始的节点和实现的空间变得更加不可预测, 为传统线性创新过程的管理带来挑战。
第二个挑战是基于创新主体呈现分布式的特点(Nambisan et al, 2017)。创新的主体不再仅仅集中于几个大企业,用户、创客、竞争对手等都可以参与创新。由于数字技术让信息的搜索和分享成本降低(Felin et al, 2014),让创新各主体的知识分享和合作变得更加高效,创新的参与者变得更加多元化和复杂化。例如,Von Hippel(2005)所提出的用户创新。同时,风险投资在创新中的作用也不断提高。更多的风险投资承担创新融资的角色,风险投资可以将大量资金投入某个企业或者产业,促使这个企业或者产业高速发展。这是以往仅仅靠政府的创新融资所做不到的。不难发现,数字化背景下的创新不仅需要个体的努力,更强调整个创新生态成员的共同发展。创新的流程更强调生态成员间的相互依赖性,强调共同实现的价值主张(Adner, 2017)。因此,企业需要建立基于创新生态思维的全新管理机制,来管理分散的创新生态成员。
第三个挑战是基于数字创新融合性的特点。跨界创新带来的产业边界不清晰。以往根据波特的产业竞争战略分析(Poter, 1980),可以在企业所在产业找到潜在的竞争对手。而现在竞争对手可能来自于其他产业,难以预测。例如小米公司家电生产对传统家电企业美的带来的挑战;携程公司掌握的大量航空数据对航空公司产生的挑战;微信通讯对传统移动、联通、电信产业的挑战。
最后一个挑战是创新创业成功的标准难以制定。很多数字创新的结果是在创新过程中创新主体之间的互动得出来的(Boland et al, 2007),可能会产生计划之外的效果,这种非目的性的结果并不能预先设定好(Bailey et al, 2012)。传统创新创业框架和模型通常是通过评估企业家对预先设计的商业计划执行的效果,来判断其是否成功。例如用专利和论文的数量代表创新的成功。但是新兴的创新模式如何进行衡量?例如商业模式创新的衡量。商业模式创新更强调前期用户的粘滞性和可扩展性,而不追求短期的利润最大化。如果按照传统利润最大化的方式来衡量,会产生错误的结论。衡量工业化时期创新的标准对于数字创新并不适用,需要探索新的评判标准。
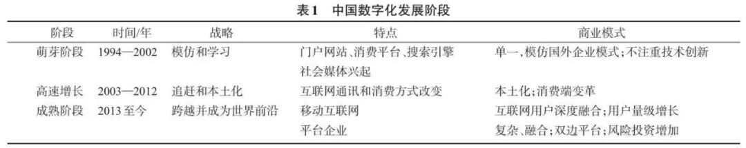
回顾中国数字化经济的发展,本研究按照时间顺序将中国数字化发展定义为三个阶段,即萌芽阶段、高速增长阶段及成熟阶段(如表1所示)。从1994—2002年期间,中国企业刚开始进入互联网产业,处于模仿和学习的萌芽阶段。这一阶段以新浪、搜狐为代表的门户网站,以阿里巴巴和京东为代表的消费平台,以百度和腾讯为代表的搜索引擎和社会媒体迅速兴起。这一阶段中国数字化企业的商业模式相对单一,主要是通过模仿国外领先企业而建立的,而相对较少关注技术创新。从 2003—2012年,中国数字化发展处于高速增长的阶段,这一阶段中国企业快速追赶并将数字创新本土化。中国互联网用户量级迅速扩大,互联网在逐步改变消费者的通讯方式。例如,以腾讯QQ等社交媒体成为消费者通讯的主流工具,这为中国互联网消费端的发展带来了巨大前景。此外,中国互联网企业极大地改变着用户的消费方式,吸引消费群体,形成一种用户与企业深度融合的商业模式。百度、腾讯和阿里巴巴三家中国企业迅速成为全球领先企业。因此,这一时期中国互联网企业的商业模式已经不是简单模仿,而是结合中国用户的习惯,将中国本土情景融入到数字技术的发展。
从2013年开始,中国数字化发展逐渐进入成熟阶段,中国的数字技术跨越式发展并处于世界领先。这一时期,智能手机的出现将传统互联网转向移动互联网时代。传统产业与互联网的结合成为未来的主流趋势。数字技术带来了平台的兴起,为传统产业赋能,商业模式变得复杂化。数字化平台可以实现跨企业、跨产业等创新形式。数字化发展由以往的“互联网+”的形式转变为“+互联网”的形式。因此,中国涌现出许多平台企业。例如传统渔业与数字化结合的“ 渔联网”平台,传统制造业与数字化结合的“ 海尔COSMO平台”以及传统出行服务业与数字化结合的“ 滴滴出行平台”。从实践来看,这些数字化与传统产业的深度融合模式已经处于世界领先,进入了“无人区”,为中国的发展带来了机遇与挑战。
资料来源:作者根据公开数据整理
数字创新战略已经成为全球各国家的核心目标。麦肯锡2017年研究报告指出,中国是塑造全球数字化格局的重要力量。数字技术的发展加速了产业融合创新的速度,其不断地渗透到第一产业、第二产业和第三产业中。数字技术与三大产业的融合将会改变以往的技术范式、市场格局、组织形式和制度。而全球最大的电子商务市场在中国,2016年其交易总额占据全球的40%以上。同时,中国拥有全球三分之一的独角兽企业 。因此,新一轮数字技术革命,中国作为重要参与者可以与发达国家共同制定技术、市场和制度标准,这为中国带来了重要机遇。
以往中国是作为后发者嵌入到全球创新生态中,通过技术引进等方式进行追赶(Liu et al, 2017)。而数字技术革命中,许多中国企业已经跻身世界前列。例如,“2019年BrandZ全球最具价值品牌100强”排行榜中,中国企业海尔以排名第89位成为BrandZ历史上第一个进入百强的物联网生态企业。此外,中国阿里巴巴作为电子商务领先者,从2009年就创办了阿里云开始云计算业务,建立了阿里云技术生态系统。根据Gartner2018年报告,阿里云计算市场在亚洲领先于亚马逊和微软,并且在近三年的市场额以55%的速度在增长。数字技术革命中,中国作为全球并跑者将迎来技术、市场、组织形式和制度的机遇。
首先,制造产业是中国经济发展的基础产业,“智能制造”是中国发展战略的核心内容。数字技术与传统制造业的结合为中国打造新的创新生态 系统提供了机会,使中国引领的创新生态系统并肩于美国所主导的创新生态系统成为可能。例如,以海尔为主导的领先企业利用互联网平台向大量的传统中小企业输送数字创新思维,引发新的制造革命:一方面强调了平台的作用,海尔建立了具有自主知识产权的工业互联网平台“COSMO-Plat”。另一方面,强调了与用户的互动,实现大规模定制化制造。其次,中国巨大的需求市场和用户个性化需求水平的上升都为中国的发展带来了机会。以往提出的需求更偏向于被动接受的需求,而大数据时代下,用户需求应是企业利用平台和大数据分析技术进行主动探索。数字技术可以带来主动探索的需求改变。从而带来的市场机会。同时,中国在海量数据存储上面,已经具备优势。例如,阿里巴巴企业作为最大的电子商务平台企业,利用其海量数据及处理技术转向数字金融、云计算和人工智能等领域,利用数字技术实现了物流和服务业的革命。最后,数字化时代,数据成为竞争的基本要素。用户数据作为一种新资产需要建立相关制度进行规范使用,然而各国对数据使用设立的制度具有差异性。例如,美国和欧洲开始立法限制人脸识别技术的使用。而中国在安全保护领域对该技术进行大规模推广使用。数字创新带来的新兴事物在不断涌现,这些新兴事物的出现将会挑战现有的制度。而在数字技术发展期间,中国政府政策也随着新生事物的出现演化,并不断试错。中国的包容性文化以及政府的支持性政策为数字创新提供了足够发展空间。例如互联网金融、网约车和共享单车的发展。中国制度的快速演化为中国企业建立了非对称竞争的市场,为数字创新的发展提供了发展的土壤。
数字创新为中国的赶超带来了机遇,但是中国想要抓住这次机遇仍有一些挑战。首先,中国在数字技术方面打造引领全球并保障自主的创新生态还存在困难。因为数字技术将全球网络连接变得更紧密,更加强调与全球价值链和创新生态体系的连接。中国想要打造自己的数字化生态,需要进一步研究其与美国等领先国家主导的数字生态之间的关系。其次,第三次工业革命与第四次工业革命的技术重叠程度较高。而中国在一些核心技术领域依然落后于发达国家,从而产生“卡脖子”的问题。数字创新的发展需要中国科学技术领先作为基础。因此,要解决这些问题需要建立新的创新理论方法,为科学技术的发展和创新生态的打造提供支持。
由于数字创新带来了机遇与挑战,许多管理学者呼吁应该建立新理论去解释数字时代背景下的组织管理现象(Nambisan et al, 2019; 余江等,2017)。例如,在国际化理论中数字技术带来的平台的兴起,让跨国企业可以通过建立平台更容易地获取外部资源,因此改变企业传统的国际化过程(Nambisan et al, 2019)。不难发现,传统的创新管理理论也难以解读数字化时代的创新现象。中国如何抓住数字创新带来的机遇以及克服挑战,需要建立新的创新管理视角为其提供理论支撑。
(1)创新生态系统思维。数字化时代会颠覆传统的创新理念。创新的方式要进行重新定义。创新已经成为不是单一企业完成,大数据和平台等技术使得供应商、用户、竞争对手、外来者都能更高效地参与到创新的过程之中。因此,企业的竞争已经不是建立在单一企业或产品间的竞争,而是转变为产业链、平台、创新网络和生态系统之间的竞争。解读企业竞争战略的理论应该从产业经济学(Porter, 1980)、知识基础观(Barney, 1991),转向更符合数字化时代背景的创新生态系统观(Adner, 2017; Jacobides et al, 2018)。例如苹果公司允许亚马逊的阅读APP、微软的产品在其平台使用。这种现象并不符合传统的管理思维,而创新生态系统视角已经改变了原来竞争的概念,强调核心技术和互补技术的相互依赖,甚至互补技术可以改变核心技术的演进(Adner et al, 2010;Adner et al, 2016)。因此,创新研究应该关注创新生态的战略与治理。生态治理的核心更强调编排的机制,而不是简单地领导和控制。因为创新生态成员之间并没有产权的关系,是基于共同的价值主张形成的具有一致性组织(Adner, 2017)。中国有其独特的市场情景。例如,国有企业在创新生态中的独特作用。中国企业如何在生态中共享和传递价值,创新价值的独占性以及生态稳定性和知识流动的平衡(Dhanaraj et al, 2006)等方面需要提炼出特有的创新生态治理理念。此外,中国数字创新目前主要还是嵌入到全球创新生态中。一些核心技术依然依赖美国,中国要在数字时代进行跳跃成为领先国家,需要建设成为科学中心。大学和科研院所需要改变科学和教育的模式,增加大学和科研院所科学成果的原创性(柳卸林等,2017)。因此,如何改革科技体制以促进企业和大学、科研院所的联系。从而打造引领全球并保障自主可控的创新生态,需要进一步探索。
(2)数字技术应用安全与伦理。关于数字技术安全的研究,中国与西方国家的理念已经开始分化。应用大数据的优势显而易见。大数据分析可以预测用户需求,甚至预判未来的需求,降低创新的不确定性。但是大数据的应用也有其弊端,例如隐私泄露等问题。因此欧盟国家高度强调对于数据隐私的保护。因此,大数据的使用也带来了管理学问题:用户数据的产权如何界定?用户数据的产权属于用户还是企业?欧盟颁布的《通用数据保护条例》在2018年生效,规定用户访问的数据要清零,企业不可以再次利用用户数据。此外,美国许多城市立法限制使用人脸识别技术。而中国大多数人工智能企业的核心业务是图像识别技术的应用。目前,中国政府还没有颁布限制性的相关法律。因此,制度的差异将为中国创造一个非对称竞争的市场。同时,这也呼唤管理学的研究:中国数字技术的应用,应该如何管理?如何平衡数字技术应用的利与弊?
(3)数字技术的合法性。新技术的出现往往挑战现有的制度和管理模式,面临合法性挑战(Meyer et al, 1977)。例如滴滴出行通过互联网平台技术将出行服务结合移动互联网,实现了手机客户端可以线上打车的商业模式。一方面挑战了传统出租行业管理模式,另一方面挑战了现有的交通管制模式。但是中国政府如果力图用出租车的制度逻辑和管理模式管理出行平台企业,会限制这一新兴产业的发展。新兴产业发展需要有包容的制度(柳卸林等, 2019),不同的制度逻辑下会对新兴产业的发展产生不同的影响。因此,一方面创新需要突破现有的制度,呼唤新的制度。另一方面也需要具有稳定的制度来保障社会的稳定性。未来的课题应关注如何平衡创新和制度的关系,从而保证创新和制度的相互依存。
| 一网打尽系列文章,请回复以下关键词查看: | ||
|---|---|---|
| 创新发展:习近平 | 创新中国 | 创新创业 | 科技体制改革 | 科技创新政策 | 协同创新 | 科研管理 | 成果转化 | 新科技革命 | 基础研究 | 产学研 | 供给侧 | ||
| 热点专题:军民融合 | 民参军 | 工业4.0 | 商业航天 | 智库 | 国家重点研发计划 | 基金 | 装备采办 | 博士 | 摩尔定律 | 诺贝尔奖 | 国家实验室 | 国防工业 | 十三五 | 创新教育 | 军工百强 | 试验鉴定 | 影响因子 | 双一流 | 净评估 | ||
| 预见未来:预见2016 |预见2020 | 预见2025 | 预见2030 | 预见2035 | 预见2045 | 预见2050 | ||
| 前沿科技:颠覆性技术 | 生物 | 仿生 | 脑科学 | 精准医学 | 基因 | 基因编辑 | 虚拟现实 | 增强现实 | 纳米 | 人工智能 | 机器人 | 3D打印 | 4D打印 | 太赫兹 | 云计算 | 物联网 | 互联网+ | 大数据 | 石墨烯 | 能源 | 电池 | 量子 | 超材料 | 超级计算机 | 卫星 | 北斗 | 智能制造 | 不依赖GPS导航 | 通信 | 5G | MIT技术评论 | 航空发动机 | 可穿戴 | 氮化镓 | 隐身 | 半导体 | 脑机接口 | 传感器 | ||
| 先进武器:中国武器 | 无人机 | 轰炸机 | 预警机 | 运输机 | 直升机 | 战斗机 | 六代机 | 网络武器 | 激光武器 | 电磁炮 | 高超声速武器 | 反无人机 | 防空反导 | 潜航器 | ||
| 未来战争:未来战争 | 抵消战略 | 水下战 | 网络空间战 | 分布式杀伤 | 无人机蜂群 | 太空战 | 反卫星 | ||
| 领先国家:美国 | 俄罗斯 | 英国 | 德国 | 法国 | 日本 | 以色列 | 印度 | ||
| 前沿机构:战略能力办公室 | DARPA | 快响小组 | Gartner | 硅谷 | 谷歌 | 华为 | 阿里 | 俄先期研究基金会 | 军工百强 | ||
| 前沿人物:钱学森 | 马斯克 | 凯文凯利 | 任正非 | 马云 | 奥巴马 | 特朗普 | ||
| 专家专栏:黄志澄 | 许得君 | 施一公 | 王喜文 | 贺飞 | 李萍 | 刘锋 | 王煜全 | 易本胜 | 李德毅 | 游光荣 | 刘亚威 | 赵文银 | 廖孟豪 | 谭铁牛 | 于川信 | 邬贺铨 | ||
| 全文收录:2017文章全收录 | 2016文章全收录 | 2015文章全收录 | 2014文章全收录 | ||
| 其他主题系列陆续整理中,敬请期待…… |