以下文章来源于科技导报 ,作者向文豪等
中国科协会刊—《科技导报》官方账号
电话:010-58330898 手机:18501361766
微信:tech99999 邮箱:qianyanjun@techxcope.com
无人机“黑飞”现象日益频繁,类似于委内瑞拉总统演习遭遇无人机袭击等恶性事件层出不穷,严重影响了正常的社会秩序和国家主权安全。但相比于无人机技术的发展,无人机反制技术发展仍比较滞后,在关键技术和能力建设等领域存在较多的问题。
针对目前典型的无人机,向文豪等提出了无人机反制的初步思路,并分别研究其反制亟需解决的关键技术及目前存在的问题,牵引无人机反制体系的构建。
随着无人机技术发展日新月异,无人机“黑飞”现象严重,亟需开展对无人机反制技术的研究。目前,无人机存在的问题包括:种类繁多、无明确的限制性法规及标准的监管审批流程、无人机发现难度大、缺乏有效的无人机处置手段等。
将来,无人机应用更多样,性能更先进,用途更广泛,中国面临的无人机监管等问题也更严峻。因此,发展无人机反制技术是保证未来拥有反制无人机能力的重要基础,对空域安全和管理具有重要意义。
典型无人机反制包括5个阶段,通过各阶段的能力需求分析,可以捕获到无人机反制T0级的技术要求(顶层技术要求)。
典型无人机反制阶段划分
1)预警探测阶段。具有的能力:发现低慢小目标、侦察和定位弱辐射源信息、发现目标声音、获取前期情报。
2)警戒识别阶段。具有的能力:辨识低慢小目标、定位和情报生成弱辐射源、识别目标声音、关联光电、雷达目标。
3)处置决策阶段。具有的能力:指挥控制无人机反制、自动发送目标、人工智能辅助决策无人机反制。
4)防御实施阶段。具有的能力:硬打击无人机武器、软打击无人机电子干扰、伪装欺骗无人机任务载荷。
5)效能评估阶段。具有的能力:显示无人机反制后多维度毁伤效果。
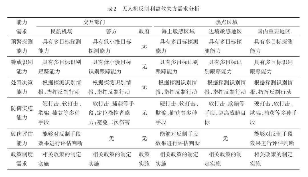
无人机反制相关的交互部门、热点区域、相关设备等均为其利益攸关者。
无人机反制利益攸关方示意
分析主要利益攸关者对无人机反制的能力需求见下表。
将无人机反制进行自顶向下的能力分解,建立能力需求树,主要包含6类18项T0级功能。
无人机反制能力需求树
总结分析各项能力和政策制度需求得出技术谱系,同无人机反制能力需求树进行对比,得出无人机反制关键技术研究方向。
无人机反制技术谱系示意
在预警探测方面,主要包括无人机平台的探测和测控链路的侦测。
在警戒识别方面,主要包括探测信息处理和目标属性识别。通常采用的技术包括光电图像增强技术、光电/雷达多传感器目标融合技术等。
在处置决策方面,主要包括无人机反制指挥控制流程设计、无人机反制人工智能辅助决策等关键技术等。
在反制实施方面,主要包括硬打击毁伤技术、软杀伤干扰技术和伪装欺骗技术。
硬打击毁伤技术主要是针对无人机平台毁伤的反无人机导弹、反无人机激光武器、反无人机微波武器、格斗型无人机、常规火力毁伤武器等。
软杀伤干扰技术主要是针对测控链路和卫星导航设备的控制信息干扰技术、数据链干扰技术和卫星导航干扰技术等。
伪装欺骗技术主要是针对大型无人机任务载荷的光学伪装欺骗、热红外伪装欺骗、声学伪装欺骗和电子伪装欺骗等技术,使其接收虚假的目标信息,迫使其结束任务。
在毁伤评估方面,主要包括无人机反制效能分析技术、无人机反制效能评估准则等关键技术。
高空长航时无人机通常为战略侦察型(或察打型)无人机,飞行高度通常在8000~20000 m,通信方式以视距微波通信和超视距卫星通信为主,导航采用惯性导航+GPS(军码)+辅助手段的组合导航方式,具有较强的抗干扰性。
目前,长航时无人机通常为大展弦比设计,通常不采用隐身设计,可采用对空雷达等方式及时捕获目标。对于隐身无人机,则需要进一步提高对抗雷达的性能。
针对远程无人机的反制多采用伴随干扰的方式,如伪装欺骗无人机搭载的任务载荷,迫使其结束任务;开展赛博应用等,侵入其测控链路和地面站,直接控制飞机。
中空长航时无人机大多不采用隐身设计,飞行速度较快,通过对空雷达等方式可以及时捕获目标。同时,该无人机全程采用微波通信,可以通过电子侦察截获目标。
其导航方式为惯性导航+卫星导航的组合,有一定抗干扰策略,可尝试卫星导航压制的方式干扰导航设备,或欺骗干扰来诱降无人机进行。
该无人机全程采用视距微波通信的方式,在获取通信模式之后,可采用压制或欺骗干扰的方式切断通信链路,或获取该通信链路的通信协议,发送控制指令。
低慢小无人机多采用非金属材料,几何尺寸小,飞行速度较慢,对空警戒雷达在远距离很难及时捕获目标。
该无人机全程采用微波通信,可通过电子侦察截获目标,或近距离通过光电(红外)或声波等方式截获。
姿态控制多采用惯性导航+卫星导航的组合导航方式,有一定的抗干扰策略,可尝试采用卫星导航压制干扰导航设备,或采用欺骗干扰的方式诱降无人机。
该无人机全程采用视距微波通信,可采用压制干扰的方式切断其通信链路,或获取该通信链路的通信协议,发送控制指令。
单架无人机在执行任务时容易出现一些问题,而一旦在飞行途中出现问题,会严重影响应用任务进度,甚至可能影响战局走势。
载荷效能受无人机载体限制,单架无人机无法满足应用需求。由此,无人机编队协同应用受到广泛关注。
目前,无人机编队飞行主要有3种形式。
1、航迹一致性方法。
目前无人机编队最低的形式。无人机之间无信息交互,地面站为每架飞机规划方向相同、间隔紧密的航线。
2、忠诚僚机(Loyal Wingman)编队方法。
目前无人机编队最常用的方法。长机跟踪一个预先给定的轨迹,僚机保持一定构型跟随长机飞行。
3、基于行为法。
受生物群体社会行为的启发,单架无人机映射蜜蜂,机群映射蜂群。这种方式没有中心,每架机在集群中权重相同,是多智能体自主决策的集群无人机。
基于目前编队形式、平台的多样化特点,反制无人机编队手段各异。
1、对于采用航迹一致方法的无人机编队的反制。
这类无人机主要使用低慢小平台,大多使用GPS定位,MEMS(micro-electro-mechanical system)导航设备,采用大功率Wi-Fi(wireless fidelity)或点对点数传通信。
反制这种编队飞机,软打击方式可采用区域电子干扰、欺骗或压制等手段。由于飞机飞行速率较低,可用防空炮、声波武器、微波武器等。
2、对于忠诚僚机编队方法的无人机编队的反制。
针对该类无人机编队,雷达探测目标后,判断长机并进行针对性干扰;进入火力打击范围内时攻击或捕获,也可以通过电子干扰。
3、对于基于行为方式的无人机编队的反制。
基于蚁群等行为方式的无人机编队的特点是依靠群体智能。反制这种无人机编队形式,软打击手段是进行伪装欺骗,同时使用声波、微波等进行干扰、破坏。
1、无人机反制缺乏顶层规划和系统化设计。
无人机反制主要针对国内外研制的无人机,研制厂商数量多、种类差异大,决定了无人机反制的艰巨性和复杂性。
目前国内无人机反制问题缺乏自上而下的组织领导机构,不能统筹协调各方面力量。
总体规划上,缺乏规划和阶段性目标;战略上,缺乏对于战争可能使用的无人机的研究;技术标准上,缺乏规范与标准;制度机制上,欠缺相应机制、制度和规范,没有专门的研究机构。
2、无人机反制技术储备不足,设备低端重复率高。
现代无人机广泛选用透波性能良好的材料制造,一些具备雷达隐身能力,红外信息特征极弱,很难被探测器发现。
在使用时,还可以刻意规避敌方固定的雷达站和防空阵地,反击和预警难,而超高空、超高速无人机已经被研发成功。
对于伪装成低空慢速的空中小目标的无人机,反制和打击更难。
3、无人机技术综合,无人机反制缺少相应的人员和技术手段。
目前,无人机反制的专门人员未见报道,缺乏理论基础,装备研发几乎没有。
无人机作为全新的发展领域,涉及气动、结构、动力、通信等多种学科,机型种类众多,已经形成庞大的体系。
实现对无人机的反制,需要顶层规划、长远考虑、体系应对。只有构建开放、通用的体系架构,制定相关标准,有针对性地研制核心技术和核心设备,并逐步开展和完善无人机反制数据的收集工作,才能支撑起无人机反制技术未来的发展。
| 一网打尽系列文章,请回复以下关键词查看: | ||
|---|---|---|
| 创新发展:习近平 | 创新中国 | 创新创业 | 科技体制改革 | 科技创新政策 | 协同创新 | 科研管理 | 成果转化 | 新科技革命 | 基础研究 | 产学研 | 供给侧 | ||
| 热点专题:军民融合 | 民参军 | 工业4.0 | 商业航天 | 智库 | 国家重点研发计划 | 基金 | 装备采办 | 博士 | 摩尔定律 | 诺贝尔奖 | 国家实验室 | 国防工业 | 十三五 | 创新教育 | 军工百强 | 试验鉴定 | 影响因子 | 双一流 | 净评估 | ||
| 预见未来:预见2016 |预见2020 | 预见2025 | 预见2030 | 预见2035 | 预见2045 | 预见2050 | ||
| 前沿科技:颠覆性技术 | 生物 | 仿生 | 脑科学 | 精准医学 | 基因 | 基因编辑 | 虚拟现实 | 增强现实 | 纳米 | 人工智能 | 机器人 | 3D打印 | 4D打印 | 太赫兹 | 云计算 | 物联网 | 互联网+ | 大数据 | 石墨烯 | 能源 | 电池 | 量子 | 超材料 | 超级计算机 | 卫星 | 北斗 | 智能制造 | 不依赖GPS导航 | 通信 | 5G | MIT技术评论 | 航空发动机 | 可穿戴 | 氮化镓 | 隐身 | 半导体 | 脑机接口 | 传感器 | ||
| 先进武器:中国武器 | 无人机 | 轰炸机 | 预警机 | 运输机 | 直升机 | 战斗机 | 六代机 | 网络武器 | 激光武器 | 电磁炮 | 高超声速武器 | 反无人机 | 防空反导 | 潜航器 | ||
| 未来战争:未来战争 | 抵消战略 | 水下战 | 网络空间战 | 分布式杀伤 | 无人机蜂群 | 太空战 | 反卫星 | ||
| 领先国家:美国 | 俄罗斯 | 英国 | 德国 | 法国 | 日本 | 以色列 | 印度 | ||
| 前沿机构:战略能力办公室 | DARPA | 快响小组 | Gartner | 硅谷 | 谷歌 | 华为 | 阿里 | 俄先期研究基金会 | 军工百强 | ||
| 前沿人物:钱学森 | 马斯克 | 凯文凯利 | 任正非 | 马云 | 奥巴马 | 特朗普 | ||
| 专家专栏:黄志澄 | 许得君 | 施一公 | 王喜文 | 贺飞 | 李萍 | 刘锋 | 王煜全 | 易本胜 | 李德毅 | 游光荣 | 刘亚威 | 赵文银 | 廖孟豪 | 谭铁牛 | 于川信 | 邬贺铨 | ||
| 全文收录:2017文章全收录 | 2016文章全收录 | 2015文章全收录 | 2014文章全收录 | ||
| 其他主题系列陆续整理中,敬请期待…… |