高盛公司(Glodman Sachs)曾发布过报告《区块链:从理论走向实践》(Block chain: Putting Theory intoPractice),报告显示,硅谷和华尔街都为了区块链着迷,逐渐忘记了作为其技术源头的比特币。但对其潜在应用的讨论仍十分抽象和深奥。焦点在于使用分布式账本建立去中心化市场,并削弱现有中间商的控制权,但区块链的潜力比这种单薄的说法来得更加细致也更加深远。
区块链的核心潜力在于分布式数据库的特性及其如何助益透明、安全和效率。从理论到实践,报告探索一系列特定的真实世界的应用场景,涵盖各类市场和产业,包括休旅业、能源、房地产和金融,阐明区块链的特性最适应现有的哪些商业问题,并量化其如何改变产业现状。
报告突出展示那些将探索或赋能这一进程的私有和上市企业——并分析区块链可以创造哪些新的利润池,或是破坏哪些旧的利润池。值得注意的是,在这些应用中,区块链不仅仅在于去中间商化。
某些情况下,区块链会对现有市场和参与者造成破坏作用,而其他情况下,它有望能通过减少劳动密集型流程、消除重复劳动而减少成本。某些情况下,它可以触及之前未开发的资源供应而创造新的市场。相同的思路是,赋能一个本质上全新的、可以被多个组织采用的数据库技术,区块链可以构筑解决问题基础、或是能抓住那些现有体系无力实现的机会。
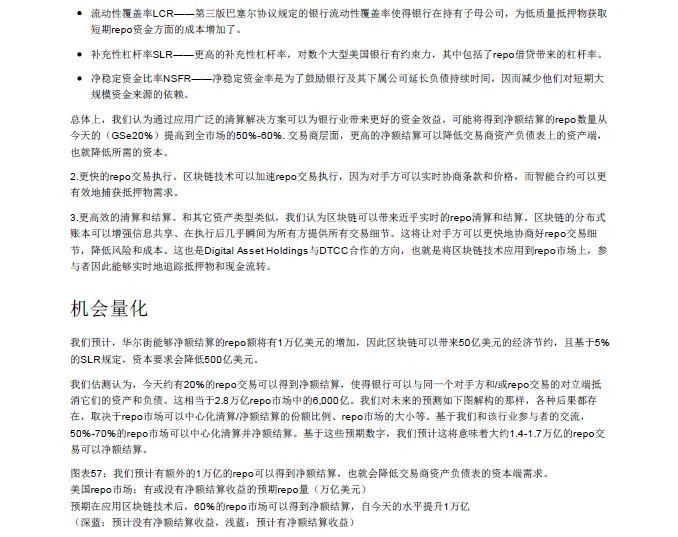
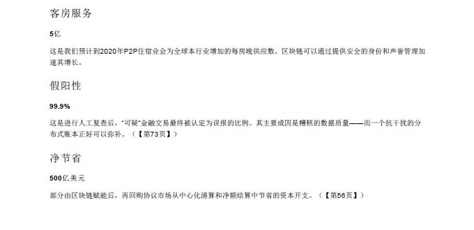
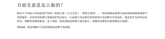
报告就 7 个实际的商业问题进行案例分析,它们都将从区块链的完整价值主张中获得收益:共享经济中,构筑多方间的「信任」(P2P 旅馆业);更好地管理美国国家电网的供应、需求和安全;验证一笔房产证明;清算和结算证券交易;与反洗钱和「知晓客户」管理规定的合规性。
预计在接下来的 2 年中见到早期技术原型,2-5 年后见到有限度的市场应用,而 5-10 年内会有更大范围的市场接受度。在资本市场上,预计在接下来 2 年内见到早期的原型产品,但范围有限、参与者数量也有限。更广泛的市场接受度可能需要 10 年时间,这是基于所需的监管和诸如美国现金证券市场这样的大规模市场上众多的参与者数量。
中文高清报告下载:https://pan.baidu.com/s/1sm3z5vR