专家库 | 人才库 | 企业库 | 项目库 | 投资机构库 | 招商信息库
本文转载自锐创动力
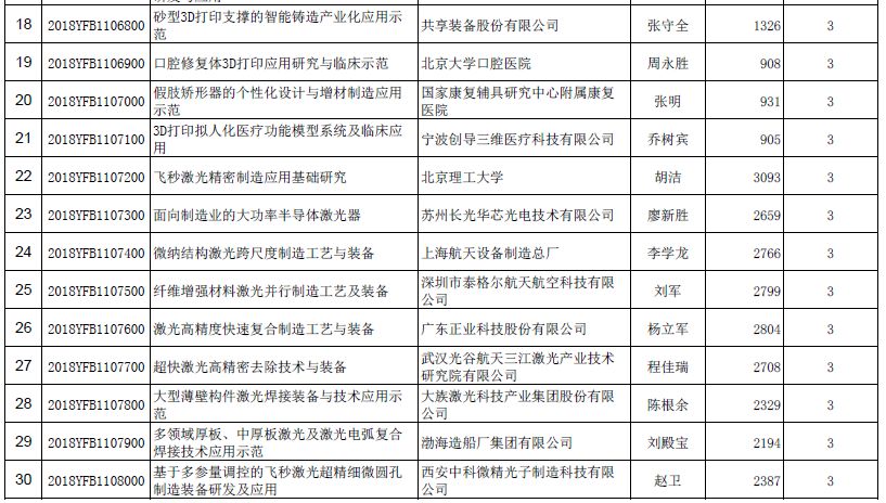
高技术研究发展中心公示了8个重点专项的立项清单,公示项目数共128个。
公示时间为2018年5月7日至2018年5月11日。对于公示内容有异议者,请于公示期内以传真、电子邮件等方式提交书面材料,逾期不予受理。个人提交的材料请署明真实姓名和联系方式,单位提交的材料请加盖所在单位公章。各重点专项的联系人和联系方式如下:
“高性能计算”重点专项
联系人:谈儒云
联系电话:010-68339163
传真:010-88371509
电子邮件:tanruyun@htrdc.com
“云计算和大数据”重点专项
联系人:傅耀威
联系电话:010-68104457
传真:010-88361163
电子邮件:fuyaowei@htrdc.com
“地球观测与导航”重点专项
联系人:徐泓
联系电话:010-68104417
传真:010-68338012
电子邮件:xuhong@htrdc.com
“战略性先进电子材料”重点专项
联系人:杨斌
联系电话:010-68338921
传真:010-68338941
电子邮件:yangb@htrdc.com
“增材制造与激光制造”重点专项
联系人:陈智立
联系电话:010-68104423
传真:010-68338942
电子邮件:czl@htrdc.com
“煤炭清洁高效利用和新型节能技术”
重点专项
联系人:朱卫东
联系电话:010-68104430
传真:010-68353995
电子邮件:zwd@htrdc.com
“新能源汽车”重点专项
联系人:甄子健
联系电话:010-68104462
传真:010-88374581
电子邮件:zhenzj@htrdc.com
“先进轨道交通”重点专项
联系人:黄玲
联系电话:010-68104467
传真:010-68319367
电子邮件:huangling@htrdc.com
一网打尽系列文章,请回复以下关键词查看: |
创新发展:习近平 | 创新中国 | 创新创业 | 科技体制改革 | 科技创新政策 | 协同创新 | 成果转化 | 新科技革命 | 基础研究 | 产学研 | 供给侧 |
热点专题:军民融合 | 民参军 | 工业4.0 | 商业航天 | 智库 | 国家重点研发计划 | 基金 | 装备采办 | 博士 | 摩尔定律 | 诺贝尔奖 | 国家实验室 | 国防工业 | 十三五 | 创新教育 | 军工百强 | 试验鉴定 | 影响因子 | 双一流 | 净评估 |
预见未来:预见2016 | 预见2020 | 预见2025 | 预见2030 | 预见2035 | 预见2045 | 预见2050 | |
前沿科技:颠覆性技术 | 生物 | 仿生 | 脑科学 | 精准医学 | 基因 | 基因编辑 | 虚拟现实 | 增强现实 | 纳米 | 人工智能 | 机器人 | 3D打印 | 4D打印 | 太赫兹 | 云计算 | 物联网 | 互联网+ | 大数据 | 石墨烯 | 能源 | 电池 | 量子 | 超材料 | 超级计算机 | 卫星 | 北斗 | 智能制造 | 不依赖GPS导航 | 通信 | MIT技术评论 | 航空发动机 | 可穿戴 | 氮化镓 | 隐身 | 半导体 | 脑机接口 |
先进武器:中国武器 | 无人机 | 轰炸机 | 预警机 | 运输机 | 战斗机 | 六代机 | 网络武器 | 激光武器 | 电磁炮 | 高超声速武器 | 反无人机 | 防空反导 | 潜航器 | |
未来战争:未来战争 | 抵消战略 | 水下战 | 网络空间战 | 分布式杀伤 | 无人机蜂群 | 太空站 |反卫星 |
领先国家:俄罗斯 | 英国 | 日本 | 以色列 | 印度 |
前沿机构:战略能力办公室 | DARPA | Gartner | 硅谷 | 谷歌 | 华为 | 俄先期研究基金会 | 军工百强 |
前沿人物:钱学森 | 马斯克 | 凯文凯利 | 任正非 | 马云 | 奥巴马 | 特朗普 |
专家专栏:黄志澄 | 许得君 | 施一公 | 王喜文 | 贺飞 | 李萍 | 刘锋 | 王煜全 | 易本胜 | 李德毅 | 游光荣 | 刘亚威 | 赵文银 | 廖孟豪 | 谭铁牛 | 于川信 | 邬贺铨 | |
全文收录:2016文章全收录 | 2015文章全收录 | 2014文章全收录 |
其他主题系列陆续整理中,敬请期待…… |