以下文章来源于中技所 ,作者中国技术交易所
中国技术交易所关于技术交易、科技、金融、知识产权、行业动态等信息的综合发布平台.
专家库 | 人才库 | 企业库 | 项目库 | 投资机构库 | 招商信息库
来源:中国技术交易所
在本期报告中,我们选取了蜚声全球的知名科研机构,这些科研机构以高精尖的前沿科技创新著称,有一批举世瞩目的科技成果。这些原创的科技科技成果并没有止步于实验室,而是更进一步走入工业界,最终变为实实在在的科技产品影响着人们的日常生活。科技成果从实验室到市场的转移和转化过程,离不开这些知名机构背后强大而成熟的技术转移体系的支撑。在本期介绍中,我们将展示四家美国知名科研机构的技术转移服务模式,了解其运作体系,为我国科研机构的技术转移提供经验借鉴。
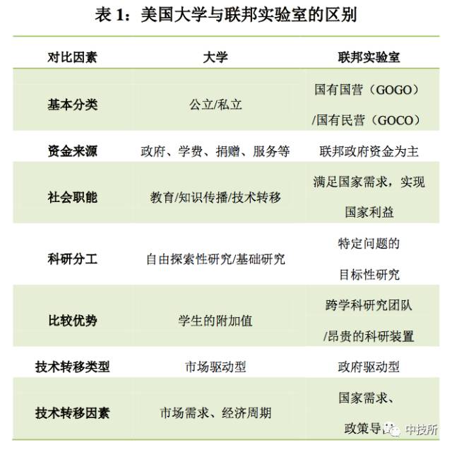
美国联邦科研机构与高等院校、企业研发机构、非盈利私人研究机构共同构成了美国科研活动的四大支柱。美国现有联邦科研机构700多家,使用了约1/3的政府科研经费,是美国重要的科研力量,同时也是美国政府推动联邦科研成果转化的生力军。
美国联邦科研机构由联邦政府各部门管理,根据运行主体的性质,可大致分为两类:
一是“政府所有、政府运行”(Government-Owned,Government-Operated,GOGO)的科研机构,指资产隶属于联邦政府,并且由联邦政府相关部门直接运营管理。这一类科研机构比例占绝大多数,如美国卫生部下属国立卫生研究院(NIH)、美国标准与技术局下属的美国标准与技术研究院(NIST)。GOGO实验室的全职科研人员身份属于联邦雇员,即联邦公务员。
二是“政府所有、合同商运行”(Government-Owned,Contractor-Operated,GOCO)的科研机构,指资产隶属于联邦政府,而具体运营委托给合作机构。合作机构可以是非营利性公司和大学,或者商业性公司。美国能源部下属的国家实验室多属于这一类,如劳伦斯-伯克利国家实验室由加州大学负责管理,橡树岭国家实验室由田那西大学和Battelle纪念研究所共同管理。GOCO实验室人员不是公务员身份。
美国联邦科研机构是“国有”或“准国有”属性,体现了以国家意志为国家目标服务的功能,研究集中在对国家和社会发展产生重要影响的战略性领域。而美国高校是高度自治机构,一般享有较大的自主决策权。
美国联邦科研机构作为多样化、跨学科的研究组织,早先技术开发与转移并非主要任务,直到1980年出台的《史蒂文森——怀德勒技术创新法》(Stevenson-WydlerTechnology Innovation Act)作为美国第一部定义和促进技术转移的法律,要求联邦科研机构将技术转移作为其重要职责,推动联邦科研机构的角色扩充至技术转移。
《史蒂文森——怀德勒技术创新法》与1986年《联邦技术转移法》确立了联邦科研机构技术转移的基本制度,包括:(1)明确联邦实验室技术转移的任务,并创建体制机制来促进该任务的完成;(2)增设部门与搭建平台,在商务部内设立技术管理部门,在联邦实验室增设研究与技术应用办公室;(3)合作研究暨开发合约(CRADAs),允许国家实验室与企业、大学、州政府共同合作与研发;(4)绩效考核制度,将技术转移作为联邦实验室、科学家、工程师工作的考核指标;(5)奖励制度与分配制度,奖励联邦机构科学、技术与工程人员,并明确了联邦机构所得权利金(技术转移收益)的分配制度。
而1980年出台的《拜杜法案》(Bayh-Dole Act)则统一了联邦专利政策,将政府资助形成的知识产权下放给项目承担者,包括大学、小企业、非营利性机构,通过“放权政策”推动科研成果商业化,技术转移提供了产权保障,它的实施使得大学科技成果转化率逐年提高。
1980年通过的《史蒂文森——怀德勒技术创新法》与《拜杜法案》,分别确立了联邦实验室与大学技术转移政策的基本内容,体现了政策上的主要差异:对大学准用自由市场规律,放权政策,即将研发成果的所有权、处置权与收益权彻底下放给大学,利用专利制度促进联邦政府资助所完成发明的运用;联邦科研机构的发展与政府相关,GOGO被视为政府机构的一部分,对“国家队”的联邦实验室准用政府管理规律,是政府主导下的工作任务制,是对政府资源的重新配置与利用。通过明确联邦实验室技术转移的任务,并通过具有行政色彩的机构设置、绩效考核等措施促进技术转移。
(一)机构简介
美国能源部下属 17 个国家实验室,其中劳伦斯·伯克利国家实 验室(Lawrence Berkeley National Laboratory,LBNL)成立于 1931年,是美国能源部的重点实验室之一,由加州伯克利大学代为管理, 属于 GOCO 类型,其技术转移活动受到能源部和大学的双重约束。
LBNL 的六大核心科研能力包括:可持续能源科学与技术、软性X 射线和超速科学、纳米科学、跨学科生物与环境科学、计算科学与 天体物理先进探测系统,是国家技术创新的重要组成部分。LBNL 在80 多年的运营中取得一大批举世瞩目的科研成果,并通过技术转移 机制,促进了实验室技术成果转移,产生了大量具有经济和社会效益的新产业。
2004 年到 2008 年间,LBNL 获得了 140 项美国专利和 120 项外国专利,涉及生物技术、能源、纳米技术、IT 技术、半导体制造和 健康等领域。此外,LBNL 还进行了多达 80 项的技术转让许可,执行了 130 多个商业软件许可证和 27 万多个免费软件许可证。截至 2013年底,依托 LBNL 科技成果,形成了 41 家创业公司。
(二)技术转移工作组织架构
LBNL 技术转移服务起步较早,建立了技术转移与知识产权管理部门(Technology Transfer Information Property Management,TTIPM), 形成了较为完善的服务体系。该部门直接隶属于国家实验室的管理 者,直接管理实验室 7 大科研部门的技术从实验室到市场化的过程。 同时实验室的运营部门为 TTIPM 部门提供设备、信息、人力资源、 公共事务等服务。LBNL 产生的发明,首先向 TTIPM 提交发明记录, 工作人员对技术的商业化潜力进行评估,对经评估认为具有商业价值 的技术申请专利。TTIPM 通过网站宣传等方式促进技术的市场化和 许可,同时负责许可收入的分配。
(三)技术转移特色
在实验室内部,LBNL 搭建了创新启动平台,提供创业公司商业化服务、创新资助资金服务等,同时对外设立了用户设备协议制度、转让许可制度等,以开展与其他研究机构和企业的合作。
创新启动平台(Launch Pad)是帮助企业创业的服务支持平台,是以实验室技术为基础的系列商业化服务组合。TTIPM 利用和伯克 利大学天然的联系,举办各种商业计划大赛,利用湾区丰富的孵化器 和创业中介机构资源,邀请风险投资人提供创业建议,定期参与新技 术成果推广对接大会,让实验室发明者充分置身创新商业圈当中。
能源部所属的国家实验室在技术转移中可以接受股权、期权等作为技术转移的收益。但因股权、期权等具有一定风险,现金收益是首选。
(一)机构简介
美国国防先进研究计划局(Defense Advanced Research Projects Agency,DARPA)是美国国防科技创新的楷模,自1958 年成立以来,先后产生出互联网、GPS 卫星、隐身战斗机等重大成果,对世界军事、 科技与经济发展产生重要影响。
DARPA 作为科研管理机构,本身并没有科研设施和固定的科研团,其技术转移体系的组成主要包括局长、技术办公室主任以及各技 术办公室的项目经理。DARPA 除局长需经国防部长任命外,其余人 员的任命和聘用均可自主决定并面向社会公开选拔,不分军民身份, 择优录用。DARPA 强调雇员体系的核心,是在最高行政领导和具体 研究人员间起协调作用的项目经理。
DARPA 的项目经理面向精英群体遴选,要求项目经理具有突出的想象力和灵敏的科学嗅觉,并具备一定的研究背景和技术深度,还 特别需要卓越的组织能力。项目经理除少数来自现役部队外(所占比 例不到 10%),其余均面向社会精英团体招募。选拔方式有两种:一 是根据新的概念或思想,在全国范围遴选,二是直接将新概念或思想 的提出人任命为项目经理。
由于 DARPA 自身不设实验室,没有任何实验设备,项目经理会 选择项目所涉领域内最优秀的专家组建研发团队。在研发中,DARPA还资助或广泛利用外部科研设施和实验室。除资助研究项目外,项目 经理积极寻求全社会对研究方向的认可,并鼓励有能力的机构资助后 续研究。DARPA 的资助领域具有前沿性,某些研究在 DARPA 提供 资助后,美国科学基金会(NSF)等研究机构才陆续跟进。推进军民 深度融合,集聚社会创新活力,是 DARPA 不断获得成功的要诀之一。
DARPA主要通过广泛的科学调查,评估筛选出具有技术投资价值的项目。其科学调查活动范围广泛,囊括计算机科学、物理学、工程学、数学、材料科学、生物学、医学、化学、社会科学等领域;在研发项目确立后,DARPA将对该项目的技术可行性进行分析验证,以降低项目的技术风险。DARPA认为技术的成功转移体现为整个或部分科研项目能够影响或引导新技术的开发。由于DARPA重点关注满足未来作战需求的突破性技术,DARPA通常不会将技术开发到完全成熟阶段。反之,DARPA的工作重心在于对新技术可行性的验证,包括验证技术是否拥有现实应用前景等,因此DARPA大多数技术在转移转化或投入商业使用之前,都需要针对具体产品进行二次开发工作。总体来看,DARPA的技术转移路径主要包括:
转向最终用户组织,如军方、国防部其他机构等,用于具有明确目的的作战任务中。
由国防部其他部门在DARPA项目完成后继续开发、使用或应用技术。
由国防部以外的其他联邦政府机构为技术开发提供资金支持并参与管理活动,或借用DARPA技术进行产品开发。
DARPA执行者或其他商业机构将开发的技术出售给联邦政府或商业市场。
DARPA项目完成后,项目执行者或其他人员使用非国防部资源进一步进行技术开发,实现技术的应用、产品化或商业化。
DARPA资助的项目直接在科技领域用于开发标准或定义好的技术基准。
DARPA技术转移存在四4个不同但彼此联系的关键因素,美国联邦审计局对选定的DARPA项目技术转移成功因素及转化结果的分析如下表所示:
为“美国提供科技与工程资源最有效使用方式”是美国国家航空航天局(National Aeronautics andSpaceAdministration,NASA)的重要使命之一,自1958年NASA成立以来,在探索外太空任务之外,造福于民用生活一直都是NASA的目标。作为美国技术转移工作中最具代表性的机构之一,NASA已成为工业创新能力提升的重要驱动器,在军民两用技术转移转化方面所取得重要成就。
每年,数千件消费品都得益于NASA的衍生品技术。例如隐形牙套,防刮擦镜片,配方奶粉等等,这些产品或工艺最初因NASA需求而产生,最终造福于普通消费者。自1976年以来,NASA每年以《衍生产品报告》的形式向公众推广其在医学、交通、公共安全、环境资源、计算机技术等方面的最新技术转移成果。
NASA发布的《衍生品报告2016》显示,2015年,NASA共发布新的商业和评估标准64项,拥有专利的应用领域达111个,新发布专利113项,召开新技术报告会130场,在其技术期刊上发布新技术442条,发布软件目录744项,新专利授权804项,在其技术转移计划中活跃的专利达1499项,与商业界、工业界合作伙伴签订软件使用协议1984项。特别是作为美国科技成果源泉的兰利研究中心,是NASA每年出版和发行科技成果报告最多的研究中心,其科技成果广泛应用于工业、农业、商业和军事领域。
按照1958年《太空法》以及1962年颁布的《技术利用法案》,NASA长期与私营部门保持密切联系,以方便将技术转移给公众。NASA不仅建立了发挥支撑作用的内部骨干技术网路,而且与国防部、商务部、能源部等17个联邦政府合作,形成了遍布全美的技术转移网络。
NASA的技术转移工作采用分层管理的组织方式,上层总部管理由首席技术专家办公室、监察长办公室和咨询团队等职能办公室负责,底层运营管理由下属10个研发中心的技术转移办公室(OTT)负责,分别以各自所在区域为主,开展技术转移的具体工作。
2010年成立的首席技术专家办公室负责将NASA的技术转移到民营部门和其他技术商业化工作,监察长办公室负责技术转移工作计划和年度总结的审查与建议工作,咨询团队中的技术创新委员会提供与技术转移相关的专家咨询建议;总法律顾问办公室负责技术转移中相关的知识产权法律事务,各分支机构的技术转移工作人员参与整个科研项目全过程的知识产权管理工作;小企业计划办公室负责小企业创新研究(SBIR)和小企业技术转移(STTR)计划。10个航天中心的技术转移办公室负责各自的技术转移工作,并由各中心的首席技术专家负责协调。
NASA的技术转移团队由技术转移办公室和专利代理事务所组成,首席工程师办公室以年度总结和计划的方式提出技术转移政策建议;首席技术专家办公室、项目管理人员、技术转移办公室工作人员对相关政策进行落实。NASA的策略规划办公室建立了一个由多中心组成的工作小组,向总部领导层提供技术开发、转移和互惠互利的费用与风险共担合作关系的政策建议,包括总结和评定NASA当前的费用与风险共担合作关系的方法,提交促进技术转移的最佳方法、障碍和建议的研究报告;确定最具潜在商业化应用前景、可通过建立合作关系实现利益最大化的技术需求。
NASA的技术转移工作侧重于明确每一位工作人员在技术转移工作中的职责,根据现实需求调整现有技术的商业计划,加强分支机构技术转移能力的教育培训。NASA注重制定知识产权战略,成立了由总法律顾问办公室、首席技术专家办公室、首席总工程师办公室、知识产权管理部门组成的质量控制小组,并在每年的第四季度梳理出知识产权获取计划的技术清单。
为了促进已有智力成果的有效运用,NASA建立了科技创新成果集成信息资源平台及新技术登记数据库,实现了创新资源的整合与共享,避免了重复研发,大幅度降低了技术开发成本。特别值得注意的是,技术创新成果信息登记是进入技术转移流程的入口。NASA为确保总部完全掌控技术创新成果,要求各分支机构随时要向员工强调技术创新成果登记的重要性,对技术创新成果登记有重大贡献的员工给予奖励,各中心技术转移办公室还会将登记的最佳程序与办法上报总部。
NASA通过SBIR/STTR计划支持区域内小企业创新。小企业创新研究计划(SmallBusiness Innovation Research,SBIR)和小企业技术转移计划(Small BusinessTechnology Transfer,STTR)是美国政府赞助的合作研究项目,联邦机构通过这类项目支持并促进小企业的技术创新与发展。政府规定小企业创新研究计划必须与美国的非盈利机构(比如大学或者国家实验室)合作申报。
(一)机构简介
美国国立卫生研究院(National Institutes ofHealth,NIH)隶属于美国卫生与公共服务部(HHS),是美国促进公共健康和生物医学发展的政府研究机构。NIH是全球最大的生物医学研究资助机构,由27个不同的机构和研究院组成,每年研发预算约300亿美元,占美国联邦科技预算的20%。NIH的研发资助分成院内研究和院外研究两部分,其中,约10%资助院内下属研究所和中心的约8000名科学家工作,这部分经费不需要申请,每年以预算形式直接下拨。作为GOGO类型的科研机构,NIH科学家的身份为政府雇员,受联邦雇员法律规定约束。NIH另外大约83%的研发资金以同行评议方式,资助院外科研机构、大学、非营利组织和企业,每年约有2800多家高校和研究机构的20余万名研究人员受益于NIH的资助。
尽管NIH资助的大多数科研项目属于基础研究领域,但NIH对研究成果的技术转移工作仍非常重视。在NIH的机构设置中,技术转移办公室(Office ofTechnology Transfer,OTT)占有重要地位。OTT直接负责 NIH相关发现和发明等知识产权的评估、保护、市场化、许可授权和监管。OTT在开展技术转移时不进行专利所有权的转让,而是通过将发明许可给私立机构使用、商业化和上市销售的方式来实施。接受NIH资助的外部科研机构,有权获得技术的专利权并将专利许可给私立机构进行上市销售。OTT技术转移的主要形式是签订技术许可协议、合作研究和开发协议以及科研材料转移协议。
NIH不接受任何股权或期权形式的特许费支付,对其技术发明许可对象收取特许费,必须以现金形式支付特许费。根据美国法律和NIH的规定,特许费将被分配给NIH内部技术发明院所、发明人以及参与发明的院外机构。作为政府机构,为避免工作职务与从事商业活动的利益冲突,NIH明确规定其雇员科学家不可从事任何形式的兼职和商业化活动,不得参与院外成果转化活动,不能自行建立或参与建立初创企业,也不允许担任企业的顾问或董事会成员。在经NIH内部相关机构审查通过后,其雇员被允许担任企业的义务科技顾问,但不能领取任何报酬或接受股权期权。
总体上看,NIH的技术转移有如下特点:一是技术转移的范围较广,OTT定位为将美国最先进的医疗技术从公立部门向美国和海外私立公司转移。迄今经OTT完成的所有医疗卫生技术转移中,有300多项技术授权给外国公司,约200项医药产品通过国内和国际公私伙伴关系成功上市推广。二是技术转移的合作对象主要为私人企业,OTT注重与世界范围内私立企业合作交流。合作领域不仅限于向私立企业转移技术,还涉及科研领域的研发资金资助。三是技术涉及治疗被忽视的疾病和地方病,通过对投资组合和与区域、国际合作对话的全面分析,结合世界范围内特殊性疾病研发难题和新兴经济体科研生产能力,OTT已将用于治疗艾滋病、百日咳、疟疾、登革热等多发性、死亡率高、医疗成本高的疾病的技术成果作为主要的技术转移目标,并与印度、墨西哥、巴西、阿根廷等主要爆发国就上述疾病的技术转移进行技术转移谈判。
参考文献(略)
一网打尽系列文章,请回复以下关键词查看: |
创新发展:习近平 | 创新中国 | 创新创业 | 科技体制改革 | 科技创新政策 | 协同创新 | 科研管理 | 成果转化 | 新科技革命 | 基础研究 | 产学研 | 供给侧 |
热点专题:军民融合 | 民参军 | 工业4.0 | 商业航天 | 智库 | 国家重点研发计划 | 基金 | 装备采办 | 博士 | 摩尔定律 | 诺贝尔奖 | 国家实验室 | 国防工业 | 十三五 | 创新教育 | 军工百强 | 试验鉴定 | 影响因子 | 双一流 | 净评估 |
预见未来:预见2016 | 预见2020 | 预见2025 | 预见2030 | 预见2035 | 预见2045 | 预见2050 |
前沿科技:颠覆性技术 | 生物 | 仿生 | 脑科学 | 精准医学 | 基因 | 基因编辑 | 虚拟现实 | 增强现实 | 纳米 | 人工智能 | 机器人 | 3D打印 | 4D打印 | 太赫兹 | 云计算 | 物联网 | 互联网+ | 大数据 | 石墨烯 | 能源 | 电池 | 量子 | 超材料 | 超级计算机 | 卫星 | 北斗 | 智能制造 | 不依赖GPS导航 | 通信 | 5G | MIT技术评论 | 航空发动机 | 可穿戴 | 氮化镓 | 隐身 | 半导体 | 脑机接口 | 传感器 |
先进武器:中国武器 | 无人机 | 轰炸机 | 预警机 | 运输机 | 直升机 | 战斗机 | 六代机 | 网络武器 | 激光武器 | 电磁炮 | 高超声速武器 | 反无人机 | 防空反导 | 潜航器 |
未来战争:未来战争 | 抵消战略 | 水下战 | 网络空间战 | 分布式杀伤 | 无人机蜂群 | 太空战 | 反卫星 |
领先国家:美国 | 俄罗斯 | 英国 | 德国 | 法国 | 日本 | 以色列 | 印度 |
前沿机构:战略能力办公室 | DARPA | 快响小组 | Gartner | 硅谷 | 谷歌 | 华为 | 阿里 | 俄先期研究基金会 | 军工百强 |
前沿人物:钱学森 | 马斯克 | 凯文凯利 | 任正非 | 马云 | 奥巴马 | 特朗普 |
专家专栏:黄志澄 | 许得君 | 施一公 | 王喜文 | 贺飞 | 李萍 | 刘锋 | 王煜全 | 易本胜 | 李德毅 | 游光荣 | 刘亚威 | 赵文银 | 廖孟豪 | 谭铁牛 | 于川信 | 邬贺铨 |
全文收录:2017文章全收录 | 2016文章全收录 | 2015文章全收录 | 2014文章全收录 |
其他主题系列陆续整理中,敬请期待…… |