专家库 | 人才库 | 企业库 | 项目库 | 投资机构库 | 招商信息库
来源:德勤中国
德勤长期关注中国智能制造的发展,致力为中国制造行业寻找出路指点方向。为了解中国智能制造当前的发展阶段,在《中国智造,行稳致远——2018中国智能制造报告》中,我们共调研153家中国大中型企业,评估智能制造在中国工业企业中的部署及特点,对智能制造落地前景进行预测并帮助相关企业迎接关键转型挑战。
智能制造发展进入高速成长期,主要体现在:
中国工业企业数字化能力素质提升,为未来制造系统的分析预测和自适应奠定基础。
财务效益方面,智能制造对企业的利润贡献率明显提升。
典型应用方面,中国已成为工业机器人第一大消费国,需求增长强劲。
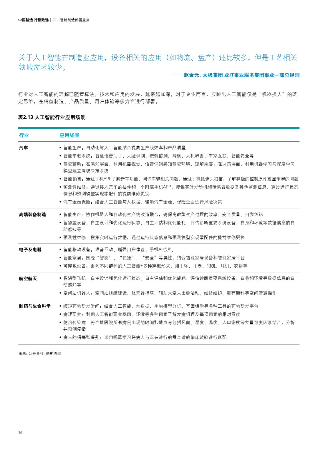
中国企业智能制造五大部署重点,依次为:数字化工厂(63%)、设备及用户价值深挖(62%)、工业物联网(48%)、重构商业模式(36%)、人工智能(21%)。
数字化工厂是首要任务。智能制造是以制造环节的智能化为核心,以端到端数据流为基础,以数字作为核心驱动力,因此数字化工厂被企业列为智能制造部署的首要任务。目前企业数字化工厂部署以打通生产到执行的数据流为主要任务,而产品数据流和供应链数据流提升空间巨大。
设备和用户价值深度挖掘。制造业面临愈发激烈的市场竞争和日益透明的产品定价,不得不寻找新的价值来源。设备和用户价值深度挖掘是企业智能制造部署第二重点领域。62%的受访企业正积极部署设备和用户价值深度挖掘。
中国制造企业云部署积极性不高。53%受访企业尚未部署工业云,47%的企业正在进行工业云部署,其中27%的企业部署私有云,14%部署公有云,6%部署混合云。
重构未来商业模式。智能制造不仅能够帮助制造型企业实现降本增效,也赋予企业重新思考价值定位和重构商业模式的契机。30%的受访企业未来商业模式以平台为核心,26%的企业走规模化定制,24%以“产品+服务”为核心向解决方案商转型,12%以知识产权为核心。
人工智能对制造业的影响,主要来自两方面:一是在制造和管理流程中运用人工智能提高质量和效率;二是对现有产品与服务的彻底颠覆。
三大任务,跨越能力鸿沟。重构商业模式是一项复杂艰巨的任务,要达成这项任务,企业需先加强商业模式优化、创新管理以及云部署三大关键能力。
一网打尽系列文章,请回复以下关键词查看: |
创新发展:习近平 | 创新中国 | 创新创业 | 科技体制改革 | 科技创新政策 | 协同创新 | 科研管理 | 成果转化 | 新科技革命 | 基础研究 | 产学研 | 供给侧 |
热点专题:军民融合 | 民参军 | 工业4.0 | 商业航天 | 智库 | 国家重点研发计划 | 基金 | 装备采办 | 博士 | 摩尔定律 | 诺贝尔奖 | 国家实验室 | 国防工业 | 十三五 | 创新教育 | 军工百强 | 试验鉴定 | 影响因子 | 双一流 | 净评估 |
预见未来:预见2016 | 预见2020 | 预见2025 | 预见2030 | 预见2035 | 预见2045 | 预见2050 |
前沿科技:颠覆性技术 | 生物 | 仿生 | 脑科学 | 精准医学 | 基因 | 基因编辑 | 虚拟现实 | 增强现实 | 纳米 | 人工智能 | 机器人 | 3D打印 | 4D打印 | 太赫兹 | 云计算 | 物联网 | 互联网+ | 大数据 | 石墨烯 | 能源 | 电池 | 量子 | 超材料 | 超级计算机 | 卫星 | 北斗 | 智能制造 | 不依赖GPS导航 | 通信 | 5G | MIT技术评论 | 航空发动机 | 可穿戴 | 氮化镓 | 隐身 | 半导体 | 脑机接口 | 传感器 |
先进武器:中国武器 | 无人机 | 轰炸机 | 预警机 | 运输机 | 直升机 | 战斗机 | 六代机 | 网络武器 | 激光武器 | 电磁炮 | 高超声速武器 | 反无人机 | 防空反导 | 潜航器 |
未来战争:未来战争 | 抵消战略 | 水下战 | 网络空间战 | 分布式杀伤 | 无人机蜂群 | 太空战 | 反卫星 |
领先国家:美国 | 俄罗斯 | 英国 | 德国 | 法国 | 日本 | 以色列 | 印度 |
前沿机构:战略能力办公室 | DARPA | 快响小组 | Gartner | 硅谷 | 谷歌 | 华为 | 阿里 | 俄先期研究基金会 | 军工百强 |
前沿人物:钱学森 | 马斯克 | 凯文凯利 | 任正非 | 马云 | 奥巴马 | 特朗普 |
专家专栏:黄志澄 | 许得君 | 施一公 | 王喜文 | 贺飞 | 李萍 | 刘锋 | 王煜全 | 易本胜 | 李德毅 | 游光荣 | 刘亚威 | 赵文银 | 廖孟豪 | 谭铁牛 | 于川信 | 邬贺铨 |
全文收录:2017文章全收录 | 2016文章全收录 | 2015文章全收录 | 2014文章全收录 |
其他主题系列陆续整理中,敬请期待…… |