来源:世界科技研究与发展(globesci)
作者:常旭华, 李晓
摘要:科技成果转化是我国高校服务社会的重要方式。高校因地制宜地选取转化路径和交易形式,对提高其转化效率、实现转化价值至关重要。本文基于高校转化能力和意愿、科技成果价值及教师行为决策,提炼出我国高校科技成果转化实践层面存在的四类主要模式,技术超市、重大攻关、技术秘密转让、体外循环,并归纳得出每种模式的典型特征与不足。在此基础上,结合当前高校科技成果转化的政策环境,从专利数量失控、过程管理缺位、权利下放过快三方面分析成果转化的共性问题及其负面效应。最后,针对具体不足和共性问题提出了相应的政策建议。
关键词:高校;科技成果转化;转化模式
科技成果转化是自主创新的核心环节,一直倍受到各国政府、产业界和学界的重视。促进科技成果转化工作是高校积极实施创新驱动发展战略、增强服务社会能力的重要手段;但现实情况是我国高校科技成果转化工作不尽如人意,尤其是显性、产权形式、原创探索性研究成果的转化规模显著偏低。依据《高等学校科技统计资料汇编》(2008—2017)的专利交易成交金额测算,教育部28所直属重点高校的研发投资平均回报率不足4%。为尽快扭转这一局面,国家颁布和修订了《促进科技成果转化法》(2015)、《促进科技成果转移转化行动方案》及《实施<促进科技成果转化法>若干规定》,在权属制度、成果审批/备案、国资管理、财税政策等方面做了具体部署。可以判断,我国高校科技成果转化在立法层面已不存在重大障碍。
然而,在实践层面,由于长期以来政策导向偏差、体制机制不顺导致的负面影响难以在短期内消除殆尽,我国高校科技成果转化还存在诸多障碍。首先,在专利申请和权利分配方面,专利法和职务发明制度的法律关系复杂,我国《职务发明条例》迟迟不出台对成果转化造成了负面效应;其次,在转化流程方面,我国尚未确立成果转化标准程序,尤其欠缺前/后端成果输入/输出管控;再次,在利益分配方面,如何通过契约机制在教师、高校、企业间合理分配转化收益,以及如何合理分配成果转化中隐性知识和显性知识的收益占比等均存在较大不确定性;最后,在财税政策方面,不同所得税计缴方式对科技成果作价入股有显著影响,且我国流转税和所得税制度对科技成果转化模式存在负面影响。
针对这些障碍,学界开展了广泛研究,但均是针对科技成果转化具体环节开展的政策分析,对不同类型科技成果(如高/低价值成果)的转化路径开展针对性分析的研究仍相对较少。目前,部分学者聚焦科技成果转化模式的比较研究和效率分析,根据技术转化获益形式,将成果转化划分为技术许可、技术转让、技术入股三种模式;依据科研组织分拆模型,将成果转化划分为发明人、企业家、科研机构和风险投资及其组合等五种模式;基于界面理论划分为技术转让模式、合作参与模式、衍生企业模式三类;有些学者则认为纵观国内外科技成果转化模式,无论具体实践中的形式如何变化,最常见的还是分为自行投产模式、技术转让模式、产学研联合模式及委托开发模式四类。虽然上述研究成果从多个方面对科技成果转化进行了分析和模式分类,但其模式划分并没有考虑科技成果的类型。随着科技成果转化规模的扩大和数量的增加,成果转化方式受到价值认同、转化难易程度、市场可达性、可专利性等自身特质的影响,在进行模式划分时应综合考虑以上因素,进而合理选择。
基于此,在既有研究基础上,本文按照科技成果类型将广泛实施的转化模式分为四类,并进一步归纳每种模式的具体不足和存在的共性问题,最后,提出针对性的政策建议,以期为政府部门和高校科技成果管理部门提供决策参考。
高校科技成果转化涉及的成果类型主要指专利和技术秘密。专利又可分为低价值专利和明星专利,其中,明星专利须考虑教师行为决策对转化路径的影响。基于科技成果类型和教师行为决策,因地制宜地规划适用的转化路径和交易形式,对提高转化效率、实现转化价值至关重要。目前,我国高校科技成果转化中处于主导地位的转化模式可归为重大攻关、技术超市、技术秘密转让、体外循环四种。
科技成果成熟度、转化价值,以及高校和教师的转化能力与意愿这四类因素对主导模式的影响具体如图1所示。首先,高校的科技成果转化意愿和能力对模式选择起主导作用,若意愿和能力均不强,则高校会对成果转化疏于管理,适用体外循环;若意愿强而能力不足,则很容易因成果转化政绩工程引发转化泡沫;若能力强而意愿不足,则会产生大量睡眠专利。其次,当意愿和能力同步增长时,教师意愿和专利价值是影响成果转化模式的主导因素,若教师意愿强而可专利性差,需采用技术秘密实施转让;若教师意愿和专利价值均较低,而高校意愿和能力较强时,超市模式是主流;最后,当高校、教师转化意愿均较强,且专利价值高时,重大攻关模式最为合适。
![]()
2.1 体外循环模式(面向未向高校披露的高价值成果)
体外循环模式多发生在有确定市场前景、技术成熟度高且后续转化难度不高的成果。教师对高校科技成果转化能力、渠道及效率不信任,且个人转化能力和意愿较强时,可能会采取“体外循环”方式。该模式以创建衍生企业、对外技术转让为主,实施技术许可的案例较少。值得一提的是,在我国,教师资助学生创业是体外循环的重要路径。与国外教师倾向于“天使投资、直接持股”相比,国内教师多以“技术投资、隐形持股”为主,二者透明度有所差异。
体外循环方式是在未向高校披露职务成果的前提下,教师以本人名义或其他形式申请专利并实施转移转化。该方式对教师而言,一方面规避了繁冗的国有资产评估和各项审批手续,加速了成果转化进程;另一方面也得以完全控制专利并获得全部收益。尽管“体外循环”是事实上最高效的方式,但也存在以下问题:一是教师存在违反《专利法》、《科技进步法》的嫌疑,专利技术一旦进入交易环节,无论转让或创办企业都面临难以消除的法律风险;二是技术接收企业因存在技术权属纠纷的潜在风险,规模难以做大。
2.2 技术秘密转让模式(面向技术诀窍Know-how)
针对高度依赖教师个体、具有累积性知识属性,且可专利性较弱的成果,当高校的转化能力和意愿弱于教师时,技术秘密转让模式最为合适。该模式有三个渠道:一是高校正式向企业转让技术诀窍(如非标准设备的委托研发、转让与交付);二是教师非正式地向企业传授技术诀窍(如上海90年代兴起的“星期日工程师”);三是教师参与专利转移转化后续环节,运用具有人身依附属性的默会知识,协助企业完成产业化工作。
技术秘密转让是我国技术交易最主要的方式,其历年合同项数和成交金额均高居第一,但存在以下不足:1)技术秘密较难认定和追溯,使用权归属不清(无所有权),尤其当交易标的为“专利+技术诀窍”时,教师的技术秘密价值在专利评估和交易合同中难以体现;2)保密要求高,价值评估难,交易细节无法公示,也不计入高校科技成果转化统计口径;3)无法适用递延纳税等优惠政策,《促进科技成果转化法》未区分知识产权的“使用权投资”和“所有权投资”,《公司法》则不承认知识产权的使用权投资,因此技术秘密无法以作价入股的方式实现转化。
2.3 技术超市模式(面向巨量低价值专利)
根据《2017年高等学校科技统计资料汇编》的数据,2017年全国高校的有效专利已近23万件。面对海量专利储备,高校和科研院所通常采取技术超市模式,即在专利“货架”上展示发明专利,等待需求企业上门洽谈购买,交易形式主要以技术转让为主。交易平台是技术超市模式的核心,扮演着“流量入口”的角色,包括集中式平台和分布式平台两类。随着互联网、大数据、区块链等新技术的广泛应用,交易平台能够更好地“显性化”高校研发能力、扩大高校成果知晓度,并提升成果供需双方对接的标准化和智能化。
当专利存量较多但价值不突出、成熟度不高,且高校的成果转化能力和意愿强于教师时,高校通常会搭建交易平台,以“技术超市”的方式促进科技成果转移转化。然而,在高校发明专利质量良莠不齐、企业购买意图复杂难辨(用于某些政府认定、专利防御、产业化等)的情况下,技术超市模式普遍呈现成交量高、成交额低的特征。在当前过于注重成交量的成果转化考评体系下,高校往往为提高成交数量而刻意压低价格,容易产生无底价交易(先交易、后评估)现象,价值评估流于形式,导致技术溢出效应低,难以实现科技成果提升社会整体创新水平的功能。
2.4 重大攻关模式(面向高校掌握的明星专利)
当高校成果潜在价值高(明星专利)、转化过程需要大量新增资源、高校转化能力和意愿较高、且教师难以独自转化时,高校多会主动整合地方政府、企业等产学研各方力量和资源,采用重大攻关模式共同对明星专利进行转移转化。据公开渠道不完全统计,仅2015—2017年间,全国超1000万的专利转化成功案例就有11例,成交额达10.95亿元,交易合同金额屡破记录。如西南大学以近1亿元转让“凸轮自适应自动变速轮毂”专利给雅迪集团(2015)、复旦大学以近4.4亿元转让抗肿瘤药物专利给沪亚集团(2016)、山东理工以5亿元转让化学发泡剂专利给补天新材料技术有限公司(2017)。
重大攻关模式可快速解决转化过程中的个性化需求,较快速地汇聚各方力量和资源,特别是“一事一议”可突破体制机制障碍,加速转化进程。例如,在上海理工大学组织推进的太赫兹技术转移项目上,上海市科委、教委、工商、税务等部门三次召开协调会,针对性破解股权激励、税收递延等机制障碍。然而,该模式存在两点不足:一是“行政化”倾向,过多依赖高校(或政府部门)的行政参与,市场机制发挥不足;二是简单追求“显示度”,在选择合作对象时存在“大企业偏好”、中小企业或初创衍生企业参与少,在转化价值考量上注重经济价值、忽视社会价值。
实践过程中我国高校科技成果转化存在专利数量失控、过程管理缺位、权利下放过快三大共性问题。这些共性问题导致了四类成果转化模式的不断分化,同时四类模式的不断演进又进一步加深了三大共性问题的严重程度。
3.1 专利数量失控:高校被动选择技术超市模式
专利制度的初衷是以国家公权力赋予的定期垄断权(经济利益)换取技术公开;但是,我国高校的专利申请动机并不完全遵守这一原则,绩效考评的驱动力远超垄断权的吸引力。这导致我国高校专利数量已严重失控。《中国统计年鉴》的数据显示,2016年全国高校职务发明专利申请和授权量占全国比重分别高达18.93%和27.27%,存量占比亦达到16.43%。根据《世界知识产权指标》(World Intellectual Property Indicators 2017)报告显示,世界前100位的专利申请人中,中国高校占14席,其中,清华大学、浙江大学、华南理工大学、东南大学、哈尔滨工业大学的有效发明更是突破10000件。专利数量失控的一个直接后果是高校无的放矢,只能被动采取技术超市模式。
不仅如此,高校专利数量失控也带来了无法忽视的财务包袱。据笔者粗略估计,以每件专利保守花费1万元计算(平均有效期7年),国内高校一年专利开支接近18亿元(占全国R&D总投入比重接近0.27%),且金额仍在提高。专利数量失控已演变为“双一流”高校“滚雪球式的专利游戏”。
3.2 过程管理缺位:体外循环模式占比过高,转化阶段与模式不匹配
科技成果的管理与转化必须渗透到每一个环节,这一点还有待加强。首先,我国高校尚未做到全过程管理,这可能导致我国高校科技成果前端环节的不当处置和后端环节的国资流失。具体体现在:1)因忽视对研发过程和数据资源的前端管控,校方既无法判断研发过程是否存在不当行为(侵权、造假、剽窃等),也无法预判成果的最终展现形式(专利、论文、技术秘密);2)因忽视对信息披露环节的全局优化,导致高校难以统筹安排科技成果对外披露的时机、对象、次数及形式,造成成果不当处置。3)因忽视对科技成果最终流向的管控,体外循环模式占比过高。统计我国985工科高校18435件教师发明专利后发现,约13.16%(2426件)专利流失。另据专家访谈获悉,上海高校超过20%的工科教师通过毕业学生等渠道,隐形持股间接实现了高校科技成果的体外循环。
其次,我国高校也忽视了科技成果的全过程转化。从发明产生到专利权终止可划分成4个可转化阶段(图2)。我国大部分高校均将工作重心和考核重点放在阶段4“专利权转化”的做法并不完全可取。理由如下:1)发明专利从申请→授权→转化耗时至少3年,阶段4的专利权转化极易丧失最佳转化时机;2)阶段2可实施转让(一次买断)和视同技术秘密的专利许可,阶段3除不能执行投资入股外,均与阶段4的“专利权转化”没有本质区别;3)阶段1的转化风险最高,但校企关系最密切,多数“技术秘密转让模式”、“重大攻关模式”、“体外循环模式”必须在此阶段启动。因此,高校应基于技术特征、市场需求等因素匹配转化阶段和转化模式。
值得注意的是,阶段2和阶段3的区别在于:阶段2的专利申请文件尚未公开,对外许可时视同技术秘密许可;阶段3则与一般的专利许可无本质区别,同时因专利申请文件公开,享有专利临时保护权利和非强制性的侵权赔偿申诉权。
![]()
3.3 权利下放过快:成果转化难以跟踪统计与管控,“烟囱角逐”效应隐现
高校科技成果大都受到财政科研项目的资助,天然地具有公共品属性。尽管将专利相关权利全部下放给高校有助于成果转化,但由于权力下放过快,项目资助部门(科技部、教育部等)无法对高校科技成果进行有效管理和必要介入,包括:1)无法及时掌握财政所资助发明专利的现状和去向,导致体外循环模式占比过高;2)难以有效整合专利资源,成果在完成布局和培育之前就被以技术超市模式实施了对外转化;3)无法有效杜绝一项专利同时充当多个科研项目成果的情况。反观美国,针对财政资助的发明专利,联邦机构(如NIH、NSF、DOE、DOD等)均保留了申明“政府利益”的知情权、非独占许可的无偿实施权、成果转让审批权。据统计,美国联邦机构掌握了高校97.62%的发明专利普通许可,非常便于其在美国专利商标局(USPTO)专利系统中及时统计和分析发明专利的存续状态与去向。借鉴美国经验,我国政府部门须谨慎对待权力下放过快可能带来的负面效应。
在地方政府层面,促进科技成果转化的地方性优惠政策不断出台,各类官办科技成果转化平台不断涌现,这种强烈的政府干预信号已经部分扰乱了科技成果转化的市场属性。具体表现为:1)相比中央政府,各个地方政府的政策刺激力度不断加码,甚至在试探上位法的底线,“烟囱角逐”效应初步显现;2)在成果转化政绩工程引导下,重大攻关模式屡屡出现,导致转化成交额屡破记录,泡沫隐现,甚至不排除出现了弄虚作假的现象。
聚焦我国高校科技成果转化四类模式的具体不足和共性问题,本文提出以下具体的政策建议。
4.1 克服具体不足的办法
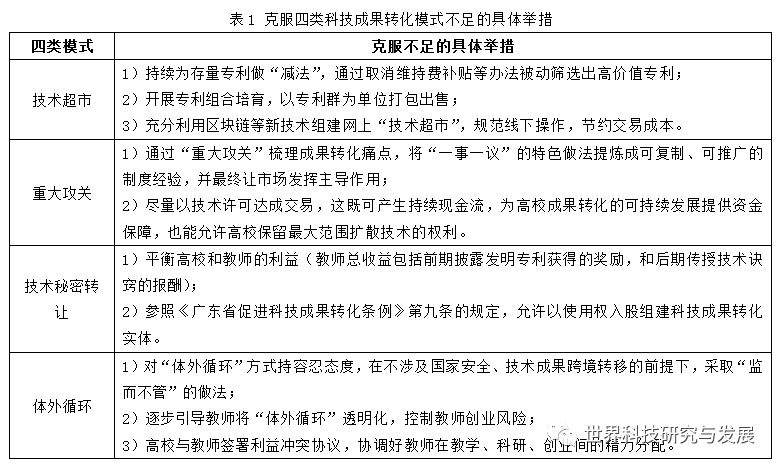
针对技术超市、重大攻关、技术秘密转让、体外循环四类模式并存的状况,首先,政府和高校应正确理解四类模式的合理性,根据实际情况因地制宜地选择主导模式和辅助模式,合理引导四类模式的占比分配;其次,针对四类模式的具体不足,高校应从政产学研视角,联合政府、企业共同克服模式不足之处。具体政策建议如表1所示。
![]()
4.2 共性问题的解决路径
1)明确高校专利申请和转移转化的价值取向
科技成果转化是高校服务社会的重要方式之一。高校和教师首先应恪守初心,兼顾经济效益和社会效应,严防专利数量失控。专利申请会滞后论文发表,阻碍高校传播最新科技知识,因此,若非必须通过专利保护科研成果,高校通常无需申请专利。高校可约定,仅当发明人清晰阐明专利申请可能带来的商业前景和实施路径后,才允许申请专利,并投入人力、财力配合转移转化;其次,高校科技成果转化应秉承最优匹配而非最快成交速度的理念,避免专利转移的“大企业偏好”,应优先向中小企业、衍生企业适当倾斜;最后,政府考评高校科技成果转化工作时要兼顾专利数量、成交额、成交数量,既避免高校为提升成交额而过度关注明星专利,同时也防止为提高成交数量而刻意压低价格。
2)实施高校科技成果的全过程管理和全过程转化
在高校科技成果全过程管理方面,首先,应严格执行职务发明报告制度,高校作为职务发明披露的第一责任人,应对本单位教职工、硕/博士生、博士后等定期开展科研信息管理培训,对于违反职务发明披露规定的人员采取合理必要的惩罚措施;其次,在明确权属关系基础上,政府应强化介入权制度,保留财政资助方对发明的报告权、实施权、审批权;最后,应加快高校知识管理和知识产权管理信息系统的建设,研发环节所有数据全部上网,确保所有科技成果源头可溯、产出效率可衡量。
在高校科技成果全过程转化方面,首先,高校应综合考虑技术特征、市场环境等因素,灵活选择成果转化的最佳阶段,并选择合适的转化模式与之匹配,应鼓励企业在阶段1~3就介入成果转化,既提高了自身的技术吸收能力,也降低交易成本;其次,“体外循环模式”是事实上最高效的模式,在成果转移转化体系尚不健全、体制机制障碍仍未完全打通的前提下,政府和高校应对“体外循环模式”持开放和容忍态度,可采取“监而不管、鼓励披露”的做法,逐步实现“体外循环”的阳光化。
3)避免过度行政干预对成果转化模式选择的影响
高校进入技术交易市场就必须遵守市场规律,专利的转让/许可/入股应与技术供给侧和转化载体的特征相匹配,在法律框架和市场逻辑下选择最易接受的模式。这主要体现在:①行政干预是双刃剑,高校一方面应适当利用行政干预实施重大攻关模式,克服短期内无法解决的体制机制障碍,另一方面也要避免行政干预的负面效应,尤其在成果转化泡沫隐现的背景下,高校更有义务尊重市场规律,合理评估和定价,诚信交易;②政府对高校科技成果转化的考核不能完全落脚在阶段4,应从全流程转化视角出发,将诸如委托研发、合作研发等阶段1~3的转化活动全部纳入高校绩效考评体系。
![]()
一网打尽系列文章,请回复以下关键词查看:
|
|---|
| 创新发展:习近平 | 创新中国 | 创新创业 | 科技体制改革 | 科技创新政策 | 协同创新 | 科研管理 | 成果转化 | 新科技革命 | 基础研究 | 产学研 | 供给侧 |
热点专题:军民融合 | 民参军 | 工业4.0 | 商业航天 | 智库 | 国家重点研发计划 | 基金 | 装备采办 | 博士 | 摩尔定律 | 诺贝尔奖 | 国家实验室 | 国防工业 | 十三五 | 创新教育 | 军工百强 | 试验鉴定 | 影响因子 | 双一流 | 净评估
|
预见未来:预见2016 |预见2020 | 预见2025 | 预见2030 | 预见2035 | 预见2045 | 预见2050
|
| 前沿科技:颠覆性技术 | 生物 | 仿生 | 脑科学 | 精准医学 | 基因 | 基因编辑 | 虚拟现实 | 增强现实 | 纳米 | 人工智能 | 机器人 | 3D打印 | 4D打印 | 太赫兹 | 云计算 | 物联网 | 互联网+ | 大数据 | 石墨烯 | 能源 | 电池 | 量子 | 超材料 | 超级计算机 | 卫星 | 北斗 | 智能制造 | 不依赖GPS导航 | 通信 | 5G | MIT技术评论 | 航空发动机 | 可穿戴 | 氮化镓 | 隐身 | 半导体 | 脑机接口 | 传感器 |
| 先进武器:中国武器 | 无人机 | 轰炸机 | 预警机 | 运输机 | 直升机 | 战斗机 | 六代机 | 网络武器 | 激光武器 | 电磁炮 | 高超声速武器 | 反无人机 | 防空反导 | 潜航器 |
未来战争:未来战争 | 抵消战略 | 水下战 | 网络空间战 | 分布式杀伤 | 无人机蜂群 | 太空战 | 反卫星
|
| 领先国家:美国 | 俄罗斯 | 英国 | 德国 | 法国 | 日本 | 以色列 | 印度 |
| 前沿机构:战略能力办公室 | DARPA | 快响小组 | Gartner | 硅谷 | 谷歌 | 华为 | 阿里 | 俄先期研究基金会 | 军工百强 |
| 前沿人物:钱学森 | 马斯克 | 凯文凯利 | 任正非 | 马云 | 奥巴马 | 特朗普 |
| 专家专栏:黄志澄 | 许得君 | 施一公 | 王喜文 | 贺飞 | 李萍 | 刘锋 | 王煜全 | 易本胜 | 李德毅 | 游光荣 | 刘亚威 | 赵文银 | 廖孟豪 | 谭铁牛 | 于川信 | 邬贺铨 |
全文收录:2018文章全收录 | 2017文章全收录 | 2016文章全收录 | 2015文章全收录 | 2014文章全收录
|
其他主题系列陆续整理中,敬请期待……
|
![]()
![]()