以下文章来源于国际防务评论 ,作者国际防务评论3
跟踪国际防务市场动向,促进装备技术交流合作。
电话:010-58330898 手机:18501361766
微信:tech99999 邮箱:qianyanjun@techxcope.com
来源:国际防务评论
目前随着技术的发展,人工智能(AI)正在迅速渗透到国防工业中,以帮助和改善人类的决策水平。在过去的几年中,一些新产品和技术已经开始实际应用,这表明了AI技术已经处于上升阶段。AI在执行重复性任务时的超快速决策,或是整合来自多种传感器的多种数据输入后,为人类提供决策选择甚至自行做出某些决策时的效率,已经较常规人类思维有了某些方面的明显优势。
4月17日,空客集团在官网(上图)宣称,年初首次完成“全自动空中加油”。一架空客A330MRTT多用途飞机为葡萄牙空军F-16A战斗机在大西洋上空完成了加油。这意味着复杂且危险的空中加油作业,可在没有专业操作员(ARO)的情况下进行。技术进步在一点一滴的改造着传统武器装备转向全新的领域。人类的武器发展史也是在千千万万这样的微观进步中实现质的飞跃。
2019年3月,联合国召开会议,讨论禁止自主无人类武器的禁令,遭到了多个国家的反对。这些国家在无人系统的自主行为方面,进行了大量投资,并取得了相当程度的成果。
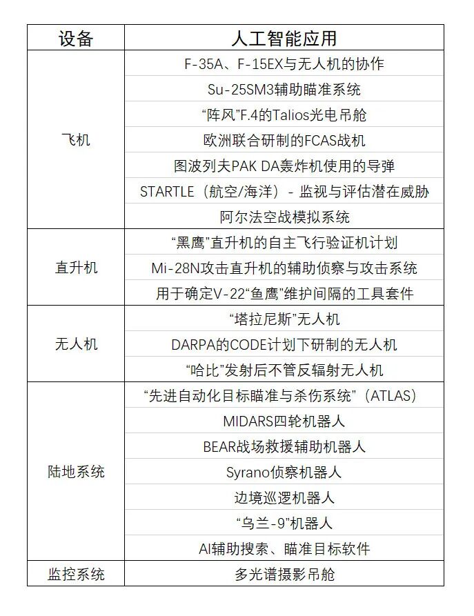
部分国家的部分应用军事领域的人工AI项目。
五角大楼计划在未来五年内通过国防高级研究计划局(DARPA)向AI领域投入20亿美元的资金。例如,其正在进行的OFFSET计划正在寻求开发由多达250架无人机(UAS)或是无人地面系统(UGS)组成的“蜂群”,能够在多种复杂环境下部署。美国空军正在研究如何使用最新的F-35A和F-15EX战斗机来控制多架无人机,在这种情况下无人机将充当有人战斗机的僚机,用于寻找空中的威胁,而后将数据传至有人战斗机,由有人战斗机将其消灭。该计划将利用美国空母目前正在研发的Skyborg AI计划来进行部分试验,Skyborg AI计划的目标为研究如何使用AI配合飞行员作战。
美国空军在SkyborgAI计划中,计划使用研制中的XQ-58无人机与有人战斗机协同作战,根据Skyborg AI计划,XQ-58无人机将与F-35或者其他战斗机一起执行任务,在F-35战斗机的前方对地方信息进行侦查,或者为编队中的F-35战机飞行员提供情报。
正在试飞的XQ-58A无人机。
DARPA目前正在根据CODE(困难环境中的协同作战)计划研究两款智能飞行器,一款是用于执行侦察与打击任务的无人机,另一款则是可以在空中部署和回收的小型“蜂群”无人机。DARPA还希望实现空对空作战的自动化,以机器的反应速度取代人类的反应时间,使得飞行员能够使用AI来进行辅助,从而专注于更复杂的任务。
DARPA还与洛克希德·马丁公司合作开发了Squard X试验计划,该计划也是关于战斗机领域的,其目标是使有人驾驶的战斗机“对自主控制的僚机有更大的信心,并更好地了解自主系统将如何在战场上发挥作用”。
2019年2月,美国陆军合同司令部呼吁潜在供应商提交新的计划,以帮助其构建“先进自动化目标瞄准与杀伤系统”(ATLAS),该系统将使用AI和自动学习算法为地面作战车辆提供自主瞄准功能。同时美军还在研究MIDARS,这是一款四轮机器人,配备有多个摄像头、雷达,可能搭载了武器系统,能够自动在军事基地或者其他政府机构周围进行随机或者预先编程的巡逻。其他使用AI控制的机器人包括用于从战场上救援受伤士兵的BEAR战场救援辅助机器人;法国研制的用于在战斗情况下在战区执行侦察任务的Syrano侦察机器人等等。
几年前,DARPA发起了“反潜战连续跟踪无人舰艇”(ACTUV)计划,以开发“海上猎人”无人水面舰艇(USV),该舰艇可以在无人员操作的情况下长时间在海上执行任务,拥有避撞功能,甚至具备自行引导进出港口的能力。
“海上猎人”无人水面舰艇。
同时,DARPA还选择了诺斯罗普·格鲁曼公司作为“持久水生生物传感器”(PALS)计划的参与者,该公司将在近期开发使用水下生物体来检测水下威胁的算法以及配套生物传感硬件。人工智能将被用于观察海洋环境中的生物活动情况,以帮助其对目标进行分类。
外媒报道称,美国海军海上系统司令部目前正在研究相关技术,以建造无人水面舰艇(USV),用于协调、指挥和控制小型USV舰队,执行搜索潜艇、水雷及可能出现的爆炸物等任务。依靠先进的AI,USV能够以编队的方式运行,执行情报/监视/搜查(ISR)、扫雷、反潜等任务,人员则在安全距离内负责指挥。
美国海军在AI领域的新计划于去年12月启动,该计划旨在将AI应用于海洋调查中,从而帮助潜艇部队了解其对手可能出现的位置、执行的任务与他们能够做到什么。目前,AI技术已经融入美国海军现役的濒海战斗舰(LCS)与新型的“福特”级航母中。
2017年,美国洛克希德·马丁公司和波音公司开始分别研发超大型无人水下潜航器(XLUUV)的原型,分别命名为Orca和Echo Voyager,以此来验证无人潜艇的研发相关信息。
波音公司研制的“Echo Voyager”XLUUV试验艇。
在2019年巴黎航展上,雷神公司宣布将与五角大楼的V-22联合计划办公室(JPO)合作试验一款新的AI工具,该工具将帮助技术人员确定何时需要对安装在美国空军CV-22“鱼鹰”倾转旋翼机上的雷达进行何种级别的维修。
五角大楼还在AI领域启动了Maven项目,该项目涉及使用算法和物体识别功能来区分无人机拍摄视频中的人和不同物体,该项目于2017年4月26日在美国国防部的一份备忘录中被披露。
总部位于英国的洛克庄园研究所目前正在进行一项名为“STARTLE”的研究计划,该计划适用于在海洋/空中环境复杂的情况下执行任务的用户。其态势感知软件能够使用AI技术不断监视和评估周围的潜在威胁目标,以及其威胁程度。
著名的地理空间软件提供商Envitia目前正在研究使用AI来为水下无人潜航器分配任务,为英国皇家海军执行搜索水雷的任务。目前,Envitia与BAE集团正在进行合作,提供路线调查和任务分析能力(RSTA)作为反水雷作战计划的一部分。RSTA将利用算法对无人载具规划任务,分析任务执行情况并随着时间的推移进行学习,以提高其所执行任务的成功率。
2019年7月1日的一份报告称,英国皇家海军正在探索将AI纳入无人水下航行器(UUV)的任务中,以执行搜索水雷的任务。目前,BAE系统公司正在研发“塔拉尼斯”无人机,该无人机能够携带多种武器进行远距离飞行,该机在设计中计划能够进行完全自主控制。
“塔拉尼斯”无人机。
近日,DARPA与BAE系统公司签订了开发“用于机器学习的实时自适应性(CHIMERA)的可控制硬件集成”的合同,该技术能够将机器的学习能力集成到可解码射频信号的平台中。BAE公司还启动了一个新的机器人操作中心(ROC),用于定制和部署机器人套件。这些套件可以自动化执行大批量重复性任务,以支持美国的国家安全相关领域任务。ROC利用机器学习功能和机器人流程自动化工具,将大量数据转换为可操作的智能化程序。
俄罗斯总统弗拉基米尔·普京在2017年谈到AI技术的重要性时曾说过:“谁成为该领域(AI)的领导者,便将统治世界。”同年,俄罗斯就宣布了研发战术导弹的计划。该导弹的相关技术指标很可能来自美国的“战斧”Block IV巡航导弹,能够在飞行中切换打击目标。
时任俄罗斯空军总司令的维克托·邦达列夫在2017年表示,俄罗斯的PAK DA下一代战略轰炸机将可能配备射程高达7000公里的导弹,该导弹使用了AI技术,能够分析自身状况并对弹道进行修正。
莫斯科还在建造自己的无人潜艇“Status-6”,已经有媒体披露了Status-6的部分性能。这款无人潜艇由核动力驱动,很可能具有相当大的航程、下潜深度与速度。虽然其携带核弹头执行自杀攻击任务,本质上相当于一枚鱼雷,但是从设计上讲,“Status-6”是一艘微型核动力潜艇。
俄罗斯在视频中公布的“Status-6”。
以色列国防军(IDF)的主要技术单位以及在人工智能领域进行研发的管理单位被称为C4i。在C4i中,有一个Sigma分支机构,其目的是开发、研究和实施最新的人工智能和高级软件研究,以使IDF在AI领域保持最新的状态。
以色列是宣布已经部署了全自动机器人的第一批国家之一:其装备的自动驾驶车辆已经开始执行在加沙地带的边界巡逻任务。
以色列自制的无人车辆已经在加沙地带执行边界巡逻任务。
以色列的“哈比”反辐射无人机具备“发射后不管”能力,能够自主飞越某个地区,侦测在这一地区符合标准的雷达,并对其进行打击。最近,埃尔比特系统公司推出了一款多光谱照相吊舱,该吊舱可以集成到多种飞机平台上执行侦察任务。这套吊舱中整合了人工智能的照片分析系统,能够帮助情报人员发现隐蔽性更好、价值更高的敌方设施。
目前,虽然人工智能AI技术仍然面临很多技术方面的挑战与人类伦理方面的问题,但是其已经在军事领域崭露头角。很多国家和地区都在这一方向投入了大量的人力、物力,以求在未来的AI时代获得优势。从现在各国进行的各种项目可以看出,目前的AI技术的发展方向主要为数据分析、自主意识与学习能力。部分项目的载体虽然实现了“无人化”,但是并不具备自主意识,与真正的AI技术仍有一定距离。现有的AI技术已经涵盖了从空中到水下的一系列作战领域,能够执行的任务已经从ISR类发展到直接攻击,包括了目前的大部分作战需求。在可以预见的将来,人工智能AI技术将会在军事领域得到进一步的发展。
此外,从近期的疫情期间,人工智能AI技术的一些应用可以看出,部分军用级别的人工智能技术已经在民用领域开始应用。例如中国首创的“无人机自动测量体温”系统,就是将智能化的无人机搭载了一套红外探测传感器,加以后端的分辨、查询功能,能够精确识别出人群中体温偏高的疑似患者。此外,部分具备自主行进功能的快递配送机器人,所使用的的目标识别、自主避障等技术,也与军用无人地面载具使用的相关技术一脉相承。在未来,人工智能AI技术不光在军事领域会得到极大的发展,更将在人们的日常生活中发挥更加重要的作用。
| 一网打尽系列文章,请回复以下关键词查看: | ||
|---|---|---|
| 创新发展:习近平 | 创新中国 | 创新创业 | 科技体制改革 | 科技创新政策 | 协同创新 | 科研管理 | 成果转化 | 新科技革命 | 基础研究 | 产学研 | 供给侧 | ||
| 热点专题:军民融合 | 民参军 | 工业4.0 | 商业航天 | 智库 | 国家重点研发计划 | 基金 | 装备采办 | 博士 | 摩尔定律 | 诺贝尔奖 | 国家实验室 | 国防工业 | 十三五 | 创新教育 | 军工百强 | 试验鉴定 | 影响因子 | 双一流 | 净评估 | ||
| 预见未来:预见2016 |预见2020 | 预见2025 | 预见2030 | 预见2035 | 预见2045 | 预见2050 | ||
| 前沿科技:颠覆性技术 | 生物 | 仿生 | 脑科学 | 精准医学 | 基因 | 基因编辑 | 虚拟现实 | 增强现实 | 纳米 | 人工智能 | 机器人 | 3D打印 | 4D打印 | 太赫兹 | 云计算 | 物联网 | 互联网+ | 大数据 | 石墨烯 | 能源 | 电池 | 量子 | 超材料 | 超级计算机 | 卫星 | 北斗 | 智能制造 | 不依赖GPS导航 | 通信 | 5G | MIT技术评论 | 航空发动机 | 可穿戴 | 氮化镓 | 隐身 | 半导体 | 脑机接口 | 传感器 | ||
| 先进武器:中国武器 | 无人机 | 轰炸机 | 预警机 | 运输机 | 直升机 | 战斗机 | 六代机 | 网络武器 | 激光武器 | 电磁炮 | 高超声速武器 | 反无人机 | 防空反导 | 潜航器 | ||
| 未来战争:未来战争 | 抵消战略 | 水下战 | 网络空间战 | 分布式杀伤 | 无人机蜂群 | 太空战 | 反卫星 | ||
| 领先国家:美国 | 俄罗斯 | 英国 | 德国 | 法国 | 日本 | 以色列 | 印度 | ||
| 前沿机构:战略能力办公室 | DARPA | 快响小组 | Gartner | 硅谷 | 谷歌 | 华为 | 阿里 | 俄先期研究基金会 | 军工百强 | ||
| 前沿人物:钱学森 | 马斯克 | 凯文凯利 | 任正非 | 马云 | 奥巴马 | 特朗普 | ||
| 专家专栏:黄志澄 | 许得君 | 施一公 | 王喜文 | 贺飞 | 李萍 | 刘锋 | 王煜全 | 易本胜 | 李德毅 | 游光荣 | 刘亚威 | 赵文银 | 廖孟豪 | 谭铁牛 | 于川信 | 邬贺铨 | ||
| 全文收录:2017文章全收录 | 2016文章全收录 | 2015文章全收录 | 2014文章全收录 | ||
| 其他主题系列陆续整理中,敬请期待…… |