![]()
电话:010-58330898 手机:18501361766
微信:tech99999 邮箱:qianyanjun@techxcope.com
【评论赠书】请移步文末对本文进行评论,评论被点赞最多的两位读者将各获得一本由董晓明博士亲笔签名的《海上无人装备体系概览》。
本文节选自:海上无人装备体系概览/ 董晓明主编. — 哈尔滨: 哈尔滨工程大学出版社,2020.1(国之重器出版工程)
购书链接:https://weidian.com/item.html?itemID=3652118539
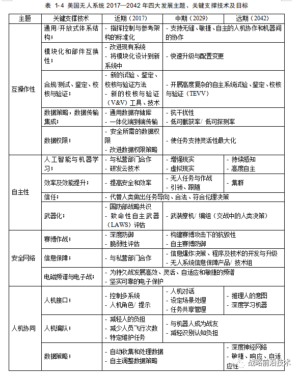
美国国防部2018年8月发布了《2017—2042财年无人系统综合路线图》,对无人系统的发展提供了总体战略指南。这份路线图是美国国防部组建专门的团队,基于各军种、机构、工业界、学术界的技术趋势研究形成,代表了美国国防领域未来25年在无人系统发展的重点领域,以确保国防部相关投资真正用于推进无人系统技术和作战使用。主要是从互操作性、自主性、安全网络和人机协同四个主题分析无人系统面临的问题、挑战、机遇、重点需发展的关键技术等。美国国防部先后公开发布5个版本的无人系统综合路线图(2007—2032年,2009—2034年,2011—2036年,2013—2038年,2017—2042年),第五版是在2013年路线图基础上的进一步延伸,旨在进一步将无人系统整合到作战体系,明确相关的投资领域,以确保各军种的无人系统发展目标及工作与国防部规划保持一致。DoD 已发布的5个版本路线图并不是面向不同时期需求变化的简单信息更新,而是在广度与深度上对其内容进行不断扩展和深化,反映出了不同时期孕育出的新思想和新概念。随着技术的发展和研究的深入,一些早期比较笼统、模糊的概念和设想开始逐步具体化和清晰化,逻辑链逐渐完整。各版路线图并不要求面面俱到、一步到位,而是成熟一批推出一批,滚动研究,逐步深化和完善。由于大部分内容并不重叠,所以新版并不能完全取代旧版。各版从不同层面、不同侧面、不同粒度反映出无人系统的发展构想和要求,共同形成了一个相对完整并不断完善的路线图系列。表 1-4给出了美国无人系统2017—2042年四大发展主题、关键支撑技术及目标。![]()
美国国防部《2007—2032年无人系统路线图》提出了17个未来发展的技术重点方向,包括:自主性,带宽,认知过程,通用控制,通信,协同行为,数据接口,动态避障,人机集成,发射与回收,动力系统,处理器技术,产品形式,可靠性,传感器,生存性,武器。美国国防部《2009—2034财年无人系统综合路线图》提出的共性技术包括动力,环境适应,信号管理,体系结构,环境建模,通信,人体检测,人机交互和动态避障等(图 1-5)。![]()
图 1-5 《2009—2034财年无人系统综合路线图》提出的技术重点方向
美国国防部《2011—2036财年无人系统综合路线图》提出的技术挑战是(图 1-6):互操作性;
自主性;
空天一体化;
通信;
训练;
推进与动力;
有人-无人编组。
![]()
图 1-6 《2011—2036财年无人系统综合路线图》提出的技术挑战
美国国防部《2013—2038财年无人系统综合路线图》提出的6个关键技术领域是:互操作性和模块性;
通信视频、频谱和复原力;
安全;
持久的复原力;
自主性和认知行为;
武器。
《机器人在国防领域的应用路线图》提出5项技术挑战:互操作性,开放式架构;
自主性;
通信;
推进和动力,电池;
有人-无人系统编组(MUM-T)。
表 15是美军多个版本的无人系统路线图提出的技术重点方向。![]()
本书对自主性、互操作性、通信、任务载荷(传感器和导航等)、武器、协同/有人-无人编组、推进和动力等几项关键技术进行进一步详细论述,详见第六章。
自主性是行为主体按自己意愿行事的动机、能力或特性,即无人系统自己拥有感知、认知、分析、通信、规划、决策和行动执行的能力。在DoD目前发布的5个版本的无人系统路线图中,自主性是除了2009年版之外出现4次的技术方向。对所有无人系统来说,自主性无疑都是最重要的研究领域之一,它能够最小化无人系统的带宽需求,并扩大战术作战范围。自适应性、从过去经验学习的能力对于无人系统来说仍然处于初级阶段。自主性同时还体现在多航行器之间的协同能力,对于大规模作战任务来说特别重要。提高无人系统的自主性是无人系统发展的一种重要趋势,人工智能与机器学习是关键的支撑技术。对无人系统的自主性进行有效的评价或者制定相关的标准,具有技术引领作用。通常是根据系统的性能将系统的自主性分为不同的级别。互操作性是美军联合作战和网络化作战一贯强调的技术特性。在全军范围内实现互操作性是DoD发布无人系统综合路线图的主要动机之一,正如2007版路线图中所说:“本路线图关注的核心是为作战人员提供作战能力,并提高地面、空中和海上系统(有人和无人)间的互操作性。”因此,这几版路线图在突出位置、用大量篇幅阐述了互操作性问题。开放式体系结构(OA)、模块化和部件互换性等是获得互操作性的关键支撑技术,鼓励使用商用货架产品(COTS)。同时,标准是互操作性的关键使能因素。互操作性至少需要一套通用的接口和报文标准。显然,随着规划的、采购的无人系统数量和多样性大幅增加,对于互操作性和标准应该越来越重视。为了满足目前的互操作性标准,将更多地依赖于螺旋式和增量式的发展方式。所有无人系统的任务执行都依赖于传感器的有效使用,特别是战场进入和生存力、反水雷(MCM)、ISR、以及反潜战(ASW)能力。传感器的开发重在提高区域覆盖率(ACR),改进识别能力,开发非传统的跟踪技术,开发CBRNE传感器。对于MCM和ASW来说,传感器处理和自动决策仍然是值得研究的领域。
从执行情报、监视和侦察(ISR)任务要求的远距离传输,到目标检查与辨认任务要求的精确目标定位,要使无人平台成功完成预定的使命任务,都需要精确的导航。除了起始点和目标的位置之外,还必须知道无人平台的实时位置、航行速度、航向等导航参数。目前在无人平台上采用的导航技术主要包括惯性导航、卫星导航、多普勒导航、地形辅助导航以及地磁导航等。这些导航技术都有各自的优缺点,因此,在无人平台导航中,根据无人平台担负的不同任务来选择合适的导航技术至关重要。通信技术是无人作战系统与平台之间,以及和其它无人系统之间命令和数据传输的关键,是进行网络化作战的基础。无人系统通信数据可分为控制数据和应用数据两种。对于一些地面和海上系统,这些类型的信息交换可使用电缆作为传输路径,但对于高机动性的无人作战,这种交换更可通过电磁频谱(EMS)或其它方式(比如声学或光学方式)发送的信号实现。对于无人系统执行任务时的通信模式,要考虑的基本问题包括可用带宽、发送/接收的距离范围、可探测性以及网络基础设施等。如果是执行ISR任务,而又不希望由于通信发送或接收暴露给潜在敌方,特别需要考虑这些问题。越来越多的无人系统用作武器投送平台,然而无人系统的武器化是一个颇有争议的问题。武器在无人系统上的应用要求“人在回路”,以确保对航行器和武器的绝对控制。对于武器化的无人系统在作战或敌对活动中,交战规则应该优先于其他武器条令。火炮、导弹、鱼雷和非致命的落弹可能对作战区域内的无人系统回收人员和其他平台造成危险。随着对系统可靠性、功能和目标定位算法更有信心,可以考虑更多的武器自主操作。无人系统使用武器的主要技术挑战在于可靠的确定正确目标的能力,在所有情况下获得正确的目标航迹,以及为了支持人在回路而保持超视距通信。有人-无人编组(MUM-T)是指有人系统与无人系统之间建立紧密联系,作为一个整体团队共同执行任务。该术语还包括空战任务“忠诚僚机”的概念,以及任务片断,比如有人-无人空中加油。随着人们对无人系统可靠性和功能的信心增强,MUM-T在现实中的应用不断发展,其使用受到数据链、设备控制界面以及自主等级的限制。对有人-无人编组而言,其中一项最大的挑战是希望将一大群无人机(大量半自主操作的微型无人机系统)用于配合其它有人和无人系统的操作。随着通信和传感器技术的发展,一些新的战术必将随之形成。新型的人-系统接口和自主性将改变人在执行任务中的作用,并显著提高人的效能。无人系统的大量发展和部署,对高效、有力、便携和便于后勤支持的无人系统的推进与动力装置的需求也同步大幅增长,并对动力系统提出了长寿命、高速、低油耗、高推重比的要求。海上无人系统使用大量的推进系统,包括重型燃料或汽油动力发动机、喷气式发动机、燃料电池、太阳能及混合动力系统。同样的,动力系统也有很多,包括电池、引擎驱动的发动机、太阳能和混合系统。对于不依赖空气(AIP)的动力系统,能量来源成为航行器系统设计与效能的关键因素。具有高速和持久力需求的任务,如反潜战(ASW)和ISR要求更复杂的能量系统,如燃料电池和混合动力系统。长的持久力、负载动力和高速等因素都要求无人系统增加动力容量。重要的是,能力源的选择必须与航行器设计、尺寸、类型等同时考虑,没有“一刀切”的选择方案能够满足所有任务需求和所有航行器设计约束。内容介绍
海上无人装备体系主要包括海上无人机系统、无人水面艇、无人潜航器和无人水下预置系统。本书全面系统阐述了海上无人系统的概念内涵、任务领域、能力需求、典型无人装备、关键技术和作战运用模式等。海上无人装备体系主要包括海上无人机系统、无人水面艇、无人潜航器和无人水下预置系统,较详细阐述了各种无人系统的概念、分类与组成、国内外发展现状及其相关技术;并列举了50多种国外典型无人装备,介绍其研制过程、性能特点和技术规格。梳理了海上无人装备的共性关键技术,并针对海上有人/无人系统的协同通信技术、协同决策控制技术进行深入论述;最后,介绍无人系统装备的作战运用,并给出发展建议。期望读者通过阅读本书,能够对海上无人装备体系的现状和发展有比较系统、完整的了解。作者介绍
董晓明,河南巩县人,博士。主要从事舰船作战系统、作战建模与仿真、作战概念、系统集成等领域研究工作,担任“辽宁”号航母作战系统主管设计师,主持或参与军委科技委国防科技创新特区/基础加强、装备发展部装备预研、国家国防科工局国防基础科研、中国船舶重工集团有限公司创新基金项目等10余项,软件著作权登记、专利10项,发表论文30余篇。创新性地提出作战概念的模型化设计方法,用于装备体系的军事需求论证。
![]()
上篇 海上无人装备体系
第1章 绪论
第2章 海上无人机系统
第3章 无人水面艇
第4章 无人潜航器
第5章 无人水下预置系统
下篇 海上无人系统技术及应用
第6章 海上无人系统关键技术
第7章 海上有人/无人系统协同作战通信技术
第8章 海上有人/无人系统协同决策控制技术
第9章 无人系统装备作战运用分析
第10章 海上无人装备体系发展建议
附录A 缩略语表
附录B 美国国防部无人系统综合路线图(2017—2042)
![]()
一网打尽系列文章,请回复以下关键词查看:
|
|---|
| 创新发展:习近平 | 创新中国 | 创新创业 | 科技体制改革 | 科技创新政策 | 协同创新 | 科研管理 | 成果转化 | 新科技革命 | 基础研究 | 产学研 | 供给侧 |
热点专题:军民融合 | 民参军 | 工业4.0 | 商业航天 | 智库 | 国家重点研发计划 | 基金 | 装备采办 | 博士 | 摩尔定律 | 诺贝尔奖 | 国家实验室 | 国防工业 | 十三五 | 创新教育 | 军工百强 | 试验鉴定 | 影响因子 | 双一流 | 净评估
|
预见未来:预见2016 |预见2020 | 预见2025 | 预见2030 | 预见2035 | 预见2045 | 预见2050
|
| 前沿科技:颠覆性技术 | 生物 | 仿生 | 脑科学 | 精准医学 | 基因 | 基因编辑 | 虚拟现实 | 增强现实 | 纳米 | 人工智能 | 机器人 | 3D打印 | 4D打印 | 太赫兹 | 云计算 | 物联网 | 互联网+ | 大数据 | 石墨烯 | 能源 | 电池 | 量子 | 超材料 | 超级计算机 | 卫星 | 北斗 | 智能制造 | 不依赖GPS导航 | 通信 | 5G | MIT技术评论 | 航空发动机 | 可穿戴 | 氮化镓 | 隐身 | 半导体 | 脑机接口 | 传感器 |
| 先进武器:中国武器 | 无人机 | 轰炸机 | 预警机 | 运输机 | 直升机 | 战斗机 | 六代机 | 网络武器 | 激光武器 | 电磁炮 | 高超声速武器 | 反无人机 | 防空反导 | 潜航器 |
未来战争:未来战争 | 抵消战略 | 水下战 | 网络空间战 | 分布式杀伤 | 无人机蜂群 | 太空战 | 反卫星
|
| 领先国家:美国 | 俄罗斯 | 英国 | 德国 | 法国 | 日本 | 以色列 | 印度 |
| 前沿机构:战略能力办公室 | DARPA | 快响小组 | Gartner | 硅谷 | 谷歌 | 华为 | 阿里 | 俄先期研究基金会 | 军工百强 |
| 前沿人物:钱学森 | 马斯克 | 凯文凯利 | 任正非 | 马云 | 奥巴马 | 特朗普 |
| 专家专栏:黄志澄 | 许得君 | 施一公 | 王喜文 | 贺飞 | 李萍 | 刘锋 | 王煜全 | 易本胜 | 李德毅 | 游光荣 | 刘亚威 | 赵文银 | 廖孟豪 | 谭铁牛 | 于川信 | 邬贺铨 |
全文收录:2017文章全收录 | 2016文章全收录 | 2015文章全收录 | 2014文章全收录
|
其他主题系列陆续整理中,敬请期待……
|