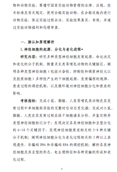
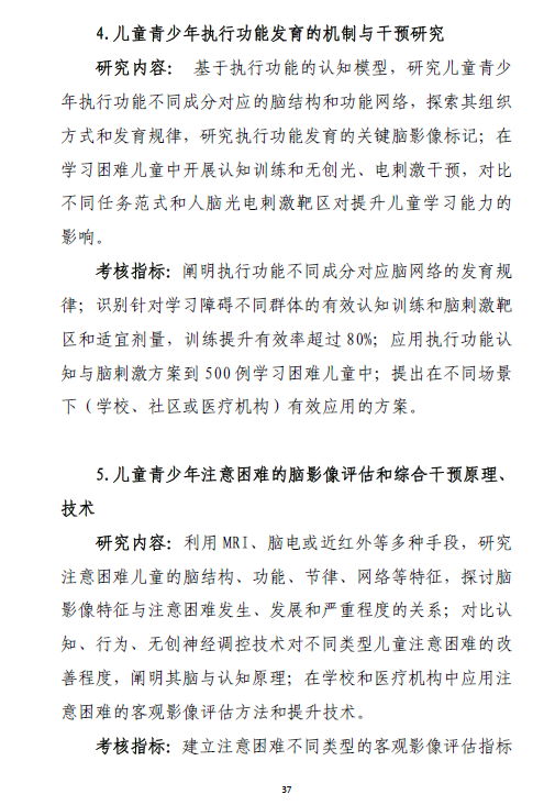
关于对科技创新2030—“脑科学与类脑研究”重大项目2020年度项目申报指南征求意见的通知

战略前沿技术