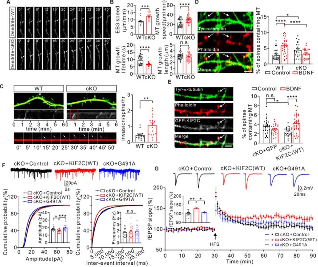
微管(microtubule, MTs)是由微管亚基蛋白(tubulin)重复堆叠组成的细胞骨架聚合物,在真核细胞中普遍存在表达。在神经系统中,微管参与神经元分化过程,是胞内物质转运重要的结构基础。微管存在动态稳定性这一特征,该特性不仅有利于微管快速重组更有效地完成物质转运,同时还可以参与神经元突触结构发育和可塑性等功能,记忆形成和维持也会受到动态微管变化的影响。近年来研究表明,微管动态稳定性在脑功能和疾病中发挥重要作用,在许多神经退行性疾病如阿尔兹海默症,帕金森等病症研究中观察到微管动态稳定性出现异常的现象,这可以为治疗相关疾病提供新的干预途径以及潜在的药物靶点,然而目前对于调节动态微管具体的功能机制研究尚不明确。
2022年2月9日,浙江大学脑科学与脑医学学院许均瑜团队在eLife杂志在线发表了研究论文“KIF2C regulates synaptic plasticity and cognition in mice through dynamic microtubule depolymerization”。本文首次在神经系统中探究有丝分裂着丝粒相关驱动蛋白(Mitotic centromere-associated kinesin, MCAK/KIF2C)的功能,通过体外细胞实验和在体动物实验KIF2C是能够稳定广泛存在于中枢神经系统的微管解聚蛋白。KIF2C可以通过调控动态MTs的稳定性调节小鼠海马脑区神经元发育,突触传递和可塑性变化,进而调节小鼠认知行为功能。文章获得了编辑和审稿人的较高评价:“在这篇稿件中,作者报告了一组令人兴奋和新的数据,表明微管解聚Kinesin-13 KIF2C / MCAK在谷氨酸受体转运中,突触可塑性和与学习记忆相关的行为的关键作用。作者使用多种实验方法,从电子显微镜到小鼠行为分析以支持结论,这是令人信服的,并提供了对KIF2C在兴奋性突触结构和功能和认知行为的调节中在体功能的新见解。”
图示KIF2C调控动态微管动力学及其突触侵入核突触可塑性
浙江大学脑科学与脑医学学院博士生郑芮为本文第一作者,浙江大学脑科学与脑医学学院博士生杜永兰为本文共同一作。浙江大学脑科学与脑医学学院许均瑜副教授、浙江大学基础医学创新研究院王紫壹博士、浙江大学脑科学与脑医学学院罗建红教授以及香港科技大学夏军教授为本文的共同通讯作者。
原文链接:
https://doi.org/10.7554/eLife.72483
往期回顾
▲崔一卉课题组在《Neuron》发文,破解慢性压力导致抑郁的时空动态密码
浙江大学
脑科学与脑医学学院
长按二维码关注我们