北京时间2022年4月12日23时整,Cell Reports在线刊登了浙江大学脑科学与脑医学学院马欢教授团队与香港浸会大学物理系周昌松教授团队关于大脑神经网络在特定频段可塑性波动的生理意义的研究,题为“Rational designing of oscillatory rhythmicity for memory rescue in plasticity-impaired learning networks”。
学习记忆是人类情感和思维的基石。大脑网络特别是脑电波的动态改变对于学习记忆至关重要,对其机制和功能的解析被认为是实时解码大脑信息和实现脑机融合的关键。在临床上,脑电波的异常波动是老年痴呆症等认知功能受损的神经疾病最明显和最早期的标志之一,且在许多重大精神性疾病如抑郁症、精神分裂症中,脑电波紊乱更是十分普遍。针对这些与学习记忆能力受损密切相关的脑疾病,临床上已经发现脑电刺激具有许多药物和外科手段无法比拟的优势,如无创性和治疗难治性疾病的有效性等,引发了临床医生和基础科学家的浓厚兴趣。但由于脑电形成的复杂性,目前针对脑电波动态调控的了解还非常少,导致临床上采用的脑电刺激模式和参数的选择大部分都是基于临床“试错”经验。科学理论依据的缺乏严重制约了脑电刺激疗法的发展和推广。
在认知过程中,神经网络具有一定的波动规律,其中最广为人知的是gamma频段和theta频段的耦合,这一独特的双频耦合方式可能与信息的有效编码相关。有一种科学假设是gamma频段与对于神经细胞可塑性发生至关重要的离子通道NMDAR的开放在动力学上存在相关性,脑电在gamma频段与theta频段的耦合可能对于大脑认知过程中神经可塑性的发生序列有一定的指导意义。但这些假说目前都还局限于科学推断,是神经科学尤其是系统神经科学领域中还没有解决的知名科学猜想之一。
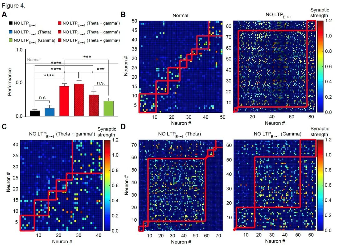
神经细胞将感受到的外界信息利用信号转导存储在神经细胞中,导致大脑中的神经连接及神经网络发生改变,这一介尺度的可塑性过程被认为是学习记忆的生物学基础。浙江大学马欢教授课题组前期研究发现钙调激酶gCaMKII作为一个介导大脑中抑制性神经细胞可塑性调控的关键分子,可以在学习记忆过程中跨维度调控大脑神经网络在gamma和theta频段的波动,为从细胞分子水平操控大脑神经网络可塑性波动提供了可能。但由于脑电频段的复杂性,若将gamma频段中每个频率与theta频段进行耦合后再进行生物学功能分析,工作量巨大且缺乏实际操作可行性。因此,马欢教授课题组与周昌松教授课题组合作,利用周昌松教授团队在物理建模上的技术优势,按照记忆巩固理论和其生物学特征参数建立了双层学习记忆网络模型,实现了在数字芯片上神经可塑性、神经网络动态波动和学习记忆功能的整合。在精准调控神经网络波动的基础上利用计算机的超算能力穷举神经网络波动频率来分析其与记忆功能的关系;并通过转基因小鼠模型、光遗传学和行为学手段对关键发现进行科学验证,从而阐明神经网络在认知过程中可塑性波动的生理意义。
通过深度学科交叉与合作,马欢教授课题组与周昌松教授课题组发现:在学习记忆过程中,抑制性神经元在theta频段的放电导致神经网络theta波的增强,而在gamma频段的放电导致神经网络gamma波的增强。如果神经网络仅仅在theta频段振荡,大脑会由于缺乏适度的“抑制(inhibition)”而导致神经网络过度兴奋;如果神经网络仅仅在gamma频段振荡,大脑则会由于过多的“抑制反弹(inhibition rebound)”导致神经网络过度兴奋;只有神经网络在gamma耦合theta的双频振荡,大脑才可以在学习记忆过程中维持神经网络兴奋-抑制的相对平衡,从而实现记忆信息的有效编码和提取。这一发现不仅首次阐明了脑电波在gamma和theta频段耦合的生理意义,为神经网络波动信息解码和脑机融合打下了基础,还提出了双频耦合刺激可能是脑电刺激更为有效的选择方案,为治疗认知障碍相关神经精神疾病的脑电刺激参数优化提供了新的思路和科学依据,具有重要的科学和临床指导意义。
这项工作出自浙江大学脑与脑机融合前沿科学中心/浙江省良渚实验室马欢教授课题组和香港浸会大学周昌松教授课题组的合作,该研究得到了浙江大学段树民院士、胡海岚教授、李涛教授和美国贝勒医学院纪道云教授等的大力支持,工作由国家“脑计划”——“长期记忆存储与提取的机制研究”项目和国家自然科学基金重点项目等资助完成。
来源:马欢课题组
往期回顾
▲脑科学与脑医学学院举办2021级临床医学5+3(神经精神医学方向)招生宣讲会
浙江大学
脑科学与脑医学学院
长按二维码关注我们