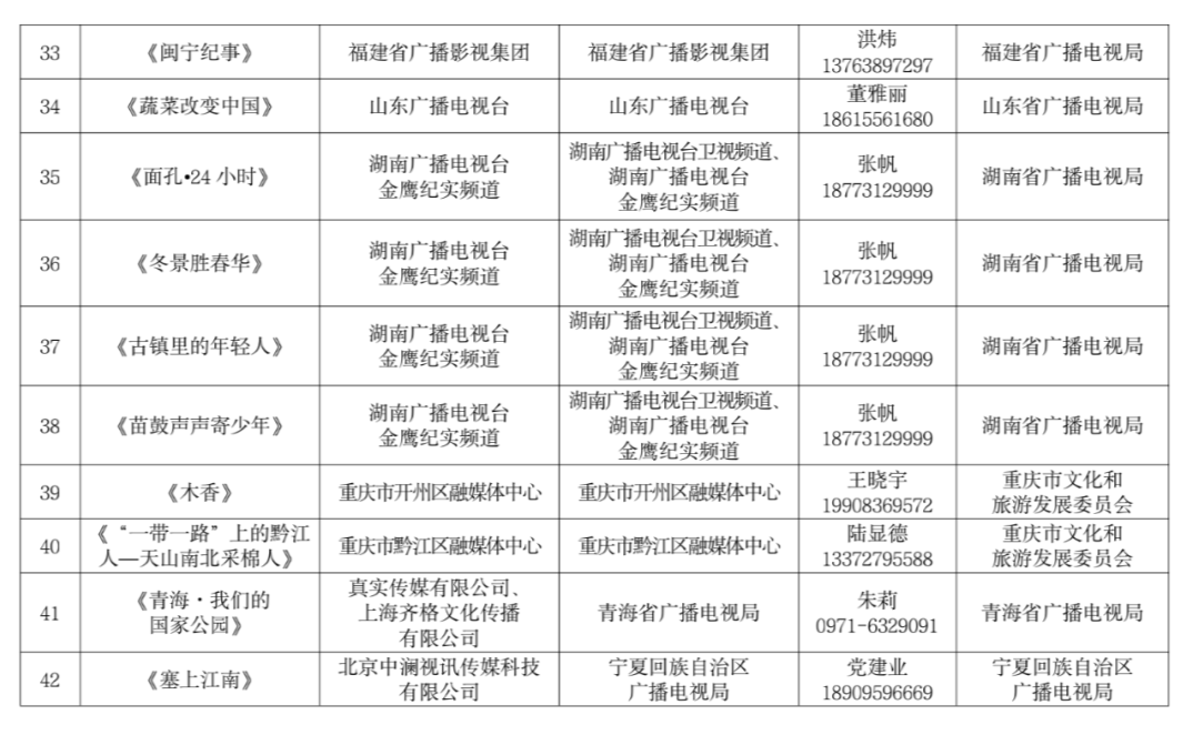
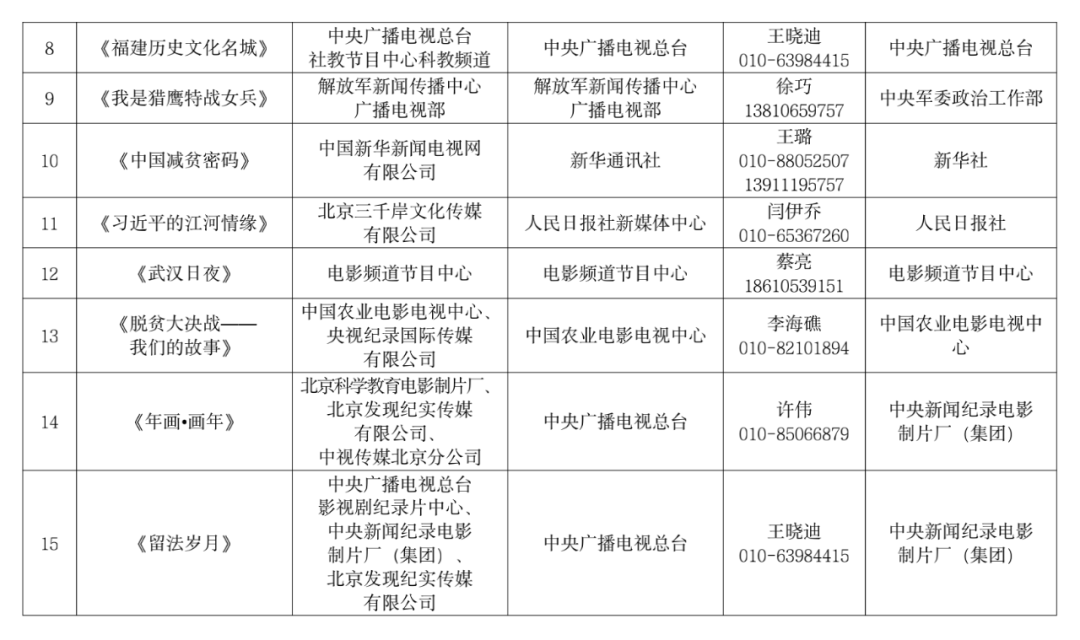
《摆脱贫困》《中国新疆之历史印记》《一级响应》《闽宁纪事》等48部纪录片获推优,这些作品题材丰富、类型多元,推荐积极选购选播。
8月2日,国家广播电视总局发布《国家广播电视总局办公厅关于推荐2021年第一季度优秀国产纪录片的通知》(以下简称《通知》)。
《通知》显示,根据《国家广播电视总局关于做好2021年优秀国产纪录片推优工作的通知》(广电办发〔2021〕68号),为充分发挥季度推优纪录片的示范引导效应,广电总局日前组织相关广电机构负责同志和专家学者进行评审,从全国选送的160部纪录片中推选出48部2021年第一季度优秀国产纪录片。
其中,全景式呈现脱贫攻坚的政论专题片《摆脱贫困》、讲述中国新疆历史的《中国新疆之历史印记》、深度解读抗美援朝热血英雄传奇故事的《热的雪——伟大的抗美援朝》等8部纪录片,均由中央广播电视总台申报。
此外,《中国减贫密码》《留法岁月》《一级响应》《八月桂花遍地开》《闽宁纪事》《青海·我们的国家公园》《敦煌:生而传奇》等纪录片作品也入选在列。
《通知》提到,全国各级电视台,尤其是各卫视频道、各纪录片专业频道、各科学教育类专业频道、各级电视台纪录片栏目,要积极选购选播广电总局推荐的优秀国产纪录片。相关机构、栏目播出推荐纪录片的情况,将作为重要指标纳入年度推优评选考核体系。
推优片目版权信息可在国家广播电视总局政府网站(http://www.nrta.gov.cn)公告区中查询,同时可在中国纪录片网(http://www.docuchina.cn)查询。