“标的池”请洽策略团队陈伟斌/倪赓/对口销售!
● 5G商用加速是今年的投资主线
20世纪末以来,全球场景革命沿着“PC互联网场景革命时代-移动互联网场景革命时代”路线演绎,接下来将迈向全球第三次场景革命——“万物互联场景革命时代”。本文是我们“场景革命”系列报告首篇。
场景革命就是先前全社会形成固定模式的各类日常场景习惯发生巨大变化。20世纪末以来已发生两次场景革命,PC互联网带来的场景革命和移动互联网带来的场景革命。对场景革命的理解可以类比对工业革命。二者的主要共同点在于核心驱动力来源于供给端重大科技进步,主要差异点在于变革领域不同。
● 前两次场景革命均带来资本市场大级别行情。
伴随着PC互联网场景革命的浪潮,美国科技股在95-00年迎来科网牛市行情。随着移动互联网场景革命的推进,A股市场在13-15年迎来创业板牛市,美股16年以来呈现科技股牛市。
● 新一轮场景革命—“万物互联场景革命”即将爆发。
连接”技术是前两轮场景革命的关键点。4G升级到5G是“连接”技术质的飞跃,以5G为代表的重大技术进步推动,有望对当前各类场景带来颠覆性变革。
● “万物互联场景革命”的内涵与外延
5G三大广义应用场景是增强移动宽带场景、高可靠低时延通信和大规模机器通信。
● 策略视角下:
①为什么今年要重视场景革命?从基本面看,今年是5G的第二年,有望迎来应用场景端基本面的加速拐点;从流动性看,预计20年货币延续宽松,对成长属性强的应用场景端标的更有利;从估值看,应用场景端的估值仍处于历史相对较低水平;从交易层面基金配置看,公募基金对以传媒/计算机为代表的应用场景端配置仍处历史低位;②为什么当下推荐?NCP疫情成为这一轮场景革命的催化剂,疫情推动新场景的需求增加,场景变革速度相较于疫情前明显提速;③我们有哪些与众不同的观点?很多投资者认为疫情结束后因疫情爆发的在线需求会逐渐消失,我们认为对需求端应用场景破壁具有催化作用,部分新场景会成为新的习惯而延续下来;很多投资者认为应用场景只是概念炒作,我们认为这一赛道有望诞生新的科技独角兽巨擘;④如何把握节奏?方法之一是按“eMBB—uRLLC—mMTC”把握应用场景大的投资节奏,今年有望率先落地的是高清视频、云游戏、在线教育、AR等。方法之二根据六大类催化剂把握阶段性场景革命投资节奏;⑤如何评分分档?根据5G应用落地顺序、盈利预期、估值水平、基金配置进行评分分档,第一档:高清视频、在线教育、云游戏。第二档:AR/VR、云办公、车联网/自动驾驶。第三档:远程医疗/医疗信息化、工业互联网。
人们往往高估一年的变化,却低估十年的变化。
在这篇文章开始之前,先问几个问题:你有多长时间没用过现金了?你有多长时间没有写过信了?你有多长时间没发过短信了?你还记得用CD机听音乐的时光吗?相信多数人会发现,生活已经发生了巨大的变化。这种变化,就是场景变化。而全社会形成固定模式的大规模日常场景习惯发生巨大变化,就是场景革命。
20世纪末以来全球已发生两次场景革命,PC互联网带来的场景革命和移动互联网带来的场景革命。这两次场景革命均带来资本市场大级别行情。第一次场景革命——PC互联网场景革命催生了1995-2000年科网行情,第二次场景革命——移动互联网革命催生A股13-15年创业板牛市和美股15年以来的科技牛。
所有人都知道5G时代即将到来,但对于5G时代的社会还是处于懵懵懂懂的认识。我们认为,5G将带来20世纪末以来的第三次场景革命,2020s是一个全球性场景革命大时代的起点。除5G之外,云计算、大数据、AI等多领域科技进步将形成合力,为新一轮场景革命提供动力,新一轮场景革命的颠覆程度甚至有可能超越前两轮场景革命。
在5G推动的第三次场景革命——万物互联时代场景革命中,哪些应用场景将出现较大变革?资本市场将如何演绎?如何布局把握这一轮场景革命?
本文作为“场景革命”系列首篇,将对上述问题进行深入分析。后续我们将推出系列“场景革命”报告,对5G时代下的各类应用场景投资机会进行持续追踪。
一、什么是场景革命
所谓场景主要是指广义生活领域,包括具体的日常生活/工作/学习场景等。日常生活中的衣/食/住/行/社交/购物等,甚至像乘坐电梯等,这些都是一个个场景。此外,像就医/旅行等也都是可以归于广义的生活场景。
场景革命就是先前全社会形成固定模式的各类日常场景习惯发生巨大变化。20世纪末以来已发生两次场景革命,PC互联网带来的场景革命和移动互联网带来的场景革命。就中国本土来看,21世纪第一个十年可大致划分为PC互联网场景革命时代,21世纪第二个十年可大致划分为移动互联网场景革命时代。
1.第一次场景革命——PC互联网场景革命
互联网始于1969年,美国四所大学在美军ARPA资助下实现了主要计算机的互联,1974年TCP/IP协议正式推出,1989年欧洲粒子物理研究所提出WWW构想,极大地推动了互联网的应用普及。中国自1989年开始建设互联网,其五年计划目标是国家级四大骨干网络联网,1994年中国建成第一个全国性 TCP/IP 互联网CERNET示范网。1997年起网易、搜狐和新浪三大门户网站先后成立。
但20世纪90年代PC互联网离我国国人的生活普遍较为遥远,并未给社会带来太大改变,从2000年前后开始,PC互联网开始逐渐改变全社会生活,迎来了一场真正的PC互联网场景革命。1999年腾讯推出QQ,之后10年成为风靡全国的即时通讯工具,一度对手机短信业务形成冲击;2000年百度成立,自此以百度为代表的搜索引擎彻底改变了人们搜索查询信息的方式;2000年前后,网吧开始在全国范围内火爆起来,端游尤其是联网游戏对街机游戏形成了冲击,街机游戏厅逐渐式微;2003年淘宝网创立,自此相当一部分线下购物被PC网购所取代;伴随着PC网购,支付宝等第三方在线支付方式发展长大起来。整个21世纪前十年,搜索、社交、娱乐、电子商务、餐饮、媒体等诸多领域发生了巨大变化,这构成了21世纪的第一次场景革命。
2.第二次场景革命——移动互联网场景革命
2007年苹果公司发布第一代iPhone,同年谷歌正式推出Android操作系统,成功占领移动终端市场,标志着移动互联网时代的正式开启。2008苹果正式推出应用商店App Store,带动了整个互联网开发和应用模式的重大变革。中国移动互联网萌芽于2000年,中国移动推出了移动互联网业务品牌“移动梦网",涌现出一大批基于梦网的服务提供商,用户可以通过短信、彩信、手机上网等模式享受移动互联网服务。2009年,工业和信息化部为中国移动、中国电信和中国联通发放第三代移动通信牌照,标志着中国正式进入3G时代,移动网速的大幅提升初步破解了手机上网带宽瓶颈,移动智能终端丰富的应用软件让移动上网的娱乐性得到大幅提升。
2010年以后随着智能手机的全面崛起,中国移动互联网得到飞速发展,更加深入地改变着人们的日常生活,迎来了移动互联网场景革命。2010年国内微博迎来春天,基于微博平台的政民沟通、公益参与、信息公开体系迅速发展;2011年腾讯推出为智能终端提供即时通讯服务的应用程序微信,2012年微信朋友圈上线,彻底改变了传统的社交方式;2013年余额宝上线,大幅降低理财门槛,唤醒了公众的理财意识。尤其是2013年工信部正式发放了4G牌照,网速的大幅提高推动互联网应用全面发展。2014年“滴滴打车”上线,改变了传统的扬招叫车模式,“互联网+”交通出行深入人心;各大网游公司纷纷推出各类手游,抢占市场份额,其便捷性与移动性对端游造成较大冲击。在21世纪的第二个十年,社交、电子商务、餐饮出行、教育等领域出现了前所未有的变化,构成了本世纪第二次场景革命。
对场景革命的理解可以类比对工业革命。二者的主要共同点在于核心驱动力来源于供给端重大科技进步,主要差异点在于变革领域不同。
场景革命和工业革命的共同点在于主要驱动力均来源于供给端,即由重大科技进步推动。工业革命主要指供给端由于科学技术领域的重大突破,以全新的生产方式或使用能源为载体,极大地推动了生产力的发展,进而使经济、社会等各方面呈现出崭新面貌。场景革命多数也是由供给端推动的,即重大科技进步推动,往往以新产品或新服务为载体,通过降低交易成本或者激发潜在需求等方式,引发全社会多种生活场景的变革。此外也有可能出现需求端推动的临时场景习惯变化,比如近期疫情影响消费者行为变化,临时出现了场景习惯的变化。
场景革命和工业革命的主要差异之一在于变革领域不同,工业革命主要针对工业生产领域,场景革命主要针对广义日常生活领域。顾名思义,工业革命主要是针对工业生产领域的一系列变革。第一次工业革命进程得益于蒸汽机的发明与改进,传统依赖人力与手工完成的工作被机械化大生产取代,人类社会进入“蒸汽时代”;第二次工业革命过程中发电机的问世和内燃机的广泛使用,大力推动了电力和石油化工的发展,人类社会进入“电气时代”;第三次工业革命以原子能、电子计算机、空间技术和生物工程的发明和应用为主要标志,不仅推动了人类社会经济、文化领域的变革,而且也影响了人类生活方式和思维方式。场景革命主要针对广义日常生活领域的变革,20世纪末以来的第一次场景革命以PC互联网为主导,在搜索、社交、娱乐、电子商务、媒体等诸多领域引起了巨大变化;第二次场景革命围绕移动互联网为中心,智能手机的迅速普及,“互联网+”概念的盛行极大地方便了人类衣食住行的各个方面。
二、前两次场景革命均带来资本市场大级别行情
伴随着PC互联网场景革命的浪潮,美国科技股迎来牛市行情。1994年互联网商业化标志Netscape诞生,同年雅虎创立,很快获得了风险投资的青睐,全球第一门户由此起步。1995年亚马逊、eBay上线,网景公司IPO,开盘价是28美元,开盘仅一分钟,股价就冲到了70美元,被视为互联网商业化浪潮起点。1996年Hotmail正式开始商业运作,所有用户都可以通过网页浏览器收发电子邮件,1997年末被微软收购,开创了互联网的又一个财富神话。1998年谷歌诞生,成为专业搜索服务商。1999年美国投向网络的资金达1000多亿美元,超过以往15年的总和,纳斯达克指数走出一波大牛市。
从行业层面上来看,1990年至1994年间美股消费表现最突出,1995年至2000年间美股科技股表现一骑绝尘。1990年至1994年间,标普500行业指数中的必需消费板块涨幅为60.44%,表现最好,非必需消费板块涨幅为40.45%,位居第三,以年度的视角来看,消费板块表现最突出;在此期间,信息技术板块涨幅为54.56%,位居第二,1994年的第四季度,信息技术板块已经开始发力。1995年到2000年间美股标普500信息技术的表现远超其它板块,涨幅达到了707.44%,医疗板块和通信设备板块涨幅分别为226.78%和222.81%,位居第二、三名。
随着移动互联网场景革命的推进,A股市场在13-15年迎来创业板牛市,美股16 年以来呈现科技股牛市。2010-2011年乔布斯遗作iPhone4/4s依次发布,两年间苹 果手机销量分别增长92.8%和81.2%,被视作永恒的经典;2011年腾讯推出即时通 讯应用程序微信,极大地改变了传统的社交方式;2013年工信部发放4G商用牌 照,移动互联网全面发展,余额宝上线,移动低门槛理财占领巨大市场,同年被称 为“手游元年”,腾讯天美工作室推出“天天系列”手游,《炉石传说》被网易带 进中国极大地冲击了端游、页游市场;2014年滴滴打车上线,各类网约车使人们出 行更加便利。在此背景下,A股市场率先体现了这次场景革命,并在2013-2015年 间走出一波创业板牛市,美股16年以来呈现出科技牛。
从行业层面上来看,这一轮资本市场表现A股从时间上领先于美股,在2010年至2012年间A股消费行业表现较好,在2013年至2015年上半年间A股TMT行业表现大幅领先。2010年至2012年间,A股市场普遍表现不佳,仅有食品饮料行业上涨7.47%,涨幅居首;其它行业均呈现下跌,医药生物,家用电器等消费行业表现相对较好,跌幅分别为2.78%和12.86%。2013年至2015年上半年,A股TMT行业发力,涨幅最高的分别是TMT行业中的计算机、传媒和通信行业,涨幅分别为578%,521%和363%。
在2010年至2015年间美股科技股表现处于中等水平,在2016年至2020年间美股科技股表现大幅领先。在2010至2015年间,美股表现最好的是非必需消费板块,涨幅为164.18%,信息技术板块处于第四位,属于中等水平,涨幅为94.62%。在2016年至2020年间,美股信息技术板块表现大幅领先于其它板块,涨幅为123.31%,而位居二、三位的金融板块和非必需消费板块涨幅仅为58.59%和58.82%。
三、新一轮场景革命“万物互联场景革命”即将爆发
“连接”技术是前两轮场景革命的关键点。就像每一轮工业革命的核心推动力都是重大科技进步,每一轮场景革命的核心推动力也是重大科技进步。PC互联网场景革命和移动互联网场景革命的关键点都在于“连接”技术。①PC互联网时代,计算机和网络互连技术的先后发明和普及,使得某些固定场景(比如家里/公司/学校等)的生活/工作/学习方式发生重大变化。单独一台计算机能做的事情是有限的,而大量计算机连接在一起,就发生了第一次量变引起质变;②移动互联网时代,智能手机的普及叠加通信技术升级,某些移动场景的传统习惯也发生了重大变化。以前只是固定场景通过计算机连接,移动互联网下LBS(Location Based Services,基于位置的服务),将移动的人连接在一起,引发了第二次质变。
4G升级到5G是“连接”技术质的飞跃,以5G为代表的重大技术进步推动,有望对当前各类场景带来颠覆性变革。4G升级到5G所带来的进步,在“连接”方面有质的飞跃:①速率更快,5G理论传输速率可达4G的数百倍;②海量机器连接,5G支持大规模物联网终端低功耗运行;③连接更可靠、时延更低,比如自动驾驶所需要的传输时延10ms以内、且可靠性要求极高,这在4G时代是无法实现的。上述这些方面的改变,可以说是由量变引发的质变。这使得以前难以完成的功能可以在5G时代下轻松实现。
除5G之外,云计算、大数据、AI等多领域科技进步将形成合力,为新一轮场景革命提供动力,新一轮场景革命的颠覆程度甚至有可能超越前两轮场景革命。如果以人体系统作为类比,云计算类似于大脑中的计算区域,大数据类似大脑中的记忆区域,AI类似于大脑中的分析区域,5G网络类似于遍布人体的外围神经网络,通过5G网络连接的物联网传感器类似于视觉、听觉、嗅觉、味觉器官,车联网及联网机器等类似四肢。
PC互联网及移动互联网时代,云计算和大数据已经有所发展,但由于“连接”质量有限(速率慢、连接数量受限、可靠度低、时延长),整个系统实际上是笨拙迟缓的,而5G时代极大改善了连接质量,并且可以通过海量连接反馈成数量级提升的海量大数据,进一步发挥云计算的功能,并且可以为AI提供更多有用信息,形成一个良性循环。如果用人的成长作为比喻,PC互联网时代类似人的婴儿时期(躺在摇篮),移动互联网时代类似人的幼儿时期(蹒跚学步),接下来的万物互联时代则将迈向人的少儿时期(四处跑动)。从婴儿到幼儿到少儿的变化有多大,从PC互联网场景革命到移动互联网场景革命再到万物互联场景革命的变化就有多大。
四、“万物互联场景革命”的内涵与外延
(一)5G时代三大广义应用场景
5G移动通信技术具有超高速率、超低时延、超高密度特性,相比4G提供更好的用户体验。根据中国信通院《5G经济社会影响白皮书》,面向移动数据流量的爆炸式增长、物联网设备的海量连接和垂直行业应用的广泛需求,5G在提升峰值速率、移动性、时延和频谱效率等基础上,新增用户体验速率、连接数密度、流量密度和能效四个关键能力指标。
● 用户体验速率:5G峰值速率为10-20Gbps,提升了10-20倍,用户体验速率将达到0.1Gbps-1Gbps,提升了10-100倍;
● 连接密度:5G可达100万个/平方公里,提升了10倍;频谱效率方面,5G相对于4G提升了3-5倍;
● 流量密度:5G可达10Mbps/平方米,提升了100倍;网络能效方面,5G提升了100倍;
● 传输时延:5G可达毫秒量级,提升了10倍,满足车联网和工业控制的严苛要求。
物联网技术与5G的联合将极大改变社会生产和经济活动,实现“万物互联”。5G时代场景革命的覆盖度更广、延展性更强。根据ITU官方规划,5G包含增强移动宽带、高可靠低时延通信、大规模机器通信这三大广义应用场景:
● 增强移动宽带场景(eMBB):指在现有移动宽带业务场景的基础上,对于用户体验等性能的进一步提升,代表应用包括:4K高清视频、虚拟现实、增强现实、远程教育、外场支援等。
● 高可靠低时延通信(uRLLC):此类场景通常涉及到对信号传输的低时延要求很高的安全领域。以车联网为例,车联网目的是拥有V2X的通信能力,即实现车与人、车与车、车与路测设施、车与网络的通信。
● 大规模机器通信(mMTC):可实现万物设备互联,代表应用包括工业物联网(通过物联网设备实现工厂设备自动化、智能化)、智慧城市(通过对城市基础设施包括照明、安全、能源、等实现联网和数据采集,提升城市管理效率)、智能家居(通过将空调、冰箱、电视等家具联网,再通过APP去控制)。
(二)场景革命与行业层面的映射关系
5G代表性应用之一:高清视频
● 5G网络商用化为超高清视频行业带来发展契机。5G网络将给超高清视频行业的各个环节都带来改变,带来新一轮数字内容产业的升级。①5G的高带宽特性能够支持传输多幕超高清直播信号,支持用户在不同机位的画面之间自由切换。②5G与超高清相结合,将驱动新的业务场景诞生,为视听创新业务提供数据分发、智能计算和沉浸交互服务,促进超高清行业技术标准、内容制播、传输分发、终端屏幕持续发展。③高速且低延迟的5G将突破云渲染的宽带和延迟瓶颈,解决阻碍实时云渲染发展的问题,图像信息的处理可直接在云端实时完成,实时云渲染技术将可广泛应用于每一个联网屏幕,实现PC、手机等移动设备在实时3D渲染画面上的同步。
5G代表性应用之二:云游戏
5G高带宽以及低时延特性满足云游戏网络需求。根据信通院《云游戏产业发展白皮书(2019年)》,eMBB为高质量游戏需要的高清视频传输提供了更快的传输通道,mMTC的实现在真正意义上做到了游戏载体的无处不在,uRLLC开拓了对时延极其敏感的应用场景。三大场景结合,将云游戏的可移动性大幅提升。
● 5G大带宽支持4K高清云游戏。5G个位数的时延表现实现设备与服务器端瞬间交互,高达Gbps的带宽单位满足FHD分辨率游戏的传输。4K高清云游戏需要高速带宽(80Mbps)、稳定网速(抖动小于1%)以及低延迟(端到端50ms),5G用户峰值体验速率达到1Gb/s,5G空口时延1毫秒,高速且低延迟的5G网络将解决阻碍4K高清云游戏发展的问题。
● 边缘计算减少网络侧时延。在3GPPSA2下一代网络架构研究(TR23.799)、以及5G系统架构(23.50①中将边缘计算作为5G网络架构的主要目标予以支持。5G网络为了支持边缘计算可以根据终端的签约信息、用户位置、应用功能(AF)提供的相关信息以及其它的策略及路由规则等为终端用户选择一个位置更近的UPF,并通过数据分流满足对本地边缘网络以及业务应用的接入和访问。
5G落地应用,云游戏有望成为千亿级市场。谷歌、腾讯、网易等行业巨头纷纷布局云游戏产品。艾媒咨询报告显示,2020年中国云游戏用户将达到2.47亿人,同比增长114.8%,预计2023年增至6.58亿;预计云游戏市场规模在2020年将达到68亿元,并在2023年增至986亿元。此外,根据Newzoo报告,预计全球云游戏用户规模将从2020年的7.3千万人,上升至2022年的1.25亿人,释放出庞大的市场规模。随着5G商用化进程加速,云游戏将是整个产业格局的重塑和产业价值的重估。
5G代表性应用之三:AR/VR
虚拟现实(VR)是基于计算机模拟虚拟环境从而给人以环境沉浸感;增强现实(AR)技术是一种将虚拟信息与真实世界巧妙融合的技术,构建虚拟信息模拟仿真后,应用到真实世界中。网络传输速度制约VR/AR行业发展。4G网络实际传输速度十几兆,信息传递速度低,同时还存在视野范围小、分辨率低、渲染能力不足图像质感差以及终端移动性差等问题。5G技术的应用将弥补VR/AR的通信传输短板,提升VR/AR设备的体验感。
● 高速传输。5G通过云端计算,在边缘云上做大量处理,用高CPU/GPU处理功耗较少,通过5G的快速连接可以迅速的传到本地,有力提升VR/AR产品体验。5G频率远高于4G网络,频率越高,频段越宽,单位传输量大幅度提升,进而带来超高速的传输速率的提升。
● 微基站优化体验。5G网络主要采用微型基站,5G采用移动边缘计算机制,将处理逻辑下沉到网络的边缘,即更靠近用户的基站上。用户发出请求,数据会在极短时间内传输到基站,基站也快速予以反馈,让VR/AR应用在移动终端的时延极大地缩短。
● 应用场景更加广泛。根据IDC最新发布的2019年VR/AR市场十大预测,技术革新与应用是VR/AR市场19年的重要发展趋势,目前行业应用正在进一步展开和深入,细分领域消费场景不断得到丰富,未来将会有更多的产业领域向VR/AR技术伸出橄榄枝。
现阶段VR/AR主要应用在游戏中,未来融入5G的VR/AR产业将进入互动娱乐、智能制造、医疗健康、智能城市、智能零售、智能教育6大领域,为客户带来全新体验,推动全新商业模式的产生。根据《IDC全球增强与虚拟现实支出指南》,至2023年中国VR/AR市场支出规模将达到652.1亿美元,较2019年的预测(65.3亿美元)增长10倍。同时2018-2023年年复合年增长率(CAGR)将达到84.6%。
5G代表性应用之四:工业互联网
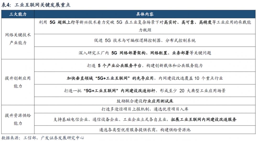
政策落地推进工业互联网发展。工信部《“5G+工业互联网”512工程推进方案的通知》指出,到2022年,将突破面向工业互联网特定需求的5G关键技术,同时提升创新应用能力、资源供给能力。“5G+工业互联网”的产业支撑能力显著提升;加快垂直领域“5G+工业互联网”的先导应用,内网建设改造覆盖10个重点行业;打造一批“5G+工业互联网”内网建设改造标杆、样板工程,形成至少20大典型工业应用场景;培育形成5G与工业互联网融合叠加、互促共进、倍增发展的创新态势,促进制造业数字化、网络化、智能化升级,推动经济高质量发展等。
5G带来工业互联网发展新机遇。随着接入工厂内网的车间设备数量增多,4G网络带宽小和时迟高导致精度不足和接入数量有限。5G技术切合了传统制造企业向基于数字智能工厂转型,高带宽、低延迟和多终端接入实现工业环境下设备互联和远程交互应用需求。在物联网、物流追踪、工业AR、工业自动化控制、云机器人等工业应用领域,5G已经成为智能工厂的关键支持技术,为制造业转型升级带来历史性的发展机遇。
● 智能生产:智能制造柔性生产过程中,定制化车辆通过云端智能信息系统动态调整生产线,AGV自主移动,完成生产布局。在生产过程中AGV之间协同和无碰撞作业。动态产线可根据在线订单拆分、组合,满足不同车型和配置的需要,快速实现车辆定制化的生产,而汽车传统平台在灵活度上很难满足高度定制化的需求,并且定制化生产周期较长。
● 工业机器人:5G使机器人通过相互合作,完成过去单个机器人无法独立完成的复杂任务。机器人在人机交互过程中实时感知人员动作和物品位置,及时反馈和配合,实现快速、安全地与现场人员合作。
● 云平台:互联设备实时与云平台通讯联系,管理者及时掌握工厂整体情况,并且结合研发计划、新品试产、原材料采购、生产线调试等现场数据分析,合理地调度安排新的生产线,从而使工厂能以最优的组合方式和较低的生产成本运行。
5G代表性应用之五:车联网(自动驾驶)
5G解决车联网车物互通问题。①4G无线网络延迟等问题,制约车联网在现实生活中的应用。5G网络超低时延的特性,可以更好解决车联网车物互通问题。②V2X的通讯延时降低,将成为自动驾驶系统的有效补充。在自动驾驶系统认知到周围环境、车辆和行人的状态改变的同时,V2X也会通过直接通讯向车辆发送同样的信息,确保自动驾驶系统探测和决策的准确性。③驱动传统汽车行业变革。现已经实现的单车智能系统以摄像头、超声波雷达等环境感知传感器为基础的智能驾驶解决方案将融合至车联网体系中,彻底解决单一汽车孤岛无法与外界通讯,无法实现多车互动互联驾驶、车路协同技术等问题。
V2X将迎千亿美元市场空间。据Markets and Markets预测,全球V2X市场规模将从2016年的226亿美元增加到2025年的996亿美元,年复合增速为17.9%。V2X是物联网领域中最具产业潜力、市场需求最明确的细分行业,近年各国政府和企业积极推动技术标准制定和产业化进程,推动V2X商业化落地。根据5G汽车联盟对于欧盟地区发展状况的预测,2020年开始V2X渗透率将开始打开上升渠道,并有望于21世纪40年代超过90%。根据ABI Research预测,到2025年5G连接的汽车将达到5030万辆。
5G代表性应用之六:医疗
● 终端层:智能化医疗设备终端。5G 智慧医疗解决方案以PACS影像数据为依托,通过大数据+人工智能技术方案,构建 AI 辅助诊疗应用,对影像医学数据进行建模分析,对病情、病灶进行分析,为医生提供决策支撑,提升医疗效率和质量。
● 平台层:医疗信息化、远程医疗平台升级。①远程会诊:5G网络高速率的特性,能够支持 4K/8K 的远程高清会诊和医学影像数据的高速传输与共享,提升诊断准确率和指导效率,促进优质医疗资源下沉。②远程超声:5G的毫秒级时延特性,将能够支持上级医生操控机械臂实时开展远程超声检查。相较于传统专线,5G网络能够解决基层医院和海岛等偏远地区专线建设难度大、成本高,及院内 WiFi 数据传输不安全、远程操控时延高的问题。③远程手术:5G网络简化手术室内网络环境,降低网络的接入难度和建设成本。利用5G网络切片技术,可快速建立上下级医院间的专属通讯通道, 有效保障远程手术的稳定性、实时性和安全性,降低患者就医成本,助力优质医疗资源下沉。
五、策略视角下如何把握这一轮场景革命?
(一)策略视角看,为什么今年最需要重视的是场景革命?
站在策略视角今年最需要重视的是场景革命这一核心脉络。从产业周期角度看基本面,4G时代经验表明从硬件端基本面拐点到应用场景端的基本面大致延后半年到一年时间,4G时期应用场景端在第一年就迎来了基本面的拐点,今年是5G的第二年,有望迎来应用场景端基本面的加速拐点;从流动性看,预计20年货币政策延续宽松态势,流动性宽松对成长属性强的应用场景端标的更为有利;从估值角度看,目前基站和终端的估值水平已经有所拔高,而应用场景端的估值仍处于历史相对较低水平,以传媒为例经调整PE(TTM)估值仅处于2010年以来25%历史分位数;从交易层面基金配置看,公募基金对以电子为代表的硬科技超配比例已达到较高水平,而对以传媒为代表的应用场景端配置仍处历史低位。
1.基本面:从产业周期角度看应用场景端有望在20年迎来基本面加速拐点
5G产业周期沿着“基站—>终端—>应用”的顺序推进,今年是5G的第二年,继基站和终端均显著推进后,应用场景端有望进入加速推进期。从我国牌照发放、基站建设、终端销售三方面对比产业周期所处位置,20年的5G(5G第二年)大致相当于14年的4G(4G第二年)。①牌照发放:4G时代,2013年12月工信部发放4G牌照。5G时代,2019年6月工信部向三大运营商与中国广电发放5G牌照;②基站建设:4G时代,14年新增基站增速高达350%,是增速最高的一年。5G时代,19年新增5G基站13万个,预计20年新增80万个,预计增速超500%,有望成为整个5G建设周期中新增基站增速最高的一年;③终端销售:14年4G智能手机中国出货量达1.7亿部,预计20年5G智能手机出货量2亿部,量级与14年的4G智能手机相当。
4G时代经验表明从硬件端基本面拐点到应用场景端的基本面大致延后半年到一年时间,5G时代硬件端基本面拐点在19Q1已触底回升,20年有很大概率是应用场景端的基本面加速拐点。4G时代,应用场景在第一年就迎来,4G时代,从营业收入看,电子营业收入累计同比在12Q2开始回升,传媒在13Q2开始回升,硬件端领先于应用场景端大约1年;从盈利看,电子归母净利润累计同比在13Q1开始回升,传媒在13Q3开始回升,硬件端领先于应用场景端约半年。当前电子归母净利润累计同比在19Q1已明显触底回升,本轮产业周期中20年有很大概率是应用场景端的基本面拐点。
资本市场对5G的演绎也是沿着“基站——终端——应用”的逻辑来演绎,18至19年基站和终端先后演绎,20年应用有望接棒。18年和19年基站端业绩释放,资本市场已充分演绎,19年消费电子基本面拐点,资本市场开始演绎。对比4G时期应用端演绎,我们判断20年应用场景端开始进入基本面拐点并有望在资本市场演绎。事实上,作为应用场景的排头兵,游戏已经率先开始反应。
2.分母端:流动性延续宽松,对成长属性强的应用场景端更为有利
决策层推进降低实体融资成本决心坚定,预计20年货币政策延续宽松态势,流动性宽松对成长属性强的应用场景端标的更为有利。18年以来无风险利率趋势下行,截至19Q3十年期国债收益率从3.88%降至3.14%,下行了74BP,但实体融资成本不降反升,金融机构一般贷款加权平均利率反而从5.80%上行至5.96%,上行了16BP。为了疏通货币政策传导机制,切实降低实体融资成本,19年8月以来央行实施LPR改革,引导实体利率下行。19年8月以来LPR报价下行了3次,累计下行16BP。考虑到疫情增加了企业运营压力,预计20年决策层降低实体融资成本的诉求更大。今年春节疫情背景下,央行在节后首日开展逆回购1.2万亿元维护市场流动性,并同步下调7天及14天逆回购利率各10BP。今年开年后的短端利率基本是最近数年最低的水平。
与移动互联网场景革命催生的13-15年创业板牛市对比,当前流动性环境要明显优于13年,从年初以来的流动性宽裕程度以及利率下行节奏来看,今年流动性环境可能和14年相当。13年流动性环境较差,短端利率R007中枢全年上行超200BP(采用月均值口径),长端利率10Y国债收益率全年上行98BP。今年开年以来(截至2月15日),R007中枢下行约20BP,10Y国债收益率下行27BP。这一水平明显由于13年。2013年创业板牛市所面临的分母端流动性环境是比较差的,而当前流动性环境明显更优。从年初以来的流动性宽裕程度以及利率下行节奏来看,今年流动性环境可能和14年相当。我们不去判断最终流动性是否可能重演15年时的大宽松,但对比13年可以让我们心中之锚更为坚定:20年应用场景端有望迎来基本面拐点(和13年类似),而20年流动性比13年明显较优。
3.估值:从估值角度看应用场景端的经调整后估值相对更低
目前应用场景端的估值仍处于历史相对较低水平,而基站和终端的估值水平已经有所拔高。由于2018年TMT中部分公司商誉减值损失计提额较大,对行业整体估值形成扰动,直接对比各行业PE(TTM)估值会得出传媒业估值较高的结论。事实上,如果我们对各行业进行调整,即剔除掉亏损公司以及剔除掉商誉减值损失的影响,偏应用场景端的传媒行业是目前TMT中估值最低的行业,截至20年2月14日传媒经调整PE(TTM)为32x,而计算机、电子、通信分别为53x、44x、40x。纵向对比看,传媒经调整PE(TTM)估值在历史分位数中也处于较低分位数水平,目前处于2010年以来的25%历史分位数,而电子、计算机、通信分别处于70%、64%、54%。
从各二级细分行业配置情况看,当前超配比例超过2003年以来90%分位数的行业有半导体、其他电子、电子制造。而低于2003年以来均值的行业有光学光电子、计算机应用、文化传媒、通信运营、通信设备。
(二)为什么在当前这个时间点推荐场景革命?
NCP疫情成为这一轮场景革命的催化剂,疫情推动新场景的需求增加,场景变革速度相较于疫情前明显提速。场景革命由原先的供给端科技进步驱动切换为供给(科技进步)和需求(疫情改变行为习惯)双轮驱动。根据03年非典的爆发加速了应用场景革命的进度,根据当时经验看,“新场景”成功的三要素是需求、技术和用户粘性。当前5G的推动解决了技术问题,而今年NCP疫情的突发使得需求提前。本次NCP疫情较为广泛的改变了全社会的行为习惯,比如在线需求提升,部分线下场景转移到线上,消费者习惯/需求/行为模式发生潜移默化的变化。以在线看房为例,以前消费者还是习惯直接去现场看房,此次疫情使得消费者不得不增加对在线看房的需求,这就像03年非典前消费者不习惯网购,历经非典后加速了网购的普及速率一样。同样,在线办公、在线教育的需求在疫情发生后也都出现了明显上升。诸多迹象表明场景变革速度明显提速。
(三)对于场景革命,我们有哪些与众不同的观点?
很多投资者可能认为疫情结束后,因新冠疫情而爆发的在线需求会逐渐消失,因而判断应用场景端相关品种的超额收益持续性较短不值得深度参与,但我们认为此次疫情倒逼解决了消费者习惯培养的难点,对需求端应用场景破壁具有催化作用,有相当一部分在线需求在疫情结束后会成为新的消费者习惯而延续下来,未来伴随着供给端技术的推进,反而有望迎来趋势上升期。因为疫情而产生的部分应用场景,在疫情过后确实可能有所回落。但更多的应用场景则有可能进入一个趋势上升期,比如在线医疗、在线教育、在线看房等,这些场景先前所面临的问题是难以在短时间内扭转消费者习惯,即使新的技术确实更方便更有利。本次疫情则解决了消费者习惯培养的问题,全社会“被迫”体验在线医疗、在线教育、在线看房等,当然线上场景无法完全替代线下,但随着技术的进步有相当一部分需求可以被线上所取代。这就像03年非典之前消费者对待网购的态度一样,反对者会举出种种理由,比如无法现场查看商品款式/是否好用/质量、付钱后万一收不到货、出现质量问题难以索赔等,但随着消费者体验过网购的优点后,叠加技术进步解决原先的痛点,网购对线下购物的相对优势从03年以来持续扩大。
此外,很多投资者可能认为这一轮应用场景端行情只是A股司空见惯的纯概念炒作,未来不可持续。我们不否认在风险偏好修复的初期鱼龙混杂,但我们判断这是一轮应用场景革命,其最终变革程度会超出大部分投资者的预期,这一过程中有望诞生新的科技独角兽巨擘,投资者决不能忽视场景革命赛道去伪存真识别其中潜力巨大的成长股。就像站在2000年展望未来十年,很少有人能预料到淘宝网及背后的阿里巴巴集团成长为电子商务领域的巨擘,也很少有人能预料到QQ能成长为当时不可或缺的即时通讯工具;在2010年展望未来十年,很少有人能想到从PC互联网进入移动互联网时代,微信会在短短一两年间就对QQ形成取代之势,滴滴打车会在一两年间颠覆整个出租车行业。展望5G推动的万物互联场景革命时代,我们预计诸多领域会出现诞生新的的科技独角兽,并有望带来颠覆性改变并成长为新的龙头。
(四)如何把握各类场景革命的节奏与顺序?
从节奏把握上,方法之一是参考官方推进顺序,按“eMBB—uRLLC—mMTC”把握应用场景大的投资节奏,今年有望率先落地的应用场景将是高清视频、云游戏、在线教育、AR等。方法之二根据各类催化剂把握阶段性场景革命投资节奏,从政策力度、产品突破、标准制定、技术革新、配套产业制度、一级市场投资风向标等六类催化剂维度观察场景革命深度和速度产生的边际变化。
1.节奏把握方法之一:整体上从5G官方推进计划把握场景革命投资节奏
2019年12月,3GPP RAN工作组会议就5G NR无线的进一步技术演进做出规划。按照标准制定顺序,eMBB—uRLLC—mMTC顺序打开应用场景,全部完成预计需要5-10年。目前冻结的是R15标准,2020年会冻结R16标准,2021年冻结R17标准。其中R15版本规范主要侧重于eMBB应用场景;R16侧重于URLLC,旨在扩展5G应用并进一步提高既有功能效率,并将网络延迟目标压低至1毫秒以下;R17将纳入mMTC相关规范,在数据采集增强项目、数据采集增强项目、垂直行业应用能力增强等方面有重大技术创新,以更全面支持垂直产业的联网应用。
我们认为目前率先落地的应用场景将是高清视频、云游戏、在线教育、AR等。但是一些应用场景,如自动驾驶,则需要AI等技术的合力才能顺利落地。根据中国移动《5G应用与案例研究》,十大重点领域与5G密切相关:政务与公用事业、工业、农业、文体娱乐、医疗、交通运输、金融、旅游、教育、能源。5G发展初期,SA标准和网络部署均需要一定时间,结合十大行业应用对5G大宽带、大连接、低时延的网络能力的依赖程度,以及当前行业发展现状,我们认为目前率先落地的应用场景将是高清视频、云游戏、在线教育、AR等。但是一些应用场景,如自动驾驶,则需要AI等技术的合力才能顺利落地。
● 通信技术升级,具备大规模推广基础。5G引入三大应用场景,大宽带、广覆盖、低时延的网络覆盖逐步完成,解决了云游戏、高清视频等的技术瓶颈,网络宽带及延迟对信息传输的制约在一定程度上被消除。5G作为新科技、新经济的核心基础设施之一,网络覆盖持续推进,高清视频、在线医疗、在线教育等应用场景具备大规模推广的基础,有望迎来高速发展期,推动网络流量持续增长。
● 消费形态变化,具备消费群体基础。根据5G商用化路线,娱乐短视频、4K 高清视频、VR 影视及虚拟购物在使用的1-3年有强烈的付费意愿。从消费形态来看,线上生活方式的依赖性增强,云游戏、VR 及在线教育等在5G互联网新时代加速普及。5G时代互联网整体提高了消费品供应链及销售渠道的进一步升级,并更聚焦“以人为本”打造消费体验的场景,云游戏、在线教育等或是新消费变化下收益方向。
● 新冠疫情加速消费形态变化,应用场景有望率先落地。2020年受新新型冠状病毒疫情影响,各省份延期复工,线下人流受限,加大了对线上办公、线上教育等的依赖。在线医疗方面,国家卫健委下发《关于加强信息化支撑新型冠状病毒感染的肺炎疫情防控工作的通知》,要求强化数据采集分析应用、积极开展远程医疗服务、规范互联网诊疗咨询服务、深化“互联网+”政务服务、加强基础和安全保障工作。此外,据钉钉数据,年后复工当日,近两亿人开启云办公模式,超过1000万家企业组织使用钉钉云办公。
2.节奏把握方法之二:关注六类催化剂来把握场景革命投资节奏
未来建议关注政策力度、产品突破、标准制定、技术革新、配套产业制度、一级市场投资风向标等六类催化剂对于场景革命深度和速度产生的边际变化。
● 政策力度:顶层战略性政策对于场景革命相关产业的支持力度将预示其中长期发展方向和空间。“十四五”规划要点中单独提及要融合5G信息发展和工业物联网、车联网等垂直行业特殊应用需求,其中“12个强国”原则中包括“网络强国、科技强国”;“十三五”战略新兴产业规划中指出推进5G网络建设和预商用试点,未来“十四五”的战兴产业规划值得期待,预计将在5G商用推广层面作重点规划。
● 产品突破:核心产品发布意味着一批终端需求落地,“示范效应”快速带动大面积辐射。一方面关注爆款产品的发布(如云游戏),另一方面关注CES等重要展会。
● 标准制定:国标出台意味产业质量迈上新台阶。5G发展的重要时间节点,一是3GPP规划(确立技术标准和阶段),二是参考运营商规划(20年5G正式商用)。
● 技术革新:云计算、大数据、AI等交叉领域的技术突破将助力场景渗透。
● 配套产业制度:为产业场景革新提供高质量发展保障,如游戏版号审批的规范与放开、18年8月《关于促进文化和科技深度融合的指导意见》加大高清视频与云游戏的交易与版权保护等。
● 一级市场投资风向标:关注PE/VC行业投资趋势(尤其是独角兽爆发),比如在线教育、远程办公等。
(五)当前“场景革命”各领域投资机会如何?
我们根据应用场景核心标的5G落地节奏、估值、盈利、基金持仓数据,对各细分应用场景的投资优先级进行评价。筛选结果并按照当前“场景革命”A股投资优先级分档排序如下:①第一档:高清视频、在线教育、云游戏;②第二档:AR/VR、云办公、车联网/自动驾驶;③第三档:远程医疗/医疗信息化、工业互联网。
(一)5G推进进度不及预期;
(二)5G对社会带来的影响可能低于预期;
(三)资本市场对5G的反应低于预期。
本报告信息
对外发布日期:2020年2月18日
分析师:
陈伟斌:SAC 执证号:S0260518080005,SFC CE No. BOD694
倪赓:SAC 执证号:S0260519070001戴康:SAC 执证号:S0260517120004,SFC CE No. BOA313
报告正文请参阅广发研报系统(可向对口销售咨询登入方式):
https://research.gf.com.cn/reportdetail/500008321
本微信号推送内容仅供广发证券股份有限公司(下称“广发证券”)客户参考,相关客户须经过广发证券投资者适当性评估程序。其他的任何读者在订阅本微信号前,请自行评估接收相关推送内容的适当性,若使用本微信号推送内容,须寻求专业投资顾问的解读及指导,广发证券不会因订阅本微信号的行为或者收到、阅读本微信号推送内容而视相关人员为客户。
完整的投资观点应以广发证券研究所发布的完整报告为准。完整报告所载资料的来源及观点的出处皆被广发证券认为可靠,但广发证券不对其准确性或完整性做出任何保证,报告内容亦仅供参考。
在任何情况下,本微信号所推送信息或所表述的意见并不构成对任何人的投资建议。除非法律法规有明确规定,在任何情况下广发证券不对因使用本微信号的内容而引致的任何损失承担任何责任。读者不应以本微信号推送内容取代其独立判断或仅根据本微信号推送内容做出决策。
本微信号推送内容仅反映广发证券研究人员于发出完整报告当日的判断,可随时更改且不予通告。
本微信号及其推送内容的版权归广发证券所有,广发证券对本微信号及其推送内容保留一切法律权利。未经广发证券事先书面许可,任何机构或个人不得以任何形式翻版、复制、刊登、转载和引用,否则由此造成的一切不良后果及法律责任由私自翻版、复制、刊登、转载和引用者承担。