报告摘要
1
什么是碳交易?为碳定价,按需交易。碳排放交易是指将二氧化碳排放权视为商品进行交易,碳排放单位根据自身需要,在市场上购买或售卖配额等。减排企业可以通过出售剩余排放权获得利润,而排放超标企业则需购买以补足配额。
碳交易对实现碳中和目标发挥重要功效:(1)功效之一:将碳排放外部性问题内部化,倒逼碳减排。由于碳排放具有外部性,企业缺乏动力减排,而碳交易利用市场机制,将碳排放的社会成本内部化,促使企业将减排纳入决策因素,倒逼企业落实碳减排。(2)功效之二:发挥金融手段,弥补资金缺口。实现碳达峰和碳中和的资金投入巨大,政府资金仅能覆盖一部分,资金缺口要靠市场资金弥补。近日央行行长易纲在“绿色金融和气候政策”高级别研讨会明确表示,预计2030年前中国碳减排需每年投入2.2万亿元,2030-2060年需每年投入3.9万亿元,单靠政府资金远不够实现这些投入,需引导和激励更多社会资本参与。当前资金供给严重不足,碳交易市场发展有望成为缩小资金缺口重要一环。
2
欧盟碳交易市场(EU ETS)自2005年启动,是全球建立最早、规模最大、覆盖最广的碳市场。据路孚特碳市场年度回顾,2019年EU ETS交易额达1689.66亿欧元,占世界总额的87.2%,交易量为67.77亿吨二氧化碳,占世界总交易量的77.6%,在国际碳排放交易市场上占据绝对优势,对其他碳交易市场起示范作用。
回顾发展历程,欧盟碳市场已历经从探索试运行(第一阶段:2005-2007年)到改革发展(第二阶段:2008-2012年;第三阶段:2013-2020年)完整的三个阶段,并于2019年超额完成 “到2020年温室气体排放量比1990年减少20%的目标”,从2021年起进入第四阶段(2021-2030年),为实现2030年温室气体减排目标,该阶段碳排放量将比2005年减少43%。
欧盟碳交易发展进程可以归纳为以下三个特点:(1)排放许可上限不断降低。第一、二阶段的排放许可上限分别为22.98亿吨/年和20.86亿吨/年,在一定期限内保持不变,第三阶段排放许可上限每年下降1.74%,逐年降低。(2)配额及储备方式趋严。配额方式从免费分配逐渐加入拍卖机制,在此过程中免费发放配额占总配额的比例从100%依次下降到90%/50%。(3)覆盖范围逐步扩大。随着欧盟碳交易市场的发展,涵盖气体从单纯的二氧化碳扩展至氧化亚氮、全氟化碳等温室气体;覆盖行业从能源、钢铁、水泥、造纸等行业逐渐增加航空、石油化工等行业。
今年6月底前全国碳市场上线可能成为“碳中和”主题重要催化剂。据生态环境部,全国碳排放权交易市场将于6月底前启动上线,在上海建立全国碳排放交易系统,在武汉建立全国碳排放权注册登记中心,分别负责碳排放权的交易与登记结算,目前正在为首批2225家电力行业履约企业办理开户手续。北京市近日发文表示将承建全国温室气体自愿减排管理和交易中心,生态环境部于3月30日公开征求《碳排放权交易管理暂行条例(草案修改稿)》意见,全国碳交易市场加速落地中。
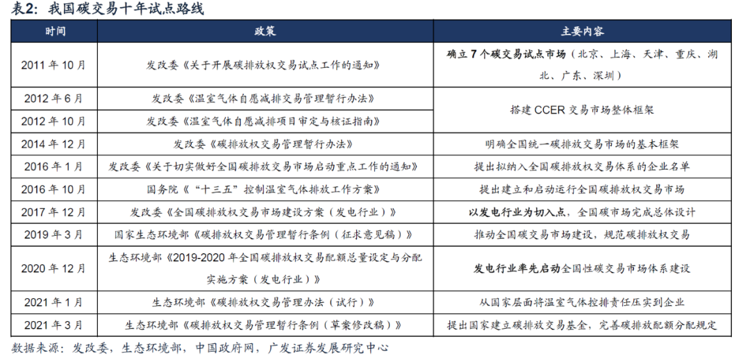
试点阶段碳交易市场成效初显,全国碳交易未来成长空间巨大。试点省市的碳排放总量和强度保持双降趋势,碳交易试点取得一定成果,从发展现状看:(1)交易规模上,截至2020年底,我国八个试点碳市场配额现货累计成交4.45亿吨,成交额104.31亿元。据生态环境部,中国碳市场已成为全球配额成交量第二大碳市场。(2)交易价格上,近年来我国碳排放权市场均价逐渐稳定在15-40元/吨的价格区间,其中重庆的成交均价最低(16元/吨左右),北京的成交均价最高,达到55元/吨,但与欧盟及加州碳市场超过100元/吨的价格相比,中国碳市场的价格发现作用仍相对较弱。随着全国碳交易市场落地,交易体量和活跃度有望迎来新发展阶段。
展望之一:电力行业首批纳入,核心覆盖行业有望逐步扩大。据生态环境部2月正式实施的《碳排放权交易管理办法(试行)》,属于全国碳交易市场覆盖行业且年度温室气体排放量达2.6万吨二氧化碳当量的单位应当列入重点排放单位。行业上来看,电力行业首批被纳入全国碳交易市场,石化、化工、建材、钢铁、有色金属、造纸、航空等7大行业将在“顺利对接、平稳过渡”的基调下逐步纳入全国碳交易市场。同时,随着覆盖行业的增加,覆盖气体的范围或同样扩大,有望进一步扩大碳市场的体量。
3
碳交易市场主体可以划分为配额卖家、配额买家、交易所:
第一,配额卖家将通过出售配额增厚利润,受益最为明确。主要受益领域有(1)电力新能源:电力发电是我国碳排放的最大来源(据IEA,电热力部门贡献碳排放占比约50%),能源结构低碳转型至关重要,鼓励清洁能源(光伏、风电、生物质能等)和垃圾焚烧发电发展。(2)林业碳汇:林业碳汇兼具社会效应、生态文明效应和经济效应。据《自然》期刊,2010-2016年我国陆地生态系统年均吸收约11.1亿吨碳,吸收同时期人为碳排放达45%。我国加大力度推动森林覆盖率提高,碳汇能力有望提升。据“十四五”规划纲要,到2025年,我国森林覆盖率将从目前的23.04%再提高超1pct,达到24.1%。
第二,配额买家买入配额内化增加成本,受益与否取决于企业能力,行业集中度有望提升。引入碳交易将提升高碳行业成本中枢,主要涉及到化石能源及发电(火电、煤炭、石油)和高碳工业、制造业(钢铁、水泥、化工、电解铝、有色、造纸等)。减排技术差、减排成本高的相关企业生产成本进一步提高,在行业产能出清压力下或面临淘汰;而龙头企业凭借技术优势、规模优势、资金优势,最为可能率先达标,进一步提升市场份额和行业竞争力,利润有望迎来显著提升空间。
第三,交易所发展主要取决于碳交易市场规模及交易活跃度。
碳交易配额卖方案例:光伏
CCER将为可再生能源项目提供附加收入,带来利润增量。据《全国碳排放权交易管理办法(试行)》,1单位CCER可抵消1吨二氧化碳当量的排放量。以光伏为例,测算出售配额受益可能性,核心假设如下:(1)光伏装机容量为1MW;(2)光伏利用小时数为1200小时(2020年全国光伏用电平均小时数为1160亿元);(3)CCER每吨价格为30元(据中国碳交易网,中国历史CCER价格普遍分布在30-40元/吨);(4)采用2019年度南方区域电网平均排放因子0.8042tCO2/MWh。由上述假设,根据计算公式:碳排放权交易额外收益=CCER单价×CO2减排量= CCER单价×(年发电量×电网平均排放因子),我们测算出1MW的光伏电站每年可通过出售减排量获得约2.9万元的额外收益。
碳交易配额买方案例:电解铝
碳交易下电解铝成本分化,火电铝成本抬升,水电铝占据成本优势。以电解铝为例,测算碳交易对传统行业成本影响。理论上看,因碳排放交易主要基于行业碳配额值,若电解铝行业纳入全国碳交易市场,超额排放的火电铝企业或需额外购买配额以弥补超额排放的部分,成本进一步提高,而具有明显碳减排优势的水电铝企业则或可出售多余配额间接降低成本。随着碳交易机制落地,碳排放将被内化为企业生产成本,火电铝和水电铝成本差异扩大。
代入具体数据测算:若按照2017年公布的全国碳市场碳排放配额分配方案,电解铝行业配额=铝液产量×排放基准值(9.11tCO2/吨铝液),按每吨电解铝耗电13.5千度电、火电铝碳排放因子0.80吨CO2/千度电、碳配额每吨30元计算,可得碳交易为生产每吨火电铝和水电铝带来约324元的成本差异,且这一差异将随着碳配额价格提升进一步扩大。
4
碳中和政策推进不及预期,中美关系超预期,全球疫情反复。
4.9 【广发策略戴康团队】历史“供给收缩”下周期行情启示——行业比较新视野系列报告(五)
3.19 【广发策略】产能视角看“碳中和”投资机会——行业比较新视野系列(四)
2.19 【广发策略】基于产能周期看当前行业比较——行业比较新视野系列(三)
2.17 【广发策略】第三波顺周期行情已经确立——周末五分钟全知道(2月第2期)
2.3 【广发策略】哪些行业“供需缺口”潜在扩张?——行业比较新视野系列(二)
1.19 【广发策略】产能视角看行业“供需缺口”——行业比较新视野系列(一)
1.3 【广发策略】迎接“第三波”顺周期行情——周末五分钟全知道(1月第1期)
2.25 【广发策略联合全行业】谋局“碳中和”—“碳中和”主题投资系列(二)
2.9 【广发策略】擎画“碳中和”主题投资愿景—“碳中和”主题投资系列(一)
本报告信息
对外发布日期:2021年4月21日
分析师:
倪赓:SAC 执证号:S0260519070001
戴康:SAC 执证号:S0260517120004,SFC CE No. BOA313
●团队成员介绍●
本微信号推送内容仅供广发证券股份有限公司(下称“广发证券”)客户参考,相关客户须经过广发证券投资者适当性评估程序。其他的任何读者在订阅本微信号前,请自行评估接收相关推送内容的适当性,若使用本微信号推送内容,须寻求专业投资顾问的解读及指导,广发证券不会因订阅本微信号的行为或者收到、阅读本微信号推送内容而视相关人员为客户。
完整的投资观点应以广发证券研究所发布的完整报告为准。完整报告所载资料的来源及观点的出处皆被广发证券认为可靠,但广发证券不对其准确性或完整性做出任何保证,报告内容亦仅供参考。
在任何情况下,本微信号所推送信息或所表述的意见并不构成对任何人的投资建议。除非法律法规有明确规定,在任何情况下广发证券不对因使用本微信号的内容而引致的任何损失承担任何责任。读者不应以本微信号推送内容取代其独立判断或仅根据本微信号推送内容做出决策。
本微信号推送内容仅反映广发证券研究人员于发出完整报告当日的判断,可随时更改且不予通告。
本微信号及其推送内容的版权归广发证券所有,广发证券对本微信号及其推送内容保留一切法律权利。未经广发证券事先书面许可,任何机构或个人不得以任何形式翻版、复制、刊登、转载和引用,否则由此造成的一切不良后果及法律责任由私自翻版、复制、刊登、转载和引用者承担。