根据《证券期货投资者适当性管理办法》及配套指引,本资料仅面向华创证券客户中的金融机构专业投资者,请勿对本资料进行任何形式的转发。若您不是华创证券客户中的金融机构专业投资者,请勿订阅、接收或使用本资料中的信息。
本资料难以设置访问权限,若给您造成不便,敬请谅解。感谢您的理解与配合。
文/华创证券首席宏观分析师:张瑜
执业证号:S0360518090001
联系人:张瑜(微信 deany-zhang) 陆银波(微信 15210860866)
国内疫情现状:
(一)新增确诊情况
最新情况,根据卫生健康委公告,1月16日,本土病例96例(河北72例,黑龙江12例,吉林10例,北京2例)。
这一波疫情反弹,持续时间长、新增病例多,涉及省份多。自12月17日全国出现新增确诊病例(本土,不含输入性病例,下同)以来,截止至1月16日,全国已经连续31天有新增确诊病例了。这31天,全国累计确诊病例达到1016例,涉及9个省份,其中河北728例,北京38例,辽宁87例,黑龙江149例,吉林10例,四川、陕西、山西、广西各1例。单日确诊做多的一天是1月14日,135例。
此外值得关注的是吉林。从1月11日-1月16日,根据吉林省卫生健康委的通报,累计新增无症状感染者106人。其中6例在1月16日转为确诊病例。
(二)疫情评估
2021年1月13日,国务院联防联控机制,“(石家庄)从1月2日首次报告疫情到现在已经11天了,根据去年处理的多起聚集性疫情,从首次报告病例到最后1例诊断病例,一般都在2-3周,只要我们采取坚决果断的措施,刻不容缓的抓好各项防控措施,相信疫情能够很快得到控制。”
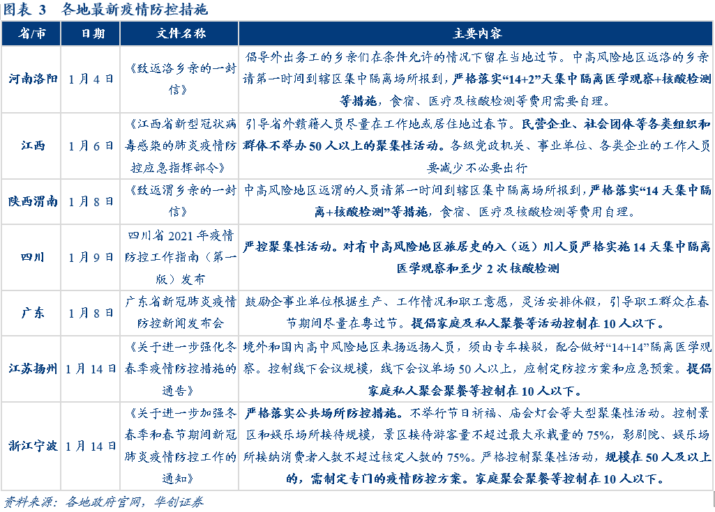
(三)各地防控措施
1月16日,河北疫情防控新闻发布会,“石家庄市、邢台南宫市,继续封闭管理至1月19日,廊坊市固安县继续实施封闭管理至1月25日。”
其他各省针对此次秋冬疫情反弹,以及春节临近人员流动加大可能引发疫情扩散的风险,各地相继出台了针对性的防控措施。主要共同点有如下:
第一,鼓励就地过年。第二,对中高风险地区的人员返乡落实14天集中隔离措施。部分地区要求低风险地区的人员返乡14天自行隔离。第三,严控春节期间聚集性活动。50人以上聚会报批,制定防控方案(江西直接禁止50人以上聚会)。鼓励家庭聚会10人以下。第四,娱乐、景区场所限流。
经济影响评估:
1)2020年12月:预计12月社零增速基本与11月持平。主要是12月疫情零星反弹,对餐饮消费有些影响。如果统计每个月全国新增确诊人数超过0的天数看,9月为0天,10月为8天,11月为17天,12月为27天,逐月递增。
2)2021年1月:主要影响河北、北京、吉林、黑龙江、辽宁的消费。结合这一轮各省累计确诊人数,以及此前新疆、北京疫情反弹确诊人数。我们假设,河北1月消费增速类似于去年3季度的新疆(-20.3%)、黑龙江消费增速类似于去年6-7月的北京(-9.8%)、吉林、辽宁、北京消费增下行5%。则今年1月,这五省拖累全国社零增速-1.6%左右。
3)2021年1季度:预计春节期间零售、餐饮、旅游、出行、文体娱乐等经济活动受到冲击。但与去年不同的是,生产端受到的冲击会较小(去年疫情是在春节返乡之后爆发的,导致节后工人返岗较为困难,今年提早应对后,节后复工预计问题不大)。假设秋冬疫情在春节后能基本结束,经济活动回到这波疫情反弹之前。预计1季度GDP增速受秋冬疫情反弹影响0.2%-0.4%。不考虑基数后,预计今年1季度GDP增速在5.7%-5.9%之间,略低于去年四季度。
每周经济观察,见正文。
风险提示:疫情持续时间较长、各地疫情防控措施进一步升级。
(一)疫情反弹:持续时间长、新增病例多、涉及省份多
最新情况,根据卫生健康委公告,1月16日,本土病例96例(河北72例,黑龙江12例,吉林10例,北京2例)。
(二)核酸检测
(三)疫情评估
(一)2020年12月:或有轻微影响
(一)需求:地产成交依然较强
(二)生产:汽车批发数据走弱
扩内需系列六:今年的财政如何打算的
【疫世界资产观系列】
【数论经济系列】
M1拆分框架:一个连接经济与市场的核心指标--数论经济系列一
贸易战下的中美CPI:短长期和分项影响全拆解--数论经济系列二
于细微处见知著:五大视角全面回顾中美贸易摩擦--数论经济系列六
美国经济全景--“双时钟”视角兼论美国经济领先指数构建&数论经济系列七
降息概率何时还会再背离?--详解FedWatch和WIRP计算方法&数论经济系列八
越来越近的欧元反弹——再论欧美经济不一样的“差”&数论经济系列十
【展望·2020】
经济有近忧,金融无大险,冷春过后自然暖——基于疫情的三大评估与两大展望
中央之“念”,部委如何“回响”?——30部委2020年工作部署梳理
【大类资产配置框架系列】
2019年外资行一致预期是什么?--大类资产配置框架系列之三
【思想汇系列】
宏观调控从大写意到工笔画--第四期&2018中央经济工作会议解读--第四期
【思想碎片系列】
【中美贸易摩擦系列】
【汇率一本通系列】
【高频观察·每周经济观察】
【高频观察·全球央行双周志】
全球不确定性提高后,各国经济会何去何从?--全球央行双周志第20期
【高频观察·中国信贷官调查】