文/华创证券首席宏观分析师:张瑜
执业证号:S0360518090001
联系人:张瑜(微信 deany-zhang) 陆银波(微信 15210860866)
租赁住房建设带来多少投资增量?
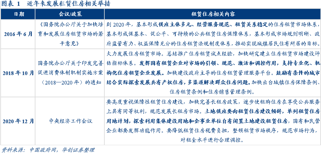
(一)今年租赁住房举措明显升级
与往年相比,今年对发展租赁住房的重视程度明显升级。具体举措上,亮点在土地供应向租赁住房建设倾斜。“单列租赁住房用地计划,探索利用集体建设用地和企事业单位自有闲置土地建设租赁住房……”。
租赁住房用地的增加,会带来租赁住房投资的增加。(注:如果只是将存量住房改为租赁住房,对投资影响可能微不足道)。例如南京,今年全市租赁住房用地供应面积目标为87.15公顷,能够提供租赁住房205万平方米,约3.6万套。
(二)大城市普遍将住宅供地的10%列为租赁用地
我们梳理一些大城市(省会、计划单列市等)今年的供地计划安排。19个披露今年供地计划安排的大城市中,普遍将住宅供地的10%列为租赁用地。北京最高,近 30%的住宅供地列为租赁用地。而在去年,单列租赁用地计划的城市不多,且租赁用地占比较小。
(三)增加的租赁用地预计对地产建安投资的拉动或在1%以上
我们假设,增加的租赁房用地,都在当年进行开工建设,测算对地产建安投资(注:有别于地产开发投资,租赁住房用地土地出让费用可能会较低)的拉动。两个参数是比较重要的,对测算结果影响较大。
第一是,有多少城市单列了租赁住房用地?考虑到政策的初衷是解决大城市住房突出问题,我们假设36个大中城市单列租赁住房用地(31个省会+5个计划单列市)。这个假设有可能低估租赁住房建设的体量。我们在江苏淮安(GDP城市排名50名之外)、山东聊城(GDP城市排名100名之外)的土地供应计划中也看到了 10%左右的租赁用地安排。
第二是,单列的租赁住房是纯增量,还是挤占了其他类型的住宅用地(住宅用地分为商品房用地、棚改用地、拆迁安置房用地、租赁用地、经济适用房用地、限价房用地等)。考虑到商品房用地即使当年供应减少,商品房的建安投资未必减少(房地产商本身有土储)。我们重点关注是否挤占了其他类型的住宅用地的供给。
我们的估算表明,租赁住房建设对地产投资建安投资的拉动可能在1%以上,一些测算细节参见正文。
每周经济观察:
消费有所回暖。本周公布的CPI数据中,服务分项环比强于过去三年同期。房租3 月环比上涨0.3%左右。生产较旺。汽车轮胎、玻璃开工率处于高位。浮法玻璃、螺纹钢、水泥等施工相关的工业品价格持续上行。通胀方面,本周菜篮子价格继续下跌,猪肉、蔬菜价格仍为关键拖累项。出口方面,高频数据略有回落。根据中港协数据,3月21日-3月31日中港协八大枢纽港口集装箱吞吐量同比+10.8%,增速较上期回落8.8个百分点,其中外贸增长8.7%。专项债方面,4月已知投向的375.8亿新增专项债中,占比较高的是棚改(34%)、城乡社区(21%)、社会事业(18%)。
风险提示:工业品价格大幅上行。
(一)今年租赁住房举措明显升级
与往年相比,今年对发展租赁住房的重视程度明显升级。具体举措上,亮点在土地供应向租赁住房建设倾斜。“单列租赁住房用地计划,探索利用集体建设用地和企事业单位自有闲置土地建设租赁住房……”。
(二)大城市普遍将住宅供地的10%列为租赁用地
我们梳理一些大城市今年的供地计划安排(大城市我们以省会、计划单列市、要求集中供地的城市为主)。19个披露今年供地计划安排的城市中,普遍将住宅供地的10%列为租赁用地。北京最高,将近30%的住宅供地列为租赁用地。而在去年,单列租赁用地计划的城市不多,且租赁用地占比较小。
(三)对地产建安投资的拉动或在1%以上
我们假设,增加的租赁房用地,都在当年进行开工建设,测算对地产建安投资的拉动。
两个参数是比较重要的,对测算结果影响较大。
第一是,有多少城市单列了租赁住房用地。考虑到政策的初衷是解决大城市住房突出问题,我们假设36个大中城市单列租赁住房用地(31个省会+5个计划单列市)。这个假设有可能低估租赁住房建设的体量。我们在江苏淮安(GDP城市排名50名之外)、山东聊城(GDP城市排名100名之外)的土地供应计划中也看到了10%左右的租赁用地安排。
第二是,单列的租赁住房是纯增量,还是挤占了其他类型的住宅用地(住宅用地分为商品房用地、棚改用地、拆迁安置房用地、租赁用地、经济适用房用地、限价房用地等)。考虑到商品房即使当年供应减少,商品房的建安投资未必减少(房地产商本身有土储)。我们重点关注是否挤占了其他类型的住宅用地的供给。
我们的估算过程如下:
第一步,使用《中国国土资源年鉴2018》,找出36个大中城市住宅用地占全国之比。这个数是23.8%。(注:没有使用这36个大中城市的地产投资之比,是因为这些城市地价较贵,我们更关注建安部分)。
第二步,计算由于单列租赁用地,带来的非商品房用地的增加。使用章节1.2中19个大城市里有2020-2021年供地计划的16个城市。2020年,这16个城市住宅供地计划为1.36万公顷,其中非商品房为0.27万公顷。2021年,这16个城市住宅供地计划为1.35万公顷,其中非商品房为0.34万公顷。非商品房增量为0.07万公顷,相当于增加了5%的住宅供地。
第三步,计算对建安投资的拉动。按23.8%*5% = 1.2%。
本周相关内容不多。
人民日报4月6日发表文章《力争2030年前实现碳达峰,2060年前实现碳中和——打赢低碳转型硬仗》,“能源电力领域碳减排的任务仍然较重。数据显示,能源燃烧是我国主要的二氧化碳排放源,占全部二氧化碳排放的88%左右,电力行业排放又约占能源行业排放的41%。……在当前能源结构下,每减少一次能源消费1亿吨标煤,大约可减少二氧化碳排放2亿吨。……建筑领域,节能改造有序推进、装配化建造加快推广、光伏建筑一体化蓄势待发……住建部等多部门印发方案,到2022年,当年城镇新建建筑中绿色建筑面积占比达到70%。交通领域,2015年底以来,我国淘汰老旧机动车超过1400万辆;当前北京、山西、上海、湖南等地新增及更换的新能源公交车比重已达100%;据测算,交通运输行业推广应用新能源汽车每年可减少碳排放约5000万吨。……‘碳达峰不是碳冲锋,一些地方可能认为2030年碳达峰之前,可以抓紧上一些高耗能、高排放项目,这是误区,也是要坚决遏制的。’何继江提醒,尽早把钢铁、化工等行业纳入碳排放权交易市场,加快完善相关市场化机制。”
(一)需求:消费有所回暖
本周公布的CPI数据,服务分项环比涨幅强于过去三年。其中房租环比上行0.3%。旅游环比上行-5.2%,均好于过去三年环比均值。2月消费者信心指数上行至127,近一年新高。
汽车方面,乘联会数据,3月22日-31日,日均零售为7.48万辆。3月累计销售为159万辆,好于2019年同期的154万辆。
地产方面,本周一到周五,三十大中城市日均销售面积为53.6万平米,相比2019年同期,两年复合增长为22.6%。增速上行部分因素来自清明假期错位(今年是4月3日-5日,2019年是4月5日-7日),带来本周2019年的基数偏低。
(二)生产:汽车轮胎、浮法玻璃开工率处于高位
生产端,水泥价格继续上涨。4月9日,全国水泥价格指数相比一周前上涨0.9%。
汽车轮胎、玻璃开工率处于高位。4月8日当周,汽车轮胎:半钢胎开工率为73.93%,今年以来最高。浮法玻璃生产线开工率为64.32%,与上周持平。
唐山钢厂产能利用率依然处于低位,本周继续小幅下降,降至57.83%。螺纹价格,进一步上行。HRB400 20mm上海4月9日价格为5090元/吨,4月2日为5010元/吨。
(三)通胀:菜篮子价格继续下跌
本周菜篮子价格继续下跌,猪肉、蔬菜价格仍为关键拖累项。截至4月9日,菜篮子价格200指数收于125.79,较上周环比下跌1.77%。蔬菜价格收于4.73元/公斤,较上周环比下跌2.9%,猪肉价格收于32.4元/公斤,较上周环比下跌7.4%。此外,生猪饲料价格也持续从高位回落至3.29元/公斤,较2月底价格高位下跌0.25元/公斤。
本周,农村农业部发布农产品供需形势分析,提高对于全年国产大豆批发均价的预测至4575-4775 元/吨(提高300元/吨)。另外,根据美国农业部,美豆库存同比降低,种植面积增幅低于市场预期,引发美豆期货价格上涨,加之全球货币超发,预计国际大豆价格高位震荡。
(四)资金:资金面平稳,利率保持观望
截至4月9日,DR007收于1.9730%,DR001收于1.7800%,较上周环比分别变化-12.49bps、+6.37bps。1年期、5年期、10年期国债收益率分别报2.5915%、3.0291%、3.2121%,较上周环比分别变化+1.15bps、+2.98bps、+1.08bps。
本周央行公开市场操作少量净回笼100亿,资金面整体边际宽松。本周公布通胀数据大超预期,3月PPI同比上行至4.4%。但债市反映相当平淡,除了有资金面相对宽松的因素外,金稳委会议上提出的“关注大宗商品价格走势”、“放水养鱼”等说法也使得债市减缓了对二季度流动性收紧的担忧。并且,下周即将公布金融数据和经济数据,预计社融增速将在高基数上快速下行,经济数据也难超预期甚至低于预期,使得债市当前仍在观望中。
(五)地方债:重申债务风险可控,明确改革三大方向
4月7日,国新办举行贯彻落实“十四五”规划纲要加快建立现代财税体制发布会。重申了地方政府债务风险总体可控:截至2020年末,地方政府债务余额25.66万亿元,控制在全国人大批准的限额28.81万亿元之内,加上纳入预算管理的中央政府债务余额20.89万亿元,全国政府债务余额46.55万亿元,政府债务余额与GDP的比重为45.8%,低于国际普遍认同的60%警戒线。
抓实化解地方政府债务风险工作仍强调两方面:持续完善法定债务管理和持之以恒防范化解隐性债务风险。回应了未来地方债改革的三个主要方向:一是完善政府债务管理体制机制。包括合理确定债务规模、依法构建地方政府举债融资机制和完善地方政府债务风险评估指标体系;二是防范化解地方政府债务风险。决不允许通过新增隐性债务上新项目、铺新摊子,清理规范地方融资平台公司,剥离其政府融资职能,健全市场化、法治化的债务违约处置机制;三是完善政府债券发行管理机制,优化地方政府债券品种结构和期限结构。
4月12日-4月16日将发行新增地方债397.6亿元。其中,新疆、山东、甘肃将发行新增一般债268.4亿;山东将发行新增专项债129.2亿元,从资金投向看,主要投向市政和产业园区、交通。4月已知投向的375.8亿新增专项债中,占比较高的是棚改(34%)、城乡社区(21%)、社会事业(18%)。
(六)贸易:3月下旬集装箱吞吐量维持高位
本周CRB现货指数环比+0.3%,工业原料价格指数环比-0.05%,大宗商品价格本周大致维持平稳;BDI指数本周环比+0.11%;本周国内出口集装箱运价指数回落,综合指数环比-0.7%;上海进口干散货运价指数环比+1.2%,本周增速小幅提升。
根据中港协数据,3月21日-3月31日中港协八大枢纽港口集装箱吞吐量同比+10.8%,增速较上期回落8.8个百分点,其中外贸增长8.7%。大宗商品方面,原油吞吐量小幅增长,3月下旬同比+4.3%,增速较前期也有回落;金属矿石吞吐量同比-8.6%。
(七)汇率:美元指数回调,人民币中间价贬值压力缓解
本周美元指数下跌0.88%至92左右,人民币兑美元中间价贬值压力有所缓解。美国3月非农数据偏强带来经济乐观预期,叠加欧元汇率走强,美元指数在本周显著回调,同时人民币一篮子货币指数CFETS走势相对平稳,带来人民币回落中间价贬值压力显著缓解,中间价重回6.53-6.54区间。
(八)原油:国际油价回调,国内石化品价格普跌
海外疫情再次反复,新冠变异病毒传染性强,过去一周全球每日新增确诊数达到今年以来新高,欧美等地防疫措施延长,再度引发对原油需求转弱的担忧,国际油价回落调整。截至4月9日,IPE布油期货结算价收于63.05美元/桶,下跌2.47%;WTI原油期货结算价收于59.32美元/桶,下跌3.47%。
上周美国商业原油库存持续小幅减少,美国汽油表观需求较2019年同期仍然偏弱。4月2日当周,美国商业原油库存减少352.2万桶,环比下降0.7%。美国汽油表观需求约870.1万桶/周,环比下降9.2%,较2019年同期水平下降约13.7%。
国内方面,本周汽油涨、柴油跌。截至4月9日,汽油价格收于7362元/吨,上涨0.1%;柴油价格收于6120元/吨,下跌0.2%。3月下旬,重要石化品价格普遍下跌。石油苯价格下跌2.9%,苯乙烯价格下跌4.7%,聚丙烯价格下跌2.2%,聚氯乙烯价格下跌2.1%,涤纶长丝下跌4.1%。
【“十四五”按图索骥系列】
“卡脖子”商品可能有哪些?——从5000多个贸易品讲起&“十四五”按图索骥系列一
战略性新兴产业七问七答——“十四五”按图索骥系列二
【2021“与通胀共舞”系列】
【出口研判系列】
扩内需系列六:今年的财政如何打算的
【疫世界资产观系列】
【数论经济系列】
M1拆分框架:一个连接经济与市场的核心指标--数论经济系列一
贸易战下的中美CPI:短长期和分项影响全拆解--数论经济系列二
于细微处见知著:五大视角全面回顾中美贸易摩擦--数论经济系列六
美国经济全景--“双时钟”视角兼论美国经济领先指数构建&数论经济系列七
降息概率何时还会再背离?--详解FedWatch和WIRP计算方法&数论经济系列八
越来越近的欧元反弹——再论欧美经济不一样的“差”&数论经济系列十
【大类资产配置框架系列】
2019年外资行一致预期是什么?--大类资产配置框架系列之三
【思想汇系列】
宏观调控从大写意到工笔画--第四期&2018中央经济工作会议解读--第四期
【思想碎片系列】
【中美贸易摩擦系列】
【汇率一本通系列】
【高频观察·每周经济观察】
【高频观察·全球央行双周志】
全球不确定性提高后,各国经济会何去何从?--全球央行双周志第20期
【高频观察·中国信贷官调查】