文/华创证券研究所所长助理、首席宏观分析师:张瑜
执业证号:S0360518090001
联系人:张瑜(微信 deany-zhang) 陆银波(15210860866)
主要观点
明年宏观主基调,毫无疑问是“稳增长”。但“房住不炒”、“高质量发展”、“供给侧结构性改革为主线”等基调下,如何实现“稳增长”?“稳增长”的着力点又会在哪?
保障性住房的建设,租赁部分预计增加投资在3000亿元以上,具体评估参见报告《【华创宏观】保障性租赁住房对地产投资的拉动有多大?——每周经济观察第44期》。
后续值得关注的是两个层面的变化。一是中央的资金支持。体现在中央预算内投资保障房部分+中央财政城镇保障性安居工程补助资金+专项债投向保障性住房这三部分资金的额度变化上。二是地方建设的节奏、范围的变化上。从目前的信息看,明年地方建设节奏在加快,范围在扩大(不局限于省会、计划单列市等大城市)。
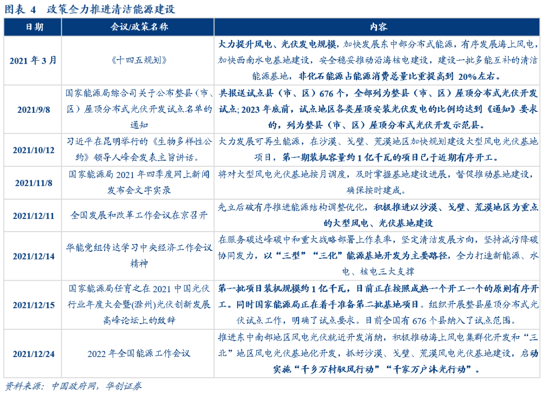
1、可再生能源建设
三大有利宏观政策推动下,可再生能源建设有望迎来高增长。参考第三方机构的预测,明年按照风电装机37GW,光伏装机75GW,则风光明年装机合计的增量在32GW左右,假设1GW投资额50亿左右,则明年增量投资预计可达1600亿左右。
政策一:规划层面有两个有利变化。1)着力推进风、光大型基地建设。第一期100GW的项目在今年四季度开工。国家能源局正在着手准备第二批基地项目。2)着力推进整县屋顶分布式光伏开发,目前纳入试点的县高达676个,按照江苏省盐城市建湖县整县推进建设200MW的规模测算,试点体量合计高达135GW。
政策二:能耗侧考核口径的变化。新增可再生能源不纳入能耗考核后,我们测算,十四区期间,可再生能源的能源消费年均增速有望从原先的7.4%提升至8.6%。
政策三:资金侧的变化,央行推出碳减排支持工具助力国家能源安全保供和绿色低碳转型。“碳减排支持工具是‘做加法’,用增量资金支持清洁能源等重点领域的投资和建设,从而增加能源总体供给能力”。
2、电网建设
或有小幅增长。按照国家电网与南方电网披露的十四五电网投资规划,预计十四五期间年均电网投资总额在5890亿左右,比2020年的5512亿增加300多亿。
针对明年工作安排,国家电网提到,“着力推进电网业务转型升级。围绕‘双碳’目标,加快新型电力系统建设,服务新能源发展。紧密对接国家重大战略,滚动优化‘十四五’电网规划,持续完善电网结构,推进各级电网协调发展。”
1、清洁生产改造
钢铁、焦炭、水泥三项,清洁生产改造预计合计投入3300亿左右。假设4年左右完成,年均投入可能在800亿左右。
2、能效提升
能效提升行动分为两部分。一是推动能效低于基准水平的重点行业企业有序实施改造升级,要求三年内完成。二是到2025年,钢铁、电解铝、水泥、平板玻璃、炼油、乙烯、合成氨、电石等重点行业和数据中心达到标杆水平的产能比例超过30%。
我们估算这两部分的能效提升行动,有望增加投资额1.36万亿左右,未来四年年均估计在3400亿左右。
细节如下:1)收集主要工业品存量产能情况。2)估计这些产能低于基准水平的比例,其中,石化化工部分,依据发改委官网文章“当前石化化工行业低于基准水平的产能比例在30%左右。”其他部分,参考其基准水平低于国家标准中限定值的幅度作估计。3)考虑到2025年标杆水平的产能占比超过30%,对水泥、粗钢、电解铝这三个品种,假设其做一部分达标改造。4)根据单位投资额,估算产能置换需要的投资额。
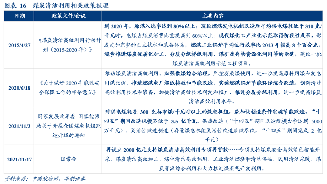
3、煤炭清洁利用
参考相关政策文件,煤炭清洁利用的范畴大概包括如下:1)提高原煤入选率;2)加强散煤综合治理。3)降低煤电的供电煤耗。4)提高燃煤工业锅炉的运行效率。5)煤化工。6)煤炭分质分级梯级利用;7)煤矿废弃物资源化利用等;8)煤层气开发利用。
考虑到煤电升级改造有定量的目标,我们估算其投资额。根据发改委下发的《关于开展全国煤电机组改造升级的通知》要求,“十四五”期间,将完成不低于3.5亿千瓦的煤电节能改造、力争达到5000万千瓦的供热改造,2亿千瓦的灵活性改造,我们估计投资额合计在575亿左右,年均投资额在100亿以上。
政策脉络梳理:1)政策蓄力期:2019年初,发改委提出“到2020年,全国共建设50个大宗固体废弃物综合利用基地、50个工业资源综合利用基地”的目标。2019年下半年,首批大宗固体废弃物综合利用基地(24个省市自治区涉及56个县市区)和工业资源综合利用基地(22个省市自治区涉及48个县市区)获批;2)政策密集出台期:2021年以来,国家对降碳减排、环境治理的重视程度上升,固废处理也密集出现在国家政策规划中(每综合利用1吨固体废弃物可减少二氧化碳排放约0.85吨)。在“十四五”规划纲要提出要“开展100个大宗固体废弃物综合利用示范”后,发改委持续推进该项工作。12月,发改委公布40个大宗固体废弃物综合利用示范基地和60个大宗固体废弃物综合利用骨干企业名单。
投资体量:我们估算2022年国家固废基地的投资额在400亿元左右,具体估算步骤为:1)总投资额:12月发改委文件确定建设40个大宗固体废弃物综合利用示范基地,假设每个基地投资30亿元,则总投资额为1200亿元;2)建设期限:根据发改委《关于开展大宗固体废弃物综合利用示范的通知》中:“编制3年建设实施方案”,我们假设项目建设周期为3年;3)由总投资额和建设期限可以计算出,年度投资额为400亿元。
保障措施:1)中央专项资金:2021年5月,发改委印发《污染治理和节能减碳中央预算内投资专项管理办法》,重点支持污水垃圾处理、资源节约与高效利用等四个方向,其中资源节约与高效利用方向的支持重点之一就是煤矸石、煤灰等固废综合利用项目建设,支持金额按不超过项目总投资的15%控制;2)绿色债券:央行将固废处理处置、综合利用项目纳入绿色债券支持范围,支持大宗固废综合利用企业发放绿色债券。
我国对农机装备一直有财政补贴。2004-2020年,中央财政累计投入2392亿元,扶持3800多万农民和农业生产经营组织购置各类农机具4800多万台(套)。党的十八大以来,中央财政农机购置补贴资金大幅增加,累计投入1863亿元,年均超过200亿元。2021年投入190亿,比2020年多20亿。
2021年3月,新一轮补贴政策出台。补贴范围进一步扩大:全国补贴的机具种类范围由上一轮的15大类42个小类153个品目调整扩展为15大类44个小类172个品目,基本涵盖了粮食等主要农作物以及生猪等重要畜禽产品全程机械化生产所需的主要机具装备。重点增加了丘陵山区农业生产和畜牧水产养殖、农产品初加工急需以及支持农业绿色发展和数字化建设的机具品目,减少区域内保有量明显过多、技术相对落后的机具品目或档次,以进一步满足农业机械化全程全面高质高效转型升级发展的需要。
明年可重点关注中央财政安排的农机购置补贴资金。按照补贴比例20%估算,若中央财政增加20亿补贴,可带动100亿左右的增量需求。
1、传统基建:交通必不缺席
中央工作会议之后,从交通领域相关部委的表态看,均表示明年将扩大投资。例如交通运输部,“着力扩大交通运输有效投资”。水利部,“实施国家水网重大工程……充分发挥水利稳投资、扩内需的重要作用”。
从今年的运行来看,交通投资或有意在有所回收。例如,从中央预算内投资看,水利+交通的中央预算内投资有所削减,今年预算为1013亿,去年执行数为1132亿。从轨交新增线路看,今年全年预计为1084公里,去年为1234公里。
明年交通领域的投资力度,可重点观察国铁集团的年度规划、中央预算内交通与水利的投资安排、明年年初的各省交通领域投资规划等信息。
2、新基建:可重点关注5G、千兆光网与数据中心
基建的适度超前,可能更多指信息通信业的基础设施建设。两个线索。一是文件《贯彻落实碳达峰碳中和目标要求推动数据中心和5G等新型基础设施绿色高质量发展实施方案》中提到,“适度超前发展数据中心、5G 等新型基础设施的过程中……”。二是千兆光纤建设进度明年大幅加快。工信部3月的规划中,到2023年底,千兆光纤网络具备覆盖4亿户家庭的能力。到12月年度工作会议中,这一进度要求提前到2022年底。
信息通信业的基础设施建设规模有多大?十四五累计建设规模在3.7万亿,而十三五期间为2.5万亿。明年建设规模有望超7000亿。若假设今年建设规模与十三五期间均值一致(5000亿),则增量部分可能在2000亿左右。
具体投资方向上,5G基站、数据中心、千兆光网值得关注。根据《“十四五”时期信息通信行业发展主要指标》,到2025年,每万人拥有5G基站数达到26个(2020年年底是5个);行政村5G通达率预计达到80%。(2020年年底是0%)。数据中心算力达到300(单位:每秒百亿亿次浮点运算,2020年是90,年均复合增速高达27%);千兆宽带用户数达到6000万个(2020年是640万个);10G-PON 及以上端口数达到1200万个(2020年是320万个)。
为什么明年外资投资值得重视?因为今年中央经济工作会议中对外资提及次数较多,词频有三次。上一次如此频频提及外资是2015年,结果是2016年外资投资增速从2015年的-1.4%上行至2016年的15.4%。
外资投资的基本概况如下:1)固投角度,今年外资(含港、澳、台)体量在3万亿左右。增速接近10%。2)实际使用外资角度:中国实际使用外资从2001年的469亿美元增至2020年的1444亿美元,增长了207.9%。2021年1-11月,全国实际使用外资金额1572亿美元,同比增长21.4%。3)外资企业对经济的贡献。截至 2020 年底,累计设立外商投资企业超过 104 万家,占全国各类企业总数约2%的比重,创造了全国约2/5的对外贸易、1/6的税收收入,直接或间接拉动了1/10的城镇就业。4)外资投资的行业的分布情况:外资主要投向制造业,租赁和商务服务业,房地产业,科学研究、技术服务和地质勘查业,信息传输、计算机服务和软件业以及批发和零售业,六大领域2020年实际使用外资占比合计达86.0%。
一些支持政策如下:
1)持续减少外资引入的限制:“十三五”期间,全国外商投资准入负面清单从93条减到33条,自贸试验区外商投资准入负面清单从122条减到30条。负面清单条目的取消或放宽带来了相应的外资流入,如2018年新能源汽车与专用车股比限制的取消直接促进了特斯拉在上海的落户。12月27日,发改委颁布2021年版外资准入负面清单,全国和自贸试验区负面清单进一步缩减至31条、27条,进一步深化制造业开放、放宽服务业准入。制造业方面,取消乘用车制造外资股比限制,自贸试验区负面清单制造业条目实现清零。
2)推动重大外资项目落地:2018年,发改委牵头成立了重大外资项目工作专班,统筹协调解决项目落地实施存在的问题。截至目前,已推出四批重大外资项目,涉及电子、石化、汽车、电池、航空等领域,总投资额超过1100亿美元。今年9月,发改委启动第五批重大外资项目的申报工作,将重点支持外资加大中高端制造、高新技术、传统制造转型升级、现代服务等领域和中西部地区投资,并对这些项目给予产业规划、用地、环评、用能等政策支持。
3)地方层面也出台了一系列吸引外资的政策:如江苏省苏州市出台了第一部外资总部经济发展专项鼓励政策,提供从开办、经营、再投资、能级提升、功能叠加、用人、用地到荣誉激励的8项全周期激励;四川省成都市提出对年外商直接投资5000万美元及以上的新设项目、增资项目给予年度最高1000万元的奖励;湖南省长沙市支持自由贸易试验区长沙片区展外商投资股权投资企业合格境外有限合伙人(QFLP)试点,在先进制造业、高端现代服务业、中非经贸深度合作等领域进一步扩大利用外资。
1、物流枢纽
当前现状简要梳理:1)2018-2020年是起步国家物流枢纽建设的起步阶段:2018年,《国家物流枢纽布局和建设规划》发布,提出在127个城市规划建设212个国家物流枢纽,到2025年布局150个国家物流枢纽;2019-2020年,发改委、交通运输部共布局建设45个国家物流枢纽,覆盖全国27个省(区、市)。2)2021年以来,国家物流枢纽的建设持续推进中:3月,“十四五”规划纲要发布,提出2021-2025年间建设120个国家物流枢纽;11月底,发改委将25个枢纽纳入“十四五”首批国家物流枢纽建设名单;12月,中央经济工作会议提到“加快形成内外联通、安全高效的物流网络”,物流网络建设预计将成为2022年的工作重点之一。截至目前,发改委已牵头布局建设70个国家物流枢纽,枢纽网络覆盖全国29个省(区、市)和新疆生产建设兵团。
投资体量:我们估算2022年国家物流枢纽建设的投资额在250亿元左右,具体估算步骤为:1)根据现有的国家物流枢纽投资及建设情况,我们假设单个项目总投资额在50亿元左右,5年内建设完工,每年投资额10亿元;2)若明年25个枢纽项目全部实现开工建设,则2022年投资额为250亿元。
资金支持,参见冷链物流部分。
2、冷链物流
当前现状简要梳理:2021年12月,国务院办公厅发布《“十四五”冷链物流发展规划》,计划到2025年布局建设100个左右国家骨干冷链物流基地,目前首批17个(2020年7月发布)国家骨干冷链物流基地正在推进。按照发改委“分年度推进基地建设”的要求,我们判断2022年可能会新增20个左右国家骨干冷链物流基地投入建设。12月12日,发改委在介绍“十四五”冷链物流发展规划的新闻发布会上表示,目前正研究起草《关于推动冷链物流高质量发展助力构建新发展格局的意见》。12月28日, 全国农业农村厅局长会议在京召开,要求加强农产品仓储保鲜冷链物流设施建设。
投资体量:我们估算2022年国家物流枢纽建设的投资额在120亿元左右,具体估算步骤为:1)根据现有的国家骨干冷链物流基地及其他冷链物流基地的投资,我们假设单个项目总投资额在30亿元左右,5年内建设完工,每年投资额6亿元;2)若明年有20个冷链物流基地投入建设,则2022年投资额为120亿元。
对物流枢纽与冷链物流的资金支持:
1)中央预算内投资:2021年7月,发改委发布《城乡冷链和国家物流枢纽建设中央预算内投资专项管理办法》,重点支持已纳入年度建设名单的国家物流枢纽、国家骨干冷链物流基地内的公共性、基础性设施补短板项目,此次的《办法》将单个项目的最高补助从3500万元提升至5000万元。
2)专项债:除中央专项资金保障外,发改委还通过优先纳入地方政府专项债项目备选清单、推荐给相关金融机构等方式对其提高资金支持。2021年3-11月(1-2月未公布投向),地方新增专项债投向能源、城乡冷链物流基础设施相关项目合计1835亿元。根据国务院12月16日关于地方政府债务管理有关情况的政策吹风会,城乡冷链等物流基础设施将是2022年专项债券运用的九大重点方向之一。
详细的梳理参见报告《【华创宏观】专精特新七问七答——“十四五”按图索骥系列四》。
中央经济工作会议召开后,财政部、国资委、工信部、银保监会的年度工作会议中均明确提及支持“专精特新”企业的发展。政策支持下,“专精特新”中小企业资金来源将有三个增量,分别是补贴(财政部支持)、直接融资(股、债、风投)、间接融资(银保监会支持),有助于其增加资本开支(扩大产能或用于研发投入),提升自身竞争力。
数字化转型投入估算:可以按照1%的收入作为数字化转型投入的估算。一方面,根据华夏邓白氏、微码邓白氏《2019中国企业数字化转型及数据应用调研报告》,调研样本中,数字化转型投入占年销售收入的比例大概在1%左右。另一方面,根据中国信通院研究,2020年中国工业互联网总体规模为9101亿,差不多是当年规上企业营收的0.9%。
根据统计局数据,工业规上中小企业平均每家收入规模在1.6亿元左右,若2022年完成10万家中小企业数字化改造(工信部规划,到2022年底,组织100家以上工业互联网平台和数字化转型服务商为10万家以上中小企业提供数字化转型服务),相应的投资规模在 1.6亿*10万家*1% = 1600亿左右。
哪些行业会推进数字化转型?根据《“十四五”信息化和工业化深度融合发展规划》,“推进原材料、装备制造、消费品、电子信息、绿色制造、安全生产等六大行业领域数字化转型升级。……推进炼铁高炉、工业锅炉、石化化工设备、柴油发电机、大中型电机、大型空压机、风电设备、光伏设备、工程机械、数控机床等重点工业设备上云”
谁将受益中小企业数字化转型?各类服务商。工信部曾印发两期《中小企业数字化赋能服务产品及活动推荐目录》,筛选出电商平台、数字化运营、上云用云、数字化平台、供应链对接等10大类共223家服务商(具体见图表48),鼓励各地加大对中小企业数字化转型的资金支持,推动中小企业加速数字化转型进程。
资金支持政策有哪些?地方出台政策较多。目前江苏、广东、浙江等地的支持政策较多,如江苏提出在4年内(2022-2025年)每年安排12亿元专项资金,用于“智改数转”项目贷款贴息及投入补助。如上海市普陀区今年12月的政策,“单个数字化转型项目投资额超过50万元的,给予不超过投入额30%比例的资助,单个项目最高补助金额不超过200万元”。
具体内容详见华创证券研究所12月29日发布的报告《【华创宏观】稳增长的十个可能抓手——政策跟踪、行业指向及体量估算》。
【首席大势研判】
财政看明年,货币话不多,减碳被纠偏——八句话极简解读政治局会议
【“十四五”按图索骥系列】
【大类资产配置框架系列】
2019年外资行一致预期是什么?--大类资产配置框架系列之三
20210620—存款利率定价机制调整:改革意义大于调息意义
20210127--城市分化、纠偏不够、出口仍强——春节的三个核心词
疫情后美国贷款展期政策的使用与偿还特征——全球央行双周志第28期
疫情如何影响居民超额储蓄及疫后消费——全球央行双周志第27期
IMF与WTO如何预测2021年全球经济与贸易增长?——全球央行双周志第26期
美国金融市场的风险、演化与溢出效应——全球央行双周志第24期
疫情影响下的全球经济如何评估?如何演化?——全球央行双周志第23期
全球低利率时,各国是否应该增加债务?——全球央行双周志第22期