文/华创证券研究所所长助理、首席宏观分析师:张瑜
执业证号:S0360518090001
联系人:张瑜(微信 deany-zhang) 陆银波(15210860866)
【稳增长系列报告】
主要观点
前言:
对于稳增长,地产基建固然是最大的抓手和增量,但我们也要看到其余新结构的亮点。单边押注稳增长证真或证伪固然是一种重要的贝塔,但把握住确定性的产业阿尔法也一样重要。投资者两手都要抓,并且两手都要“细”。
我们将通过系列报告的形式,完善对稳增长抓手的理解及量化测算。在系列一《稳增长的十个可能抓手——政策跟踪、行业指向及体量估算》中具体介绍了10个重要的抓手。在本篇报告中,我们进一步梳理“专项规划”里的抓手。
根据国常会1月10日的部署,“目前44个专项规划已基本编制完成,陆续印发实施。要立足当前、着眼长远,有力有序推动‘十四五’专项规划实施。”。那么什么是专项规划?专项规划的目标有哪些?本篇报告详细梳理目前已经印发的专项规划,对其全貌有所了解,以完善对稳增长的抓手的理解。
(一)什么是专项规划?
当前国家规划体系下,十四五编制完成后,会进一步编制国家级专项规划、国家级区域规划、国家级空间规划这三类规划。其中国家级专项规划,用来细化落实十四五对特定领域提出的战略任务。如《“十四五”数字经济发展规划》,落实的是十四五规划中<第五篇-第十五章:打造数字经济新优势>所提出的任务及相关重大项目。
(二)国家级专项规划的抓手有哪些?
可以将专项规划里的抓手进一步分为四个类别。
第一类别:政府直接或间接增加投资型。最大的特征是逆周期属性强,进度安排上有一定的主观能动性。是今年需要重点关注的内容。包括两新一重(新基建、新型城镇化建设、交通水利等重大工程)、能源革命、补短板、安全保障、科技创新等领域。一些细分行业的体量的估算,参见报告《【华创宏观】稳增长的十个可能抓手——政策跟踪、行业指向及体量估算》。
第二类别:政府引导其保持较快增长型。最大的特征是中长期景气度较高,政府通过政策的支持为其营造良好的发展环境。具体包括:
1)按照规划,十四五期间消费领域的预期增速是:新能源汽车>20%>快递>体育产业>10%>农村电商>跨境电商>网上零售>航空客运>社零>电子商务>旅客出行>货运 。2)制造及信息业的增速预期:大数据>工业机器人>20%>软件业>信息通信业>10%。3)预期增加值占比提高的行业包括:数字经济核心产业、战略性新兴产业、知识产权密集型产业、体育产业、文化产业、旅游产业等。4)按照规划,医疗装备、软件、智能制造等领域有望诞生更多的大体量公司。5)十四五期间,产业层面另一个特征是更高的数字化率、更高的市场满足率、更多的专精特新中心企业。例如,企业工业设备上云率有望从2020年的13.1%提升至30%。
第三类别:更多稳存量为主,政府推动其结构调整。例如工业:预期民爆领域到2025年,TOP10占比60%以上;原材料领域产业集中度进一步提升,粗钢、水泥等产能只减不增等。例如医保支出,到2025年,预期药品/高值医用耗材的集中带量采购品种分别超过500个/5类。其他包括农林牧渔业等。
第四类别:政府更多被动应对为主。预期十四五期间社零年均增速5%、货物进出口预期年均增速2%。
(三)44个国家级专项规划详细内容
我们将这些规划根据供给侧和需求侧,分到九个章节,重点梳理这些规划里的较为具体的偏量化的目标。详见正文。(注:个别专项规划尚未印发)
风险提示:
稳增长举措超预期。
1、消费
消费领域,规划层面看,十四五期间年均增速预期可能是 新能源汽车>20%>快递>体育产业>10%>农村电商>跨境电商>网上零售>航空客运>社零>电子商务>旅客出行>货运。对社零整体的年均增速预期为5%。
此外,尽管未给出具体的预期目标,但文化、旅游两大产业预期十四五期间增加值占GDP比重将不断提高。2020年,文化、旅游及相关产业占GDP比重合计达到8.44%。加上体育产业,则三者合计占比达到9.5%。
2、投资
投资领域主要的规划内容包括交通、物流、水利、生态、能源等。
几个投资的关键词包括:“两新一重”、物流补短板、能源革命、生态系统修复等
“两新一重”,1)“一重”:交通、水利等重大工程投资体量可能依然较大。十四五期间,将实施系列水网骨干工程,包括重大引调水、大型水库、水利枢纽等。铁路、轨交、高速公路新增里程将分布达到1.9万、3400、2.9万公里。2)新型基础设施建设可能有所加快。比如,信息基础设施建设的投资体量预计从十三五期间的2.5万亿提升到3.7万亿。充换电设施、特高压建设持续推进中。3)新型城镇化建设持续推进:包括城市防洪排涝、黑臭水体综合治理、城镇生活垃圾焚烧处理、污水收集、危废集中处置等。
物流补短板:包括三个内容。1)快递进村:预计到2025年,建制村快递服务通达率提升到90%以上。2)物流枢纽:推进 120 个左右国家物流枢纽建设。3)冷链物流:建设 30 个全国性和 70 个区域性农产品骨干冷链物流基地,到2025年,肉类、果蔬、水产品产地低温处理率分别达到85%、30%、85%。
能源革命:1)清洁能源建设:建设水电基地、海上风电基地、清洁能源基地。继续建设一批特高压的建设。2)传统产业低碳化改造:包括清洁生产、能效提升、煤炭清洁利用等。
生态系统修复:1)推进三江源、东北虎豹、大熊猫和海南热带雨林等国家公园建设;2)推进生态屏障区建设、森林带、防沙带、丘陵山地带、海岸带的建设。
3、外贸
对于商品贸易,整体而言,十四五增速预期较低,年均仅2%左右。但结构上两个方向值得关注。一是预期与自贸伙伴货物进出口占比将大幅提高,从2020年的27.3%预期提升至2025年的36%左右。二是外贸新业态进出口占比将有所提高。(注:新业态包括跨境电商、海外仓等。
对于服务贸易,预期十四五时期,占我国对外贸易总额的比重进一步提升。服务出口增速高于全球平均增速。国际服务外包增速快于服务出口增速,知识密集型服务贸易年均增长 8%左右。
1、农林牧渔业
对于农林牧渔业,十四五期间的变化在三个:
1)养殖业进一步规模化、标准化。预期到2025年,畜禽养殖规模化率将进一步提升至78%。存栏 100 头以上奶牛规模养殖比重超过 70%。国家级海洋牧场示范区达到200个、创建 500 个左右国家级标准化畜禽示范场。
2)机械化水平全面提升。十四五期间,预期农作物耕种收综合机械化率、畜牧养殖机械化率、水产养殖机械化率分别提升4、14、18个百分点。
3)种源自给率进一步上行。到2025年,水产核心种源自给率提升至80%;畜禽核心种源自给率提升至78%。
就行业体量而言,预期基本保持稳定。预计畜牧业总产值到2025年在4.5万亿(2020年是4.13万亿)、饲料工业产值到2025年在1万亿(2020年是0.95万亿)。其中,畜牧业,十四五期间重点是打造生猪、家禽两个万亿级产业,奶畜、肉牛肉羊、特色畜禽、饲草四个千亿级产业。
——1)生猪:确保猪肉自给率保持在 95% 左右,猪肉产能稳定在 5500 万吨左右,生猪养殖业产值达到 1.5 万亿元以上。
——2)家禽:禽肉、禽蛋产量分别稳定在 2200 万吨、3500 万吨,保持基本自给,家禽养殖业产值达到 1 万亿元以上。
——3)奶畜:奶源自给率达到 70% 以上,奶类产量稳定在 3600万吨左右, 乳品质量安全水平不断提高,奶业养殖业产值达到 1500 亿元,实现奶业全面振兴。
——4)肉牛肉羊:牛羊肉自给率保持在 85% 左右,牛肉、羊肉产量分别稳定在680 万吨和 500 万吨左右,肉牛肉羊养殖业产值达到 9000 亿元。
——5)饲草:优质饲草自给率达到 80% 以上,全株青贮玉米收储量 5000 万吨以上(折干草重),优质苜蓿产量 500 万吨以上;饲草总产值达到 2000亿元。
——6)特色畜禽:发挥好特色畜禽养殖在巩固拓展脱贫攻坚成果同乡村振兴有效衔接过程中的重要作用。特色畜禽养殖业总产值达到 1500 亿元。特色畜禽包括浆蜂、马、兔、肉鸽、鹌鹑、绒山羊和细毛羊、梅花鹿、马鹿、貂、狐、貉、双峰驼、羊驼等。
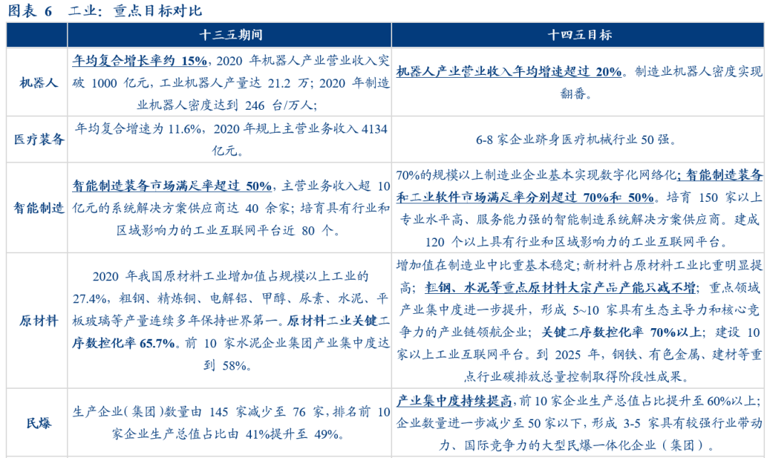
2、工业与信息业
四个关键词看工业领域若干专项规划。
1)部分行业十四五期间有望延续高景气。从收入增速预期看,十四五期间,大数据>工业机器人>20%>软件业>信息通信业。此外,延续高景气的还包括,受益于信息基础设施投资的领域,预计十四五期间信息基础设施累计投资3.7万亿。战略性新兴产业,预计到2025年,其增加值占 GDP 比重超过 17%。
2)部分行业着力推动集中度提升。例如民爆行业,预期到2025年前10家企业生产总值占比提升至60%以上;企业数量进一步减少至50家以下;例如原材料领域,粗钢、水泥等重点原材料大宗产品产能只减不增;重点领域产业集中度进一步提升,形成 5~10 家具有生态主导力和核心竞争力的产业链领航企业。
3)部分行业有望诞生更多的大体量公司。例如医疗装备业,预期2025年6-8家企业跻身医疗机械行业50强。软件业,到 2025 年,主营业务收入达百亿级企业过百家,千亿级企业超过 15 家。智能制造领域,到2025年培育 150 家以上专业水平高、服务能力强的智能制造系统解决方案供应商。建成 120 个以上具有行业和区域影响力的工业互联网平台。
4)更高的数字化率、更高的市场满足率、更多的专精特新中小企业。到2025年,工业企业关键工序数控化率达 68%、原材料领域关键工序数控化率 70%以上、工业企业经营管理数字化普及率达 80%、工业企业数字化研发设计工具普及率达 85%。到2025年,智能制造装备和工业软件市场满足率分别超过 70%和 50%。到2025年,推动形成一百万家创新型中小企业、十万家“专精特新”中小企业、一万家专精特新“小巨人”企业。
3、安全保障
安全保障层面,带来增量投资需求的领域可能包括:
1)废弃物循环利用体系建设:包括开展 100 个大宗固体废弃物综合利用示范。开展 60 个大中城市废旧物资循环利用体系建设。
2)信息安全建设:包括:升级完善国家电子政务网络体系,建设网络安全技术产业生态培育工程、网络安全技术产业生态培育工程、网络可信体系支撑保障工程等。
3)国防和军队现代化建设:确保 2027年实现建军百年奋斗目标。
4、数字经济
数字化浪潮下,对经济的影响主要体现在如下几个层面:
1)数字经济核心产业整体将保持较快增速。按照规划目标,到2025年占GDP比重提升至10%左右,意味着年均不变化增速将达到10%以上。相关行业看,软件业预计年均增速达到11.4%。(注:数字经济核心产业主要包括计算机、通信和其他电子设备制造业;数字产品的批发与零售;电信、广播电视和卫星传输服务;互联网和相关服务;软件和信息技术服务业;广播、电视、电影和录音制作业)
2)对企业的影响包括:一是企业加快数字化转型,尤其是工业设备上云率、工业互联网平台应用普及率将大幅提高。二是企业IT项目投资增速上行,预期到2025年IT项目投资占全社会固定资产投资总额的比例提升至5.8%。三是电子行业研发支出上行。
3)对居民的影响是:5G用户普及率、千兆宽带用户数、IPV6活跃用户数大幅上行。网民规模到2025年进一步提升至12亿人。信息消费规模持续提升,到2025年达到7.5万亿左右。
4)对政府的影响是:将加快推进数字政府建设。在线政务服务实名用户规模预期到2025年达到8亿。此外,根据《“十四五”推进国家政务信息化规划》,十四五期间,政府将统筹推进一批重大政务信息化工程建设,包括建成宏观经济治理基础数据库、建设预算管理一体化系统、优化国家数据共享交换平台体系等。
5、科技创新
考虑到《“十四五”国家科技创新规划》尚未印发。我们主要观察知识产权规划中的相关内容。大体有三个变化值得关注。
1)研发投入将保持较快增长。力争投入强度高于“十三五”时期实际。计算机、通信和其他电子设备制造业研发经费投入强度将从2020年的2.35提升至2025年的3.2。
2)知识产权运用预计取得新成效。包括专利密集型产业增加值和版权产业增加值占GDP比重稳步提升、知识产权质押融资登记金融到底2025年提升至3200亿元。
3)知识产权公共服务体系更加便民利民。将建设200家国家知识产权信息公共服务网点、省级知识产权公共服务机构实现全覆盖,地市级综合性知识产权公共服务机构覆盖率超过50%等。
6、民生
民生领域值得关注的有:
1)十四五期间就业压力依然较大,根据国务院印发的“十四五”就业促进规划,年均新增就业目标设定在1100万人以上。将继续开展补贴性职业技能培训。
2)医疗领域,将常态化制度化开展药品和高值医用耗材集中带量采购。预期,药品/高值医用耗材,集中带量采购品种,到2025年,分别超过500个与5类。公立医疗机构通过省级集中采购平台采购药品金额占全部采购药品(不含中药饮片)金额的比例(%),到2025年,将达到90%。(注:截止2021年年底,带量采购累计节约医保和患者支出2600亿元)。
3)一些公共设施将大幅增加。包括婴幼儿托位数、具备综合功能的养老服务机构、社区综合服务设施面积、精神卫生福利机构等。
可以将专项规划里的抓手进一步分为四个类别。
第一类别:政府直接或间接增加投资型。最大的特征是逆周期属性强,进度安排上有一定的主观能动性。包括两新一重、能源革命、补短板、安全保障、科技创新等领域。一些细分行业的体量的估算,参见报告《【华创宏观】稳增长的十个可能抓手——政策跟踪、行业指向及体量估算》。
第二类别:政府引导其保持较快增长型。最大的特征是长期景气度较高,政府通过政策的支持为其营造良好的发展环境。
1)按照规划,十四五期间消费领域的预期增速是:新能源汽车>20%>快递>体育产业>10%>农村电商>跨境电商>网上零售>航空客运>社零>电子商务>旅客出行>货运 。
2)制造及信息业的增速预期是大数据>工业机器人>20%>软件业>信息通信业>10%。
3)预期增加值占比提高的行业包括:数字经济核心产业、战略性新兴产业、知识产权密集型产业、体育产业、文化产业、旅游产业等。
4)按照规划,医疗装备、软件、智能制造等领域有望诞生更多的大体量公司。
5)十四五期间,产业层面另一个特征是更高的数字化率、更高的市场满足率、更多的专精特新中心企业。例如,企业工业设备上云率(%)有望从2020年的13.1%提升至30%。
第三类别:更多稳存量为主,政府推动其结构调整。例如农林牧渔业,行业体量基本稳定,预期十四五期间养殖业进一步规模化、标准化。机械化水平、种源自给率上行。打造生猪/家禽两个万亿级产业,奶畜/肉牛肉羊/特色畜禽/饲草四个千亿级产业。工业:预期民爆领域到2025年,TOP10占比60%以上;原材料领域产业集中度进一步提升,粗钢、水泥等产能只增不减等。
第四类别:政府更多被动应对为主。预期十四五期间社零年均增速5%、货物进出预期年均增速2%。
具体内容详见华创证券研究所1月21日发布的报告《【华创宏观】“专项规划”里的抓手有哪些?——破案“稳增长”系列二》。
【首席大势研判】
财政看明年,货币话不多,减碳被纠偏——八句话极简解读政治局会议
【“十四五”按图索骥系列】
【大类资产配置框架系列】
2019年外资行一致预期是什么?--大类资产配置框架系列之三
20210620—存款利率定价机制调整:改革意义大于调息意义
20210127--城市分化、纠偏不够、出口仍强——春节的三个核心词
疫情后美国贷款展期政策的使用与偿还特征——全球央行双周志第28期
疫情如何影响居民超额储蓄及疫后消费——全球央行双周志第27期
IMF与WTO如何预测2021年全球经济与贸易增长?——全球央行双周志第26期
美国金融市场的风险、演化与溢出效应——全球央行双周志第24期
疫情影响下的全球经济如何评估?如何演化?——全球央行双周志第23期
全球低利率时,各国是否应该增加债务?——全球央行双周志第22期