文/华创证券研究所所长助理、首席宏观分析师:张瑜
执业证号:S0360518090001
联系人:张瑜(微信 deany-zhang) 陆银波(15210860866)
【稳增长系列报告】
主要观点
目前,除天津外,其他30个省地方两会已经召开完毕,主要目标如下。
除北京以外,其余已召开两会的29个省(直辖市/自治区)2022年GDP目标均不低于5.5%(包含5.5%)。2017年以来,各地GDP目标加权增速逐渐接近全国GDP目标增速,2017和2018年加权目标增速较全国目标增速高出1.1和0.7个百分点,2019和2021年加权增速较全国目标增速高出0.4个百分点。今年,地方加权目标增速为6.1%。以此推算,预计5.5%左右的增速会是2022年全国GDP的目标。
具体来看:
1)12个省(市/区)将GDP目标定在了6.5%以上,其中安徽、海南、江西、西藏GDP目标在7%以上。这些GDP目标设定得较高的省份大多在2021年实现了较高的经济增速,12个省份中有9个上年经济增速高于7%。
2)9个省(市/区)将GDP目标定在了6%-6.5%之间,其中浙江将目标定在6%,高于其他东部沿海省份,同时也“适当高于‘十四五’期间的年均增速目标”。
3)山东、江苏将GDP目标定在5.5%以上,广东、上海等6省份定在5.5%左右。其中广东和江苏两个经济大省(GDP合计占比超20%)将GDP目标定在5.5左右/以上,可能具有重要的风向标意义。
4)北京将GDP目标定在5%以上,是唯一一个GDP目标在5.5%以下的省份。据其解释,“把经济增长目标设置为5%以上兼顾了需要与可能,与潜在增长率相衔接,也为疫情防控、结构调整和应对经济运行中的不确定性留出余地”。
统计各省人事情况,发现两点。
一是已换完届的目标设定更高。目前地方省委书记尚未完成换届的,有六个省(北京、上海、重庆、广东、天津、河北),目标增速平均在5.6%左右。其他换完届的,目标平均增速在6.5%左右。
二是省委书记更年轻的,目标设定或更高。通过图表35可以初步判断,省委书记年龄与GDP目标或存在一定负相关关系。经过统计,大于等于62岁的,13个省,平均增速6.27%;小于62岁的,17个省,平均增速为6.41%。
进一步分析,按照地方省委书记是否换届(目前未换届的包括北京、广东、上海、河北、重庆、天津6地,天津不包含在统计内),省委书记年龄大小(≥62岁,<62岁),及GDP目标增速(≥6,<6)将30个省市划分为4个部分:
1)未换届(5个):其中4个GDP目标不高,包括北京(66岁,5%以上)、广东(65岁,5.5%)、上海(62岁,5.5%),重庆(61岁,5.5%),河北GDP目标较高(63岁,6.5%);
2)已换届、GDP目标不高(5个):江苏(57岁,5.5%)等;
3)已换届,年龄大,GDP目标高(8个):四川、河南等;
4)已换届,年龄不大,GDP目标高(12个):浙江(59岁,6%)、福建、湖南、安徽等。
可以发现,地方政府省委书记换届完成的、更年轻的可能目标更高,有更强的稳增长诉求。
发改委年度工作会议指出,“经济总量较大、发展基础较好的地区,要主动带头、发挥好全国经济‘压舱石’作用,努力为全国经济发展多做贡献”。
华东+广东或将承担一半的稳增长重任。按照华东6省和广东的目标增速,若其实现目标增速,可以拉动全国经济增长2.7%,对5.5%的目标贡献达五成左右。若其实现目标,其余省份压力将明显减轻。按照全国5.5%/5.0%的实际增速,对应的其余省份需要实现的增速分别是5.2%/4.3%。
这7个省份中,江苏、安徽、福建明确提出,实际工作中,力争更好结果。浙江,目标6%左右,指出,“目标建议充分体现我省走在前列的责任担当……设定‘跳一跳、够得着’的目标,着力稳定更方面预期”。值得进一步关注。
1、扩内需方面:投资诉求强于消费
整体来看,投资诉求强于消费。
1)从各省设定的目标看,更多省份将投资目标设定得比社零目标高。2022年共有20个省份公布社零目标(6%-10%),21个省份公布固投目标(6.5%-10%),其中9个省份投资目标比社零目标高,6个省社零目标比投资目标高。福建、湖北、湖南等省份在未设置2021年固投目标的情况下,重新设定了固投目标。
2)从各省对消费和投资的表述看,地方政府报告对投资着墨更多,安排更细。如北京、广东、江苏、浙江、山东等十几个省份明确了今年投资的重点领域、重大项目和投资强度。消费领域与去年相对变化不大,主要聚焦于“创建国际消费中心”以及“汽车、家电消费”,但今年汽车消费更加侧重于新能源汽车。
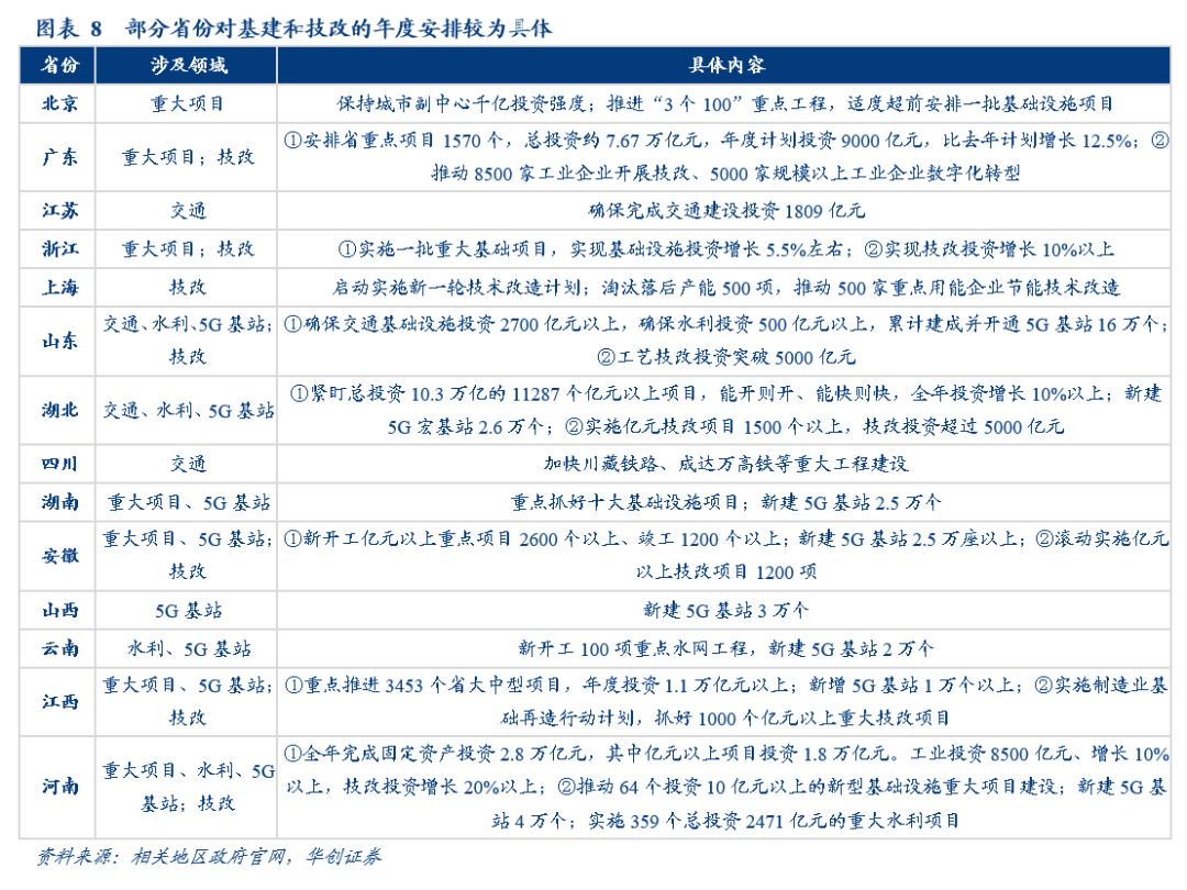
投资以基建和制造业技改为发力点,重视通过重大项目引领。基建方面,强调适度超前开展基础设施投资,主要投向包括交通工程、水利工程和5G基站。如广东明确将聚焦促投资稳增长,2022年安排省重点项目1570个,总投资约7.67万亿元,年度计划投资9000亿元,比去年计划增长12.5%,其中基础设施工程年度计划投资4993亿元,占比55.5%。技改方面,广东、浙江、山东、河南、湖北、安徽、江西等省份设定了具体的目标,如浙江提出“实现技改投资增长10%以上”,河南提出“技改投资增长20%以上”,山东、湖北均要求技改投资突破5000亿元。
消费有明确补贴政策的主要是经济发达地区。如浙江提出“支持各地发放数字消费券”、“制定新能源汽车、绿色家电等绿色消费支持政策”,其地级市绍兴和金华于近期分别开始发放总价值5亿元和3亿元的消费券,进一步提振消费。
2、调结构方面:重视数字经济增长
近期,国务院印发《“十四五”数字经济发展规划》,明确“到2025年数字经济核心产业增加值占GDP比重10%”,这意味着数字经济在“十四五”时期的年均增速将达到13%左右(假设GDP名义增速8%),高于“十三五”期间11%左右的增速。
为落实中央政策,今年地方政府工作报告将数字经济放在了突出位置。江苏、山东、湖北等省份政府工作报告首次出现了“数字经济核心产业增加值占地区生产总值比重”这一新指标,如江苏在去年提出“大力发展数字经济”,今年则已落实到“10.5%”的具体目标;福建省在去年“数字经济增加值达2.3万亿元”的基础上进一步提出“实现数字经济附加值2.6万亿以上”。
3、稳存量方面:保障性租赁住房对地产投资的拉动或在2.7%左右
我们假设住建部“今年全年建设筹集保障性租赁住房240万套(间)”的目标能够完成,则带动建安投资可能在5000亿左右,预计拉动地产投资增速2.7%,拉动建安投资增速4.3%。基本假设和计算步骤如下:
1)保障性租赁住房原则上以建筑面积不超过70平方米的小户型为主,在实际操作中,部分城市如上海“以建筑面积不超过70平方米的小户型为主,适当配置三居室等大户型”,武汉“以建筑面积为30-50平方米左右的小户型为主”,厦门“以30-40平方米的小户型为主”。我们假设保障性租赁住房户均面积为60平方米,则2022年保障性租赁住房建设面积为:240×60=14400(万平方米)。
2)我们估算目前的建安成本(包含装修)在3500元/平左右,则2022年保障性租赁住房建安投资为:14400×3500÷10000=5040(亿元)。
3)2021年全国建安投资和房地产投资分别为9.4万亿元和14.8万亿元,2021年保障性租赁住房建安投资估计在1000亿元左右,则2022年新增保障性租赁住房对建安投资拉动为:(5040-1000)÷94000≈4.30%,对地产投资拉动为:(5040-1000)÷148000≈2.73%。
4、能耗方面:新旧组合应对碳达峰
今年地方两会对“双碳”工作的部署,充分体现了中央经济工作会议的“增加新能源消纳能力,推动煤炭和新能源优化组合”的精神,强调稳定传统能源供给,加大新能源开发利用,处理好发展和减排、短期和中长期的关系。
“双碳”工作的总基调不变。一是山东、福建、重庆、甘肃、江西等地将制定或完善碳达峰碳中和“1+N”政策体系;二是包括江苏、吉林在内的部分省市仍确定了“单位地区生产总值能耗降低3%”的具体能耗目标;三是“双高”项目仍受到约束,上海、河南、四川等明确提出“坚决遏制‘两高’项目盲目发展”,其中四川将出台坚决遏制“两高”项目盲目发展三年行动实施方案,加强重点用能单位能耗监测。
变化的是“能耗强度弹性管理”、“传统能源保供”、“增加可再生能源供给”。
1)部分地方更强调能耗强度管理弹性。湖北、四川、重庆、陕西、青海等省份2022年的能耗预期目标均设置为“能耗强度在‘十四五’规划期内统筹完成国家规定目标”,其中湖北2021年的能耗预期目标为“单位生产总值能耗降低 2.5%左右”,今年则转变成“在‘十四五’规划期内统筹,并留有适当弹性”。
2)传统能源供给:推动释放优质煤炭产能。在保初级能源供给的背景下,今年山西、山东、广东等省份要求做好煤炭产能释放或储备,如国内产煤第一大省山西提出“有序推进煤矿产能核增,依法合规释放先进产能,保障国家能源安全”,如山东明确“煤炭年产量稳定在9500万吨左右”(2021年9312万吨)。
3)可再生能源供给:新能源装机目标设定更明确。今年地方对发展清洁能源的目标更加明确,山东、河南、浙江等省份在去年未设定装机目标的情况下,今年设定了具体的装机目标,如山东要求“新能源和可再生能源发电装机达6700万千瓦以上”(截至2021年11月底为5761万千瓦);内蒙古、云南这两个发电大省今年也表现得更为积极,内蒙古将新能源装机目标从1000万千瓦翻倍成2000万千瓦,云南在去年在1100万千瓦的基础上“力争开工2000万千瓦”。
具体内容详见华创证券研究所1月26日发布的报告《【华创宏观】四个角度理解地方两会——破案“稳增长”系列三》。
【首席大势研判】
财政看明年,货币话不多,减碳被纠偏——八句话极简解读政治局会议
【“十四五”按图索骥系列】
【大类资产配置框架系列】
2019年外资行一致预期是什么?--大类资产配置框架系列之三
20210620—存款利率定价机制调整:改革意义大于调息意义
20210127--城市分化、纠偏不够、出口仍强——春节的三个核心词
疫情后美国贷款展期政策的使用与偿还特征——全球央行双周志第28期
疫情如何影响居民超额储蓄及疫后消费——全球央行双周志第27期
IMF与WTO如何预测2021年全球经济与贸易增长?——全球央行双周志第26期
美国金融市场的风险、演化与溢出效应——全球央行双周志第24期
疫情影响下的全球经济如何评估?如何演化?——全球央行双周志第23期
全球低利率时,各国是否应该增加债务?——全球央行双周志第22期