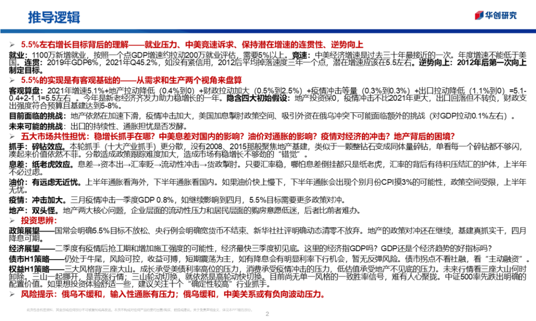
一、5.5%左右增长目标背后的理解——就业压力、中美竞速诉求、保持潜在增速的连贯性、逆势向上
就业:1100万新增就业,按照一个点GDP增速约拉动200万就业评估,需要5%以上。
竞速:中美经济增速是过去三十年最接近的一次。
连贯:2019年GDP 6%,2021年Q4 5.2%,如没有紧信用,2012后平均掉落速度三年一个点,潜在增速应该在5.5左右。
逆势向上:2012年后第一次向上制定目标。
二、5.5%的实现是有客观基础的——从需求和生产两个视角来盘算
客观算盘:2021年增速5.1%+地产拉动降低(0.4%到0)+财政拉动加大(0.5%到2.5%)+疫情冲击等量(0.3%到0.3%)+出口拉动降低(1.1%到0)=5.1-0.4+2-1.1=5.5左右 。今年是新老经济齐发力助力稳增长的一年。
隐含四大初始假设:地产投资保0,疫情冲击不比2021年更大,出口回落但不转负,财政支出强度符合预算且基建达到5-8%。
目前面临的挑战:地产依然在加速下滑,疫情冲击加大,美国加息掣肘政策空间、吸引外资在俄乌冲突下可能面临额外的挑战(对GDP拉动0.1%左右)。
未来可能的挑战:出口的持续性、通胀担忧是否发酵。
三、五大市场共性担忧:稳增长抓手在哪?中美息差对国内的影响?油价对通胀的影响?疫情对经济的冲击?地产背后的困境?
抓手:碎钻效应。本轮抓手(十大产业抓手)更分散,没有2008、2015那般聚焦地产基建,类似于一颗整钻石变成同体量碎钻,单看每一个碎钻都不够闪,凑起来价值依然不菲。分散造成政策跟踪难度加大,造成市场有稳增长不够劲的“错觉”。
息差:纸老虎效应。息差→资本出→汇率贬→流动性冲击→货政掣肘。只要汇率稳,哪怕息差倒挂都只是纸老虎,汇率的背后有待积压结汇的护体,上半年不必过虑。
油价:有远虑无近忧。上半年通胀看海外,下半年通胀看国内。如果油价快上慢下,下半年通胀会出现个别月份CPI摸3%的可能性,政策空间受限,上半年无忧。
疫情:冲击加大。三月疫情冲击一季度GDP 0.8%,如继续影响到四月,5.5%目标需要更多政策对冲。
地产:双头怪。地产两大核心问题,企业层面的流动性压力和居民层面的购房意愿低迷,后者比前者难办。
四、投资思辨:
政策展望——国常会明确5.5%目标不放松、央行例会明确宽货币不结束、新华社社评明确动态清零不放弃。地产的政策对冲还在继续,基建真抓实干,四月降息可期。
经济展望——二季度有疫情后抢工期和增加施工强度的可能性,经济最快三季度初见底。这里的经济指GDP吗?GDP还是个经济趋势的好指标吗?
债市H1策略——仍处于牛尾,风险可控,收益可搏,短期震荡为主,如有降息会有明显利率下行机会,暂无反弹风险。债市拐点不看社融,看“主动融资”。
权益H1策略——三大风格背三座大山。成长承受美债利率高位的压力,消费承受疫情冲击的压力,低估值承受地产不见底的压力。未来行情看三座大山何时卸除。三山一起挪开,是普涨行情;三山轮动切换,就依然是高轮动快切换。目前尚无单一风格的一致胜率信号,难有人心聚拢。中证500率先跌出明确的配置价值。如果想投资体验舒适一些,建议关注十个“确定性较高”行业抓手。
风险提示:俄乌不缓和,输入性通胀有压力;俄乌缓和,中美关系或有负向波动压力。
具体内容详见华创证券研究所4月7日发布的报告《【华创宏观】稳增长、息差、油价、疫情——当下投资关键问题思考》。
【首席大势研判】
财政看明年,货币话不多,减碳被纠偏——八句话极简解读政治局会议
【“十四五”按图索骥系列】
【大类资产配置框架系列】
2019年外资行一致预期是什么?--大类资产配置框架系列之三
20210620—存款利率定价机制调整:改革意义大于调息意义
20210127--城市分化、纠偏不够、出口仍强——春节的三个核心词
疫情后美国贷款展期政策的使用与偿还特征——全球央行双周志第28期
疫情如何影响居民超额储蓄及疫后消费——全球央行双周志第27期
IMF与WTO如何预测2021年全球经济与贸易增长?——全球央行双周志第26期
美国金融市场的风险、演化与溢出效应——全球央行双周志第24期
疫情影响下的全球经济如何评估?如何演化?——全球央行双周志第23期
全球低利率时,各国是否应该增加债务?——全球央行双周志第22期