文/华创证券研究所所长助理、首席宏观分析师:张瑜
执业证号:S0360518090001
联系人:张瑜(微信 deany-zhang) 陆银波(15210860866)
经济今年面临诸多长短期“既要又要”的围堵,主动有为又有效的可选项其实并不多,最后的突围主攻方向大概率是“投资”,投资当中基建当然是逻辑最为顺畅的、实物工作量最为明确的,市场共识已较为一致。但制造业技改仍存在一定的预期差,我们本篇专门提示技改有望重复“2018”年的强劲,有望成为今年投资中的“结构数据黑马”。
技改的爆发往往需要自上而下的政策推“动”与自下而上的意愿主“动”的“双动”配合。而今年我们预计这两方面是能够共振的。
首先自上而下推动是已经客观具备的。2018年有供给侧改革之后的钢铁行业的“高炉改电炉”,今年有传统产业低碳化改造和数字化改造的政策推动。
其次是自下而上主动也是有激发条件的。经验来看,企业做技改需要三个基础条件,第一得有钱(去年上游利润高增,与2018年类似),第二机会成本得低(新增投资的收益就类似是技改投资的机会成本,也就是当下即期需求并不够好的时候技改往往更有动能。如果需求特别好,企业会首先去简单的扩张投资赚取利润,技改往往排序会靠后。这一点也与2018年相似),第三是长久经营预期要稳定(技改往往提升的是未来中期的收益率中枢,当下挖井以后喝水,所以企业如果认为自己随时可能倒闭,那么也不会有增加技改投资的意愿。上游企业主要以国企为主,在疫情冲击之下,相比小微企业,经营预期是更加稳定的,叠加其社会责任的意识和落实稳增长形成工作量的诉求,低碳化改造是技改中最为确定发力的部分)。
预计今年全年制造业技改投资增速15%左右,考虑到技改体量占制造业投资超过40%,仅技改可以支撑全年制造业投资保持在6%以上。
围绕着2030年碳达峰,2060年碳中和,新一轮能源革命浪潮正席卷而来。
这个背景下,企业需要进行绿色化转型。根据国家电网科学研究院的研究,2030年实现碳达峰,大体需要四个领域的碳减排。其中,工业节能贡献最大。分别是1)产业结构调整,减排8.1亿吨。2)工业节能,减排12.3亿吨。3)能源结构调整,减排9.8亿吨。4)建筑、交通减排6.5亿吨。
2、方向二:数字经济下的智能化转型
“数字经济发展速度之快、辐射范围之广、影响程度之深前所未有,正在成为重组全球要素资源、重塑全球经济结构、改变全球竞争格局的关键力量。……发展数字经济意义重大,是把握新一轮科技革命和产业变革新机遇的战略选择。”——习近平《不断做强做优做大我国数字经济》。
数字革命浪潮下,对于工业企业而言,是系列生产环节的数字化转型。根据十四五系列专项规划,这些转型包括:到2025年,工业设备上云率提高到30%;工业互联网平台应用普及率提高到45%;工业企业经营管理数字化普及率提高到80%;工业企业数字化研发设计工具普及率提高到85%,……
对于智能设备领域,意味着更大的市场空间。根据十四五系列专项规划,到2025年,培育 150 家以上专业水平高、服务能力强的智能制造系统解决方案供应商;建成 120 个以上具有行业和区域影响力的工业互联网平台;制造业机器人密度实现翻番……
当下,上游企业在手资金较多。统计上市公司中,采矿、黑色、有色、非金属矿物制品、化工、燃料加工等行业的货币资金占比,截止2021年年底,货币资金占总资产之比为13.1%,2012年以来新高。
资金较高的原因来自上年利润。受2021年PPI大幅上行影响,2021年上游利润颇丰。例如,国有及国有控股工业企业,2021年利润总额为2.27万亿,创历史新高。同比增速为53%,增速超过2017年的41.7%。
2、资金二:央行再贷款予以支持
为支持经济向绿色低碳转型。自2021年11月以来,央行设立碳减排支持工具(预计规模在8000亿左右,按贷款本金的60%提供支持)、煤炭清洁高效利用专项再贷款(规模在3000亿左右,按贷款本金的100%提供支持)。
自实施以来,人民银行通过两个工具累计发放资金 1386 亿元、225 亿元,合计 1611 亿元。分别支持金融机构向碳减排和煤炭清洁高效利用领域发放符合要求的贷款2310亿元、225亿元。
3、资金三:财政资金予以支持
财政对技改的资金支持体现在两处。
一是中央财政对专精特新中小企业的支持。根据财政部、工信部《关于支持“专精特新”中小企业高质量发展的通知》,2021-2025年,中央财政累计安排100亿元以上奖补资金,分三批(每批不超过三年)重点支持1000余家国家级专精特新“小巨人”企业高质量发展。支持其加快技术成果产业化应用、与行业龙头企业协同创新、数字化网络化智能化改造、业务系统向云端迁移。今年,财政支持500家以上重点“小巨人”企业。
二是地方财政对企业数字化改造有专项补助。例如江苏,2022-2025年,省财政每年安排12亿元专项资金,实施工业企业“智改数转”项目贷款贴息和有效投入补助。例如广东,按照不超过项目投入费用的 30%进行奖补,5G+工业互联网应用标杆和产业链供应链协同示范标杆支持上限500 万元, 工业互联网应用创新标杆支持上限200 万元。
根据发改委就《“十四五”全国清洁生产推行方案》答记者问,“清洁生产对推动减污降碳协同增效、助力实现碳达峰碳中和所起的作用主要体现在3个方面。一是有助于推动全社会节能降碳。二是有助于减少污染物排放。三是有助于促进产业结构绿色低碳转型升级。”
工业领域,十四五期间清洁生产改造主要集中在钢铁、石化化工、有色金属、建材、纺织、轻工六大行业。其中,钢铁、焦炭、水泥三项,清洁生产改造预计合计投入3300亿左右。假设4年左右完成,年均投入可能在800亿左右。
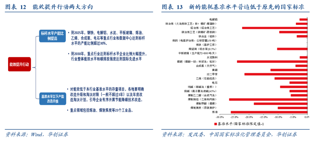
2、行动二:能效提升行动
能效提升行动是双管齐下,目的是,到2030年,行业整体能效水平和碳排放强度达到国际先进水平。一是减少落后产能(能效低于基准水平)占比。推动能效低于基准水平的重点行业企业有序实施改造升级,要求三年内完成。二是提高先进产能(能效达到标杆水平)占比,到2025年,钢铁、电解铝、水泥、平板玻璃、炼油、乙烯、合成氨、电石等重点行业和数据中心达到标杆水平的产能比例超过30%。
我们估算这两部分的能效提升行动,有望增加投资额1.36万亿左右,未来四年年均估计在3400亿左右。
细节如下:1)收集主要工业品存量产能情况。2)估计这些产能低于基准水平的比例,其中,石化化工部分,依据发改委官网文章“当前石化化工行业低于基准水平的产能比例在30%左右。”其他部分,参考其基准水平低于国家标准中限定值的幅度作估计。3)考虑到2025年标杆水平的产能占比超过30%,对水泥、粗钢、电解铝这三个品种,假设其做一部分达标改造。4)根据单位投资额,估算产能置换需要的投资额。
3、行动三:煤炭清洁利用
3月22日,国务院副总理韩正主持召开煤炭清洁高效利用工作专题座谈会。“要深刻认识推进煤炭清洁高效利用是实现碳达峰碳中和目标的重要途径……抓好电力等主要用煤行业节能降碳改造,大力加强散煤治理。”
我们重点关注煤电的改造。“十四五”期间,将完成不低于3.5亿千瓦的煤电节能改造、力争达到5000万千瓦的供热改造,2亿千瓦的灵活性改造,我们估计投资额合计在575亿左右,年均投资额在100亿以上。
今年进度有望有所加快。根据4月20日国常会,“推动煤电机组节能减排改造、灵活性改造、供热改造,提高能源使用效率,全年改造规模超过2.2亿千瓦。”(即,今年改造规模超过十四五规划的1/3)。
4、行动四:为专精特新办实事
第四个与技改相关的专项行动是2021年11月国务院促进中小企业发展工作领导小组办公室印发的《为“专精特新”中小企业办实事清单》,要求各地政府真贯彻落实,并分别于2021年底、2022年底将落实情况报送国务院促进中小企业发展工作领导小组办公室。
技改部分清单要求:
1)打造一批数字化标杆企业,到2022年底,组织100家以上工业互联网平台和数字化转型服务商为不少于10万家中小企业提供数字化转型评价诊断服务和解决方案,推动10万家中小企业业务“上云”。2)组织节能诊断机构开展公益性节能诊断服务,到2022年底,完成2000家以上中小企业节能诊断。3)工业和信息化部所属事业单位对“小巨人”企业减半收取非强制测试认证服务费。支持计量技术机构为“小巨人”企业提供计量技术服务。
数字化转型投入估算:可以按照1%的收入作为数字化转型投入的估算。一方面,根据华夏邓白氏、微码邓白氏《2019中国企业数字化转型及数据应用调研报告》,调研样本中,数字化转型投入占年销售收入的比例中位数大概在1%左右。另一方面,根据中国信通院研究,2020年中国工业互联网总体规模为9101亿,约是当年规上企业营收的0.9%。
根据统计局数据,工业规上中小企业平均每家收入规模在1.6亿元左右,若2022年完成10万家中小企业数字化改造,相应的投资规模在 1.6亿*10万家*1% = 1600亿左右。
稳增长之年,技改也是稳经济的手段之一。今年有20个省在两会政府工作报告中提及技改。其中,山东、河南、广东、浙江、湖北等地提出了较为明确的技改量化目标。例如,山东,“工业技改投资突破5000亿元”;河南,“技改投资增长20%以上”。
其中,河南,在3月15日,发布《河南省扩大有效投资十条措施》,“实施核心竞争力提升行动,聚焦新能源汽车、智能电力装备、先进合金材料等重点产业开展关键环节攻关,加快钢铁、电解铝、水泥、平板玻璃、石化等重点领域加快绿色低碳转型,引导企业加大技改投入,力争技改投资增长20%以上。”
具体内容详见华创证券研究所5月25日发布的报告《【华创宏观】技改大年:四大动能已具备》。
【首席大势研判】