根据《证券期货投资者适当性管理办法》及配套指引,本资料仅面向华创证券客户中的金融机构专业投资者,请勿对本资料进行任何形式的转发。若您不是华创证券客户中的金融机构专业投资者,请勿订阅、接收或使用本资料中的信息。
本资料难以设置访问权限,若给您造成不便,敬请谅解。感谢您的理解与配合。
近期美联储官员的发言中显示美国的货币政策正在微调,鲍威尔隔夜发言更是由鹰转鸽。正如我们最早在《全球之锚:美债利率曲线的诅咒》和《美债利率曲线和加息节奏,谁决定谁?》报告中所提示的,美联储加息已经进入下半程,美债利率曲线开始制约美联储货币政策决策。目前美债长短利差(十年期-两年期)在20bp左右,根据美国利率曲线诅咒三步曲,利率曲线倒挂(利差到0)→美联储加息停止(倒挂后4.3个月)→美股拐点(倒挂后7个月)→经济衰退(倒挂后13.2个月),第一步诅咒正在越来越近。我们在2019年海外宏观策略报告《紧握黄昏中的手表》中预计,美联储在2019年加息节奏将不及预期(低于三次),这一轮美国加息已经接近尾声。
本文梳理了近期全球主要央行(欧美日)货币政策的变化方向(美联储官员及市场对2019年美联储货币政策的看法,欧央行退出QE路径探讨以及日本央行的货币政策立场),希望给投资者带来一些参考。
【美联储货币政策探讨】 加息节奏及紧缩货币政策影响
美联储官员近期对利率走势看法出现分歧
美联储高官对利率走向的看法出现微妙转变:美联储的部分票委、主席、副主席都对加息表现出了谨慎的态度,认为利率正接近“中性”。鲍威尔认为美国经济将面临三大挑战(全球需求放缓、财政刺激消退、加息对经济的滞后影响)。
市场对美联储加息前景出现分歧:海外投行对美联储加息前景预测出现分歧。同时近期市场对美联储加息预期不断降温,11月中旬路透69名经济学家调查结果显示近50%认为2019年加息步伐会有所放缓。
IMF:《在全球银行业危机中美国货币政策的角色》
美国货币政策收紧的溢出影响。通过使用跨越1870-2010年69个国家的跨国数据库,研究了美国货币政策在全球金融稳定中的作用。这些研究结果表明,美国货币政策与全球银行业危机有一定的联系(美联储货币政策收紧使得那些与美国有直接联系的国家,以贸易或是债务形式,发生银行危机的可能性加大)。
【欧央行货币政策探讨】货币政策正常化路径和主权债收益率上升的影响
德意志联邦银行:《货币政策挑战——退出扩张和金融市场的“新常态”》
目前欧央行需要就如何逐步退出非常规货币政策(包含购买计划、利率政策和再融资三方面)做出决定。(1)购买计划:预计如果没有进一步的实质性变化,购买计划在货币政策方面继续具有扩张性的影响。(2)利率政策:正常化仍需要很长一段时间。(3)再融资政策:欧央行在2019年需要决定再融资条件问题(是否认为有必要延长全额分配政策)。
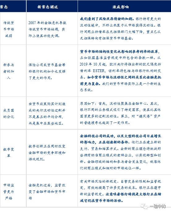
随着非常规货币政策的退出,欧洲金融市场将进入“新常态”:货币市场活动的减弱、新参与者的加入(保险、货币基金等非银机构)、成员国内部的分化(流动性聚集在一部分地区)、数字变革(数字创新改变金融市场的竞争环境和游戏规则)以及市场监管更为严格(监管提高了交易成本)。
European commission:《主权债收益率上升对欧元区银行业和私人部门融资的影响》
欧洲央行计划在今年结束资产购买,并可能在明年开始加息,这可能导致主权债券收益率上升。本次意大利预算计划引发的主权市场恐慌,仅在债市上有所显现(2011 - 2012年欧元区主权债务危机通过银行、债市和跨境传染三个渠道对实体经济产生影响)。(1)银行渠道:目前为止,意大利主权债务市场并没有导致银行提高利率或限制向家庭和企业发放贷款。(2)债市渠道:意大利主权债务危机已蔓延至公司债券市场,企业债券市场融资成本上升。(3)跨国传染渠道:意大利主权债务没有向其他成员国蔓延。
【日本央行货币政策讨论】货币政策立场
BOJ:《日本经济及货币政策》
日本距离退出非常规货币政策还有较大的距离。日本央行一直在“定量和定性货币宽松(QQE)和收益率曲线控制”的框架下实施强有力的货币宽松政策。在收益率曲线控制方面,当前收益率曲线最适合实现2%的价格稳定目标,在市场操作指导方针的指导下(短期政策利率设定在- 0.1%,10年期日本国债收益率的目标水平设定在0左右)银行大规模购买日本国债。央行公开明确表示,考虑到经济活动和物价的不确定性,包括计划于2019年10月上调消费税的影响,将在较长一段时间内维持目前极低的短期和长期利率水平。
全球货币政策朝着正常化或偏紧的方向转变。在本轮货币政策转向过程中,美国、英国、加拿大和印度分别累计加息8次、2次、4次和2次,而欧洲也在计划退出QE。全球主要央行目前货币政策处于什么阶段,面临什么样的问题以及货币政策收紧对经济的影响如何呢?
美联储最早开启货币政策正常化,随着美联储货币政策的收紧其外溢影响或开始显现。根据IMF近期发布的《在全球银行业危机中美国货币政策的角色》的研究显示,美国货币政策与全球银行业危机有一定的联系(美联储货币政策收紧使得那些与美国有直接联系的国家,以贸易或是债务形式,发生银行危机的可能性加大)。但近期随着美国金融市场的调整和对未来经济增长的担忧,美联储官员对2019年的货币政策预期也有所分歧,目前市场对美联储加息节奏放缓的预期有所升温。
欧央行将在2018年末讨论货币政策正常化的路径。德意志联邦银行的Sabine Mauder认为虽然美国的经验给出了货币政策正常化的可能发生路径,但绝不能和欧央行的路径一一对照。因为美国和欧洲在金融市场结构和货币政策传导途径存在较大差异(欧洲更依赖于银行)。欧央行需要在资产购买计划(预计购买计划仍具有扩张性的影响)、利率政策(预计正常化仍需要很长一段时间)和再融资政策(是否认为有必要延长全额分配政策)上做出决定。一旦欧央行选择收紧货币政策,或引发市场避险情绪升温,欧洲的融资成本或将上升(主权债收益率也会跟随上升)。根据European commission近期发布的《主权债收益率上行对欧元区银行业和私人部门融资的影响》的研究显示,主权债券收益率上升通过银行或直接通过债券市场传导至私人部门,可能会提高整个经济的融资成本。近期个别国家主权债收益率有较大上行(意大利主权债务),并且已蔓延至公司债券市场。但与2011-2012年欧债危机时期相比,目前意大利主权债收益率上行暂未导致银行提高利率或限制向家庭和企业发放贷款,也没有向其他成员国蔓延。
日央行距离退出非常规货币政策还有一段距离。BOJ近期发布的《日本经济及货币政策》中明确了日本继续实施强有力的货币宽松政策的政策立场。尤其是考虑到未来经济活动和物价的不确定性,包括计划于2019年10月上调消费税的影响,日央行预计将在较长一段时间内维持目前极低的短期和长期利率水平。
1
美联储货币政策探讨:加息节奏及紧缩货币政策影响
(一)美联储官员对2019年货币政策观点出现分歧
美联储高官对利率走向的看法出现微妙转变:2018年美联储公开市场委员会的9位票委中,有3位立场松动,对加息表现出谨慎的态度:美联储副主席克拉里表示,利率正接近“中性”水平,未来将依据经济数据来决定是否进一步加息;拥有今年政策投票权的亚特兰大联储博斯蒂克称,短期利率水平距离中性水平“不太远了”;美联储主席鲍威尔也暗示了2019年暂停加息的条件,即美国经济将面临三大挑战:全球需求放缓、财政刺激消退、加息对经济的滞后影响。明尼阿波利斯联储主席卡什卡利(没有投票权)20日也强调,没有看到美国经济过热的迹象,所以不需要先发制人地提高利率。虽然纽约联储威廉姆斯认为美联储将坚持其渐进式的加息路径,但他表示会是在经济非常强劲的背景下某种程度上提高利率,而不是在预设的道路上。
市场对美联储加息前景出现分歧:美联储9月点阵图预计2019年加息三次,随着近期美联储高官对利率走向的看法出现微妙转变,海外机构对美联储加息前景预测出现分歧。同时近期市场对美联储加息预期不断降温,11月中旬路透69名经济学家调查结果显示近50%认为2019年加息步伐会有所放缓。
(二)IMF:《在全球银行业危机中美国货币政策的角色》
通过使用跨越1870-2010年69个国家的跨国数据库,研究了美国货币政策在全球金融稳定中的作用。这些研究结果表明,美国货币政策对全球银行业危机的影响并不一致,很大程度上取决于与美国联系的性质:美国收紧货币政策增加了那些与美国有直接联系的国家发生银行危机的可能性,无论是以贸易联系的形式,还是以美元计价的债务的形式。相反,如果一个国家是全球一体化的,而不是直接受到影响,其影响并不确定。
2.1哪些国家银行业受美国货币政策收缩影响较大?
通过对历史数据的梳理和定量检验,发现美国货币政策收紧和银行危机有显著的关联,尤其是那些与美国有直接贸易联系的国家: 如果货币政策收紧1%,在一定程度上直接接触美国的国家发生危机的可能性就会增加0.998-6.825%。当美国收紧货币政策时,外国可能遭遇资本外流,导致外部账户和国内脆弱性发生调整。对这些国家来说,银行危机发生的可能性会上升。但美国货币政策收紧对那些开放的国家(和不一定直接对美国开放)的影响并不确定。对这些国家来说,开放有助于多样化,而这些国家可能是直接与美国有业务往来的其他国家流出资金的直接受益者。即使这些国家不是直接受益者,但随着资本流动的逆转,可能有助其之前资本流动的失衡,因此会降低银行业危机的可能性。除此之外,较高的增长率和较好的制度也能降低发生银行危机的可能性。研究发现,在发达国家中意大利的年度银行危机概率最高(6.38%)、新西兰最低(0.96%)。 对于新兴国家,年度银行危机概率从毛里求斯的0%到巴西的7.8%不等。
2.2货币政策收缩对金融的三个传导机制
美国的货币政策可能会通过资本流动、信贷增长和银行杠杆作用影响其他国家。由于美国的货币政策立场会影响外国经济投资的相对回报,美国的货币政策可能会影响各国的信贷流动。美国货币政策的宽松立场可能会导致外国经济出现信贷繁荣,随着大量资本流入这些国家,贷款质量变得很差这最终增加了银行危机的可能性。而美国货币政策立场的收紧可能导致资本流动的逆转,如果经历突发性无序的资本流动调整,将使得银行危机发生概率大幅增加。
IMF认为有美元债务较高的国家对美国货币政策有直接风险敞口,因为美国货币政策的变化直接影响偿债成本。当美国货币政策收紧时,外国经济体持有以美元计价债务的成本会有所上升(借款人展期的利率会更高,美国较高的货币政策利率将推高美元相对于其他货币的价值)。
2
(一)美联储官员对2019年货币政策观点出现分歧
1.1欧央行可以从其他央行的退出中学到什么?美联储和日央行的经验
美联储的退出经验—良好的前瞻指引和一定的时间:美国的经验给出了货币政策正常化的可能发生路径,但绝不能和欧央行的路径一一对照。因为美国和欧洲在金融市场结构和货币政策传导途径存在较大差异,在欧洲,货币政策退出的传导过程在很大程度上通过银行发生而较少通过资本市场发生。 但我们可以从联邦储备系统的例子中学到两件事。首先,良好的前瞻指引引导市场预期。通过精心挑选和精心设计的前瞻指引,中央银行可以影响市场参与者的期望。其次,货币政策正常化并非一蹴而就,是需要一定的时间。
日本央行的经验—不要错过货币政策退出的最佳时点:自日本实行宽松的货币政策以来,目前日本银行持有所有日本政府债券的50%左右。相应的债务约占日本国内生产总值的85%。 随着人口结构的变化,巨额政府债务是日本面临的主要问题之一。 自20世纪90年代初以来,政府债务一直在增长,受到一次又一次危机的加速,主要是在国内领域。与此同时,政府债务,中央银行和国内债权人之间出现了联系,这严重限制了经济的发展。日本的情况向我们传授了一个重要的教训:不要错过正确的退出时刻。
1.2欧元区正在做出哪些决定?欧元区可能退出非常规货币政策的方式
欧洲央行管理委员会需要就如何逐步取消非常规货币政策(包含购买计划、利率政策和再融资三方面)做出决定。
(1)购买计划:如果没有进一步的实质性变化,购买计划在货币政策方面继续具有扩张性的影响。即使欧洲体系在2019年1月不再进行净购买。正如欧洲央行管理委员会(ECB)所决定的,在任何时期,只要有必要,会将把到期债券的收益再投资一段较长时间。这使得流动性过剩的水平居高不下。因此,在较长一段时间内,央行资产负债表上仍将持有大量债券——相应地,还将持有扩张性货币政策立场。欧洲央行的关键资本仍将是决定各国央行如何分配政府债券购买的关键因素。德国央行认为,重要的是,这些购买是市场中性的,不会导致扭曲。这也要求在投资期限和再投资时间方面有一定的灵活性。
(2)利率政策:正常化仍需要很长一段时间。欧洲央行管理委员会(ECB)的前瞻性指引是明确的:欧洲央行的关键利率将至少在2019年夏季之前保持在当前水平,而且在任何情况下,只要有必要,利率将维持在当前水平。德国央行仍认为,关键是我们不要错过利率逆转的最有利时机。我们目前处在一个流动性过剩非常严重的环境中。在未来一段时间内,这种情况也将继续存在。因此,在一段时间内,存款准备金率可能仍将是欧元体系的最终利率。
(3)再融资政策:欧央行需要决定再融资条件问题。在正常的再融资操作中,当银行向央行要求流动性时,我们目前使用固定利率的全额分配程序。2008年,全额分配程序旨在支持失灵货币市场(自那以来已部分取代)。自2014年以来,欧元系统通过其目标长期再融资操作(TLTROs),向央行发放了期限最长为4年的贷款。最后一个长期再融资操作是在2017年3月进行的。这意味着,这意味着TLTROs将在2021年3月到期(未付清金额超过€7000亿)。然而,过剩的流动性仍然很高。TLTROs在未来是否仍然需要,除了其他因素外,还取决于货币市场将如何运作,以及流动性将如何跨境再分配。目前的全额拨款政策将持续到2020年初。因此,可以肯定的是,欧洲央行管理委员会将在明年处理再融资条件问题。问题是,是否认为有必要延长全额分配政策。
1.3接下来会发生什么?关于“新常态”的问题
央行的非常规货币政策首先是一项紧急措施。随着这些措施的结束,我们现在自问下一个(希望是稳定的)阶段会是什么样子。作为德国央行负责市场的执行董事会成员,我想请大家注意,金融市场已经发生了一些变化,并因此在“新常态”上留下了印记:货币市场活动的减弱、新参与者的加入、成员国内部的分化、数字变革以及市场监管更为严格。
(二)European commission:《主权债收益率上升对欧元区银行业和私人部门融资的影响》
欧洲央行计划在今年结束资产购买,并可能在明年开始加息,随着货币政策收紧或出现一些避险情绪,某些国家风险厌恶情绪的上升,也可能导致主权债券收益率上升。如果在宏观经济条件没有任何改善或更高的通货膨胀的情况下,那么随后实际利率的上升则可能对经济产生重大的不利影响。事实上,如果主权债券收益率上升通过银行或直接通过债券市场传导至私人部门,可能会提高整个经济的融资成本。本文分析了2011 - 2012年欧元区主权债务危机的传导渠道(银行、债市和跨境三个渠道)受本次意大利预算计划引发的主权市场恐慌的影响。
2.1银行利率:意大利风险并未导致意大利银行的存款利率大幅飙升
在欧元区主权债务危机期间,银行与主权国债务之间的联系导致企业和家庭的银行利率上升,同时贷款规模下降。但到目前为止,意大利主权债务市场目前的紧张局势并没有导致银行提高利率和(或)限制向家庭和企业发放贷款。主要原因是零售利差的下降速度较低(图表5)、储户对意大利银行业信心较高(图表6)、整个欧元区经济目前都保持着扩张趋势、欧洲央行的主权债券和公司债券资产购买计划、包括意大利在内的欧洲银行目前的处境比危机期间强得多以及欧洲银行业的深层次监管改革。
2.2债券利率:意大利风险已经蔓延至公司债券市场 公司债利率大幅上行
欧元区公司债券市场的收益率模式表明,意大利主权债务危机已蔓延至公司债券市场。过去几个月,意大利投资级企业的收益率不断上升,导致意大利企业的收益率远高于其他欧元区国家(图表7),这表明将意大利私人部门与该国主权联系在一起的债券投资者立即做出了反应。
企业债券市场融资成本上升,应会增加企业对银行贷款的需求,同时也会推高贷款利率。自金融危机以来,银行贷款和债券市场之间的这种替代效应已经发生,一些欧元区成员国在银行利率上升期间,企业以较低的融资成本发行债券。
2.3跨国家传导:意大利风险暂未向其他国家蔓延
欧元区主权债务市场近期发展的一个特别特点是,迄今为止,意大利主权债务没有向其他成员国蔓延。回顾过去,危机期间欧元区的债券市场表现是国家间分化的—欧元区核心国家从先前整合良好的债券市场中获益,而外围国家的主权债券收益率不断上升。如果只看欧元区外围国家,跨国相关性(意大利和西班牙为例)在2010年上升,反映了主权债券收益率的共同上升(图表8)。但这一指标在2018年大幅下降,意味着目前来看意大利主权债务暂没有向其他成员国蔓延。
3
日本央行货币政策讨论:货币政策立场
(一)黑田东彦:《日本经济及货币政策》
1.1日本的货币政策:维持目前的长短期利率水平
日本央行一直在“定量和定性货币宽松(QQE)和收益率曲线控制”的框架下实施强有力的货币宽松政策。在收益率曲线控制方面,当前收益率曲线最适合实现2%的价格稳定目标,在市场操作指导方针的指导下(短期政策利率设定在- 0.1%,10年期日本国债收益率的目标水平设定在0左右)银行大规模购买日本国债。央行公开明确表示,考虑到经济活动和物价的不确定性,包括计划于2019年10月上调消费税的影响,将在较长一段时间内维持目前极低的短期和长期利率水平。
1.2 政策前瞻性指引较为有效
虽然长期收益率的目标水平维持在零左右,但央行明确表示,实际收益率可能会在一定程度上上下波动,主要取决于经济活动和价格的变化。随着该行继续大举购买日本国债,市场上已经有人指出了它们的副作用,比如日本国债收益率高企和交易量下降。
通过引入前瞻性指引,银行的思路已经清晰地传达给了市场参与者(图表9)。7月份做出货币政策决定以来,持央行将在近期加息观点的经济学家数量大幅下降。此外,在日本国债市场上,现货和期货交易都变得更加活跃,日常价格走势在一定程度上一直在上升。今年上半年,日本国债收益率几乎没有对股价和美国长期利率的变化做出反应,但7月份后一直在恢复(图表10)。因此,随着银行以灵活的方式购买日本国债,市场运作的程度有所改善。
1.3货币宽松可能会影响金融系统稳定
央行充分认识到,通过继续这种货币宽松,金融机构将逐渐受到盈利能力下降的冲击(贷款利润率的下滑),而这可能会影响金融系统的稳定以及其作为金融中介的运作。也就是说,如果金融机构在低利率环境和激烈竞争仍在继续的情况下,更积极地承担风险以获取利润,那么如果未来真的发生巨大的负面冲击,金融体系可能会变得不稳定。与此同时,在持续的低利率环境下,金融机构利润面临的长期下行压力,可能会造成金融中介机构逐渐收缩的风险,部分原因是它们不愿放贷。虽然目前认为这些风险并不显著,主要是因为金融机构有充足的资本基础,但央行将通过对金融机构的现场检查和场外监测,努力掌握最新情况,并鼓励他们采取必要的具体行动。
具体内容详见华创证券研究所11月27日发布的报告《【华创宏观】2019年美欧日货币政策怎么走?影响如何?——全球央行双周志第16期》。
【请回答·2019】
【穿越迷雾系列】
【中美贸易摩擦系列】
【思想汇系列】
【思想碎片系列】
【汇率一本通系列】
【迎接政策微调系列】
“迎接政策微调”系列电话会议之二--6月20日国务院常务会议解读
【华创宏观&行业“迎接政策微调”】地方调研--中部A省调研纪要
【国家资产负债表系列】
大类资产配置何去何从:基于资产负债表修复不同步性的视角--系列四
【高频观察·每周经济观察】
【高频观察·中资美元债周报】
投资级保持平稳,地产新发令二级承压--中资美元债周报20181127
银行金融多新发,投资级带动二级上涨--中资美元债周报20181119
一级新发增加,地产遭遇再定价--中资美元债周报20181106
一周事件不断,二级小幅下跌--中资美元债周报20181008
【高频观察·全球央行双周志】
【高频观察·中国信贷官调查】